九年级上册基础实验2 二氧化碳的制取与性质同步练习题
展开一、选择题
1.(2023·重庆沙坪坝·重庆八中校考模拟预测)下列各组仪器中,不能用来组装实验室制取二氧化碳装置的是( )
A.长颈漏斗、集气瓶、酒精灯B.长颈漏斗、集气瓶、试管
C.长颈漏斗、锥形瓶、集气瓶D.平底烧瓶、长颈漏斗、集气瓶
2.(2023·河南驻马店·校联考三模)检验集气瓶内二氧化碳是否收集满的操作是( )
A.将带火星的木条接近瓶口 B.将燃着的木条伸入瓶中
C.靠近瓶口扇闻气味 D.将燃着的木条接近瓶口
3.(2023·江苏苏州·统考一模)下列有关二氧化碳的检验、性质、制备和用途的实验能达到目的的是 ( )
A.将燃着的木条伸入集气瓶,火焰立即熄灭,证明瓶内原有气体就是二氧化碳
B.干冰能用于人工降雨
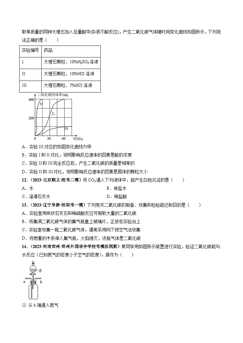
C.用块状石灰石和稀硫酸迅速制备二氧化碳
D.二氧化碳通入紫色石蕊试液中,溶液变蓝
4.(2023·江西抚州·统考一模)可以一次鉴别出空气、氧气、二氧化碳三瓶无色气体的最好方法是( )
A.将燃着的木条分别伸入集气瓶中 B.将气体分别通入水中
C.将带火星的木条分别伸入集气瓶中 D.分别加入适量的澄清石灰水
5.(2023·安徽蚌埠·统考二模)实验室制取二氧化碳时不使用稀硫酸是因为( )
A.不能反应B.反应发生后生成的微溶物阻止反应继续进行
C.生成的气体不纯净D.反应速率太快
6.(2023·江苏扬州·模拟预测)如图所示是某同学设计的一套制取二氧化碳的简易装置,装置中小试管的作用是( )
A.此简易装置可以控制反应的发生与停止
B.实验过程中可以减缓反应
C.形成液封,防止气体通过长颈漏斗逸出
D.试管是多余的
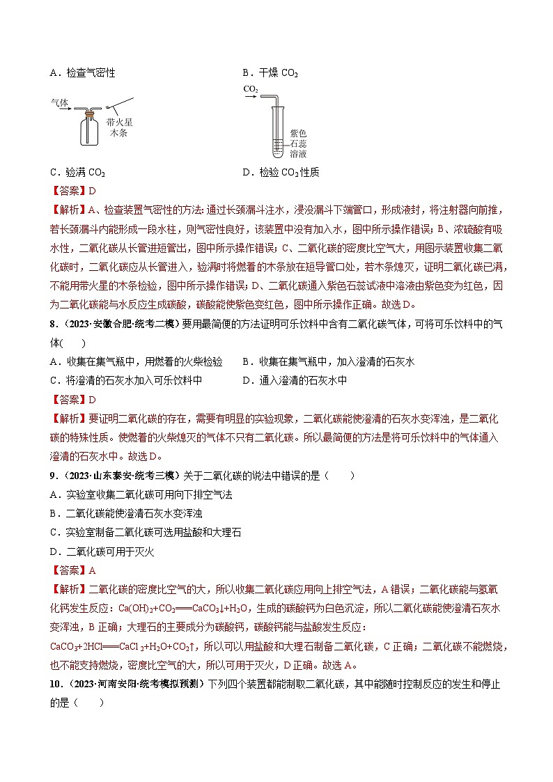
7.(2023·陕西西安·陕西师大附中校考模拟预测)下图是实验室制取CO2并验证性质的部分操作,其中正确的是( )
A.检查气密性B.干燥CO2
C.验满CO2D.检验CO2性质
8.(2023·安徽合肥·统考二模)要用最简便的方法证明可乐饮料中含有二氧化碳气体,可将可乐饮料中的气体( )
A.收集在集气瓶中,用燃着的火柴检验B.收集在集气瓶中,加入澄清的石灰水
C.将澄清的石灰水加入可乐饮料中D.通入澄清的石灰水中
9.(2023·山东泰安·统考三模)关于二氧化碳的说法中错误的是( )
A.实验室收集二氧化碳可用向下排空气法
B.二氧化碳能使澄清石灰水变浑浊
C.实验室制备二氧化碳可选用盐酸和大理石
D.二氧化碳可用于灭火
10.(2023·河南安阳·统考模拟预测)下列四个装置都能制取二氧化碳,其中能随时控制反应的发生和停止的是( )
①②④ B.①③④
C.①②③ D.②④
11.(2023·广东汕头·广东省汕头市聿怀初级中学校考一模)实验室制备并收集二氧化碳,按表进行实验,取等质量的同种大理石加入足量酸中(杂质不酸反应),产生二氧化碳气体随时间变化曲线如图所示,下列说法正确的是( )
A.实验III对应的如图变化曲线为甲
B.实验I和II对比,说明影响反应速率的因素是酸的浓度
C.实验II和III完全反应后,产生二氧化碳的质量是相等的
D.实验II和III对比,说明影响反应速率的因素是固体的颗粒大小
12.(2023·北京顺义·统考二模)将CO2通入下列液体中,能产生白色沉淀的是( )
A.水B.食盐水
C.澄清石灰水D.稀盐酸
13.(2023·辽宁阜新·校联考一模)下列有关二氧化碳的制备、收集和检验能达到目的是( )
A.实验室用块状石灰石和稀硫酸反应可制取大量的二氧化碳
B.将集满二氧化碳气体的集气瓶盖上玻璃片,正放在实验台上
C.实验室收集一瓶二氧化碳气体,通常采用向下排空气法收集
D.将燃着的木条伸入集气瓶,火焰熄灭,该瓶气体是二氧化碳
14.(2023·河南郑州·郑州外国语中学校考模拟预测)某同学用如图所示装置进行实验,验证二氧化碳能与水反应(已知氮气的密度小于空气的密度),操作为( )
① 从b端通入氮气
② 从分液漏斗中滴加适量水
③ 从a端通入二氧化碳
④ 将石蕊溶液染成紫色的干燥纸花放入广口瓶中
其中实验操作顺序最合理的是( )
①②③④B.④③②①
C.④①③①②D.④③①②③
15.(2023·湖南邵阳·校考模拟预测)下列验证CO2气体性质的实验中没有明显实验现象的是( )
A. B. C. D.
16.(2023·湖北武汉·模拟预测)不能用来鉴别CO和CO2两种气体的方法是( )
A.通入澄清石灰水B.观察颜色
C.通入紫色石蕊试液D.点燃
17.(2023·陕西西安·统考一模)欲除去热水瓶胆内壁附着的水垢(主要成分是碳酸钙),可采用的办法是( )
A.加热B.用砂子擦洗
C.加稀盐酸浸洗D.加碳酸浸洗
18.(2023·福建漳州·统考模拟预测)以下均为实验室制取二氧化碳的发生装置图,其中能控制反应随时发生或停止的装置是( )
A.B.C.D.
19.(2023·湖南长沙·二模)某兴趣小组利用下图装置对二氧化碳的性质进行探究,下列说法错误的是( )
A.B处现象说明二氧化碳能使紫色石蕊变红
B.C处溶液变浑浊,是因为生成了不溶于水的碳酸钙
C.D处的实验现象是下层蜡烛先熄灭,上层蜡烛后熄灭
D.D处现象说明二氧化碳不可燃,不助燃,密度比空气大
20.(2023·辽宁抚顺·统考模拟预测)下列说法中不正确的是( )
A.干冰可用于人工降雨,利用干冰易升华的性质
B.二氧化碳本身没有毒,若在空气中含量过高时会使人窒息死亡
C.二氧化碳通入紫色石蕊溶液,溶液变红,说明二氧化碳能使紫色石蕊溶液变红
D.人与动物的呼吸作用是吸进氧气,呼出二氧化碳;而植物的光合作用相反,吸进二氧化碳,呼出氧气,所以树林中空气清新
二、填空题
21.(2023·北京大兴·校考模拟预测)利用下图装置研究CO2的性质。
(1)A中观察到蜡烛由下至上依次熄灭,说明CO2不燃烧也不支持燃烧、 。
(2)B中观察到澄清石灰水变浑浊,其原因是 。
(3)C中观察到的现象是 。
22.下图是实验室制取二氧化碳气体的装置图,据图回答:
(1)集气瓶中导管的位置应在___处(填“a”或“b”)
(2)实验室制取二氧化碳的化学方程式是________________________________。
(3)怎样检验集气瓶中的二氧化碳气体已收集满?_______________________ (简述实验操作与现象)
24.小明同学在使用“除垢净”去除热水瓶中的水垢时,发现有大量的气泡产生。联想水垢的主要成分是碳酸钙,小明猜想“除垢净”的成分中可能有酸.
(1)为证实自己的猜想,小明从家中又找来两类不同的物质进行实验:
实验一:___________________________________;
实验二:____________________________.
经实验,小明得出“除垢净”的有效成分中一定有酸的结论.
(2)小明想试制一瓶“除垢净”,你认为HCl、H2SO4两种酸中的_________更合适,理由是______________________________.
(3)结合上面对“除垢净”的了解,在使用“除垢净”时应注意___________________.
25.下图是教材中“二氧化碳的溶解性实验”——向一个收集满二氧化碳气体的质地较软的塑料瓶中加入约1/3体积的水,立即旋紧瓶盖,观察塑料瓶的变化。请回答:
(1)指出仪器A的名称: ____________ 。
(2)实验操作中,旋紧瓶盖后,还需进行的操作是 ____________ 。
(3)最后可观察到的实验现象是 ______________________ 。由此得出的结论是:二氧化碳 ______ (填“能”或“不能”)溶于水。
三、实验题
26.化学课上,老师用自制的实验装置A制取二氧化碳并完成二氧化碳的性质实验。
(1)仪器a的名称是_____。与图1比较,图2中装置A的优点是_____。
(2)B中紫花变红色的原因可能是:猜想①_____;猜想②_____。
(3)同学们发现C中澄清石灰水先变浑浊后又变澄清了,小丁查阅资料后得知碳酸钙与二氧化碳、水反应会生成可溶于水的碳酸氢钙,写出该反应的化学方程式:_____。
(4)D中的现象是_____,说明二氧化碳具有的化学性质是_____。
27.(2023·湖南郴州·二模)通过一年的化学学习,相信你已经掌握了一些化学知识与技能。请结合如图A~F实验装置图回答问题。
AI
(1)写出图中标号仪器的名称:① ;
(2)实验室制取并收集二氧化碳时,如需随时控制反应速率并节约药品,最好选用的组合装置为 ;
(3)实验室选择用高锰酸钾制取氧气时,发生装置应选用 (填字母);其反应的化学方程式为 ;
(4)如果改用氯酸钾和二氧化锰制取氧气,反应前后二氧化锰的质量分数 (填“增大”、“减小”或“不变”)。若要从充分加热后的剩余固体中回收二氧化锰,正确的实验操作顺序是 。
A.溶解、过滤、蒸发
B.溶解、过滤、洗涤、干燥
(5)实验室若使用图G装置收集一瓶干燥的某气体,则该气体可能是 (填字母代号)。
A.H2B.CO2
C.O2D.NH3
四、综合应用题
28.(2023·四川广元·统考二模)化学兴趣小组同学在老师指导下进行了一系列有趣的实验探究:如何测定鸡蛋壳的主要成分碳酸钙的质量分数(假设杂质不溶于水,也不和盐酸反应)。请根据不同的实验方案回答问题。
【方案一】将鸡蛋壳样品与足量稀盐酸反应,测定反应后生成CO2的体积,再将体积换算为质量,最后根据CO2的质量求出样品中碳酸钙的质量。图I为鸡蛋壳样品与稀盐酸反应的装置,图Ⅱ为测量CO2体积的装置(省略相应固定装置)。
(1)鸡蛋壳的主要成分碳酸钙与稀盐酸反应的化学方程式是 ;图I中连通管的作用是 。
(2)图Ⅱ中如果不用油层,会导致测量结果 (填“偏大”或“偏小”)。
(3)测定二氧化碳体积是否需要先排尽装置内的空气? (填“需要”或“不需要”)。
(4)反应停止后,将水准管慢慢向 (填“上”或“下”)移动,可使反应前后油层上方气体压强和外界大气压相同,此时排出水的体积即为生成二氧化碳的体积。
【方案二】装置如图Ⅲ所示。
查阅资料:碱石灰可以吸收二氧化碳气体和水分。
实验步骤:
①连接装置,检查装置气密性:
②称量ag鸡蛋壳样品装入A中;
③打开弹簧夹K,通入一段时间
④称量装置C的质量为bg:
⑤关闭弹簧夹K,滴加稀盐酸,与鸡蛋壳样品发生反应:⑥打开弹簧夹K,通入一段时间氮气:
⑦再次称量C的质量为cg。
(5)D装置的作用是 。
(6)若没有B装置,则测定的碳酸钙的质量分数会 (填“偏大”或“偏小”)。
(7)下列措施可以提高实验结果准确性的是______(填字母序号)。
A.③⑥步骤中通入氮气时都要缓缓通入
B.⑤步骤中滴加稀盐酸时要快速滴入
C.⑤步骤中滴加稀盐酸时要至不产生气泡为止
D.通入的氮气换为空气成本更低效果更好实验编号
药品
I
大理石颗粒、10%H2SO4溶液
II
大理石颗粒、10%HCl溶液
III
大理石颗粒、7%HCl溶液
初中化学沪教版九年级上册基础实验1 氧气的制取与性质同步练习题: 这是一份初中化学沪教版九年级上册<a href="/hx/tb_c76897_t7/?tag_id=28" target="_blank">基础实验1 氧气的制取与性质同步练习题</a>,文件包含基础实验1氧气的制取与性质分层练习原卷版docx、基础实验1氧气的制取与性质分层练习解析版docx等2份试卷配套教学资源,其中试卷共23页, 欢迎下载使用。
沪教版九年级上册基础实验2 二氧化碳的制取与性质课时训练: 这是一份沪教版九年级上册基础实验2 二氧化碳的制取与性质课时训练,共15页。试卷主要包含了选择题,判断题,科学探究题,综合应用题等内容,欢迎下载使用。
沪教版九年级上册基础实验2 二氧化碳的制取与性质精品巩固练习: 这是一份沪教版九年级上册基础实验2 二氧化碳的制取与性质精品巩固练习,文件包含基础实验2二氧化碳的制取与性质-2023-2024学年九年级化学上册课后培优分级练沪教版·全国原卷版docx、基础实验2二氧化碳的制取与性质-2023-2024学年九年级化学上册课后培优分级练沪教版·全国解析版docx等2份试卷配套教学资源,其中试卷共45页, 欢迎下载使用。

