沪教版九年级上册第1节 化学给我们带来什么当堂检测题
展开知识清单:
一、化学帮助我们正确认识物质
实验:加热碳酸氢铵
[实验过程]取少量碳酸氢铵固体粉末放入蒸发皿或试管中,并放在酒精灯上加热
[实验现象]
蒸发皿: 。
试管: 。
特别注意: 。
[实验结论] 。
[保存注意事项]密封保存于阴凉干燥之处,以防受热分解
[文字表达式]碳酸氢铵 氨气+水+二氧化碳
( ) ( )( ) ( )
二、化学指导人类合理利用资源
1、氮气的物理性质:无色、无味的气体,不溶于水。沸点低。
氮气的化学性质:常温下难与物质发生反应。但在高温条件下能与其他物质反应。
用途:a.用作灯泡的 (主要是白炽灯内填充氮气,如果灯泡中含有空气,则钨丝容易被氧化而烧断)
b.液氮(液态的氮气)用于医疗手术(冷冻细胞)
c.用作粮食和瓜果的 (氧气含量少,减缓呼吸作用,保持新鲜)
d.用于制 (在一定条件下,可用氮气和氢气作原料制得氨气,氨气可用于生产氮肥)
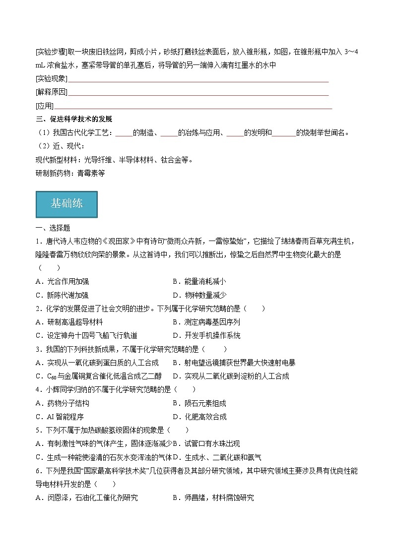
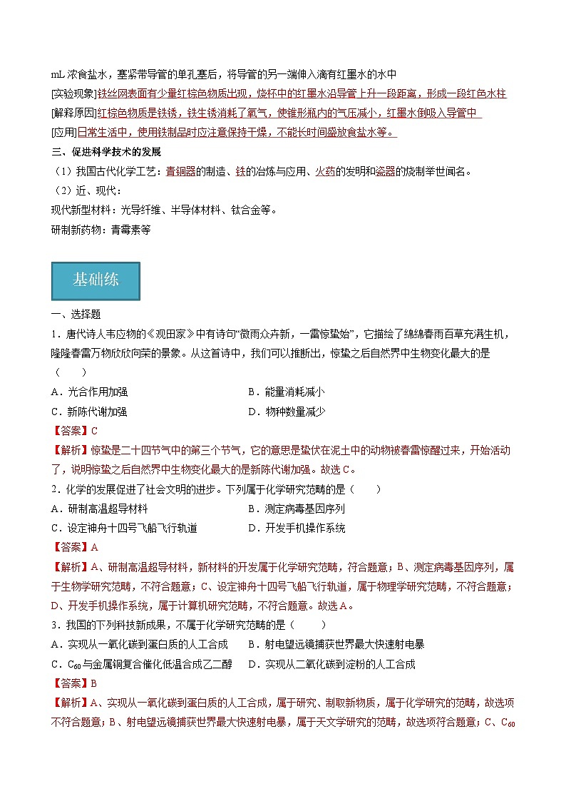
2、铁的锈蚀实验
钢铁的使用十分普遍,但世界上每年有将近总产量的 的钢铁因锈蚀而损失。
[实验步骤]取一块废旧铁丝网,剪成小片,砂纸打磨铁丝表面后,放入锥形瓶,如图,在锥形瓶中加入3~4 mL浓食盐水,塞紧带导管的单孔塞后,将导管的另一端伸入滴有红墨水的水中
[实验现象]
[解释原因]
[应用]
三、促进科学技术的发展
(1)我国古代化学工艺: 的制造、 的冶炼与应用、 的发明和 的烧制举世闻名。
(2)近、现代:
现代新型材料:光导纤维、半导体材料、钛合金等。
研制新药物:青霉素等
一、选择题
1.唐代诗人韦应物的《观田家》中有诗句“微雨众卉新,一雷惊蛰始”,它描绘了绵绵春雨百草充满生机,隆隆春雷万物欣欣向荣的景象。从这首诗中,我们可以推断出,惊蛰之后自然界中生物变化最大的是( )
A.光合作用加强B.能量消耗减小
C.新陈代谢加强D.物种数量减少
2.化学的发展促进了社会文明的进步。下列属于化学研究范畴的是( )
A.研制高温超导材料B.测定病毒基因序列
C.设定神舟十四号飞船飞行轨道D.开发手机操作系统
3.我国的下列科技新成果,不属于化学研究范畴的是( )
A.实现从一氧化碳到蛋白质的人工合成B.射电望远镜捕获世界最大快速射电暴
C.C60与金属铜复合催化低温合成乙二醇D.实现从二氧化碳到淀粉的人工合成
4.小辉同学归纳的不属于化学研究范畴的是( )
A.药物分子结构B.陨石元素组成
C.AI智能程序D.化肥高效合成
5.下列不属于加热碳酸氢铵固体的现象是( )
A.有刺激性气味的气体产生,固体逐渐减少B.试管口有水珠出现
C.生成一种能使澄清的石灰水变浑浊的气体D.生成水、二氧化碳和氨气
6.下列是我国“国家最高科学技术奖”几位获得者及其部分研究领域,其中研究领域主要涉及具有优良性能导电材料开发的是( )
A.闵恩泽,石油化工催化剂研究B.师昌绪,材料腐蚀研究
C.赵忠贤,高温超导材料研究D.张存浩,高能化学激光研究
7.我国的下列科技新成果,不属于化学研究的范畴的是( )
A.实现从一氧化碳到蛋白质的人工合成
B.实现从二氧化碳到淀粉的人工合成
C.射电望远镜捕获世界最大快速射电暴
D.CO与金属铜复合催化低温合成乙二醇
8.图片中的内容不属于化学对人类贡献的是( )
A.研制新材料B.生产各式汽水
C.燃料助力航天D.研究AI人工智能
9.2022年我国的下列科技新成果,不属于化学研究范畴的是( )
A.创新海水电解制氢技术
B.揭示新冠病毒突变特征与免疫逃逸机制
C.温和压力条件下合成乙二醇
D.将二氧化碳人工合成葡萄糖和脂肪酸
10.2023年第19届杭州亚运会将呈现一届“中国特色、浙江风采、杭州韵味、精彩纷呈”的体育文化盛会。下列亚运会事项与化学无直接关系的是( )
A.合成场馆建设需要的新型材料B.高清信号在网络中传输
C.庆祝活动中的烟花秀D.用消毒剂进行环境消杀
11.下列选项中属于我国古代化学工艺成就的是( )
A.指南针B.印刷术
C.烧制瓷器D.织造丝绸
12.下列图示不能体现化学造福人类的是( )
A. 合成药物B. 钛合金制成的自行车
C.研制杂交水稻D.生产化肥
13.2023年5月10日,我国搭载天舟六号货运飞船的长征七号遥七运载火箭发射升空。下列不属于化学研究范畴的是( )
A.研制火箭燃料B.确定飞船运行轨道
C.制造飞船芯片D.研制火箭外层涂料
14.2023年4月24日是第八个“中国航天日”,今年的主题是“格物致知,叩问苍穹”。下列有关航天的课题属于化学学科研究领域的是( )
A.“嫦娥二号”探月卫星轨道的计算
B.发射“神舟”系列飞船的火箭所需新型燃料的研制与生产
C.“神舟十四号” 载人飞船与天和核心舱对接
D.“祝融号”火星车与“天问一号”火星探测器之向的信息传递
15.下列说法错误的是( )
A.物质世界丰富多彩
B.只要有利于经济发展,即可充分利用物质的性质进行商业生产
C.将物质分类有利于认识物质
D.科学探究中的推理分析要基于证据
16.以“化学能否改善人类生活”为辩题,下列正方关于“化学能改善人类生活”的观点表述不合理的是( )
A.化学可合成新药物,帮助人类战胜疾病
B.化学工业会产生废物,可能污染环境
C.化学可研发新型燃料,缓解能源危机
D.化学可合成新材料,提高人类的生活质量
17.没有化学科学的发展,就没有今日丰富多彩的世界。下列事实与化学没有密切联系的是( )
A.新材料的研制B.“神十”飞天轨道的设定
C.农药、化肥的研制D.新能源的开发和利用
18.世界每年产生有害废物达3亿吨~4亿吨,对环境造成危害,威胁着人类生存,所以科学家提出绿色化学的概念,下列哪项不属于绿色化学研究的内容( )
A.研究对环境无污染的清洁能源的开发 B.研究可降解塑料的开发
C.利用化学原理从源头消除污染D.研究形状记忆合金的开发与应用
19.化学与生活息息相关,下列有关叙述错误的是( )
A. 食醋可除去水壶底部的水垢
B. 墙内开花墙外香,说明分子是不断运动的
C. 新冠病毒疫苗在运输和保存过程中都要冷藏,以防蛋白质变性
D. 合成材料的应用和发展丰富了人类的生活,纯羊毛衫是用有机合成材料制成的
20.化学的发展促进了人类社会文明的进步,学习化学能让我们更好地认识这个丰富多彩的世界。下列说法正确的是( )
A.天然果汁中不含任何化学物质
B.人的衣、食、住、行都与化学密切相关
C.化学不能创造自然界不存在的新物质
D.化学的研究对象是实验室中的化学药品
21.当前,我国所面临的挑战有健康问题、环境问题、能源问题、粮食问题等。化学家们希望从化学的角度,通过化学方法解决问题,为我国的发展和民族的振兴作出更大的贡献。化学研究的课题很多,其中有:
①高效化肥的合成②新型保健品的开发
③在低消耗情况下分解水得到氢气作燃料④研制人造血管
⑤研制开发超导材料⑥研制高效无磷洗衣粉
把上述研究的课题进行分类,,并用序号填空:
(1)健康问题_________________________;
(2)环境问题_______________________;
(3)能源问题________________________;
(4)粮食问题______________________。
22.人类的衣、食、住、行都离不开化学,下面对小明和他的同学收集到的以下几种物品进行探究。
(1)图中物品在制作或形成过程中与化学有关的是 _____ (填序号,下同)。
(2)图中与人类住、行有关的物品是 ____ 。
(3)图中可以食用或服用的是 _____ 。
(4)从亲身(或家庭)经历举两例说明化学在保证人类生存和提高生活水平中的重要作用。
例1: _________
例2: _________
23.化学研究的课题很多,通过化学方法解决我国面临的各项问题,是化学家们正在努力研究的课题。现有下列课题:①在低消耗的情况下,分解水制取氢气作燃料;②研制人造器官;③生产安全、无害的食品;④研制高效无磷洗衣粉;⑤研制可降解塑料、橡胶制品;⑥寻找新型消炎药;⑦消除汽车尾气中的有害物质;⑧研究开发利用太阳能、地热能等新能源。
(1)其中属于研究环境问题的课题是______(填序号,下同)。
(2)其中属于研究健康问题的课题______。
(3)其中属于研究能源问题的课题______。
1.如图所示,有一段两端不封口的玻璃管,一端系上一个小气球,取一块废旧石棉网上剪下的铁丝网,用稀盐酸除去铁锈后,放入锥形瓶中,再向瓶中加入3~4mL食盐水,迅速塞紧瓶塞,过一段时间观察气球的变化是( )
比原来大 B.比原来小
C.先变大,后变小 D.无明显变化
2.(2022湖南郴州中考)空气是一种复杂的混合物,含有氮气、氧气、二氧化碳、稀有气体等成分,下列说法错误的是( )
A. 氧气可用于化工生产、航空航天、医疗急救等领域
B. 医疗上可在液氮冷冻麻醉条件下做手术
C. 因为二氧化碳能与水反应生成碳酸,所以二氧化碳能造成酸雨
D. 庆祝节假日时,美丽的霓虹灯与稀有气体的应用有关
3.小明的大爷是种植蔬菜专业户,去年购买的化肥,由于外装上的字迹看不清,只记得是硫酸钾、碳酸氢铵、氯化铵中的一种,大爷正为此烦恼。
(1)小明利用学过的化学知识,设计了如下实验方案帮助鉴别化肥。
(2)小明假期到农田施肥时,发现撒落在地上的碳酸氢铵在阳光的照射下很快会消失,同时闻到浓烈的刺激性气味。他很好奇,返校后和同学们进行探究,请你一同参与:
【提出问题】温度较高时,碳酸氢铵能分解吗?产物是什么?
【猜想与假设】碳酸氢铵受热易分解,产物可能为水、二氧化碳、氨气。
收集资料:氨气能使湿润的红色石蕊试纸变蓝。
实验设计:小明设计了如图所示的装置进行实验(夹持仪器省略)。
①根据现象:干燥的红色石蕊试纸变蓝,证明实验后生成了 。
②装置B中澄清石灰水_________。
③小红同学认为若将装置B中澄清石灰水改为NaOH溶液,再通过实验验证B中产物,也可以证明碳酸氢铵分解后有二氧化碳生成。
(3)请你帮她设计并完成验证B中产物的实验:
(4)【实验结论】碳酸氢铵受热易分解,写出反应的化学方程式 。
(5)【实验反思】根据以上实验,你认为碳酸氢铵化肥在存放时应注意的问题是 (写一条)。通过探究找到了鉴别化肥的方法。
实验步骤
实验现象
实验结论
取上述化肥少量于一容器中,加入少量熟石灰粉末,混合研磨
嗅到________。
该化肥不是硫酸钾
实验步骤
实验现象
取装置B中溶液少许于试管中,滴加稀盐酸
________________________________
初中化学沪教版九年级上册第1节 化学给我们带来什么同步训练题: 这是一份初中化学沪教版九年级上册<a href="/hx/tb_c9798_t7/?tag_id=28" target="_blank">第1节 化学给我们带来什么同步训练题</a>,共12页。试卷主要包含了1 化学给我们带来什么,描述加热碳酸氢铵时的现象等内容,欢迎下载使用。
初中化学沪教版九年级上册第1节 化学给我们带来什么综合训练题: 这是一份初中化学沪教版九年级上册第1节 化学给我们带来什么综合训练题,共7页。试卷主要包含了选择题,判断题,科学探究题等内容,欢迎下载使用。
化学第1节 化学给我们带来什么精品课后作业题: 这是一份化学第1节 化学给我们带来什么精品课后作业题,文件包含11化学给我们带来什么-固本强基2023-2024学年九年级上册化学同步精品讲义+分层作业沪教版·全国解析版docx、11化学给我们带来什么-固本强基2023-2024学年九年级上册化学同步精品讲义+分层作业沪教版·全国原卷版docx等2份试卷配套教学资源,其中试卷共19页, 欢迎下载使用。

