苏教版六年级下册四 比例评优课作业ppt课件
展开2.在解决问题的过程中,进一步体会比例以及比例尺的应用价值,感知不同领域数学知识的内在联系,丰富解决问题的策略。
1.结合具体情境,能根据图上距离,实际距离,比例尺中的两个量求第三个量。
3.培养学生读图、用图能力及小组合作的意识,增强学好数学的信心。
能按给定的比例尺求相应的实际距离或图上距离。
在探究数学知识的过程中增强用数和图形描述现实问题的意识和解决实际问题的能力。
说出下面各比例尺所表示的具体意义。
1、比例尺 1:6000000
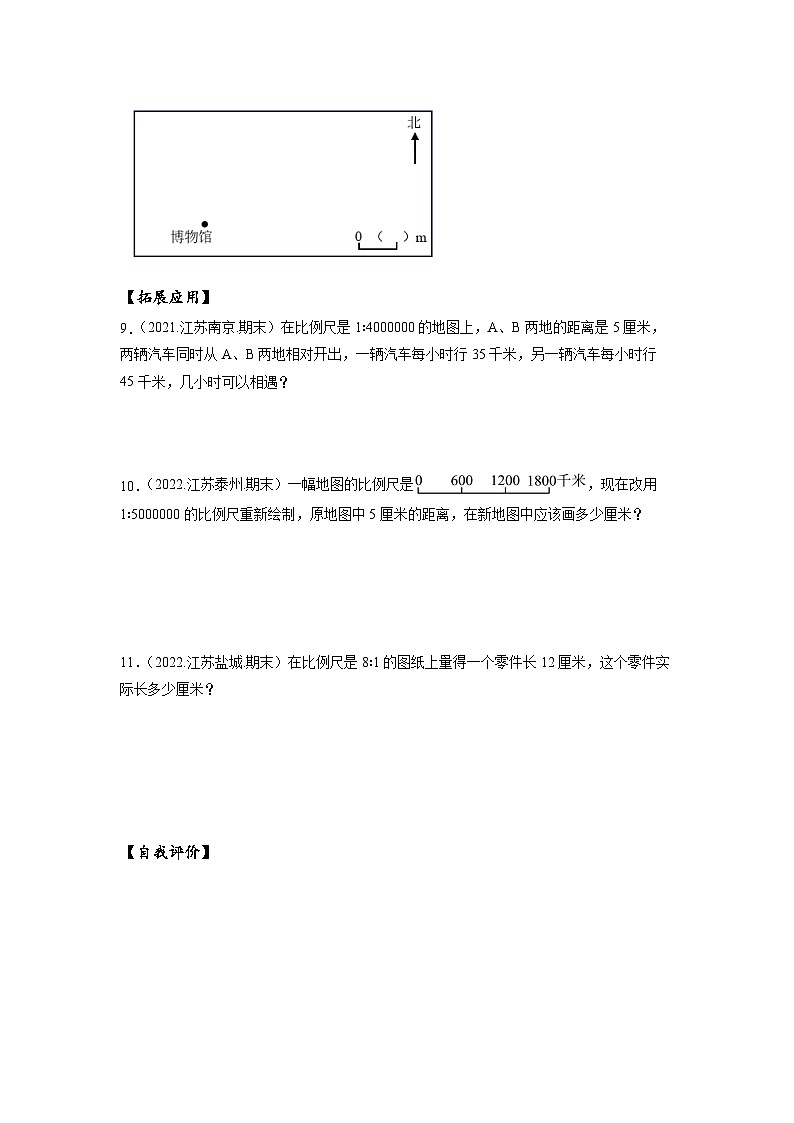
(1)图上1厘米的线段表示实际距离8000厘米;
(2)实际距离是图上距离的8000倍;
比例尺1:8000表示什么?
5×8000=40000(厘米)40000厘米=400米
方法一:比例尺1:8000, 说明实际距离是图上距离的8000倍。
探究解题方法:
图上距离5厘米, 则实际距离是5厘米的8000倍。
8000厘米=80米 5×80=400(米)
方法二:比例尺1:8000, 就是图上距离1厘米表示实际距离8000厘米。
图上距离5厘米, 则实际距离是5个8000厘米。
方法三:
可以得到实际距离=图上距离÷比例尺
40000厘米=400米
解: 设明华小学到少年宫的实际距离是x 厘米。
方法四:
明华小学到体育馆的实际距离 是多少? 量一量, 算一算。
医院在明华小学的正北方向, 它们之间的实际距离是240 米。先算出明华小学到医院的图上距离, 再在下图中表示出医院的位置。
可以用哪些方法?
240米=24000厘米
方法二:比例尺1:8000, 说明实际距离是图上距离的 8000倍
还有哪些方法?
24000÷8000 =3(厘米)
可以得到图上距离=实际距离×比例尺
解: 设明华小学到医院的图上距离是x 厘米。
8000x = 24000
还可以用比例来计算哟!
1.下面是梅镇汽车站附近的平面图。
(1)分别量出汽车站到镇政府和敬老院的图上距离, 再算出实际距离各是多少米。
解: 设汽车站到镇政府的实际距离是x 厘米。
60000厘米=600米
解: 设汽车站到敬老院的实际距离是y厘米。
70000厘米=700米
答:汽车站到镇政府的实际距离是600米,到敬老院的实际距离是700米。
(2)幼儿园在汽车站正西方向400 米处, 你能在上图中表示出幼儿园的位置吗?
解: 设汽车站到幼儿园的图上距离是x 厘米。
20000x = 40000
400米= 40000厘米
2.(2021.江苏泰州.期末)在比例尺是1∶25000000的中国地图上,量得北京到上海的距离是4.2cm,一列火车以100千米/时的速度从北京开往上海,需要多少小时?
答:需要10.5小时。
【分析】实际距离=图上距离÷比例尺,据此求出北京到上海的实际距离。再用实际距离除以火车的速度即可求出时间。
105000000厘米=1050千米
1050÷100=10.5(小时)
3.(2022.江苏盐城.期末)小华在比例尺1∶1000000的地图上量得盐城、徐州两地相距32厘米,若在比例尺1∶800000的地图上,盐徐两地的距离为多少厘米?
答:盐徐两地的距离为40厘米。
【分析】根据实际距离=图上距离÷比例尺,求出实际距离;再根据图上距离=实际距离×比例尺,求出在比例尺1∶800000的地图上两地的距离即可。
4.(2022.江苏景德镇.期末)在一幅比例尺是1∶4000000的地图,量得南京与徐州之间的一段高速公路长10.5厘米。王叔叔开车4小时匀速行完这段路,他开车超速了吗?(高速公路最高车速不允许超过120千米/时)
42000000厘米=420千米420÷4=105千米/时105<120,所以不超速。答:他开车不超速。
【分析】根据实际距离=图上距离÷比例尺,代入数据求出实际距离。再由“路程÷时间=速度”,代入数据求出速度,最后与120千米/时比较即可。
5.(2022.江苏宿迁.期末)在一幅比例尺是 的地图上,量得A,B两地的距离是12cm。而在另一幅地图上,同样是A,B两地,量得的距离是14.4cm,另一幅地图的比例尺是多少?
比例尺:14.4cm∶7200000cm=1∶500000
【分析】用第一幅图的图上距离除以比例尺求出实际距离;写出另一幅图上的图上距离与实际距离的比并化成前项是1的比即可求出比例尺。
答:另一幅地图的比例尺是1∶500000。
实际距离=图上距离÷比例尺。
图上距离=实际距离×比例尺。
1. 熟练应用比例尺知识计算图上距离和实际距离。2. 完成《分层作业》
苏教版六年级下册四 比例精品作业课件ppt: 这是一份苏教版六年级下册<a href="/sx/tb_c25597_t3/?tag_id=26" target="_blank">四 比例精品作业课件ppt</a>,文件包含苏教版数学六年级下册45《比例尺的认识》教学课件pptx、苏教版数学六年级下册45《比例尺的认识》教学设计docx、苏教版数学六年级下册45《比例尺的认识》分层作业docx、苏教版数学六年级下册45《比例尺的认识》学习任务单docx等4份课件配套教学资源,其中PPT共25页, 欢迎下载使用。
小学数学苏教版六年级下册四 比例优秀作业ppt课件: 这是一份小学数学苏教版六年级下册<a href="/sx/tb_c25597_t3/?tag_id=26" target="_blank">四 比例优秀作业ppt课件</a>,文件包含苏教版数学六年级下册44《解比例》教学课件pptx、苏教版数学六年级下册44《解比例》教学设计docx、苏教版数学六年级下册44《解比例》分层作业docx、苏教版数学六年级下册44《解比例》学习任务单docx等4份课件配套教学资源,其中PPT共24页, 欢迎下载使用。
数学六年级下册四 比例试讲课作业ppt课件: 这是一份数学六年级下册<a href="/sx/tb_c25597_t3/?tag_id=26" target="_blank">四 比例试讲课作业ppt课件</a>,文件包含苏教版数学六年级下册42《比例的意义》教学课件pptx、苏教版数学六年级下册42《比例的意义》教学设计docx、苏教版数学六年级下册42《比例的意义》分层作业docx、苏教版数学六年级下册42《比例的意义》学习任务单docx等4份课件配套教学资源,其中PPT共23页, 欢迎下载使用。

