[语文]山东省招远市2023-2024学年八年级下学期期中考试试题(解析版)
展开
这是一份[语文]山东省招远市2023-2024学年八年级下学期期中考试试题(解析版),共13页。试卷主要包含了积累与运用,写作等内容,欢迎下载使用。
一、积累与运用(30分)
1.请给下列加点字注音,根据拼音写出汉字。(横向作答)
缄( )默 行( )辈 斡( )旋 龟( )裂
rǒng( )杂 mò( )然 jī( )绊 舟 jí( )
【答案】①jiān ②háng ③wò ④jūn ⑤冗 ⑥蓦 ⑦羁 ⑧楫
【解析】本题考查字音字形。
缄默:jiān mò,(形)闭口不言。
行辈:háng bèi,排行与辈分。
斡旋:wò xuán,调解;扭转僵局
龟裂:jūn liè,皲裂。人的皮肤因为寒冷干燥而布满裂纹或出现裂口。
冗杂:rǒng zá,形容事情繁杂,缺乏统一协调。
蓦然:mò rán,意思是突然,猛然。
羁绊:jī bàn,意思为被身边的物事缠住手脚。
舟楫:zhōu jí,亦作舟楫,意思是泛指船只。
2.默写。
(1)_______________,儿女共沾巾。(王勃《杜少府之任蜀州》)
(2)杨家岭的红旗啊高高地飘,_______________!(《回延安》)
(3)潭中鱼可百许头,_______________,日光下澈,影布石上。(《小石潭记》)
(4)_______________,白露未已。(《蒹葭》)
(5)五月榴花照眼明,_______________。(韩愈《榴花》)
(6)青青子佩,_______________。(《诗经·郑风》)
(7)宜言饮酒,与子偕老。琴瑟在御,_______________。(《诗经》)
【答案】(1)无为在歧路 (2)革命万里起高潮 (3)皆若空游无所依 (4)蒹葭采采 (5)枝间时见子初成 (6)悠悠我思 (7)莫不静好
3.根据提示填空。
(1)孟浩然的《望洞庭湖赠张丞相》中“_______________,_______________”两句,表面是在写垂钓,实际上却隐喻了诗人想要得到举荐入朝为官的心愿。
(2)《关雎》中表现小伙子喜欢美丽而贤惠的姑娘的句子是:_______________,_______________。
【答案】 (1)坐观垂钓者 徒有羡鱼情 (2)窈窕淑女 君子好逑
4.下列各项说法中有误的一项是( )
A.吴伯萧的《灯笼》以散文的自由笔法,抒写了他关于灯笼的一些记忆,从不同方面表达了灯笼对于自己乃至民族的重要意义。
B.唱古诗一般有两种途径。一是用今人为古诗谱的曲子,二是让一些现成曲谱与古诗“联姻”。
C.魏学洢的《核舟记》通过一个长不盈寸的桃核刻而成舟,生动表现出苏轼高超的雕刻技艺。
D.黄土高原上响起的安塞腰鼓,惊心动魄,容不得束缚,容不得闭塞,展现的是那一群茂腾腾的后生们的阳刚之美,令人叹为观止。(加点成语使用正确)
【答案】C
【解析】本题考查文学常识。
C.有误,《核舟记》的作者是明代的魏学洢,此文向我们展示了一个长不盈寸的桃核,刻而成舟,生动地表现了王叔远高超的雕刻技艺,令人赞叹;
故选C。
名著阅读。(7分)
5.阅读《经典常谈·第一》语段,完成填空。
造字和用字有六个条例,称为“六书”。一是“象形”,象物形的大概,如“A 。”,会合两“月”等字。二是“指事”,用抽象的符号,指示那无形的事类。三是“B ”,会合个或两个以上的字为一个字,这一个字的意义是那几个字的意义积成的。四是“形声”,也是两个字合成一个字,但一个字是形,一个字是声;形是意符,声是音标。五是“转注”,就是互训。两个字或两个以上的字,意义全部相同或一部相同,可以互相解释的,便是转注字,也可以叫作C 字。如“考”、“老”等字。六是 D ,语言里有许多有音无形的字,借了别的同音的字,当作那个意义用。如代名词,“予”“彼”等。
这段文字介绍了“六书”,文中横线应该依次填入的是
A.____________ B._____________ C._____________ D._____________
【答案】 ①示例:日 ②会意 ③同义 ④假借
【解析】本题考查对名著内容的识记。
第一空,象形字来自于图画文字,但是图画性质减弱,象征性质增强,它是一种最原始的造字方法。属于“独体造字法”。用文字的线条或笔画,把要表达物体的外形特征,具体地勾画出来。例如“月”字像一弯明月的形状,“龟”字像一只龟的侧面形状, “马”字就是一匹有马鬣、有四腿的马,“鱼”是一尾有鱼头、鱼身、鱼尾的游鱼,“艹”(草的本字)是两束草,“门”字就是左右两扇门的形状。而“日”字就像一个圆形,中间有一点,很像我们在直视太阳时,所看到的形态。
第二空,结合“会合个或两个以上的字为一个字,这一个字的意义是那几个字的意义积成的”可知,此处指的是会意,用两个或两个以上的字,依据事理加以组合,表示出一个新的意义的造字法。如拼合日、月两字,成一“明”字,表明亮、光明之义。
第三空,结合“两个字或两个以上的字,意义全部相同或一部相同,可以互相解释的,便是转注字,也可以叫作”可知,此处指的是同义,指相同意义的文字。
第四空,结合“语言里有许多有音无形的字,借了别的同音的字,当作那个意义用“可知,此处指的是假借,指假借已有的音同或音近的字来代表所想表达的字或意。
6.下列关于文学作品的表述,不正确的一项是( )
A.《苏菲的世界》作者挪威作家乔斯坦·贾德,是一位世界级的作家,擅长以对话形式述说故事。
B.“一本关于哲学史的小说”,作为《苏菲的世界》一书的副标题,颇能点明该书的内容要点。
C.《给青年的十二封信》以有中学程度的青年为对象,并未曾指定某一收信人的姓名,只要是中学程度的青年,谁就是收信人,谁都应该读一读这十二封信。
D.朱光潜的《给青年的十二封信》包括《谈中学生与社会运动》《谈升学和选课》《谈情与理》《谈读书与绘画》《谈运动与写作》《谈劳动》等。
【答案】D
【解析】本题考查文学常识。
D.选项中篇目“《谈读书与绘画》《谈运动与写作》《谈劳动》”有误,《给青年十二封信》:谈读书、谈动、谈静、谈中学生与社会运动、谈十字街头、谈多元宇宙、谈升学与选课、谈作文、谈情与理、谈摆脱、谈在卢佛尔宫所得的一个感想、谈人生与我;
故选D。
综合性学习。(5分)
7.班级举办以“践行环保的生活方式”为主题的综合性学习活动,请你参与并完成下列任务。
(1)【活动一·环保模范我采访】学校的王老师在践行低碳生活方面做得十分出色,被评选为学校的环保模范。你班决定去采访王老师,请你完成下面的采访提纲。
(2)【活动二·环保活动我设计】请你为本次活动再设计两个同学们喜欢的活动(“环保模范我采访”除外)
【答案】(1)示例:①了解王老师在践行低碳生活方面的具体做法。②请问王老师平时都通过哪些方式来践行低碳生活呢?③对于中学生如何践行低碳生活,保护生态环境,您有什么具体的建议吗?
(2)①举办“践行环保生活方式”研讨会②举办“我是环保小能手”征文(演讲)比赛
【解析】
(1)本题考查拟写采访提纲。
第一空,结合“践行环保的生活方式”的活动主题和题干中“学校的王老师在践行低碳生活方面做得十分出色,被评选为学校的环保模范”的内容可知,本次采访的目的是通过对环保模范王老师的采访,了解践行低碳生活的具体做法和措施,以此来指导同学们应该如何去做。据此概括即可。
示例:通过对王老师的采访,了解如何有效践行低碳生活。
第二、三空,可结合采访目的,就具体践行低碳生活的做法或重要意义等方面进行提问。开放性试题,答案不唯一。
示例:您平实是如何践行低碳生活的?
您认为倡导低碳生活对我们有哪些好处?
(2)本题考查活动设计。围绕主题“践行环保的生活方式”进行拟写,合理即可。
示例:举办“环保知识”讲座;开展“身边的环保卫士”主题班会。
二、阅读(40分)
(一)诗歌阅读(5分)
读书斋诗①
【南北朝】谢灵运
春事时已歇,池塘旷幽寻。残红被②径隧,初绿杂浅深。
偃仰倦芳褥,频步忧新阴。谋春不及竟,夏物遽③见侵。
【注】①作于谢灵运任永嘉太守时,诗人此时醉心山水,无心政事。②被,披。③邃,遂。
8.请简要描绘诗歌颔联的景象。
9.结合全诗,请简要分析“偃仰倦芳褥”所表达的情感。
【答案】8.暮春时,落花铺满了幽深的石径,刚出土的草与茂盛的草木错杂。
9.该句写出了诗人仰卧在被褥上,享受初夏的清凉的情态,表达了一种闲适的情绪,寄托了诗人渴望远离俗世,寄情山水的愿望。
【解析】
【8题详解】
本题考查对诗歌意境的分析。分析意境要先找出诗句中的意象,本诗中“残红被轻隧,初绿杂浅深”中的意象是落红、隧径、初绿的草木等,暮春时,落花铺满了幽深的石径,刚出土的草与茂盛的草木错杂,诗人以看似随意的眼前之景取意,营造出一种清幽又充满生机的意境,表达了一种闲适的情绪。描绘时注意抓住意象特点。
示例:落花铺满了小路,小径上残留着花瓣的艳丽色彩,展现出一片凄美的暮春景致,小径两旁的草木开始泛绿,深深浅浅的绿色交织在一起,充满了生机和活力。
【9题详解】
本题考查情感把握。
由注释可知,作者醉心山水,不会对山水美景产生倦怠之情,只会对束缚他的官场表现厌倦,结合作者对官场和对书斋生活所寄予的不同情感分析,“倦”有“倦怠”的意思,此处用“倦”字,写出了诗人仰卧享受初夏的清凉的情态,展现了在书斋中所见的清新的自然风光,寄托了诗人渴望远离世俗,寄情于大自然的愿望。
(二)文言文阅读(15分)
【甲】
晋太元中,武陵人捕鱼为业。缘溪行,忘路之远近。忽逢桃花林,夹岸数百步,中无杂树,芳草鲜美,落英缤纷。渔人甚异之。复前行,欲穷其林。
林尽水源,使得一山,山有小口,仿佛若有光。便舍船,从口入。初极狭,才通人。复行数十步,豁然开朗。土地平旷,屋舍俨然,有良田美池桑竹之属。阡陌交通,鸡犬相闻。其中往来种作,男女衣着,悉如外人。黄发垂髫,并怡然自乐。
(出自《桃花源记》)
【Z】
老人引杨氏入山之大穴。鸡犬陶冶,居民之大聚落也。至一家,老人谓曰:“此公欲来,能相容否?”对曰:“老人肯相引至此,则必贤者矣。吾此间衣服、饮食、牛畜、丝纱、麻之属,皆不私藏,与众共之,故可同处。子果来,勿携金珠锦绣珍珠异等物,所享者惟薪米鱼肉,此殊不缺也。惟计口授地,以耕以蚕,不可取食于人耳。”杨氏谢而从之。又戒曰:“子来或迟,则封穴矣。”迫暮,与老人同出。
(出自《昨梦录》)
10.解释下列句中加点字。
(1)缘溪行 缘:
(2)有良田美池桑竹之属 属:
(3)老人引杨氏入山 引:
(4)此公欲来 欲:
11.下列各组句子中加点词的意义和用法相同的一项是( )
A.有良田美池桑竹之属 与众共之
B.后遂无问津者 则必贤者矣
C.以耕以蚕 以其境过清
D.杨氏谢而从之 潭西南而望
12.翻译下面文言句子。
(1)渔人甚异之。复前行,欲穷其林。
(2)鸡犬陶冶,居民之大聚落也。
13.甲乙文段都以人物的 为线索,甲文段按发现桃花源、进入桃花源顺序进行记叙描写,乙文段主要是通过 来描写洞内生活情况。
14.请用简洁的语言概括出甲乙两文所写的社会生活的共同之处。
【答案】10.(1)沿着,顺着(2)类(3)带领(4)想,想要
11.B
12.(1)渔人对此非常诧异,继续往前走,想走到那片林子的尽头。
(2)牲畜(鸡和狗)都很悠闲和乐的样子,是居民的大聚落。
13.行踪 人物对话
14.没有剥削,没有压迫,和平安定自给自足的原始农耕生活。
【解析】
【10题详解】
本题考查重点文言词语在文中的含义。解释词语要注意理解文言词语在具体语境中的用法,如通假字、词类活用、古今异义等现象。
(1)句意为:沿着溪水划船而行。缘:沿着,顺着。
(2)句意为:还有肥沃的田地、美丽的池塘,以及桑树、竹子这类的植物。属:类。
(3)句意为:老人带领杨氏进到山洞中。引:带领。
(4)句意为:这个人想到这里来。欲:想,想要。
【11题详解】
本题考查一词多义。
A.代词,这/助词,无实义;
B.均为“……的人”;
C.介词,用来/连词,因为;
D.连词,表顺承/连词,表修饰;
故选B。
【12题详解】
本题考查文言文翻译的能力。解答时,注意重点词语的含义及句式理解,并按现代汉语的规范,将翻译过来的内容进行适当的调整,达到词达意顺即可。
(1)句重点词语:甚:很,非常。异之:即“以之为异”,对见到的景象感到诧异。异,意动用法,形作动,以……为异,对……感到惊异,认为……是奇异的。之,代词,指见到的景象。复:继续。前:名词活用为状语,向前。(词类活用)欲:想要。穷:形容词用做动词,穷尽,走到……的尽头。林:代指桃花林。
(2)句重点词语:鸡犬:牲畜(鸡和狗)。陶冶:悠闲和乐的样子。
【13题详解】
本题考查内容理解。细读两文可知,甲文记叙渔人发现了桃林,然后顺小溪行走,发现了洞口,弃船从洞口进入,看到了桃花源里优美的自然风光和人文风光,这是以渔人的行踪为线索。乙文记叙杨氏跟着老人进入“山之洞穴”,看到其中“鸡犬陶冶,居民之大聚落也”,然后描写老人与杨氏的对话,最后他与老人同出。这是以杨氏的行踪为线索。所以两文都以人物的行踪为线索。结合“老人谓曰:‘此公欲来,能相容否?’对曰:‘老人肯相引至此,则必贤者矣。吾此间衣服、饮食、牛畜、丝纱、麻之属,皆不私藏,与众共之,故可同处。子果来,勿携金珠锦绣珍珠异等物,所享者惟薪米鱼肉,此殊不缺也。惟计口授地,以耕以蚕,不可取食于人耳’”可知,乙文主要是通过老人与杨氏的对话描写来给读者展现“大穴”中的人们的生活图景。
【14题详解】
本题考查学生的比较阅读能力。仔细阅读两文,由甲文“黄发垂髫,并怡然自乐”,乙文“吾此间衣服、饮食、牛畜、丝纱、麻之属,皆不私藏,与众共之,故可同处”可知,两文都描写了没有剥削、没有压迫,和平安定、自给自足的原始农耕生活。但在当时的时代背景和生产力水平下,这种理想是无法实现的。
参考译文:
【甲】
东晋太元年间,有一个武陵人以捕鱼为生。一天,他沿着小溪向前走,忘记走了多远的路程。忽然遇到一片桃花林,生长在溪水的两岸,长达几百步。中间没有别的树,花草鲜艳美丽,落花繁多。渔人对眼前看到的景象感到非常诧异,又向前走,想走到林子的尽头。
桃林在溪水发源的地方就到头了,便出现一座山,山上有个小洞,隐隐约约好像有些光线。(渔人)就丢下了船,从洞口进去。起初,洞口很狭窄,只容一个人通过。又走了几十步,突然变得宽敞明亮了。这里土地平坦开阔,房屋整整齐齐,有肥沃的田地、美丽的池沼、桑树,竹林这类的东西。田间小路交错相通,村落间鸡鸣狗叫之声处处可以听到。人们在田野里来来往往,耕种劳作,男女的穿戴,都像桃花源以外的世人。老人和孩子们都悠闲自在自得其乐。
【乙】
老人带领杨氏进到山洞中。鸡和狗都在快乐地叫,是一个民众居住的大群落。来到一户人家,老人说:“这个人想到这里来,能容纳他么?”穴中人对杨氏说:“老人能领进来的人,一定是贤明的人。我们这里凡是衣服、饮食、牛畜、丝纱、麻之类(的东西),都不归私人,和大家均分,因此可以和平相处。你要是来,不要带金银珠宝等珍奇物品,需要的只有柴、米、肉之类的,这里都不缺。只按照人口分土地,用来耕种,养蚕,不能只吃他人的。”杨氏表示感谢并答应了他。老人又告诫说:“你要是来迟了,就把洞口封了。”到了黄昏,(杨氏)和老人一起走了。
(三)现代文阅读Ⅰ(11分)
艾香悠悠溢端午
钟芳
①“五月五,是端午。门插艾,a 。吃粽子,撒白糖,龙舟下水喜洋洋。”在我的家乡,每到端午节,人们除了赛龙舟、吃粽子、喝雄黄酒外,还要去采几束艾草,插在自家的门楣上。我对插艾草这一习俗一直b ,那一缕袅袅清香,常常把我牵进思念的故乡。
②儿时家乡的端午节,是氤氲在艾草香里的节日,家家户户门上都插满了艾草。听长辈们讲,艾草能祛病免灾,驱邪避晦,保佑一家人平平安安。端午那天,将它插于门楣,可使人身体康健。可这一插,c 有了上千年的岁月。那一束束斜插在门上的艾草,散发出淡雅似草药味的清香。那清香,丝丝缕缕,弥漫在屋子里,弥漫在童趣融融的村庄里。轻轻地闭上双眼,深深地吸上一口气,顿感心旷神怡,神清气爽。这一吸,那清香便让人终生难忘,岁月流转,内心一直萦绕着这一份乡野浓情。
③艾草是一种芳香型草本植物,碧绿中出幽幽香气。每年初夏,正是艾草疯长的季节,它们总是挤挤挨挨地长在溪水岸边,叶片浑身泛着白白的茸毛,不施粉黛,绿油油的,充满着活力。那身姿挺拔瘦直,宛如亭亭玉立的乡村少女,清秀淡雅,湿婉脱俗。轻风拂过,便有暗香浮动,带给你拂面的清凉芬芳,让人不由得吟出《诗经》里的佳句:“彼采艾兮,一日不见,d !”
④端午节的清晨,母亲总是带着我一大早去河边采艾草。来到河堤边,只见两岸青草苍翠欲滴,河水清清,鱼跃蛙鸣。晨曦中,深绿色的叶子闪闪发光,亮晶晶的露珠儿从繁蜜的艾叶上滚落下来,很是美丽。只见母亲小心翼翼地采着艾草,洗去上面的泥土,看到自己的劳动成果,母亲总是乐得合不拢嘴。回到家中,母亲还会用碎布块缝制成各种精巧的小香包,内装积存的干枯艾叶,让我们佩于胸前。嗅着淡淡的香草味儿,感受到的是母亲的疼爱和温情。
⑤据说艾草全身是宝,有祛湿、散寒、消炎、抗过敏等功效,被称为“医草”。用艾草泡水洗澡,可以解毒治病。每到端午,母亲总是煮一大锅艾草水,倒入盆中,让我和小弟泡澡。坐在漂浮着艾叶的木盆中,吸着缓缓上升的芬芳香气,相信谁也不会拒绝这份浓缩了大自然草木精华的馈赠。也许是这样的清洗很舒服,小弟的脸上总是露出可爱的笑容。在艾草水的熏蒸下,我们的皮肤变得光洁生香,整个夏天都清清爽爽。
⑥一眨眼,端午佳节又快到了。母亲接连从老家打来了几个电话:“今年端午节要记得回家插艾哦。”“一直记着呢。今年我带上儿子一块回去!”听着母亲的唠叨,那悠悠艾香,又溢满心间。此时我才幡然醒悟,端午插艾草不仅是一种念想,一种母爱的味道,更是一种习俗,一种文化的代代传承。一瞬间,我的脑海里又浮现出了那一棵充溢绿意与清香的艾草来。愿那绿茵茵的艾草,生生不息,艾香馥郁而绵长。
(选自《天津日报》,有删改)
15.下列选项放在文中abcd空缺处最恰当的一项是( )
A.满堂香 难以忘却 却 如三秋兮B.满堂香 记忆犹新 已 如三月兮
C.香满堂 情有独钟 竟 如三岁兮D.香满堂 魂牵梦绕 也 如三年兮
16.文章围绕端午节的“艾香”回忆了儿时1家家户户门上插艾草祛病免灾,②_______,③_______ 几件往事,表达作者萦绕内心的一份乡野浓情。(每空限15个字以内)
17.本文描写生动传神,结合语境,简要赏析第④段中划线句表达效果。
18.结合语境,谈谈第③段引用《诗经》中有关“采艾”的佳句有什么好处。
【答案】15.C
16.②母亲清晨采艾草为我们缝制香包 ③母亲煮艾草水让我们泡澡解毒
17.这句话是对晨曦中母亲采集艾草时的环境(景物)描写,“青草苍翠”“鱼跃蛙鸣”“闪闪发光”“亮晶晶”等词生动地表现了清晨的河堤富有生机活力的景象,衬托了母亲采集艾草时幸福喜悦的心情,表现了母亲对家人的爱。
18.第③段引用《诗经》中有关“采艾”的佳句,表现了初夏艾叶淡雅脱俗的身姿和拂面的暗香带给人的美好感受;表达了作者难忘的一份乡野浓情;引出下文回忆母亲为我们采艾草做香包的往事;增加了文章的诗意美、意蕴美;表达了作者对端午节传统习俗的热爱,对传统文化代代传承的美好愿望。
【解析】
【15题详解】
本题考查词语的正确理解与使用。
第一空:
“满堂香”与“香满堂”意思差不多,且与后面的句子都构成押韵。但前者是偏正短语,后者是后补短语;前者强调香气的范围,后者强调香气充足。文中主要想强调香气,所以“香满堂”更为恰当;
第二空:
难以忘怀:形容记忆深刻,不容易忘掉。
情有独钟:因对某人或某事物特别喜爱而感情专注。
记忆犹新:过去的事,至今印象还非常清晰,如刚发生过的一样。
魂牵梦绕:形容万分思念。
联系前面“每到端午节,人们除了赛龙舟、吃粽子、喝雄黄酒外,还要去采几束艾草”可知,端午的习俗很多。而根据后面“那一缕袅袅清香,常常把我牵进思念的故乡”可知,作者最有感情的的是“插艾草”的习惯。所以“情有独钟”恰当;
第三空:
“却”表示语意转折,“竟”表达的是出乎意料。前文“可这一插”中的“可”已经有转折意思,所以,这里“竟”更为恰当,表达对插艾草有上千年的岁月的一种震惊。
第四空:根据《诗经.采葛》:彼采葛兮,一日不见,如三月兮!彼采萧兮,一日不见,如三秋兮!彼采艾兮,一日不见,如三岁兮!可知,这里填写的是“如三岁兮”;
故选C。
【16题详解】
本题考查信息梳理与概括提炼能力
从第②段“儿时家乡的端午节,是氤氲在艾草香里的节日,家家户户门上都插满了艾草……艾草能祛病免灾,驱邪避晦,保佑一家人平平安安。端午那天,将它插于门楣,可使人身体康健……”可知,这是写:儿时家家户户门上插艾草祛病免灾;
从第④段“端午节的清晨,母亲总是带着我一大早去河边采艾草……回到家中,母亲还会用碎布块缝制成各种精巧的小香包”可知,这是写:母亲清晨采艾草为我们缝制香包;
从第⑤段“……用艾草泡水洗澡,可以解毒治病。每到端午,母亲总是煮一大锅艾草水,倒入盆中,让我和小弟泡澡……”可知,这是写:母亲煮艾草水让我们泡澡解毒。
【17题详解】
本题考查关键词句的赏析。
“两岸青草苍翠欲滴,河水清清,鱼跃蛙鸣。晨曦中,深绿色的叶子闪闪发光,亮晶晶的露珠儿从繁蜜的艾叶上滚落下来,很是美丽”这句话是对晨曦中母亲采集艾草时的四周的景物描写,有青草、河水、露珠、鱼蛙等;“青草苍翠”“鱼跃蛙鸣”“闪闪发光”“亮晶晶”等词生动形象地表现了这些景物的特点。把清晨的河堤写得有生机活力;联系下一句“只见母亲小心翼翼地采着艾草,洗去上面的泥土,看到自己的劳动成果,母亲总是乐得合不拢嘴”可知,这些景物描写衬托了母亲采集艾草时幸福喜悦的心情;再联系本段最后一句“……感受到的是母亲的疼爱和温情”可知,这也间接表现了母亲对家人的爱。
【18题详解】
本题考查引用诗文的作用。
文章中引用古诗词,可使所表达的语言意思简洁凝练,增添感染力,有利于作者表情达意;可为作者的观点和看法提供有力的论据,增强说服力;有利于读者在阅读中产生联想或共鸣,达到推陈出新,增强生动性的效果,或幽默风趣,增强形象性的效果。
第③段引用《诗经》中有关“采艾”的佳句,“彼采艾兮,一日不见,如三岁兮”可以增加了文章的诗意美、意蕴美。内容上,则表现了初夏艾叶淡雅脱俗的身姿和拂面的暗香带给人的美好感受,一日不见不闻都不可以;
再联系上一句“那身姿挺拔瘦直,宛如亭亭玉立的乡村少女,清秀淡雅,湿婉脱俗。轻风拂过,便有暗香浮动,带给你拂面的清凉芬芳”这一内容可知,表达了作者难忘的一份乡野浓情;
再联系下面“母亲清晨采艾草为我们缝制香包、母亲煮艾草水让我们泡澡解毒”这几件事可知,引出下文回忆母亲为我们采艾草做香包的往事;
最后,联系第⑥段“端午插艾草不仅是一种念想,一种母爱的味道,更是一种习俗,一种文化的代代传承。一瞬间,我的脑海里又浮现出了那一棵充溢绿意与清香的艾草来。愿那绿茵茵的艾草,生生不息,艾香馥郁而绵长。”可知,《诗经》里的佳句已有上千年,引用它,也表达了作者对端午节传统习俗的热爱,对传统文化代代传承的美好愿望。
(四)现代文阅读Ⅱ(9分)
【材料一】
汽车自诞生伊始,就极大地改变着人类的生产、生活方式,加快了人类改变自然、改变社会的步伐,提高了人们的生活品质。但汽车的产生对人类的影响是多元的。比如,传统燃油汽车在带给人类便利的同时也给人类的生活带来种种问题:制造汽车时需要消耗大量的自然资源,除了使用钢铁外,现代的汽车还需要使用能耗很高的铝材和难以回收的塑料,汽车行驶时需要大量石油来驱动内燃机;在各类事故中,汽车引起的交通事故导致人类死伤数最多;大量的汽车造成交通拥挤,车辆的停放也日益压缩人们的生活空间;同时,由汽车带来的噪声污染和尾气排放造成的空气污染,严重危害人们的健康。在汽车行业变革汹涌来袭之时,汽车制造大国相继出台了推动新能源汽车发展的政策。我国针对新能源汽车的销售也出台了高额补贴的优惠政策。
【材料二】
目前我国生产和销售的新能源汽车主要有纯电动汽车、混合动力汽车和燃料电池汽车。纯电动汽车,顾名思义,就是所有的动力由电机输出,同时电力来源于充电。它技术简单成熟,充完电就可以行驶,目前续航里程已超300千米。其保养费用低,行驶时没有排放。缺点是充电桩少,充电不便。混合动力汽车则同时用发动机和电机两个能量转换器以及两套能量储存系统来驱动车辆。它续航里程长,还可以随时加油,且油耗低。但两套系统也使其价格和维护保养费用偏高。燃料电池汽车是以氢气为燃料,通过化学反应产生电流,依靠电机驱动的汽车。其运行过程中排出物是水,且可通过加注燃料来保证续航。但目前氢燃料存储和运输成本过高,能加注氢燃料的点太少,限制了燃料电池汽车的发展。
【材料三】
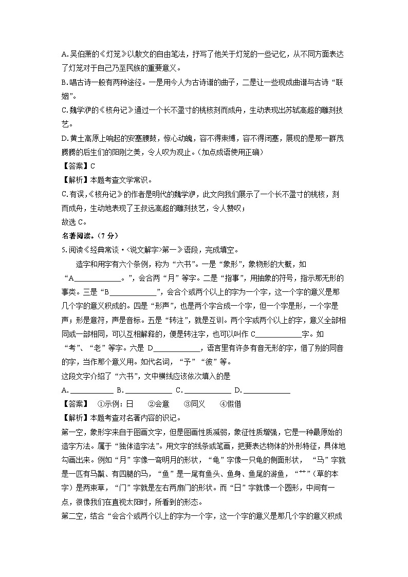
2021 年中美法三国新能源汽车销售数据表
从上表可以看出,2021年,无论是新能源汽车的销量、增速,还是国内市场份额占比,美、法两国均与我国存在显著差距。新能源汽车已成为近年来我国战略性新兴产业的一道风景。与之相应,我国新能源汽车产业技术水平也显著提升。新能源汽车的整车、动力电池的骨干企业研发投入占比达到了8%以上,高于全球行业平均水平。同时,车主关注的充电桩建设问题也正在逐步解决。据不完全统计,截至2021年,全国私人专用充电桩达24万个。以北京为例,个人购买电动汽车约10.7万辆,充电设施安装比例接近80%。公共充电桩建设也在稳步增长。截至2021年底,我国已建成公共充电桩21万个,保有量位居全球首位。城际高速快充站建设提速,建成充电站1400多个,涉及19个省市区,服务3.速1万千米的高速公路。
19.【材料一】中提出的传统燃油汽车给人类生活带来的问题中,你对哪点感触最深,请联系生活展开分析。
20.与传统燃油汽车相比,目前我国生产和销售的新能源汽车有哪些优势?请结合【材料一】和【材料二】的内容分析。
21.用一句话概括【材料三】的主要内容。
【答案】19.示例:材料一中“由汽车带来的噪声污染和尾气排放造成的空气污染,严重危害人们的健康”让我感触最深,由于尾气的排放,空气质量越来越差,夏季异常高温天气更为频繁。
20.减少石油消耗;减轻空气污染;减轻噪声污染;保养费用低,减少费用支出。
21.新能源汽车已成为我国战略性新兴产业之一,我国新能源汽车产业技术水平也显著提升。
【解析】
【19题详解】
本题考查内容理解和语言表达。开放性试题,答案不唯一。结合材料内容,言之有理即可。
示例:在【材料一】中,传统燃油汽车给人类生活带来的问题众多,我感触最深的是交通拥挤和车辆停放问题。在现代城市中,随着汽车数量的快速增长,交通拥挤现象日益严重。每天上下班高峰期,道路上车流如织,车辆拥堵成常态。这不仅导致了通勤时间的延长,也给人们的出行带来了极大的不便。有时候,原本只需要几分钟的路程,因为交通拥堵,可能需要花费几倍的时间。这不仅影响了人们的工作效率,也增加了生活的压力。
【20题详解】
本题考查内容理解和概括。
结合材料一中“制造汽车时需要消耗大量的自然资源,除了使用钢铁外,现代的汽车还需要使用能耗很高的铝材和难以回收的塑料,汽车行驶时需要大量石油来驱动内燃机”可概括为:减少石油等能源消耗;
结合材料一中“由汽车带来噪声污染和尾气排放造成的空气污染,严重危害人们的健康”可概括为:减轻空气污染和噪声污染;
结合材料二中“纯电动汽车,顾名思义,就是所有的动力由电机输出,同时电力来源于充电。它技术简单成熟,充完电就可以行驶,目前续航里程已超300千米。其保养费用低,行驶时没有排放。缺点是充电桩少,充电不便。混合动力汽车则同时用发动机和电机两个能量转换器以及两套能量储存系统来驱动车辆。它续航里程长,还可以随时加油,且油耗低。但两套系统也使其价格和维护保养费用偏高”可概括为:保养费用低,减少费用支出。
【21题详解】
本题考查内容理解和概括。
结合材料三中“从上表可以看出,2021年,无论是新能源汽车的销量、增速,还是国内市场份额占比,美、法两国均与我国存在显著差距。新能源汽车已成为近年来我国战略性新兴产业的一道风景。与之相应,我国新能源汽车产业技术水平也显著提升。新能源汽车的整车、动力电池的骨干企业研发投入占比达到了8%以上,高于全球行业平均水平”可概括为:新能源汽车已成为我国战略性新兴产业之一,我国新能源汽车产业技术水平也显著提升。
三、写作(50 分)
22.学问,指知识,技能;也解释为某一种经验,道理。在我们日常生活中,处处有学问。
请以“这里有学问”为题写一篇文章。
要求:(1)文体不限;(2)不少于600字(诗歌不少于30行);(3)文中不得出现真实的地名、校名、人名。
【答案】略
采访提纲
采访对象
王老师
采访目的
①
采访方式
访谈、录像拍摄
采访问题
②
③
销售国
销售数量(万辆)
销售增长
国内市场份额占比
美国
20
26%
1.2%
法国
3.6
26%
1.7%
中国
55.6
69%
2.1%
相关试卷
这是一份2024年山东省烟台招远市中考一模语文试题(原卷版+解析版),文件包含2024年山东省烟台招远市中考一模语文试题原卷版docx、2024年山东省烟台招远市中考一模语文试题解析版docx等2份试卷配套教学资源,其中试卷共29页, 欢迎下载使用。
这是一份02,山东省招远市2023-2024学年七年级下学期期中考试语文试题,共8页。试卷主要包含了积累与运用,阅读,作文等内容,欢迎下载使用。
这是一份山东省招远市2023-2024学年九年级(五四学制)上册期末语文试题(含解析).docx山东省招远市2023-2024学年九年级(五四学制)上册期末语,共20页。试卷主要包含了积累与运用,阅读,写作等内容,欢迎下载使用。

