所属成套资源:2024年部编版六年级语文下册单元、期中、期末测试卷多份
福建省2024六年级语文下册第二单元综合素质达标试卷(附答案部编版)
展开
这是一份福建省2024六年级语文下册第二单元综合素质达标试卷(附答案部编版),共7页。
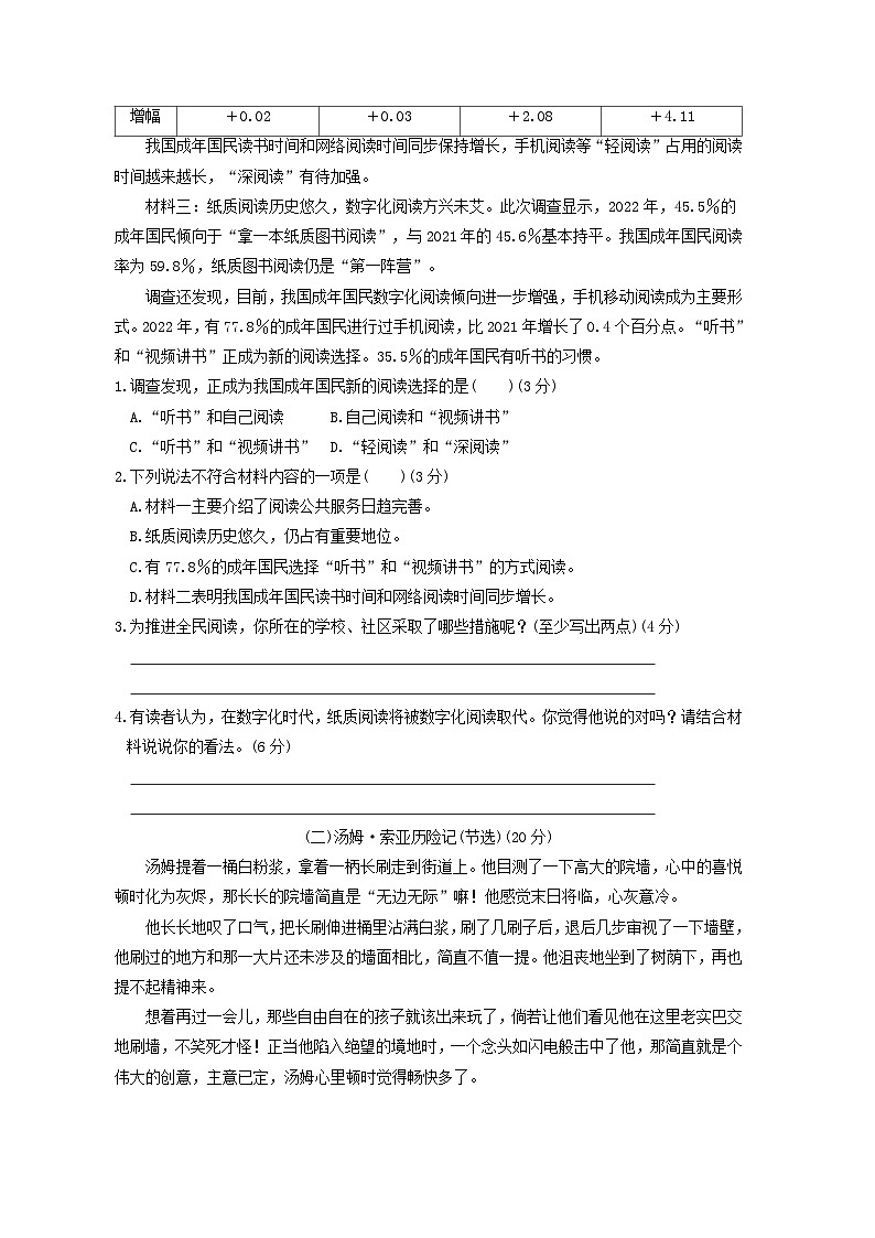
第二单元综合素质达标时间:90分钟 满分:100分第一部分:积累运用(34分)一、根据语境,看拼音写词语。(8分) shūjí( )如同航船,带我遨游在知识的海洋。读《鲁滨逊漂流记》,我仿佛跟随鲁滨逊liúluò( )到了一座荒岛上。在那里,不仅要面临食物quēfá( )的情况,还要fángyù( )野兽的qīnxí( ),更要承受长期没人liáotiān( )的jìmò( )和无法控制的kǒngjù( ),可以说他的处境相当艰难。二、选择题。(请将正确答案对应的序号填在括号里)(18分)1.下列词语中加点字的读音全部正确的一项是( )A.畜养(xù) 处境(chù) B.挣断(zhèng) 畏惧(wèi)C.木筏(fá) 呻吟(yínɡ) D.挨饿(āi) 仆役(pú)2.下列词语书写完全正确的一项是( )A.抛弃 天崖海角 B.控制 不可思意C.宽慰 乌合之众 D.困镜 荒无人烟3.下列与“蒉(kuì)”字的含义最相近的一项是( )A.珍贵的物品 B.玉石 C.铁质的兵器 D.盛土的草包4.下列加点的成语使用有误的一项是( )A.这么难的数学卷子,小明竟能考满分,真让人不可思议。B.语文课上,同学们都在聚精会神地听老师讲课。C.没有取得冠军,下次还有机会,不要垂头丧气的。D.我们不能有了一点儿成绩就妄自菲薄,沾沾自喜。5.【厦门市海沧区毕业考】下列句子使用的修辞手法与其他三句不同的一项是( )A.那一声巨响,好像把大地震得颤动起来。B.茫茫的草原像一块无边无际的绿色地毯。C.在这里,我只能看到巴掌大的一块天地。D.听到这个好消息,我高兴得一蹦三丈高。6.对下列句子运用的描写方法判断正确的一项是( )①“怎么了,孩子!喂,快来人哪!快拿杯水来!”②“这大概是一场梦,一种幻觉吧!”他想。③撒切尔太太一边呻吟着一边软弱无力地垂下头去,那情景真是让人心碎。A.语言描写、心理描写、外貌描写 B.心理描写、语言描写、外貌描写C.心理描写、语言描写、动作描写 D.语言描写、心理描写、动作描写7.【厦门市海沧区毕业考】对下面这段话的主要内容概括最恰当的一项是( ) 人生的价值犹如一条河,我们站在河边,各有各的位置。我们能否喝到水,关键并不在于我们的位置,而在于我们是否敢于去争取那生命之源。望而却步,不敢向困难挑战的人,不论你处于多么优越的位置,成功也永远不会属于你。A.人生犹如一条河。 B.人生的价值在于敢于挑战。 C.人在河边各有各的位置。 D.人生的价值在于优越的位置。8.下列说法正确的一项是( )A.《鲁滨逊漂流记》采用自述的方式讲述了主人公笛福的传奇故事。B.《爱丽丝漫游奇境》中的爱丽丝掉进老鼠洞后,经历了一场奇幻的旅行。C.《汤姆·索亚历险记》中的主人公贝琪是一个敢于探险、追求自由的孩子。D.《骑鹅旅行记》中的尼尔斯从动物们的身上学到了勇敢、善良、正直的优秀品质。9. 如果请你教给低年级的弟弟阅读名著的方法,下列说法不正确的一项是( )A.在读书时,可以在页面的空白处随时写下自己的感触。B.读到特别喜欢的段落,可以摘抄在笔记本中,并把页码标注出来。C.遇到人物关系比较复杂的情况,可以不用理会人物的关系,只要往下读就行了。D.读完整本书后,可以把全书的结构写下来,还可以写写作者在书中想要表达的一些想法。三、根据语境填入恰当的语句。(8分) 前人的经验与智慧能够帮助我们在治学、为人处世时少走弯路。阅读时,要牢记“读书须用意, ”,切忌囫囵吞枣,张冠李戴;研究一个事物时,要明白“ ,近山识鸟音”,长久地接触和实践,才能发现其中的特征和规律;与朋友交往时,要克制轻易下定论的冲动,“ ,日久见人心”,时间能够检验人性的善恶;当满足于个人领先优势时,要提醒自己“莫道君行早, ”。第二部分:阅读欣赏(36分)(一)【泉州市期末】(16分) 材料一:在各部门的推动下,公共图书馆、农家书屋、社区书屋、职工书屋、乡镇综合文化站、实体书店、阅报栏等全民阅读基础设施规模不断扩大,数量不断增加,内容资源和设备不断升级,阅读公共服务网络初具规模。在江苏,全省一百多个县级以上公共图书馆,一千多个乡镇综合文化服务中心和一万多个农家书屋为读者提供服务。 材料二:成人阅读量和阅读时间统计表 我国成年国民读书时间和网络阅读时间同步保持增长,手机阅读等“轻阅读”占用的阅读时间越来越长,“深阅读”有待加强。 材料三:纸质阅读历史悠久,数字化阅读方兴未艾。此次调查显示,2022年,45.5%的成年国民倾向于“拿一本纸质图书阅读”,与2021年的45.6%基本持平。我国成年国民阅读率为59.8%,纸质图书阅读仍是“第一阵营”。 调查还发现,目前,我国成年国民数字化阅读倾向进一步增强,手机移动阅读成为主要形式。2022年,有77.8%的成年国民进行过手机阅读,比2021年增长了0.4个百分点。“听书”和“视频讲书”正成为新的阅读选择。35.5%的成年国民有听书的习惯。1.调查发现,正成为我国成年国民新的阅读选择的是( )(3分)A.“听书”和自己阅读 B.自己阅读和“视频讲书” C.“听书”和“视频讲书” D.“轻阅读”和“深阅读”2.下列说法不符合材料内容的一项是( )(3分)A.材料一主要介绍了阅读公共服务日趋完善。B.纸质阅读历史悠久,仍占有重要地位。C.有77.8%的成年国民选择“听书”和“视频讲书”的方式阅读。D.材料二表明我国成年国民读书时间和网络阅读时间同步增长。3.为推进全民阅读,你所在的学校、社区采取了哪些措施呢?(至少写出两点)(4分) 4.有读者认为,在数字化时代,纸质阅读将被数字化阅读取代。你觉得他说的对吗?请结合材料说说你的看法。(6分) (二)汤姆·索亚历险记(节选)(20分) 汤姆提着一桶白粉浆,拿着一柄长刷走到街道上。他目测了一下高大的院墙,心中的喜悦顿时化为灰烬,那长长的院墙简直是“无边无际”嘛!他感觉末日将临,心灰意冷。 他长长地叹了口气,把长刷伸进桶里沾满白浆,刷了几刷子后,退后几步审视了一下墙壁,他刷过的地方和那一大片还未涉及的墙面相比,简直不值一提。他沮丧地坐到了树荫下,再也提不起精神来。 想着再过一会儿,那些自由自在的孩子就该出来玩了,倘若让他们看见他在这里老实巴交地刷墙,不笑死才怪!正当他陷入绝望的境地时,一个念头如闪电般击中了他,那简直就是个伟大的创意,主意已定,汤姆心里顿时觉得畅快多了。 他沉住气,又一次拿起刷子刷起墙来。不一会儿,本·罗杰斯出现了,他啃着大苹果,走了过来。汤姆没有出声,他像一位艺术家一样,在墙上仔细地刷几刷子,又后退几步满意地欣赏一番,偶尔还补上两刷子。本终于忍不住打断了他。 “喂!看来你不得不干活了,对吧?” “这叫干活?”汤姆摆出一副不屑的神态,“这也许是干活,也许不是。反正我挺乐意的。” “这么说,你喜欢干活了?” “喜欢干?你以为每个男孩都可以随时得到刷墙的机会吗?” 本被震住了,他停止了吃苹果,注视着汤姆。汤姆认真地刷着,好像在精心制作一件艺术品。这太吸引人了!本受到了诱惑,他强烈要求汤姆让他也刷一阵。 汤姆刚准备把刷子递给他,又立刻收了回去:“哎呀!这可不行,波莉姨妈对这面墙要求太高,吉姆和锡德都想接这份工作,可是她只信任我。” “求求你,让我试试吧,我保证仔细刷。” “倘若是后院的墙壁,我想姨妈也不会在意,可现在刷的是临街的墙面。我怕万一失手,她会怪罪我的。” 汤姆越说越玄乎。本心里痒痒得不行:“我一定会很小心的。要不,我把这个苹果给你,你就让我刷刷吧。” 汤姆心里美滋滋的,却装出百般不情愿的样子,把刷子递给了本。 当本在阳光下干活累得大汗淋漓的时候,汤姆则躲在树荫下一边乘着凉一边吃着苹果,一边盘算着算计别的男孩。街上不断有男孩经过,他们最初都想来开开玩笑,但最后都心甘情愿地留下来刷墙。本过后是比利,然后又换了约翰尼,一个接着一个,他们都是用自己心爱的玩具来换取这难得的干活机会。看着手里猛然增长的财富,汤姆得意非凡。(有删改)1.【新题型】随着情节的发展,汤姆的心情也在发生变化,请将下面的思维导图补充完整。(4分)2.联系上下文,对汤姆一再拒绝本刷墙的要求这一行为,理解恰当的一项是( )(3分)A.汤姆想吊起本的胃口。 B.汤姆喜欢刷墙这个活。C.汤姆害怕姨妈怪罪。 D.汤姆担心本刷得不好。3.小说写汤姆诱骗本刷墙时很详细,而在写汤姆算计其他男孩时却很简略,作者这样安排的好处不包括( )(3分)A.主次分明,加深读者印象。 B.有详有略,不会显得啰唆。C.面面俱到,全面刻画人物。 D.详略得当,能够突出重点。4.下面是不同译者笔下对《汤姆·索亚历险记》中的句子的翻译,你更喜欢哪一句?并写一写喜欢的理由。(4分)A.他目测了一下高大的院墙,心中的喜悦顿时化为灰烬,那长长的院墙简直是“无边无际”嘛!他感觉末日将临,心灰意冷。B.他环顾院墙,所有的快乐,立刻烟消云散,心中充满了惆怅。院墙可是三十码长,九英尺高啊。生活对他来说太乏味空洞了,活着仅是一种负担。 我更喜欢 句,因为 5.班级共读《汤姆·索亚历险记》之后,华华和聪聪展开了一次“小辩论”,请你结合小说片段,任选一个人的话,把理由补充完整。(6分)华华:我不喜欢汤姆这个人, 聪聪:我倒觉得汤姆很讨人喜欢, 第三部分:习作表达(30分) 题目:给 的一封信 通过对本单元课文的学习,我们认识了淘气顽皮的尼尔斯、坚强乐观的鲁滨逊、具有冒险精神的汤姆……你还认识哪些作品里的哪些人物?请选择其中的一个人物,给他(她)写一封信,谈谈你读了关于他(她)的故事后的感受,注意要用书信的格式。450字左右。第二单元综合素质达标第一部分:积累运用一、书籍 流落 缺乏 防御 侵袭 聊天 寂寞 恐惧二、1.B 2.C 3.D 4.D 5.B 6.D 7.B 8.D 9.C三、一字值千金 近水知鱼性 路遥知马力 更有早行人第二部分:阅读欣赏(一)1.C 2.C3.示例:①学校增设了图书馆,加强了班级图书角的建设。②社区举办读书节活动,开展了“我阅读,我快乐”的阅读活动。4.示例:不对。①材料二的数据显示,2022年人均阅读量纸质书高于电子书,这说明人们更习惯纸质阅读。②传统的纸质阅读历史悠久,45.5%的成年国民倾向于“拿一本纸质图书阅读”,说明纸质阅读仍是人们的首选。③人们使用手机进行阅读,更多的是“轻阅读”,不利于进行“深阅读”。因此,即使进入数字化时代,纸质阅读也不可能被取代。(二)1.(1)想到主意 (2)心灰意冷 (3)美滋滋的 (4)得意非凡2.A 3.C4.示例:A A句文字精练,用词恰当,语言夸张有趣,非常贴切地描述出了任务的艰巨和汤姆闷闷不乐的心情,也符合汤姆的人物形象。5.示例:华华:他不诚实,喜欢耍弄人。他想让本给他刷墙,但不是诚心请本帮忙,而是使用计谋诱骗本。计谋成功后,他还自鸣得意。聪聪:他非常聪明机智,用自己的智慧成功地让本和其他男孩心甘情愿地替他干活。第三部分:习作表达思路点拨:先确定要给谁写信,再结合人物的特点,写出你想对他(她)说的话,语言要通顺,要有真情实感,注意书信的格式要正确。 例文略。题 号第一部分第二部分第三部分总 分得 分年份人均纸质书阅读量(本)人均电子书阅读量(本)纸质阅读时间(分钟)手机阅读时间(分钟)20224.783.3323.13105.2320214.763.3021.05101.12增幅+0.02+0.03+2.08+4.11

