宁夏银川市第六中学2024届中考一模化学试卷(含答案)
展开一、单选题
1.文房四宝“笔墨纸砚”是中华文化的瑰宝。下列关于笔墨纸砚的制作工艺中,涉及到化学变化的是( )
A.竹作笔杆羊毛为毫B.杂木烧炭集烟成墨
C.浆压薄片晾干成纸D.开石磨光雕刻成砚
2.分类是学习化学的一种重要方法。下列分类叙述不正确的是( )
A.混合物:黄铜、生理盐水、石油B.单质:水银、液氧、金刚石
C.盐类:硝酸铵、小苏打、火碱D.氧化物:干冰、氧化钙、冰水混合物
3.规范的实验操作是实验成功和安全的重要保证。下列实验操作正确的是( )
A.称量氢氧化钠固体
B.铁丝在氧气中燃烧
C.检查气密性
D.读取液体体积
4.宏观辨识与微观探析是化学核心素养之一、下列对宏观事实的微观解释错误的是( )
A.水通电生成氢气和氧气——化学变化中,分子分裂成原子,原子重新组合成新的分子
B.吸烟除了影响自身健康,也使周围人被动吸烟——分子在不断运动
C.水和过氧化氢的化学性质不同——构成的分子不同
D.生活中用煮沸的方法将硬水软化——除尽水中钙、镁离子
5.结合下列图示或符号,有关说法正确的是( )
A.2O:表示两个氧原子
B.图一两种粒子核外电子数相同,属于同种元素的粒子
C.图二锡的中子数和质子数均为50
D.氧化铁中铁元素的化合价为+2价
6.科学家发现,通过化学反应可以将树木纤维素转变成超级储能装置。如图是该反应的微观示意图。下列说法错误的是( )
A.反应前后原子的种类不变B.该反应的基本反应类型是置换反应
C.反应前后各元素的化合价均不变D.反应生成的丙和丁分子个数比为2:3
7.归纳总结是学习化学的基本方法,下列知识点归纳完全正确的是( )
A.AB.BC.CD.D
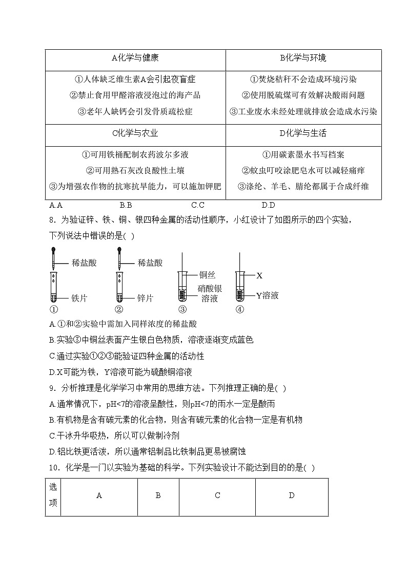
8.为验证锌、铁、铜、银四种金属的活动性顺序,小红设计了如图所示的四个实验,下列说法中错误的是( )
A.①和②实验中需加入同样浓度的稀盐酸
B.实验③中铜丝表面产生银白色物质,溶液逐渐变成蓝色
C.通过实验①②③能验证四种金属的活动性
D.X可能为铁,Y溶液可能为硫酸铜溶液
9.分析推理是化学学习中常用的思维方法。下列推理正确的是( )
A.通常情况下,pH<7的溶液呈酸性,则pH<7的雨水一定是酸雨
B.有机物是含有碳元素的化合物,则含有碳元素的化合物一定是有机物
C.干冰升华吸热,所以可以做制冷剂
D.铝比铁更活泼,所以通常铝制品比铁制品更易被腐蚀
10.化学是一门以实验为基础的科学。下列实验设计不能达到目的的是( )
A.AB.BC.CD.D
11.下列实验操作不能达到实验目的的是( )
A.AB.BC.CD.D
二、填空题
12.化学是推动科技进步和现代社会文明的重要力量,与生活、生产和科技发展息息相关。回答下列问题。
(1)麻辣烫备受中国人的喜爱,含有各种食材,如土豆粉、鹌鹑蛋、山药、生菜等,上述食材富含蛋白质的是___________。
(2)炒菜时,油锅起火立即盖上锅盖灭火,这样操作依据的灭火原理是___________。
(3)2023年5月28日,我国自主研制的C919大型客机成功完成首次商业载客飞行。它的起落架因使用钛合金制造而更为牢固,能支撑巨大的重量,这是因为钛合金具有________的性质,合金属于________材料。
13.小华学习了单质、氧化物、酸、碱、盐的性质后,发现许多不同类别的物质反应时都能生成盐,于是她构建如图所示的知识网络图。结合此图回答下列问题:
(1)图中⑤处应补充的内容是__________(写一种,不能与图中已有信息重复)。
(2)若③“碱十盐”反应物中的碱是氢氧化钠,则发生反应的化学方程式可以为_________。该类反应发生的条件是__________。
(3)若生成物中的盐是硫酸亚铁,则在已给出的变化中可以通过置换反应来实现的是________(填序号)。
14.硝酸钾、氯化钠和氢氧化钙固体物质在水中的溶解度曲线如图所示,请回答下列问题:
(1)图1中M的含义是_________。
(2)图1中,30℃时,将20g的硝酸钾加入50g水中,充分溶解,所得溶液的质量为______g。
(3)饱和硝酸钾溶液中含有少量的氯化钠,为了得到纯净的硝酸钾常用的方法是_________。
(4)图2中,将接近饱和的氢氧化钙溶液变为饱和溶液,且质量分数不变,可采用的方法是_____。
15.同学们利用如图所示实验装置进行有关化学实验,回答下列问题。
实验一:
(1)如图1,实验室用大理石制取二氧化碳,发生装置可选择______(填序号),用C装置收集二氧化碳,检验二氧化碳收集满的方法是_______。实验室制取二氧化碳的反应方程式是_____。
实验二:如图2,进行粗盐提纯实验。
(2)粗盐提纯实验的正确操作顺序是_________(填序号)。
(3)操作②中,得到的滤液仍然浑浊,原因可能是_________(填一种即可)。
(4)操作⑥中,玻璃棒的作用是__________。
三、计算题
16.有一瓶稀盐酸的标签破损,某同学想用25%的氢氧化钠溶液测定稀盐酸中溶质质量分数。将25%的氢氧化钠溶液逐滴加入到50g稀盐酸中,边加边搅拌,随着氢氧化钠溶液的加入,溶液pH的变化如图所示:
请计算:
(1)当恰好完全反应时,消耗的质量为___________g。
(2)计算稀盐酸中溶质的质量分数。
四、实验题
17.学习完酸碱中和反应后,某化学研究小组在老师的指导下进行下列探究活动。
(1)按图1所示进行实验,依据_____的实验现象,证明了稀硫酸和氢氧化钠溶液能发生反应。
(2)实验结束后得到无色溶液,研究小组的同学对溶液的成分进行了进一步探究。
【提出问题】溶液中溶质的成分有哪些?
【作出猜想】猜想一:;猜想二:___________。
【进行实验】为了验证猜想,研究小组同学分别设计实验进行如下探究:
【实验结论】通过实验探究,同学们认为猜想二正确。
【反思交流】
①有同学认为方案2结论不够严谨,理由是___________(用化学方程式解释)。
②分析反应后所得物质的成分时,不但考虑生成物,还要考虑___________。
18.实验室现有一瓶敞口放置一段时间的氢氧化钠溶液,学习小组为探究其是否变质,并进行处理及回收,开展了以下项目式活动。
【理论分析】该氢氧化钠溶液可能已经变质
(1)氢氧化钠溶液变质的原因是___________(用化学方程式表示)。
【活动一】利用物质与盐反应探究氢氧化钠溶液是否变质及变质程度。
【查阅资料】
(2)溶液呈中性。
(3)写出步骤1中发生反应的化学方程式___________。
【活动二】
(4)利用物质与酸反应探究氢氧化钠溶液是否变质及变质程度
【反思与评价】
(5)同学们讨论认为,活动二中的实验结论不严谨,理由是__________。
(6)利用图1装置向样品溶液中滴加稀盐酸,图2中的曲线__________(填“a”或“b”)能证明该氢氧化钠溶液部分变质。
【活动三】
(7)将该瓶部分变质的氢氧化钠溶液处理并回收
参考答案
1.答案:B
解析:A、竹作笔杆羊毛为毫过程是形状改变,没有新物质生成,属于物理变化;
B、杂木烧炭集烟成墨过程中,有新物质碳单质生成,属于化学变化;
C、浆压薄片晾干成纸过程形状改变,没有新物质生成,属于物理变化;
D、开石磨光雕刻成砚过程是形状改变,没有新物质生成,属于物理变化。
故选B。
2.答案:C
解析:A、黄铜、生理盐水、石油都属于混合物,故A说法正确;
B、水银、液氧、金刚石都属于单质,故B说法正确;
C、火碱是氢氧化钠的俗称,属于碱,故C说法错误;
D、干冰、氧化钙、冰水混合物都属于氧化物,故D说法正确。
故选:C。
3.答案:C
解析:A.氢氧化钠易潮解,称量氢氧化钠固体应放在玻璃器皿中称量,说法错误;
B.铁丝在氧气中燃烧时,瓶底应放少量水或铺一层细沙,否则热的熔化物会炸裂瓶底,说法错误;
C.检查装置的气密性时,先将导管伸入水中,再用手紧握试管的外壁,水中导管口有气泡冒出说明气密性良好,说法正确;
D.读取量筒中液体体积时,先将量筒放平,视线与量筒内液体凹液面最低处保持水平读数,说法错误;
故选:C。
4.答案:D
解析:A、水通电生成氢气和氧气,是因为水分子分成了氢原子和氧原子,然后氢原子、氧原子分别重新组合形成氢分子、氧分子,该事实说明分子是可以再分的,故选项解释正确;
B、吸烟除了影响自身健康,也使周围人被动吸烟,是因为烟气中含有的分子是在不断运动的,向四周扩散,使人们被动吸烟,故选项解释正确;
C、水和过氧化氢的化学性质不同,是因为它们分子的构成不同,不同种的分子化学性质不同,故选项解释正确;
D、生活中用煮沸方法将硬水软化,是因为煮沸能将硬水中含有的部分可溶性的钙、镁离子转化为不溶性的钙、镁化合物,从而降低水的硬度,并没有除尽水中钙、镁离子,故选项解释错误;
故选:D。
5.答案:A
解析:A、原子的表示方法就是用元素符号来表示一个原子,表示多个该原子,就在其元素符号前加上相应的数字,2O表示两个氧原子,故A正确;
B、质子数决定元素种类,两种粒子核外电子数相同但质子数不相同,不属于同种元素的粒子,故B错误;
C、锡的质子数为50,中子数为118.7﹣50≈69,故C错误;
D、氧化铁中氧元素的化合价为﹣2价,铁元素的化合价为+3价,故D错误;
故选:A。
6.答案:C
解析:由反应的微观示意图可知,该反应是碳和氨气在催化剂和高温条件下反应生成了氮气和甲烷,反应的方程式是:。
A、由微粒的变化可知,反应前后各原子的种类不变,故A说法正确;
B、该反应由一种单质和一种化合物反应生成了另一种单质和另一种化合物,属于置换反应,故B说法正确;
C、该反应有单质参加反应又有单质生成,一定有元素的化合价的变化,故C说法不正确。
D、由方程式的意义可知,反应生成的丙和丁分子个数比为2:3,故D说法正确。
故选:C。
7.答案:A
解析:A、①人体缺乏维生素A会引起夜盲症;②甲醛有毒,所以禁止食用甲醛溶液浸泡过的海产品;③老年人缺钙会引发骨质疏松症,青少年缺钙会患佝偻病。故A归纳完全正确,符合题意;
B、①焚烧秸秆会产生有害气体和粉尘,所以焚烧秸秆会造成环境污染;②煤脱硫后燃烧产生的SO2较少,可以有效解决酸雨问题;③工业废水中含有较多有毒有害物质,未经处理排放会污染水体。故B归纳不完全正确,不合题意;
C、①铁能和波尔多液中硫酸铜溶液反应生成铜和硫酸亚铁,导致波尔多液失效,所以不能用铁桶配制农药波尔多液;②熟石灰为,能与酸性物质反应,可用于改良酸性土壤;③为增强农作物的抗寒抗旱能力,可以施加磷肥而不是钾肥。故C归纳不完全正确,不合题意;
D、①碳常温下化学性质不活泼,可用碳素墨水书写档案达到长期保存的效果;②蚊虫叮咬时会释放出蚁酸,肥皂水呈碱性,可中和蚁酸,因此可减轻疼痛;③羊毛属于天然材料,而涤纶、腈纶都属于合成纤维。故D归纳不完全正确,不合题意;
故选:A。
8.答案:C
解析:A、根据控制变量唯一的原则,验证锌、铁金属的活动性顺序时,①和②实验中需加入同样浓度的稀盐酸,故A说法正确;
B、③中铜丝与硝酸银溶液反应生成硝酸铜和银,观察到铜丝表面产生银白色物质,溶液逐渐变成蓝色,故B说法正确;
C、实验①铁能与稀盐酸反应,说明活动性,实验②锌能与稀盐酸反应,说明活动性,且②比①产生气泡速率快,说明活动性;实验③铜能与硝酸银反应,说明活动性,为验证锌、铁、铜、银四种金属的活动性顺序,还需验证与的活动性,故C说法错误;
D、由C分析可知,为验证锌、铁、铜、银四种金属的活动性顺序,还需验证与的活动性,若X为铁,Y为硫酸铜,铁能与硫酸铜反应,则说明活动性,故D说法正确;
故选:C。
9.答案:C
解析:A、通常情况下,pH<7的溶液呈酸性,但pH<7的雨水不一定是酸雨,正常雨水的pH约为5.6,酸雨是pH小于5.6的雨水,故选项推理错误;
B、有机物是含有碳元素的化合物,但含有碳元素的化合物不一定是有机物,如碳的氧化物、碳酸盐、碳酸等虽含碳元素,但其性质与无机物类似,因此把它们看作无机物,故选项推理错误;
C、干冰升华吸热,使温度降低,可以做制冷剂,故选项推理正确;
D、铝比铁更活泼,但通常铝制品比铁制品更耐腐蚀,是因为铝在空气中能与氧气反应,其表面生成一层致密氧化铝薄膜,阻止内部的铝进一步被氧化,故选项推理错误;
故选:C。
10.答案:B
解析:A、木炭在空气燃烧,发出红光;在氧气中剧烈燃烧,发出白光,说明木炭燃烧的剧烈程度与氧气浓度有关,故选项实验设计能达到目的。
B、二氧化碳能溶于水,也能使软塑料瓶变瘪,会干扰实验,不能证明二氧化碳与水反应,故选项实验设计不能达到目的。
C、图中实验,闭合电路后,灯泡发光,说明石墨具有导电性,故选项实验设计能达到目的。
D、图中实验,向试管中加入硝酸铵后,锥形瓶中有晶体析出,硝酸钾的溶解度随着温度的降低而减小,说明硝酸铵固体溶于水会吸收热量,使温度降低,故选项实验设计能达到目的。
故选:B。
11.答案:B
解析:A、氧气具有助燃性,二氧化碳不能燃烧且不支持燃烧,分别伸入燃着的小木条,能使燃着的小木条燃烧更旺的是氧气,能使燃着的小木条正常燃烧的是空气,能使燃着的小木条熄灭的是二氧化碳,可以鉴别,故选项实验操作能达到实验目的;
B、能与适量的溶液反应生成碳酸钙沉淀和氯化钾,能除去杂质但引入了新的杂质氯化钾,不符合除杂原则,故选项实验操作不能达到实验目的;
C、分别加入熟石灰研磨,闻气味,产生有刺激性气味气体的是氯化铵,无明显现象的是尿素,可以鉴别,故选项实验操作能达到实验目的;
D、稀硫酸与氧化铜反应生成硫酸铜和水,会观察到黑色粉末溶解,溶液变蓝色;稀硫酸与铁粉反应生成硫酸亚铁和氢气,会观察到产生气泡,溶液变浅绿色;稀硫酸与炭粉不反应,无明显现象,能出现三种明显不同的现象,可以鉴别,故选项实验操作能达到实验目的;
故选:B。
12.答案:(1)鹌鹑蛋
(2)隔绝氧气
(3)强度大;金属
解析:(1)土豆粉富含糖类,鹌鹑蛋富含蛋白质,山药富含糖类和维生素,生菜富含维生素;
(2)炒菜时,油锅起火立即盖上锅盖灭火,这样操作依据的灭火原理是隔绝氧气;
(3)飞机的起落架因使用钛合金制造而更为牢固,能支撑巨大的重量,这是因为钛合金具有强度大的性质;合金属于金属材料。
13.答案:(1)非金属氧化物+碱
(2);生成物中有水或气体或沉淀生成
(3)④⑥
解析:(1)由知识网络图,非金属氧化物能和碱反应生成盐和水,图中⑤处应补充的内容是非金属氧化物+碱;
(2)若③“碱十盐”反应物中的碱是氢氧化钠,氢氧化钠和硫酸铜反应生成氢氧化铜沉淀和硫酸钠,反应的化学方程式为(合理即可);该类反应是两种化合物相互交换成分生成另外两种化合物,属于复分解反应,发生的条件是生成物中有水或气体或沉淀生成;
(3)若生成物中的盐是硫酸亚铁,则在已给出的变化中可以通过置换反应来实现的是④⑥,铁和稀硫酸反应生成硫酸亚铁和氢气,铁和硫酸铜反应生成硫酸亚铁和铜。
14.答案:(1)60℃时,硝酸钾和氯化钠的溶解度相等,都是52g
(2)65
(3)降温结晶
(4)升高温度
解析:(1)溶解度曲线交点:表示该温度下固体物质溶解度相同,图1中M的含义在60℃时,硝酸钾和氯化钠的溶解度相等,都是52g。
(2)30℃时,硝酸钾的溶解度是30g,即在该温度下,100g水中最多溶解30g,则50g水中最多溶解15g,所以30℃时,将20g的硝酸钾加入50g水中,充分溶解,所得溶液的质量为65g。
(3)硝酸钾的溶解度受温度影响较大,氯化钠的溶解度受温度影响较小,所以饱和硝酸钾溶液中含有少量的氯化钠,为了得到纯净的硝酸钾常用的方法是降温结晶。
(4)氢氧化钙的溶解度随温度升高而减小,所以将接近饱和的氢氧化钙溶液变为饱和溶液,且质量分数不变,可采用的方法是升高温度。
15.答案:(1)B;将燃着的小木条放在a管口处,如果木条熄灭,说明已收集满;
(2)①⑤④②⑥
(3)滤纸破损(或液面高于滤纸边缘或接滤液的烧杯不干净)
(4)防止局部温度过高,造成液体飞溅
解析:(1)实验室用大理石制取二氧化碳,该反应为固液常温型,发生装置可选择B;
用C装置收集二氧化碳,二氧化碳密度比空气大,气体应该从b口通入,二氧化碳不能燃烧且不支持燃烧,检验二氧化碳收集满的方法是将燃着的小木条放在a管口处,如果木条熄灭,说明已收集满;
大理石的主要成分碳酸钙和稀盐酸反应生成氯化钙、二氧化碳和水,化学方程式是:;
(2)粗盐提纯实验的操作顺序为取粗盐样品、溶解、过滤、蒸发,正确的操作顺序为①⑤④②⑥;
(3)过滤操作时要注意“一贴、二低、三靠”的原则,过滤后滤液仍浑浊,可能原因是滤纸破损(会使得液体中的不溶物进入下面的烧杯,从而使得滤液浑浊)、液面高于滤纸边缘(会使部分液体未经过滤纸的过滤直接流下,该操作会使滤液仍然浑浊)或接滤液的烧杯不干净等;
(4)操作⑥蒸发操作中,玻璃棒的作用是防止局部温度过高,造成液体飞溅。
16.答案:(1)4
(2)7.3%
解析:(1)氢氧化钠和盐酸反应生成氯化钠和水,pH=7时恰好完全反应,由图可知,此时消耗的质量为:,故填写:4。
(2)设稀盐酸中溶质的质量为x
则稀盐酸中溶质的质量分数为:
答:稀盐酸中溶质的质量分数为7.3%。
17.答案:(1)溶液由红色变为无色
(2)【作出猜想】、或、
【进行实验】铁锈逐渐溶解,溶液变黄;产生白色沉淀
【反思交流】①
②反应物是否过量
解析:(1)氢氧化钠显碱性,可使无色酚酞溶液变红色,滴入了稀硫酸后溶液变成了无色,观察到溶液由红色变为无色,证明了稀硫酸和NaOH溶液能发生反应;
(2)[作出猜想]
氢氧化钠和稀硫酸反应生成硫酸钠和水,所以反应后的溶液中一定存在硫酸钠;溶液中有酚酞,氢氧化钠遇酚酞会变红,而反应后的溶液是无色溶液,所以溶液中一定不存在氢氧化钠;稀硫酸溶液也是无色溶液,若滴加的稀硫酸过量,那反应后的溶液中还会存在稀硫酸,所以猜想一是可能只存在硫酸钠,猜想二是可能存在硫酸钠和硫酸(或、);
[进行实验]方案1:根据实验结论猜想2成立,即溶液中含有硫酸,向盛有生锈铁钉的试管中滴加少量待测溶液,硫酸与氧化铁反应生成硫酸铁和水,所以可观察到铁锈逐渐溶解,溶液变黄;
方案2:根据实验结论猜想2成立,即溶液中含有硫酸,取少量待测溶液于试管中,滴加氯化钡溶液,钡离子和硫酸根离子结合生成白色沉淀硫酸钡,所以可观察到产生白色沉淀;
[反思交流]①由于硫酸钠也会与氯化钡反应生成白色的硫酸钡沉淀和氯化钠,所以取少量待测溶液于试管中,滴加氯化钡溶液有白色沉淀生成,不能说明溶液中含有硫酸,故方案二是不合理的,化学方程式为:;
②分析反应后所得物质的成分时,不但考虑生成物,还要考虑反应物是否过量。
18.答案:(1)
(2)产生白色沉淀;溶液由无色变蓝色
(3)
(4)气泡
(5)若溶液完全变质,则只有溶液,溶液呈碱性,这种情况下也能使紫色石蕊试液变蓝。
(6)b
(7)氢氧化钡溶液或氢氧化钙溶液
解析:(1)氢氧化钠溶液变质的原因是氢氧化钠与二氧化碳反应生成碳酸钠和水,反应的化学方程式为。
(2)①实验结论是氢氧化钠溶液已变质,说明溶液中有碳酸钠,碳酸钠与溶液反应生成碳酸钙沉淀和氯化钠,则取少量样品,滴加过量溶液,观察到产生白色沉淀,过量的氯化钙可以完全除去碳酸钠。故填:产生白色沉淀。
②氢氧化钠溶液呈碱性,能使紫色石蕊试液变蓝,则取少量上层清液,滴加2滴紫色石蕊试液,溶液变蓝色。故填:溶液由无色变为蓝色。
(3)步骤1是碳酸钠和氯化钙反应生成碳酸钙沉淀和氯化钠,反应的化学方程式为。
(4)实验结论是氢氧化钠溶液部分变质,说明溶液中有碳酸钠,碳酸钠与盐酸反应生成氯化钠、二氧化碳和水,则另取一定量的待测液于试管中,滴加过量的稀盐酸,可观察到有气泡产生。故填:气泡。
(5)由于碳酸钠溶液呈碱性,如果完全变质,只存在碳酸钠,这种情况下也能使酚酞溶液变红,所以活动二中的实验结论不严谨。
(6)氢氧化钠溶液部分变质,则溶液中含有氢氧化钠和碳酸钠,加入盐酸,盐酸先于氢氧化钠反应生成氯化钠和水,无气泡产生,氢氧化钠反应完后,盐酸和碳酸钠反应生成氯化钠、二氧化碳和水,有气泡产生,则图2中的曲线b能证明该氢氧化钠溶液部分变质。
(7)由于氢氧化钡溶液或氢氧化钙溶液能和碳酸钠溶液反应生成碳酸钡沉淀或碳酸钙沉淀以及氢氧化钠,则实验操作为取全部样品,向其中滴加氢氧化钡溶液或氢氧化钙溶液至不再产生沉淀,过滤得到滤液,滤液即为溶液。
A化学与健康
B化学与环境
①人体缺乏维生素A会引起夜盲症
②禁止食用甲醛溶液浸泡过的海产品
③老年人缺钙会引发骨质疏松症
①焚烧秸秆不会造成环境污染
②使用脱硫煤可有效解决酸雨问题
③工业废水未经处理就排放会造成水污染
C化学与农业
D化学与生活
①可用铁桶配制农药波尔多液
②可用熟石灰改良酸性土壤
③为增强农作物的抗寒抗旱能力,可以施加钾肥
①用碳素墨水书写档案
②蚊虫叮咬涂肥皂水可以减轻痛痒
③涤纶、羊毛、腈纶都属于合成纤维
选项
A
B
C
D
实验设计
实验目的
探究木炭燃烧剧烈程度与氧气浓度有关
证明能与水反应
探究石墨的导电性
说明硝酸铵固体溶于水会吸收热量
选项
实验目的
实验操作
A
鉴别、、空气
分别伸入燃着的小木条
B
除去溶液中的
加入适量的溶液,过滤
C
鉴别氯化铵和尿素
分别加入熟石灰研磨,闻气味
D
鉴别C、、三种粉末
分别加入稀硫酸,观察现象
实验操作
实验现象
实验结论
方案1:向盛有生锈铁钉的试管中滴加少量待测溶液
_______
猜想二成立
方案2:取少量待测溶液于试管中,滴加氯化钡溶液
_______
猜想二成立
实验步骤
实验现象
实验结论
步骤1:取少许样品,滴加过量溶液
________
氢氧化钠溶液已变质
步骤2:静置,取少量上层清液,滴加2滴紫色石蕊试液
________
氢氧化钠溶液部分变质
实验步骤
实验现象
结论
步骤1:取一定量的待测液于试管中,滴加无色酚酞试液
溶液变成红色
氢氧化钠溶液部分变质
步骤2:另取一定量的待测液于试管中,滴加过量的稀盐酸
有_______产生
实验目的
实验操作
回收氢氧化钠溶液
取全部样品,向其中滴加___________(填试剂)至不再产生沉淀,过滤得到滤液
2024 年宁夏银川市中考化学模似试卷(解析版): 这是一份2024 年宁夏银川市中考化学模似试卷(解析版),共12页。试卷主要包含了考生必须保证答题卡的整洁,下列物质中属于氧化物的是等内容,欢迎下载使用。
2024年宁夏银川市第六中学教育集团中考化学一模试卷(原卷版+解析版): 这是一份2024年宁夏银川市第六中学教育集团中考化学一模试卷(原卷版+解析版),文件包含2024年宁夏银川市第六中学教育集团中考化学一模试卷原卷版docx、2024年宁夏银川市第六中学教育集团中考化学一模试卷解析版docx等2份试卷配套教学资源,其中试卷共24页, 欢迎下载使用。
2023年宁夏银川市中关村教育集团中考化学二模试卷(含解析): 这是一份2023年宁夏银川市中关村教育集团中考化学二模试卷(含解析),共20页。试卷主要包含了单选题,填空题,实验题,探究题等内容,欢迎下载使用。

