湖北省武汉市第四十三高级中学2023-2024学年高二下学期5月月考生物试题(Word版附解析)
展开一、选择题:本题共18小题,每小题2分,共36分,在每小题给出的四个选项中,只有一项是符合题目要求的。
1. 核酸甲和核酸乙是两种类型的大分子物质,这两种核酸的基本组成单位如图所示。下列分析正确的是( )
A. 两种核酸含有三种完全相同的基本组成单位
B. 一般来说,核酸甲是双链,核酸乙是单链
C. 生物的遗传信息只能储存在核酸甲中
D. 细胞中两种核酸的分布是相同的
【答案】B
【解析】
【分析】据图可知,核酸甲的组成部分五碳糖是脱氧核糖,碱基是T、A、G、C,表示脱氧核糖核酸;核酸乙的组成部分五碳糖是脱氧核糖,碱基是U、A、G、C,表示核糖核酸。
【详解】A、两种核酸基本组成单位不同,A错误;
B、一般来说,核酸甲DNA是双链,核酸乙RNA是单链,B正确;
C、HIV病毒的遗传物质为乙RNA,C错误;
D、真核生物中,RNA主要分布在细胞质中,DNA主要分布在细胞核中,D错误。
故选B。
2. 下图表示人体某细胞中发生的某大分子物质合成、加工和分泌的过程,a、b、c表示其中的三个环节。下列相关叙述正确的是( )
①a环节合成的物质具有特定的生理功能②b环节能体现膜的流动性③c环节伴随细胞膜面积变化④分泌出的物质是性激素或抗体
A. ②③B. ①④C. ①③④D. ②③④
【答案】A
【解析】
【分析】1、分泌蛋白合成与分泌过程:核糖体合成蛋白质→内质网进行粗加工→高尔基体进行再加工形成成熟的蛋白质→细胞膜,整个过程需要线粒体提供能量。
2、据图可知,a表示内质网上核糖体合成蛋白质并加工后形成囊泡,b表示囊泡与高尔基体结合,c表示囊泡与细胞膜结合。
【详解】①a环节中包含内质网上的核糖体合成蛋白质的过程,该过程合成的蛋白质还未成熟,不具有特定的生理功能,①错误;
②b环节表示囊泡与高尔基体膜进行膜融合过程,能体现膜的流动性,②正确;
③c环节表示囊泡与细胞膜进行膜融合过程,该过程伴随细胞膜面积变化,③正确;
④该过程表示分泌蛋白的合成、加工和分泌的过程,有些激素属于分泌蛋白,比如胰岛素、抗体等,但不可能是性激素,④错误。
综上所述,②③正确,①④错误。
故选A。
3. 关于受精作用的叙述,错误的是( )
A. 基因重组发生在受精作用过程中B. 受精卵中的染色体一半来自精子
C. 受精过程涉及细胞间的信息交流D. 受精卵中的组胞质主要来自卵细胞
【答案】A
【解析】
【分析】受精作用是卵细胞和精子相互识别、融合成为受精卵的过程。在受精作用进行时,通常是精子的头部进入卵细胞,尾部留在外面。与此同时,细胞的细胞膜会发生复杂的生理反应,以阻止其他精子进入。精子的头部进入卵细胞后不久,精子的细胞核就与卵细胞的细胞核融合,使彼此的染色体会合在一起。这样,受精卵中的染色体数目又恢复到体细胞中的数目,保证了物种染色体数目的稳定,其中有一半的染色体来自精子(父方),另一半来自卵细胞(母方)。
【详解】A、基因重组发生在减数分裂产生配子的过程中,A错误;
B、受精卵中的染色体一半来自精子,一半来自卵细胞,B正确;
C、受精作用是卵细胞和精子相互识别、融合成为受精卵的过程,该过程涉及细胞间的信息交流,C正确;
D、受精卵中的细胞质几乎全部来自卵细胞,即受精卵中的组胞质主要来自卵细胞,D正确。
故选A。
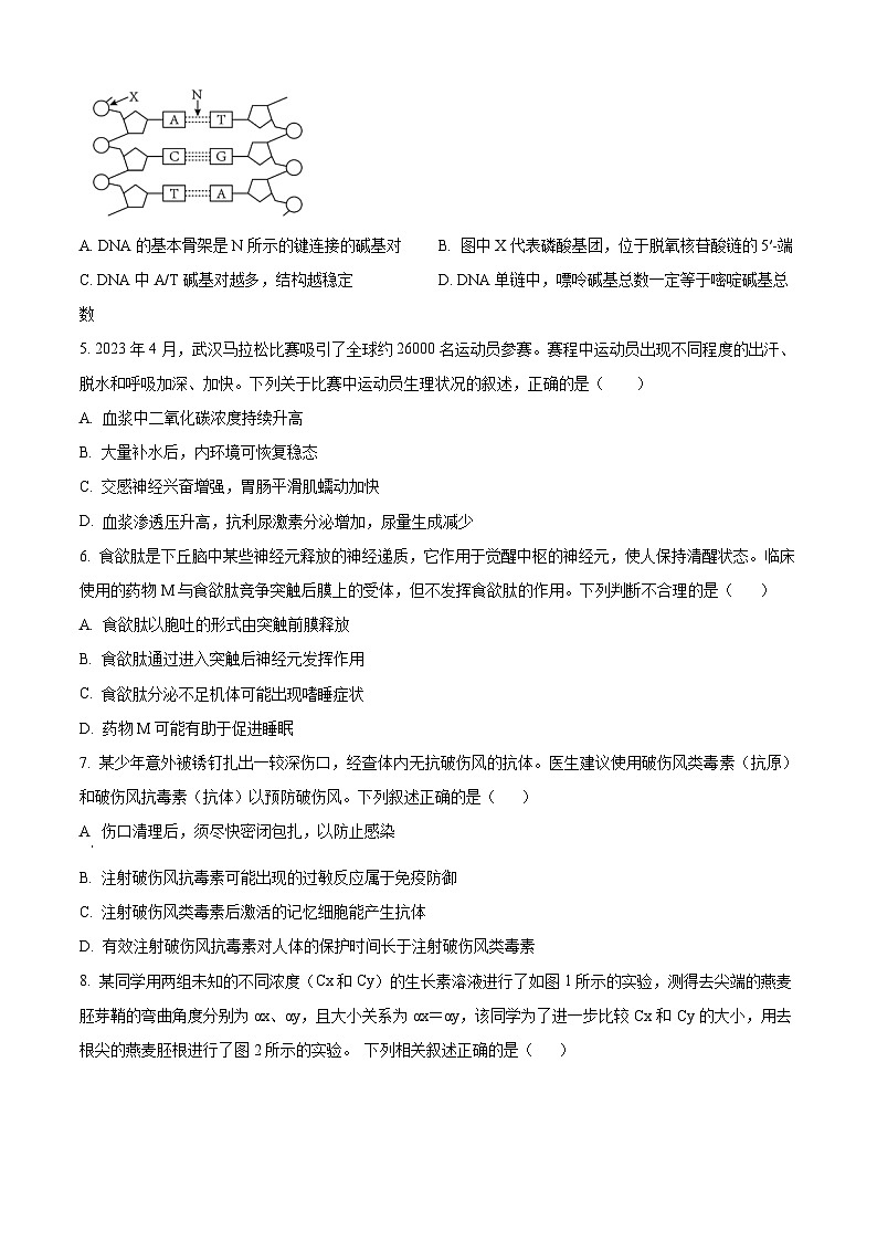
4. 下图是人体细胞中某DNA片段结构示意图。有关叙述正确的是( )
A. DNA的基本骨架是N所示的键连接的碱基对B. 图中X代表磷酸基团,位于脱氧核苷酸链的5′-端
C. DNA中A/T碱基对越多,结构越稳定D. DNA单链中,嘌呤碱基总数一定等于嘧啶碱基总数
【答案】B
【解析】
【分析】题图分析,图中X表示磷酸基团,N表示氢键,A、T、G、C表示碱基。
【详解】A、DNA的基本骨架是由磷酸和脱氧核糖交替连接形成的,A错误;
B、图中X代表磷酸基团,位于脱氧核苷酸链的5′-端,在单链的一端通常为游离状态,B正确;
C、A/T碱基对可形成2个氢键,C/G碱基对可形成3个氢键,故DNA片段C/G碱基对越多,DNA分子结构越稳定,C错误;
D、DNA单链中,嘌呤碱基总数不一定等于嘧啶碱基总数,D错误。
故选B。
5. 2023年4月,武汉马拉松比赛吸引了全球约26000名运动员参赛。赛程中运动员出现不同程度的出汗、脱水和呼吸加深、加快。下列关于比赛中运动员生理状况的叙述,正确的是( )
A 血浆中二氧化碳浓度持续升高
B. 大量补水后,内环境可恢复稳态
C. 交感神经兴奋增强,胃肠平滑肌蠕动加快
D. 血浆渗透压升高,抗利尿激素分泌增加,尿量生成减少
【答案】D
【解析】
【分析】1、人体缺水时,细胞外液渗透压升高,刺激下丘脑渗透压感受器兴奋,一方面由下丘脑合成分泌、垂体释放的抗利尿激素增多,促进肾小管和集合管重吸收水。另一方面大脑皮层产生渴感,调节人主动饮水,使细胞外液渗透压降低。
2、副交感神经的主要功能是使瞳孔缩小,心跳减慢,皮肤和内脏血管舒张,小支气管收缩,胃肠蠕动加强,括约肌松弛,唾液分泌增多等。副交感神经和交感神经两者在机能上一般相反,有相互拮抗作用。
【详解】A、参赛运动员有氧呼吸产生二氧化碳过多时会刺激脑干中的呼吸中枢,使呼吸加深加快,将多余的二氧化碳排出体外,A错误;
B、运动过程中由于出汗增加,脱水会伴随着无机盐的丢失,如果此时只喝水不补充盐,稳态遭到破坏后会引起细胞代谢紊乱,B错误;
C、运动剧烈运动会使交感神经兴奋,交感神经兴奋会导致胃肠蠕动变慢,C错误;
D、血浆渗透压升高,刺激位于下丘脑的渗透压感受器,使下丘脑分泌的抗利尿激素增加,并经垂体释放促进肾小管和集合管对水的的重吸收加强,使尿量减少,D正确。
故选D。
6. 食欲肽是下丘脑中某些神经元释放的神经递质,它作用于觉醒中枢的神经元,使人保持清醒状态。临床使用的药物M与食欲肽竞争突触后膜上的受体,但不发挥食欲肽的作用。下列判断不合理的是( )
A. 食欲肽以胞吐的形式由突触前膜释放
B. 食欲肽通过进入突触后神经元发挥作用
C. 食欲肽分泌不足机体可能出现嗜睡症状
D. 药物M可能有助于促进睡眠
【答案】B
【解析】
【分析】由题可知,食欲肽是一种神经递质,神经递质是由突触前膜以胞吐的方式释放进入突触间隙,作用于突触后膜上的特异性受体,引起下一个神经元的兴奋或抑制。
【详解】A、食欲肽是一种神经递质,神经递质以胞吐的方式由突触前膜释放,A正确;
B、神经递质发挥作用需要与突触后膜上的蛋白质受体特异性结合,并不进入下一个神经元,B错误;
C、由题“食欲肽它作用于觉醒中枢的神经元,使人保持清醒状态”可推断,食欲肽分泌不足机体可能出现嗜睡症状,C正确;
D、由题“食欲肽使人保持清醒状态,而药物M与食欲肽竞争突触后膜上的受体,但不发挥食欲肽的作用”可推断,药物M可能有助于促进睡眠,D正确。
故选B。
7. 某少年意外被锈钉扎出一较深伤口,经查体内无抗破伤风的抗体。医生建议使用破伤风类毒素(抗原)和破伤风抗毒素(抗体)以预防破伤风。下列叙述正确的是( )
A. 伤口清理后,须尽快密闭包扎,以防止感染
B. 注射破伤风抗毒素可能出现的过敏反应属于免疫防御
C. 注射破伤风类毒素后激活的记忆细胞能产生抗体
D. 有效注射破伤风抗毒素对人体的保护时间长于注射破伤风类毒素
【答案】B
【解析】
【分析】体液免疫中的三个“唯一”:唯一能产生抗体的细胞是浆细胞;唯一没有识别功能的细胞是浆细胞;唯一没有特异性识别功能的细胞是吞噬细胞。
【详解】A、破伤风杆菌是厌氧菌,伤口清理后,若密闭包扎会导致破伤风杆菌大量繁殖,使病情加重,A错误;
B、注射破伤风抗毒素出现的过敏反应是机体排除外来异物的一种免疫防护功能,属于免疫防御,B正确;
C、注射破伤风类毒素(抗原),能激活产生记忆细胞,抗体是浆细胞产生的,C错误;
D、有效注射破伤风抗毒素(抗体),发生的是被动免疫,保护时间较短,而注射破伤风类毒素(抗原),发生的是主动免疫,能激活产生记忆细胞,保护时间较长,D错误。
故选B。
8. 某同学用两组未知的不同浓度(Cx和Cy)的生长素溶液进行了如图1所示的实验,测得去尖端的燕麦胚芽鞘的弯曲角度分别为αx、αy,且大小关系为αx=αy,该同学为了进一步比较Cx和 Cy的大小,用去根尖的燕麦胚根进行了图2所示的实验。 下列相关叙述正确的是( )
A. 图1所示的实验中,随着琼脂块中生长素浓度的增大,α逐渐变大
B. 若图2中的胚根向左生长,则Cx大于Cy
C. 若图1中的生长素浓度达到一定数值,胚芽鞘会出现明显的向左弯曲生长
D. Cx和Cy 一定不是生长素促进胚芽鞘生长的最适浓度
【答案】D
【解析】
【分析】因为生长素在低浓度时促进生长,高浓度时抑制生长,所以胚芽鞘去顶静置一段时间后,将含有不同浓度生长素的琼脂块分别放置在不同的去顶胚芽鞘一侧,一段时间后测量、记录的弯曲度应如图1所示。
在最适浓度之前,随浓度增加,弯曲度越大,α越小,但是超过最适浓度,促进作用越来越小,弯曲度越小,而α值越大.由于根对生长素的敏感性,生长素浓度高,抑制根的生长;生长素浓度低,促进根的生长。
【详解】A、生长素具有两重性,图1所示的实验中,随着琼脂块中生长素浓度的增大,α先变大后变小,A错误;
B、不同器官对生长素敏感性不同,根最敏感,茎最不敏感,芽居中。用去根尖的燕麦胚芽鞘做了如图2所示的实验,结果胚根向左弯曲生长,说明左侧浓度高,抑制生长,右侧浓度低,促进生长,即Cx小于Cy,B错误;
C、若图1中的生长素浓度达到一定数值,胚芽鞘不生长也不弯曲,C错误;
D、不同浓度(Cx和Cy)的生长素溶液促进胚芽鞘生长的效果相同,因此Cx和Cy一定不是生长素促进胚芽鞘生长的最适浓度,D正确。
故选D。
【点睛】
9. 对某农田生态系统的主要组成成分进行调查发现该农田中的植物主要有小麦、杂草;动物有蚯蚓、甲壳虫、田鼠等;主要的微生物有细菌、放线菌和霉菌等。下列相关叙述正确的是( )
A. 该农田的全部杂草属于一个种群,与小麦同为生产者
B. 农田中的蚯蚓、甲壳虫和田鼠属于生态系统的消费者
C. 农田中的田鼠以小麦为食,属于初级消费者,位于第二营养级
D. 霉菌属于真核生物,细菌都属于生产者和分解者
【答案】C
【解析】
【分析】1、种群:在一定区域内同种生物的全部个体;
2、生态系统的组成成分包括生产者、消费者、分解者、非生物的物质和能量。
【详解】A、该农田的全部杂草包含多种植物,不属于一个种群,A错误;
B、蚯蚓是分解者,B错误;
C、农田中的田鼠以小麦为食,属于初级消费者,位于第二营养级,C正确;
D、霉菌是真核生物,细菌具有不同的类型,可能属于生产者、消费者(营寄生生活的细菌)或分解者,D错误。
故选C。
10. 在遇到敌害时,斑鸫鹛会发出警报声提醒同伴,戴胜通过窃听斑鸫鹛种群内的报警声,极大地减少了自己的警戒时间,从而能够显著增加觅食时间,进入更多的地面栖息地,挖掘更多种地下食物,提高觅食效率。下列有关叙述错误的是( )
A. 该信息传递过程中,斑鸫鹛为信息源,戴胜属于信息受体
B. 斑鸫鹛的警报声体现了物理信息可调节生物的种间关系
C. 戴胜和斑鸫鹛种群共处时,能扩展自身的生态位
D. 该实例说明了斑鸫鹛和戴胜之间存在互利共生关系
【答案】D
【解析】
【分析】1、生态系统中信息的种类有物理信息、化学信息、行为信息等。
2、信息传递在生态系统中的作用:生命活动的正常进行,离不开信息的作用;生物种群的繁衍,离不开信息传递。信息传递能调节生物的种间关系,维持生态系统的稳定。
【详解】A、结合题意可知,戴胜通过偷听斑鸫鹛种群内的报警声,改变其行为,,A正确;
B、该事实说明信息传递能调节种间关系,进而有利于维持生态系统稳定性,B正确;
C、由题意可知,戴胜和斑鸫鹛共处时,能够显著增加其觅食时间,有利于提高戴胜种群的觅食效率,能扩展自身的生态位,C正确;
D、班鸫鹛的鸣叫声对戴胜有一定的帮助,但并不能从题中获取戴胜对班鸫鹛有益的信息,因而不能说明两者的种间关系为互利共生,D错误。
故选D。
11. 某人工湖生态系统中部分能量流动的过程如图所示,其中字母表示同化的能量值。下列叙述正确的是( )
A. 冬季浮游植物生长缓慢,此时 b 大于 a
B. c+e-d 表示从甲种鱼流入分解者的能量
C. 乙种鱼产生的粪便中的能量来自于 d、f
D. 甲种鱼到乙种鱼的能量传递效率为
【答案】D
【解析】
【分析】图中a表示浮游植物的同化量,b表示浮游动物的同化量,c+e表示甲种鱼的同化量,其中e来自有机物输入,d+f表示乙种鱼的同化量,其中f来自有机物输入。
【详解】A、图中a表示浮游植物的同化量,b表示浮游动物的同化量。只要浮游植物能正常生长,b就小于a,A错误;
B、c+e(表示甲种鱼的同化量)-d(表示甲种鱼流向乙种鱼的量)-甲呼吸作用消耗的量表示从甲种鱼流入分解者的能量,B错误;
C、乙种鱼产生的粪便中的能量来自于 c、e、f,即属于上一营养级的能量,C错误;
D、甲种鱼到乙种鱼的能量传递效率为乙种鱼的来自甲种鱼的同化量/甲种鱼的同化量= d/(c+e)×100%,D正确。
故选D。
12. “一粥一饭,当思来之不易;半丝半缕,恒念物力维艰”体现了日常生活中减少生态足迹的理念,下列选项中都能减少生态足迹的是( )
①光盘行动②自驾旅游③高效农业④桑基鱼塘⑤一次性餐具使用⑥秸秆焚烧
A. ①③④B. ①④⑥C. ②③⑤D. ②⑤⑥
【答案】A
【解析】
【分析】生态足迹:(1)概念:在现有技术条件下,维持某一人口单位生存所需的生产资源和吸纳废物的土地及水域的面积。
(2)意义:生态足迹值越大,代表人类所需的资源越多,对生态和环境的影响就越大。
(3)特点:生态足迹的大小与人类的生活方式有关。生活方式不同,生态足迹的大小可能不同。
【详解】①光盘行动可以避免食物浪费,能够减少生态足迹,①正确;
②自驾旅游会增大生态足迹,②错误;
③④高效农业、桑基鱼塘,能够合理利用资源,提高能量利用率,减少生态足迹,③④正确;
⑤一次性餐具使用,会造成木材浪费,会增大生态足迹,⑤错误;
⑥秸秆焚烧,使秸秆中的能量不能合理利用,造成浪费且空气污染,会增大生态足迹,⑥错误。
综上可知,①③④正确。
故选A。
13. 党的二十大报告指出,中华优秀传统文化源远流长、博大精深,是中华文明的智慧结晶,传统发酵技术是我国传统文化中的精髓,利用该技术制作的食品种类繁多,下列关于泡菜、果酒和果醋的制作过程的叙述,错误的是( )
A. 制作泡菜时应先加入蔬菜和香辛料再加入盐水B. 制作果醋时应打开瓶盖,保证O2供应
C. 制作果酒和果醋可以用同一装置完成D. 制作泡菜时应该将泡菜坛装满以制造无氧环境
【答案】D
【解析】
【分析】与果酒、果醋的生产有关的微生物分别是酵母菌、醋杆菌,泡菜腌制过程中起作用的主要是乳酸菌。
【详解】A、制作泡菜时应先加入蔬菜和香辛料装至八层满,而后再加入盐水,要求盐水没过全部菜料,A正确;
B、制作果醋时应打开瓶盖,保证O2供应,因为醋酸菌为好氧菌,B正确;
C、制作果酒和果醋可以用同一装置完成,只是需要改变一下发酵条件即可,C正确;
D、制作泡菜时应该将泡菜坛装至八层满,而后将盐水没过菜料即可,其目的是制造无氧环境,D错误。
故选D。
14. 将没有吃完的西瓜,盖上保鲜膜后放入冰箱,是很多人日常储藏西瓜的办法。有这样一种说法:盖上保鲜膜储藏的西瓜中细菌种类和数目反而比没用保鲜膜的多。某生物研究小组针对上述说法进行探究,他们用盖上保鲜膜保存了三天的西瓜表面的瓜瓤制备浸出液,研究细菌的种类和数量。下列说法正确的是( )
A. 应该采用平板划线进行接种
B. 瓜瓤浸出液是液体,因此培养时平板不用倒置
C. 仅需要设置盛有培养基的空白平板做对照
D. 可通过平板上菌落的特征初步判断细菌的种类
【答案】D
【解析】
【分析】微生物常见的接种的方法:
①平板划线法:将已经熔化的培养基倒入培养皿制成平板,接种,划线,在恒温箱里培养。在划线的开始部分,微生物往往连在一起生长,随着线的延伸,菌数逐渐减少,最后可能形成单个菌落。
②稀释涂布平板法:将待分离的菌液经过大量稀释后,均匀涂布在培养皿表面,经培养后可形成单个菌落。
【详解】A、题意是研究细菌的种类和数量,所以需要采用稀释涂布平板法进行接种才能计数,A错误;
B、尽管瓜瓤浸出液是液体,但培养时平板也需要倒置,这样可以防止培养皿盖上凝结的水珠落入培养皿造成污染,还可防止培养基表面的水分挥发,B错误;
C、该实验是比较两种不同处理方式下西瓜上菌体的种类和数量,所以除需要设置盛有培养基的空白平板作对照,还需要设置不盖保鲜膜同样条件保存三天的西瓜表面的瓜瓤制备浸出液后接种的平板做对照,C错误;
D、不同菌体的菌落特征(菌落的大小、形状、颜色、隆起程度等)不同,所以可通过平板上菌落的特征初步判断细菌的种类,D正确。
故选D。
15. 为拯救珍稀植物红豆杉,并同时获得高抗癌活性物质——紫杉醇,某科研小组设计了下图所示的实验流程。下列相关叙述正确的是( )
A. 通常选择茎尖进行组织培养,从而获得脱毒苗,使植物具备抗毒能力
B. 紫杉醇是红豆杉基本生命活动必须的
C. 同一株植物不同部位的组织细胞经诱导培养获得的植株基因型一定相同
D. 用液体培养基扩大培养愈伤组织生产紫杉醇时,通常要通入无菌空气
【答案】D
【解析】
【分析】据图分析,红豆杉茎尖分生组织通过脱分化过程形成愈伤组织,一方面愈伤组织通过再分化形成胚状体,进而培养成红豆杉植株;另一方面,愈伤组织培养增殖产生更多的愈伤组织细胞,从愈伤组织细胞中提取紫杉醇。
【详解】A、茎尖处病毒较少,可利用茎尖进行组织培养获得脱毒苗,脱毒苗携带的病毒较少,但脱毒苗不一定具有抗毒能力,A错误;
B、紫杉醇是次生代谢物,一般不是植物基本生命活动必须的,B错误;
C、同一植株不同部位的组织细胞经诱导培养获得的植株基因型不一定相同,如由花粉粒培养获得的愈伤组织细胞内染色体数目是正常体细胞的一半,C错误;
D、用液体培养基培养固定在一定空间内的愈伤组织生产紫杉醇时,需要通入无菌空气,有利于细胞进行有氧呼吸,D正确。
故选D。
16. 细胞培养肉技术是一种新型食品合成生物技术,其合成过程是首先将肌肉干细胞从肌肉组织中分离出来,随后在体外大规模培养细胞获得肌肉、脂肪等组织,再经食品化加工得到肉类食品。下列叙述正确的是( )
A. 肌肉干细胞必须是从胚胎中分离提取的细胞
B. 培养过程中需要定期更换培养液,目的是防止杂菌污染
C. 肌肉干细胞具有组织特异性,只能培养获得肌肉、脂肪等组织
D. 肌肉干细胞在体外要经脱分化和再分化后,才能获得肌肉、脂肪等组织
【答案】C
【解析】
【分析】成肌干细胞是指存在于一种已经分化组织中的未分化细胞,这种细胞能够自我更新并且能够特化形成组成该类型组织的细胞。成体干细胞存在于机体的各种组织器官中。成年个体组织中的成体干细胞在正常情况下大多处于休眠状态,在病理状态或在外因诱导下可以表现出不同程度的再生和更新能力。
【详解】A、肌肉干细胞是指存在于一种已经分化组织中的未分化细胞,这种细胞能够自我更新并且能够特化形成组成该类型组织的细胞,成体干细胞存在于机体的各种组织器官中,不需要从胚胎中提取,A错误;
B、培养过程中需要定期更换培养液,目的是防止代谢产物对培养物的抑制作用以及补充新的营养物质,B错误;
C、肌肉干细胞具有组织特异性,可以分裂分化形成肌肉、脂肪等组织,C正确;
D、肌肉干细胞在体外要经再分化,才能获得肌肉、脂肪等组织,D错误。
故选C。
17. 下列生物技术操作对遗传物质的改造,不会遗传给子代的是
A. 将胰岛素基因表达质粒转入大肠杆菌,筛选获得基因工程菌
B. 将花青素代谢基因导入植物体细胞,经组培获得花色变异植株
C. 将肠乳糖酶基因导入奶牛受精卵,培育出产低乳糖牛乳的奶牛
D. 将腺苷酸脱氨酶基因转入淋巴细胞后回输患者,进行基因治疗
【答案】D
【解析】
【分析】转基因技术的原理是基因重组。基因重组和基因突变、染色体变异均属于可遗传的变异。
基因治疗:指把正常基因导入病人体内,使该基因的表达产物发挥功能,从而达到治疗疾病的目的,这是治疗遗传病的最有效的手段。
【详解】将含胰岛素基因表达载体的重组质粒转入大肠杆菌获得的转基因菌,可以通过二分裂将胰岛素基因传给后代,A不符合题意;将花青素代谢基因导入植物体细胞,再经植物组织培养获得的植株所有细胞均含有花青素代谢基因,花青素代谢基因会随该植物传给后代,B不符合题意;将肠乳糖酶基因导入奶牛受精卵,培育出产低乳糖牛乳的奶牛所有细胞均含有肠乳糖酶基因,可以遗传给后代,C不符合题意;该患者进行基因治疗时,只有淋巴细胞含有该腺苷酸脱氨酶基因,性原细胞不含该基因,故不能遗传给后代,D符合题意。故选D。
18. 将乙肝抗原基因导入到酵母菌中,通过发酵能大量生产乙肝疫苗。下列叙述正确的是
A. 目的基因在酵母菌中表达出抗体
B. 目的基因的表达需要线粒体提供能量
C. 构建基因表达载体时需用限制性核酸内切酶和DNA聚合酶
D. 受体菌内目的基因的转录和翻译发生在同一场所
【答案】B
【解析】
【分析】将乙肝抗原基因导入到酵母菌中,不用限制性核酸内切酶处理,目的基因转录后需进行加工,才能可用于翻译抗原,目的基因的表达需要能量,而生物体生命活动需要的能量主要由线粒体提供。
【详解】A、将乙肝抗原基因导入到酵母菌中,目基因在酵母菌中表达出抗原,A错误;
B、目的基因的表达需要能量,而生物体生命活动需要的能量主要由线粒体提供,B正确;
C、将乙肝抗原基因导入到酵母菌中,不用限制性核酸内切酶和DNA聚合酶处理,C错误;
D、酵母菌是真核生物,目的基因的转录和翻译不在同一场所,D错误。
故选B。
【点睛】
二、非选择题,共5小题,共64分
19. 多氯联苯(PCB)是一种人工合成、不易被降解的有机物,有强致畸性。辽宁某湿地公园前身是一个湖泊水体,被PCB污染后,通过下图传递途径使湖泊中的多种生物受到了不同程度的伤害。回答下列问题:
(1)流经该湖泊水体的主要能量中不包括PCB中所含的能量,原因是______。鱼类所同化的能量除了图中表示的去向外,还包括______的能量。
(2)为治理水体污染,当地环保部门引入以当地原有的睡莲、芦苇、草鱼、螺蛳等为主的动植物进行修复。睡莲能够吸收水体中的重金属,净化水质,但由于睡莲从水体吸收并积蓄重金属,使其______,称为生物富集;而且重金属可以通过水和生物迁移等途径扩散到世界各地,即生物富集具有______的特点,所以要及时收割并无害化处理。种植的芦苇属于大型挺水植物,能够抑制藻类疯长,试从生态系统的物质和能量利用角度,分析其原因是______。
(3)经过治理,如今的湿地在涵养水源、改善环境等方面具有重要作用,同时也成为市民休闲娱乐的好去处,这体现了生物多样性的______价值。每年春季,数量巨大的迁徙水鸟也在该湿地停歇、觅食,形成“鸟浪”奇观。此时,该地生物群落体现出明显的______变化,决定该地生物群落的性质最重要的因素是______。
【答案】(1) ①. PCB为难降解的化合物,几乎无法为生物体提供能量 ②. 呼吸作用以热能形式散失(及未利用)
(2) ①. 在机体内浓度超过环境浓度 ②. 全球性 ③. 从物质角度看挺水植物可以吸收氮、磷等无机盐;从能量角度看挺水植物有效阻挡阳光
(3) ①. 直接价值和间接 ②. 季节性 ③. 物种的组成
【解析】
【分析】1、群落的空间结构包括:(1) 垂直结构:植物群落的垂直结构表现垂直方向上的分层性。垂直结构显著提高了群落利用阳光等环境资源的能力。(2) 水平结构:水平方向上由于光线明暗、地形起伏、湿度的高低等因素的影响,不同地段上分布着不同的生物种群。
2、生物多样性的价值:(1) 直接价值:对人类有食用、药用和工业原料等使用意义,以及有旅游观赏、科学研究和文学艺术创作等非实用意义的。(2) 间接价值:对生态系统起重要调节作用的价值(生态功能)。(3) 潜在价值:目前人类不清楚的价值。
【小问1详解】
流经该湖泊水体的主要能量中不包括PCB中所含的能量,原因是PCB为难降解的化合物,几乎无法为生物体提供能量。鱼类所同化的能量除了图中表示的流向下一营养级及流向分解者外,还包括呼吸作用以热能形式散失(及未利用)的能量。
【小问2详解】
睡莲能够吸收水体中的重金属,净化水质,但由于睡莲从水体吸收并积蓄重金属,使其在机体内浓度超过环境浓度称为生物富集。重金属可以通过水循环和生物迁移等途径扩散到世界各地,和其他物质循环一样,生物富集也具有全球性的特点。从物质角度看,挺水植物可以吸收氮、磷等无机盐,从而能净化水质;从能量角度看,挺水植物有效阻挡阳光,使藻类获得的光能不足,从而能够抑制藻类疯长。
【小问3详解】
修复后的前关湿地在涵养水源、改善环境等方面具有重要作用,体现了生物多样性的间接价值,又叫生态功能;同时也成为市民休闲娱乐的好去处,这体现了生物多样性的直接价值。每年春季,数量巨大的迁徙水鸟也在该湿地停歇、觅食,形成“鸟浪”奇观。此时,该地生物群落体现出明显的季节性变化,决定该地生物群落的性质最重要的因素是物种的组成。
20. 工业上所说的发酵是指微生物在有氧或无氧条件下通过分解与合成代谢将某些原料物质转化为特定产品的过程。利用微生物发酵制作酱油在我国具有悠久的历史。某企业通过发酵制作酱油的流程示意图如下。
回答下列问题:
(1)米曲霉发酵过程中,加入大豆、小麦和麦麸可以为米曲霉的生长提供营养物质,大豆中的____可为米曲霉的生长提供氮源,小麦中的淀粉可为米曲霉的生长提供_______。
(2)米曲霉发酵过程的主要目的是使米曲霉充分生长繁殖,大量分泌制作酱油过程所需的酶类,这些酶中的____能分别将发酵池中的蛋白质和脂肪分解成易于吸收、风味独特的成分,如将蛋白质分解为____。米曲霉发酵过程需要提供营养物质、通入空气并搅拌,由此可以判断米曲霉属于____(填“自养厌氧”“异养厌氧”或“异养好氧”)微生物。
(3)在发酵池发酵阶段添加的乳酸菌属于_______(填“真核生物”或“原核生物”);添加的酵母菌在无氧条件下分解葡萄糖的产物是_______。在该阶段抑制杂菌污染和繁殖是保证酱油质量的重要因素,据图分析该阶段中可以抑制杂菌生长的物质是_______(答出1点即可)。
【答案】(1) ①. 蛋白质 ②. 碳源
(2) ①. 蛋白酶、脂肪酶 ②. 小分子肽和氨基酸 ③. 异养好氧
(3) ①. 原核生物 ②. 酒精和二氧化碳 ③. 酒精、乳酸、食盐
【解析】
【分析】1、参与腐乳制作的微生物主要是毛霉,其新陈代谢类型是异养需氧型。腐乳制作的原理:毛霉等微生物产生的蛋白酶能将豆腐中的蛋白质分解成小分子的肽和氨基酸;脂肪酶可将脂肪分解成甘油和脂肪酸。
2、微生物的生长繁殖一般需要水、无机盐、碳源和氮源等基本营养物质,有些还需要特殊的营养物质如生长因子,还需要满足氧气和pH等条件。
3、果酒制作的菌种为酵母菌,其原理是:在有氧的条件下,酵母菌大量繁殖,无氧的条件下,酵母菌产生酒精和二氧化碳。
【小问1详解】
大豆中含有丰富的蛋白质,可为微生物的生长繁殖提供氮源。小麦中的淀粉可以为微生物的生长繁殖提供碳源。
小问2详解】
米曲霉在发酵过程中产生的蛋白酶能将蛋白质分解为小分子的肽和氨基酸,产生的脂肪酶能将脂肪分解为甘油和脂肪酸,使发酵的产物具有独特的风味。米曲霉发酵时需要利用现有的有机物和需要氧气,说明其代谢类型是异养好氧型。
【小问3详解】
乳酸菌没有核膜包被的细胞核,属于原核生物。酵母菌属于兼性厌氧型微生物,既可以进行有氧呼吸,也可以进行无氧呼吸,无氧呼吸的产物是酒精和二氧化碳。在发酵池中酵母菌产生的酒精能抑制杂菌的生长,乳酸菌产生的乳酸使发酵液呈酸性也能抑制杂菌的生长,同时往发酵池中添加的食盐也能抑制杂菌的生长。
21. 近年来,随着技术更新速度的加快,植物细胞育种也在快速发展。研究人员发现马铃薯脱毒苗的成苗率和脱毒率与外植体的大小有关,结果如图1;图2是获得马铃薯--番茄的流程图。回答下列问题:
(1)通过植物组织培养技术进行快速繁殖,属于_______生殖。图1表明,马铃薯脱毒苗培育过程中,适宜的茎尖大小为_______。
(2)图2诱导原生质体融合常用的化学诱导剂是____________________。 获得的X细胞中_____(填“含有”或“不含”)同源染色体,由X到出芽生根需要经历的过程是________,此过程常用的植物激素是___________________。
(3)若想获得抗盐植株,可选用融合原生质体形成的愈伤组织作为人工诱变的材料,原因是_______________,且需在___________________________的培养基中筛选。
【答案】(1) ①. 无性 ②. 0.27mm
(2) ①. PEG(聚乙二醇或高Ca2+—高pH) ②. 含有 ③. 脱分化和再分化 ④. 生长素和细胞分裂素
(3) ①. 具有分裂分化能力,突变频率高,杂种细胞包含两个物种的全部遗传信息且具有全能性 ②. 含有较高浓度的NaCl
【解析】
【分析】植物体细胞杂交技术:就是将不同种的植物体细胞原生质体在一定条件下融合成杂种细胞,并把杂种细胞培育成完整植物体的技术。
(1)诱导融合的方法:物理法包括离心、振动、电刺激等,化学法包括聚乙二醇(PEG)融合法、高Ca2+—高pH融合法等。
(2)细胞融合完成的标志是新的细胞壁的生成。
(3)植物体细胞杂交的终点是培育成杂种植株,而不是形成杂种细胞就结束。
(4)杂种植株的特征:具备两种植物的遗传特征,原因是杂种植株中含有两种植物的遗传物质。
【小问1详解】
通过植物组织培养技术进行快速繁殖,属于无性生殖;由图1可知:茎尖越小,脱毒率越高,但成苗率越低;在茎尖外植体大小为0.27mm时,脱毒率和成苗率均较高,因此马铃薯脱毒培养中茎尖外植体的适宜大小为0.27mm。
【小问2详解】
诱导原生质体融合常用的化学诱导剂PEG(聚乙二醇或高Ca2+—高pH);X细胞是杂交体细胞,融合的每个体细胞都有本物种的同源染色体;由X到出芽生根需要经历的过程是脱分化和再分化,此过程常用的植物激素是生长素和细胞分裂素,一般情况下愈伤组织先分化出芽再分化出根,生根培养基中的激素的种类与比例与形成愈伤组织的培养基是不同的,生根培养基中的生长素比细胞分裂素的比例要大,而愈伤组织培养基中生长素与细胞分裂素的比例基本相同。
【小问3详解】
由于融合原生质体包含了两个物种的全部遗传信息,且具有全能性,同时原生质体具有分裂分化的能力,突变率高,所以可选用融合原生质体作为人工诱变的材料,并需在含较高浓度的NaCl培养基中筛选。
22. 细胞工程在药物生产和育种等领域应用十分广泛。阅读下列材料,回答下列问题。
材料一:人绒毛膜促性腺激素(HCG)是女性怀孕后胎盘滋养层细胞分泌的一种糖蛋白。如图是制备抗HCG单克隆抗体流程示意图。
材料二:西湖龙井含有的茶碱是植物细胞的代谢产物,具有提神、抗衰老功效,可利用植物组织培养技术来实现茶碱的工业化生产。
(1)免疫处理的小鼠产生的B淋巴细胞群能合成并分泌___________(填“一种”或“多种”)抗体。诱导小鼠B淋巴细胞和骨髓瘤细胞融合时,采用的化学诱导试剂是____________。经HAT培养基培养筛选得到杂交瘤细胞,该细胞具有____________特点,再进行克隆化培养和抗体检测,经过多次筛选,才能获得足够数量的能分泌____________的杂交瘤细胞。该过程一般在多孔细胞培养板上进行:先将细胞悬浮液稀释到7~10个细胞/mL,再在每个培养孔中滴入0.1 mL细胞稀释液,其目的是___________。
(2)单克隆抗体最广泛的用途是用作体外诊断试剂,如科学家利用人绒毛膜促性腺激素的单克隆抗体,制作出了早孕试纸,该试纸可以利用尿液诊断早孕的理由是____________。
(3)若利用植物组织培养技术,可将龙井茶叶细胞培养到___________阶段,然后从___________(填细胞器)中提取茶碱;一般来说,植物组织培养培育成植株的生殖方式为___________。
【答案】(1) ①. 多种 ②. #聚乙二醇##PEG# ③. 既能迅速大量增殖,又能产生抗体 ④. 所需抗体(抗HCG抗体) ⑤. 使每个孔内不多于一个细胞,达到单克隆培养的目的
(2)怀孕后尿液中含有HCG,单克隆抗体可以与它特异性结合,从而诊断早孕
(3) ①. 愈伤组织 ②. 液泡 ③. 无性生殖
【解析】
【分析】1、单克隆抗体的制备过程:首先用特定抗原注射小鼠体内,使其发生免疫,小鼠体内产生具有免疫能力的B淋巴细胞。利用动物细胞融合技术将B淋巴细胞和骨髓瘤细胞融合。2、植物细胞工程技术的应用:植物繁殖的新途径(微型繁殖、作物脱毒、人工种子)、作物新品种的培育(单倍体育种、突变体的利用)、细胞产物的工厂化生产。
【小问1详解】
免疫处理的小鼠产生相应的B淋巴细胞群,能合成并分泌多种抗体,而1个浆细胞只能合成一种抗体;诱导小鼠B淋巴细胞和骨髓瘤细胞融合时,采用的化学诱导试剂是聚乙二醇/PEG;经HAT培养基培养筛选得到杂交瘤细胞,该细胞具有既能迅速大量增殖,又能产生抗体,进行克隆化培养和抗体检测,经过多次筛选,才能获得足够数量的能分泌所需抗体(抗HCG抗体);步骤③需对选择培养的杂交瘤细胞进行克隆化培养及抗体检测,该过程一般在多孔细胞培养板上进行;用多孔培养板培养时,需要稀释,其目的是使每个孔内不多于一个细胞,达到单克隆培养的目的。
【小问2详解】
人绒毛膜促性腺激素的单克隆抗体本质为蛋白质,所用检测早孕的方法为抗原-抗体杂交,生产的单克隆抗体可以与人绒毛膜促性腺激素(或HCG)特异性结合,怀孕后尿液中含有 HCG,单克隆抗体可以与它特异性结合,从而诊断早孕。
【小问3详解】
愈伤组织是一群未分化的细胞,液泡中含有无机盐、糖类等有机物,故若利用植物组织培养技术,可将龙井茶叶细胞培养到愈伤组织阶段,愈伤组织细胞呈高度液泡化,然后从其液泡中提取茶碱;由于该过程中没有经过精卵结合,故生殖方式为无性生殖。
23. 土壤铝污染是限制作物生长的主要因素之一,已有研究表明大豆中的SGF14a基因可提高作物的铝耐受性。研究人员欲构建重组质粒转染拟南芥(2n=10),培育可表达SGF14a-GFP融合蛋白的转基因拟南芥植株,探究其对铝胁迫的耐受性。回答下列问题:
(1)目的基因的获取:检索生物信息数据库,获取SGFI4a基因的编码序列,设计特异性引物,并在引物的______________端添加特定限制酶的识别序列。提取大豆根部的总RNA,通过______________过程得到cDNA。以cDNA 为模板,加入______________酶进行PCR 扩增出SGF14a基因。
(2)构建重组质粒:将SGF14a基因插入到Ti质粒的_______中,构建出部分结构如图1所示的重组质粒。仅用______________一对引物,即可确定SGFI4a基因插入到质粒中方向是否正确。再用该重组质粒转化______________根癌农杆菌,在平板上筛选出阳性的根癌农杆菌。
(3)拟南芥的转化:用上述根癌农杆菌与野生型拟南芥的叶片共培养,将转染后的叶片转移至发芽培养基培养生芽。待芽长大后,转移至______________(激素)比例较高的生根培养基培养,获得若干能发出______________的转基因植株。
(4)转基因植株的筛选:提取转基因植株的总基因组,用引物F2和R2进行PCR,电泳结果如图2所示,则______________(“1”或“2”)为纯合子转基因植株。已知SGF14a基因转录的模板链是a链,引物F1与______________(“a”或“b”)链的部分序列相同。进一步提取转基因植株根细胞内的蛋白质,用抗SGF14a蛋白抗体和抗GFP蛋白抗体检测相应蛋白是否表达,结果如图3所示,其中条带1说明了细胞内表达了______________。为了探究转基因拟南芥对铝胁迫的耐受性,用______________的铝盐处理转基因和野生型的无菌苗,一段时间后测定植株的根生物量和蒸腾速率,其中部分结果如图4所示,从个体水平上分析,推测转基因植株通过______________和______________等途径提高其对铝盐的耐受性。
【答案】(1) ①. 5’ ②. 逆转录 ③. Taq(或耐高温的DNA 聚合)
(2) ①. T-DNA ②. F2和R1或F1和R2 ③. 感受态
(3) ①. 生长素(或IAA、NAA) ②. 绿色荧光
(4) ①. 2 ②. b ③. SGF14a-GFP融合蛋白 ④. 一系列浓度梯度 ⑤. 促进根的生长、伸长(增加根的生物量) ⑥. 防止水分散失(降低蒸腾速率)
【解析】
【分析】基因工程的基本操作步骤包括获取目的基因、构建重组DNA分子、将重组DNA分子导入受体细胞、检测目的基因及其表达产物等。
【小问1详解】
目的基因的获取:检索生物信息数据库,获取SGFI4a基因的编码序列,设计特异性引物,并在引物的5’端添加特定限制酶的识别序列。提取大豆根部的总RNA,通过逆转录过程得到cDNA。以cDNA 为模板,加入Taq(或耐高温的DNA 聚合)酶进行PCR 扩增出SGF14a基因。
【小问2详解】
构建重组质粒:将SGF14a基因插入到Ti质粒的T-DNA中,构建出部分结构如图1所示的重组质粒。仅用和F2和或F1和R2对引物,即可确定SGFI4a基因插入到质粒中方向是否正确。再用该重组质粒转化感受态根癌农杆菌,在平板上筛选出阳性的根癌农杆菌。
【小问3详解】
拟南芥的转化:待芽长大后,转移至生长素比例较高的生根培养基培养,获得若干能发出绿色荧光的转基因植株。
【小问4详解】
转基因植株的筛选:2只有一条带,可确定2为纯合子转基因植株。已知SGF14a基因转录的模板链是a链,引物F1与b链的部分序列相同。条带1说明了细胞内表达了SGF14a-GFP融合蛋白,为了探究转基因拟南芥对铝胁迫的耐受性,用一系列浓度梯度的铝盐处理转基因和野生型的无菌苗,一段时间后测定植株的根生物量和蒸腾速率,从个体水平上分析,推测转基因植株通过促进根的生长、伸长(增加根的生物量)和防止水分散失(降低蒸腾速率)等途径提高其对铝盐的耐受性。
湖北省武汉市腾云联盟2023-2024学年高二下学期5月联考生物试卷(Word版附解析): 这是一份湖北省武汉市腾云联盟2023-2024学年高二下学期5月联考生物试卷(Word版附解析),共11页。试卷主要包含了选择题的作答,非选择题的作答,味精,如图表示工厂化生产紫杉醇的过程等内容,欢迎下载使用。
湖北省武汉市十一中2023-2024学年高一下学期5月月考生物试题(Word版附解析): 这是一份湖北省武汉市十一中2023-2024学年高一下学期5月月考生物试题(Word版附解析),文件包含湖北省武汉市十一中2023-2024学年高一下学期5月月考生物试题解析版docx、湖北省武汉市十一中2023-2024学年高一下学期5月月考生物试题Word版无答案docx等2份试卷配套教学资源,其中试卷共33页, 欢迎下载使用。
湖北省武汉市西藏中学2023-2024学年高二下学期4月月考生物试题(Word版附解析): 这是一份湖北省武汉市西藏中学2023-2024学年高二下学期4月月考生物试题(Word版附解析),文件包含湖北省武汉市西藏中学2023-2024学年高二下学期4月月考生物试题Word版含解析docx、湖北省武汉市西藏中学2023-2024学年高二下学期4月月考生物试题Word版无答案docx等2份试卷配套教学资源,其中试卷共25页, 欢迎下载使用。

