湖北省武汉市武钢三中2023-2024学年高二下学期3月月考生物试题(Word版附解析)
展开一、选择题:(本题共18小题,每小题2分,共36分)
1. 虽然地球上许多生态系统不时受到外来干扰,但只要这种干扰没有超过限度,生态系统就能保持生态平衡。下列关于生态平衡的叙述错误的是( )
A. 生态平衡并不是指生态系统一成不变,而是一种动态的平衡
B. 处于生态平衡的生态系统中物质和能量的输入和输出均衡,生物种类的组成稳定
C. 生态平衡是指生态系统的组成成分和营养结构处于相对稳定的一种状态
D. 生态平衡是通过负反馈调节机制实现的,该机制是生态系统具有自我调节能力的基础
【答案】C
【解析】
【分析】生态平衡是生态系统的结构和功能处于相对稳定的一种状态,生态平衡不是绝对的,处于平衡状态的生态系统受到一定程度的干扰,有可能通过自身调节,使生态系统保持相对稳定。
【详解】A、生态平衡是生态系统的结构和功能处于相对稳定的一种状态,并不是一成不变的,A正确;
B、处于生态平衡的生态系统中物质和能量的输入和输出均衡,达到收支平衡,生物种类的组成稳定,B正确;
C、生态平衡是指生态系统的结构和功能处于相对稳定的一种状态,而不是单指结构(组成成分和营养结构)处于相对稳定,C错误;
D、生态平衡反映生态系统的稳定性,这是通过负反馈调节机制实现的,该机制是生态系统具有自我调节能力的基础,D正确。
故选C。
2. 下列关于生态系统相关的说法,正确的有几项( )
①食物网中某生物的位置不能被其他生物取代
②当天气干旱时,草原生态系统中动植物种类和数量一般不会有太大变化,这一事例属恢复力稳定性
③组成生物体的C、H、O、N、P、S等元素,不断在无机环境和生物群落之间进行循环的过程,叫生态系统的物质循环
④任何生态系统都需要不断得到来自系统外的能量补充,以便维持生态系统的正常功能
⑤植物生长素对植物生长的调节属于生态系统的信息传递中的化学信息
⑥信息传递对于个体、种群、群落、生态系统的稳定都有重要作用
A. 一项B. 两项C. 三项D. 四项
【答案】C
【解析】
【分析】1、生态系统的结构包括生态系统的成分、食物链和食物网,其中,生态系统的成分包括:非生物的物质和能量、生产者、消费者、分解者。
2、组成生物体的C、H、O、N、P、S等元素,都不断进行着从无机环境到生物群落,有从生物群落到无机环境的循环过程,这就是生态系统中的物质循环。
3、信息包括:物理信息:如光、声、温度、湿度、磁力等;化学信息:如生物碱、有机酸等物质;行为信息:如动物的行为。
4、抵抗力稳定性:指生态系统抵抗外界干扰并使自身的结构与功能保持原状的能力。恢复力稳定性:指生态系统在受到外界干扰因素的破坏后恢复到原状的能力影响。
【详解】①某种生物灭绝后,其在食物网中的位置会被其他生物替代,①错误;
②当天气干旱时,草原生态系统中的动植物种类和数量一般不会有太大变化属于抵抗力稳定性,②错误;
③生态系统的物质循环是指组成生物体C、H、O、N、P、S等元素,都不断地进行着从无机环境到生物群落,又从生物群落到无机环境的循环过程,③正确;
④任何生态系统都需要不断得到来自系统外能量补充,以便维持生态系统的正常功能,如果一个生态系统长时期内没有能量输入,这个生态系统就会崩溃,④正确;
⑤生态系统的信息传递,它可发生在同一物种之间的不同个体或不同物种之间的,而植物激素的作用是在个体的体内,⑤错误;
⑥信息传递的作用:个体:生命活动的正常进行,离不开信息的传递;种群:生物种群的繁衍,离不开信息的传递;群落和生态系统:能调节生物的种间关系,以维持生态系统的稳定,⑥正确。
综上正确的选项有③④⑥,共三项,ABD错误,C正确。
故选C。
3. 如图是某草原生态系统的能量流动模型。a、b、c表示流入各营养级生物的能量,d、e、f表示用于各营养级生物生长、发育、繁殖的能量,j、k、l表示流入分解者的能量。下列分析正确的是( )
A. 食物链中处在最高营养级的生物是分解者
B. 狼同化的能量可表示为c=f+i+l
C. 生态系统的结构包括非生物的物质和能量、生产者、消费者和分解者
D. 若一段时间内草原所固定的太阳能总量为1×106kJ,那么图中最高营养级所获得的能量为c/a×106kJ
【答案】D
【解析】
【分析】分析题图可知:a表示草同化的能量,b表示兔子同化的能量,c表示狼同化的能量;g、h、i是呼吸散失的能量,d、e、f表示用于各营养级生物生长、发育、繁殖的能量,j、k、l表示流入分解者的能量。
【详解】A、食物链中只有生产者和消费者,没有分解者,A错误;
B、狼同化的能量可表示为c,小于 f+i+l,B错误;
C、生态系统的结构包括生态系统的组成成分和营养结构,组成成分包括非生物的物质和能量、生产者、消费者与分解者,C错误;
D、若一段时间内草所固定的太阳能总量为1×106 kJ,那么图中最高营养级生物所获得的能量为1×106×b/a×c/b=c/a×106kJ,D正确。
故选D。
4. 下图为部分碳循环示意图,下列叙述正确的是( )
A. 图中由生产者、Ⅱ、Ⅲ和Ⅳ构成的食物链中,能量流动是单向、逐级递减的
B. 生产者为第一营养级,①②⑥⑧之和为生产者固定的总能量
C. 根瘤菌与豆科植物互利共生时,其生命活动所需的有机碳来自⑥过程
D. ①⑦⑧过程以CO2的形式进行,②③④⑤⑥过程以有机物的形式进行
【答案】D
【解析】
【分析】碳在无机环境中是以二氧化碳和碳酸盐形式存在的,碳在无机环境和生物群落之间是以二氧化碳形式进行循环的;碳在生物群落中以含碳有机物形式存在,大气中的碳主要通过植物光合作用进入生物群落;生物群落中的碳通过动植物的呼吸作用、微生物的分解作用、化石燃料的燃烧等方式可以回到大气中。
【详解】A、图中由生产者、Ⅱ、Ⅲ构成的食物链中,而IV是分解者,不参与食物链的组成,A错误;
B、生产者为第一营养级,①为生产者固定的总能量,B错误;
C、根瘤菌与豆科植物互利共生时,有机碳来自植物(生产者),不是⑥过程,C错误;
D、①⑦⑧过程表示碳循环在生物群落与无机环境之间以CO2的形式进行,②③④⑤⑥过程表示碳循环在生物群落内以有机物的形式进行,D正确。
故选D。
5. 坚持人与自然和谐共生,必须树立和践行绿水青山就是金山银山的理念。下列叙述错误的是( )
A. 植树造林能降低大气的CO2浓度,也是降低温室效应最有效的方法
B. 在天蓝、地绿、水净的过程中,生态系统的自我调节能力在不断增强
C. 桑基鱼塘是通过延长食物链的方法提高能量利用率,同时获得更多的产品
D. 森林生态系统无需不断得到来自系统外的能量补充,也能维持其正常功能
【答案】ACD
【解析】
【分析】1、生态系统所具有的保持或恢复自身结构和功能相对稳定的能力,称为生态系统的稳定性。生态系统之所以能维持相对稳定,是由于生态系统具有自我调节能力。
2、光合作用是指绿色植物利用光能,在叶绿体里,把二氧化碳和水合成有机物,释放氧气,并把光能转化成化学能储存在制造的有机物中。
【详解】A、降低温室效应最有效的方法是减少化石燃料的燃烧,A错误;
B、在天蓝、地绿、水净的过程中,生态系统的营养结构会越来越复杂,进而生态系统的自我调节能力在不断增强,B正确;
C、桑基鱼塘能提高能量的利用率,但并没有延长食物链,C错误;
D、森林生态系统也要源源不断获得太阳光照,固定太阳能,才能维持其正常功能,D错误。
故选ACD。
6. 为提高农业产量,农民采取了如下手段:
①人工除草
②使用农药消灭害虫
③温室种植时,适当降低夜间温度
④对农作物施肥
某同学根据能量流动的特点进行分析,其中叙述正确的是
A. ①是为了减少营养级,从而降低能量传递过程中能量的损失
B. ②是为了使能量尽可能多的流向对人类最有益的部分
C. ③是为了提高农田生态系统能量输入问题
D. ④是为了农田生态系统额外补充能量,从而提高农业产量
【答案】B
【解析】
【详解】①人工除草,②使用农药消灭害虫,使能量能够流向对人类最有益的部分,A错误,B正确。③温室种植时,适当降低夜间温度,减少呼吸作用强度,C错误。④对农作物施肥,不是补充能量,D错误。
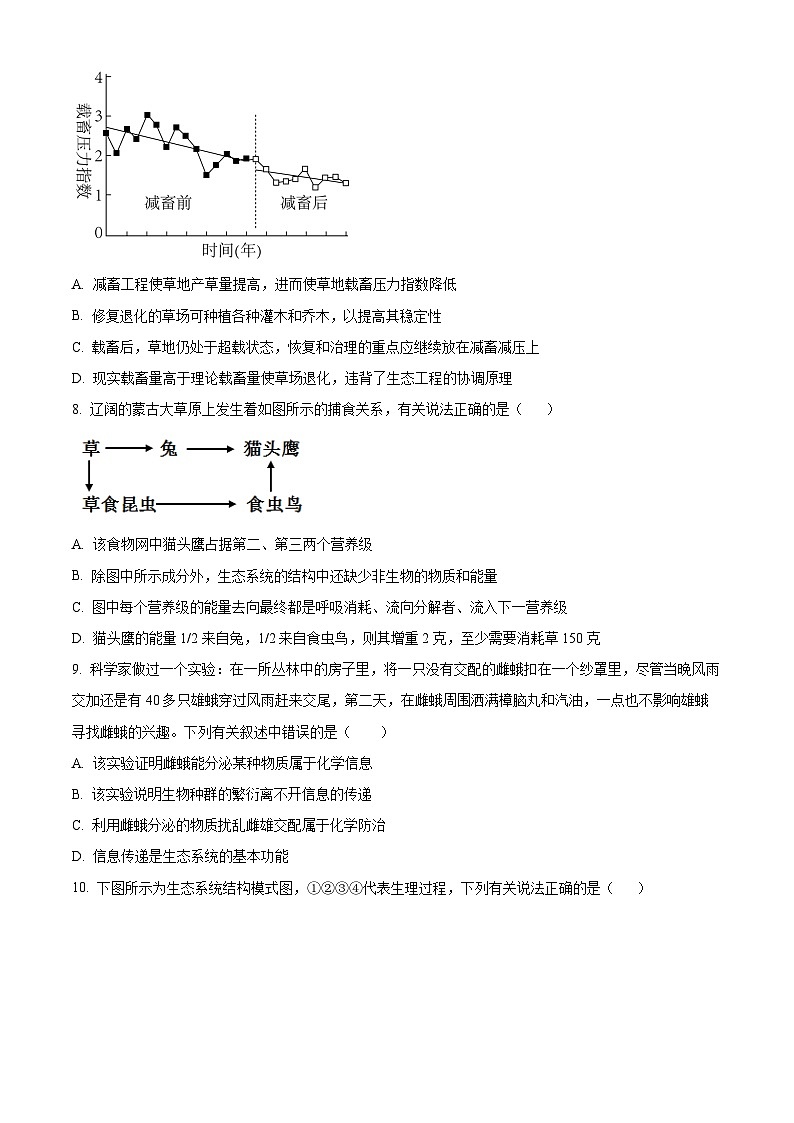
7. 三江源地区位于青藏高原腹地,是长江、黄河和澜沧江的源头汇水区,被誉为“中华水塔”。20世纪,因气候变化和人为干扰,三江源地区环境恶化,草地严重退化,水土流失加剧,为此我国政府启动了多项保护措施,大幅度的减畜工作是其中一项。如图为三江源地区实施减畜工程前后载畜压力指数(草地现实载畜量与草地理论载畜量的比值)的变化,下列说法错误的是( )
A. 减畜工程使草地产草量提高,进而使草地载畜压力指数降低
B. 修复退化的草场可种植各种灌木和乔木,以提高其稳定性
C. 载畜后,草地仍处于超载状态,恢复和治理重点应继续放在减畜减压上
D. 现实载畜量高于理论载畜量使草场退化,违背了生态工程的协调原理
【答案】B
【解析】
【分析】生态足迹也称“生态占用”。是指特定数量人群按照某一种生活方式所消费的,自然生态系统提供的,各种商品和服务功能,以及在这一过程中所产生的废弃物需要环境(生态系统) 吸纳,并以生物生产性土地(或水域) 面积来表示的一种可操作的定量方法。
【详解】A、减畜工程有利于草地恢复生长,使草地产草量提高,同时也使草地载畜压力指数降低,A正确;
B、种植植物应考虑当地的环境,本地区环境条件特殊,不能种植各种灌木和乔木以提高其稳定性,B错误;
C、减畜后载畜压力指数仍大于1,草地仍处于超载状态,由于草场的恢复需要一定的时间,因此,恢复和治理的重点应继续放在减畜减压上,C正确;
D、现实载畜量高于理论载畜量,超过了草场的最大承载量,因而使草场退化,这违背了生态工程的协调原理,D正确。
故选B。
8. 辽阔的蒙古大草原上发生着如图所示的捕食关系,有关说法正确的是( )
A. 该食物网中猫头鹰占据第二、第三两个营养级
B. 除图中所示成分外,生态系统的结构中还缺少非生物的物质和能量
C. 图中每个营养级的能量去向最终都是呼吸消耗、流向分解者、流入下一营养级
D. 猫头鹰的能量1/2来自兔,1/2来自食虫鸟,则其增重2克,至少需要消耗草150克
【答案】D
【解析】
【分析】分析题图;图示为某食物网图解,其中草属于生产者,其余动物都属于消费者,还缺少分解者、非生物的物质和能量.图中共有2条食物链,即草→兔→猫头鹰、草→食草昆虫→食虫鸟→猫头鹰。
【详解】A、图中共有2条食物链,即草→兔→猫头鹰、草→食草昆虫→食虫鸟→猫头鹰,该食物网中猫头鹰占据第三、第四两个营养级,A错误;
B、图示为某食物网图解,其中草属于生产者,其余动物都属于消费者,生态系统的结构中还缺少分解者、非生物的物质和能量,B错误;
C、最高营养级的能量去向不包含流入下一营养级,C错误;
D、图中共有2条食物链,即草→兔→猫头鹰、草→食草昆虫→食虫鸟→猫头鹰,若猫头鹰的能量1/2来自兔,1/2来自食虫鸟,则增重2克,至少需要消耗草(按照能量传递效率20%计算)=2×1/2÷20%÷20%+2×1/2÷20%÷20%÷20%=150克,D正确。
故选D。
9. 科学家做过一个实验:在一所丛林中的房子里,将一只没有交配的雌蛾扣在一个纱罩里,尽管当晚风雨交加还是有40多只雄蛾穿过风雨赶来交尾,第二天,在雌蛾周围洒满樟脑丸和汽油,一点也不影响雄蛾寻找雌蛾的兴趣。下列有关叙述中错误的是( )
A. 该实验证明雌蛾能分泌某种物质属于化学信息
B. 该实验说明生物种群的繁衍离不开信息的传递
C. 利用雌蛾分泌的物质扰乱雌雄交配属于化学防治
D. 信息传递是生态系统的基本功能
【答案】C
【解析】
【分析】由题意可知,雌蛾分泌的某种物质属于化学信息,可以吸引雄蛾来交配繁衍后代,说明生物种群的繁衍离不开信息的传递;信息传递是生态系统的基本功能之一;利用雌蛾分泌的物质干扰雌雄交配属于生物防治。
【详解】A、风雨交加的夜晚,雌蛾只能通过化学物质来传递信息,A正确;
B、雌蛾分泌的某种物质属于化学信息,可以吸引雄蛾来交配繁衍后代,说明生物种群的繁衍离不开信息的传递,B正确;
C、用雌蛾分泌的物质扰乱雌雄交配属于生物防治,C错误;
D、信息传递是生态系统的基本功能之一,D正确。
故选C。
10. 下图所示为生态系统结构模式图,①②③④代表生理过程,下列有关说法正确的是( )
A. 图中属于生物群落的是a、c、d、e
B. 能够保证此生态系统物质循环正常进行的关键成分是b、e
C. 若通过人为管理增加某生物数量,则可以提高该生态系统的抵抗力稳定性
D. 若c的食物中d占1/3,假设各营养级之间的能量传递效率为10%,要使c体重增加3kg,则需要a的量为120kg
【答案】D
【解析】
【分析】据图分析:a表示生产者,b表示分解者,c表示杂食性动物,d表示植食性动物,e表示无机环境。①表示光合作用,②③表示呼吸作用,④分解者的分解作用。
【详解】A、据图分析,a表示生产者,b表示分解者,c表示杂食性动物,d表示植食性动物,e表示无机环境,a、b、c、d可以构成生物群落,A错误;
B、能够保证此生态系统物质循环正常进行的关键成分是生产者和分解者,即a和b,B错误;
C、若通过人为管理增加某生物数量,不一定提高该生态系统的抵抗力稳定性,增加生态系统内各营养级生物的种类,物种丰富度,抵抗力稳定性增强,C错误;
D、该食物网的食物链分别为:a→d→c,a→c,所以至少需要a为:3× 2/3 ÷10%+3× 1/3 ÷10%÷10%=120kg,D正确。
故选D。
11. 古人将小暑分为三候,“一候温风至;二候蟋蟀居宇;三候鹰始鸷。”意思是:一候时,所有的风中都带着热浪;二候时,蟋蟀到庭院的墙角下避暑;三候时,老鹰在清凉的高空中活动。下列相关叙述正确的是( )
A. 温风吹拂属于物理信息,蟋蟀翅膀发声和老鹰鸣叫属于行为信息
B. 蟋蟀是分解者,老鹰是消费者,都能加快生态系统的物质循环
C. 气温对蟋蟀和老鹰的影响,体现了信息能够调节生物的种间关系
D. 保护老鹰的根本措施是改善其生存环境,提高环境容纳量
【答案】D
【解析】
【分析】生态系统的信息分为物理信息、化学信息和行为信息。生态系统的光、声、温度、湿度、磁力等,通过物理过程传递的信息,称为物理信息。生物在生命活动过程中,产生一些可以传递信息的化学物质,诸如植物的生物碱、有机酸等代谢产物,以及动物的性外激素等,这就是化学信息。动物的特殊行为,对于同种和异种也能够传递某种信息,即生物的行为特征可以体现为行为信息。
【详解】A、温风吹拂、蟋蟀翅膀发声和老鹰鸣叫涉及温度、声音,都属于物理信息,A错误;
B、蟋蟀和老鹰都属于消费者,能加快生态系统的物质循环,是生态系统最活跃的成分,B错误;
C、气温对蟋蟀和老鹰的影响,体现了生命活动的正常进行离不开信息传递,C错误;
D、保护老鹰的根本措施是就地保护,通过改善其生存环境,提高环境容纳量,从而增加种群数量,D正确。
故选D。
12. 湿地生态系统生物多样性丰富,鸟类是其重要组成部分。研究者对某湿地生态系统不同退化阶段的生物多样性进行了调查,结果见下表。下列叙述正确的是( )
注:生物多样性指数反映生物多样性水平
A. 严重退化湿地中的鼠类吸引部分猛禽使得食物网结构简单
B. 因湿地退化食物不足,鸟类死亡率增加,生物多样性水平减小
C. 湿地生态系统稳定性是其具备自我调节能力的基础
D. 可采用标记重捕法对湿地中的鸟类的物种丰富度进行调查
【答案】B
【解析】
【分析】分析表格数据,随着湿地退化,退化程度越严重,积水越少,并且生物多样性指数和鸟类丰富度都下降。
【详解】A、严重退化湿地中的鼠类吸引部分猛禽使得食物网结构变得复杂,A错误;
B、据表可知,湿地退化导致鸟类丰富度下降,生物多样性水平减小,B正确;
C、负反馈调节是湿地生态系统自我调节能力的基础,C错误;
D、鸟类运动能力强、运动范围广,可以采用标记重捕法对湿地中的某种鸟类的种群密度进行调查,D错误。
故选B。
13. “蚂蚁森林”是一项在荒漠地区植树的减碳公益项目,每个人的低碳行为可计为“绿色能量”,进而可以申请在生态亟需修复的地区种下一棵树或者认领一平方米保护地。以下说法错误的是( )
A. 采用公共交通出行是低碳行为,可以减少温室气体的排放
B. 认领保护地,扩大了我们的生态足迹,为保护环境做出贡献
C. 不同地区种植适宜本地环境的植物,体现了生态工程的协调原理
D. 荒漠演替为森林的过程中,该生态系统生产者固定CO2量大于生物群落排放CO2量
【答案】B
【解析】
【分析】生态足迹就是能够持续地提供资源或消纳废物的、具有生物生产力的地域空间,其含义就是要维持一个人、地区、国家的生存所需要的或者指能够容纳人类所排放的废物的、具有生物生产力的地域面积。
【详解】A、国家倡导绿色、低碳的出行方式,我们要增强低碳意识,树立低碳理念,如乘坐公交车,步行或骑自行车出行等,少开汽车,多坐公交车出行,可以减少碳排放,可以减少温室气体的排放,A正确;
B、“蚂蚁森林”是一项带动公众低碳减排的公益项目,认领保护地,减小了我们的生态足迹,为保护环境做出贡献,B错误;
C、协调原理是指生物之间、生物与环境协调和平衡,不同地区种植适宜本地环境的植物,体现了生态工程的协调原理,C正确;
D、在从沙漠演替为森林生态系统的过程中,植物种类增加,光合作用增强,生产者固定的CO2量大于生物群落排出的CO2量,D正确。
故选B。
14. 《中国的生物多样性保护》白皮书指出,我国生物多样性保护取得显著成效。大熊猫受威胁程度从“濒危”降为“易危”,曾经野外消失的麋鹿总数已突破8000只,种质资源库保存了数以万计的野生植物种子、DNA材料、微生物菌株等。下列有关生物多样性的叙述正确的是( )
A. 生物多样性是指生态系统中各种各样的动物、植物、微生物等
B. 生物多样性是多种多样的物种在相互影响中协同进化的结果
C. 模仿大熊猫设计吉祥物“冰墩墩”,体现了生物多样性的直接价值
D. 建立种质资源库来加强野生生物资源的保护,属于就地保护措施
【答案】C
【解析】
【分析】生物圈内所有的植物、动物和微生物等,它们所拥有的全部基因,以及各种各样的生态系统,共同构成了生物多样性。生物多样性的保护包括就地保护和易地保护两大类。生物多样性包括基因多样性、物种多样性和生态系统多样性.生物多样性的价值包括直接价值、间接价值、潜在价值,间接价值是生态价值;直接价值包括食用价值、药用价值、美学价值、研究价值等;潜在价值是目前不清楚的价值。
【详解】A、生物圈内所有的植物、动物和微生物等,它们所拥有的全部基因,以及各种各样的生态系统,共同构成了生物多样性,A错误;
B、生物多样性是多种多样的物种以及生物与环境之间在相互影响中协同进化的结果,B错误;
C、模仿大熊猫设计吉祥物“冰墩墩”,属于生物多样性的美学价值,体现了生物多样性的直接价值,C正确;
D、就地保护指建立自然保护区,建立建立种质资源库来加强野生生物资源的保护不属于就地保护,D错误。
故选C。
15. “碳中和”是指国家、企业、产品、活动或个人在一定时间内直接或间接产生的二氧化碳或温室气体排放总量实现正负抵消,达到相对零排放。新农村建设开发沼气工程,以人畜粪便、秸秆为原料,产生的沼气可以作为燃料,沼渣可以作为家禽的饲料及食用菌的培养基,沼液通入养鱼池用于促进浮游生物的生长,增加鱼的饲料,减少对林灌草地进行滥采滥伐,保护生态环境。下列说法错误的是( )
A. 可以通过植树造林、种草、开发沼气等绿色清洁能源来尽早实现“碳中和”
B. 沼气池的建立使废弃物变成了生产原料,可有效减少废物排放和环境污染
C. 对林灌草地进行保护后,很多鸟类和小动物迁入、定居,改变了演替的速度和方向
D. 沼气工程充分利用了循环原理,实现了能量的多级利用,大大提高了能量传递效率
【答案】D
【解析】
【分析】沼气池生态工程以废弃物为原料对废弃物进行了再利用,遵循了循环原理。沼气可以作为燃料为人类供能,沼渣可以用来养蘑菇,为人类及家禽家畜提供食物,实现了能量的多级利用,提高了能量的利用率。
【详解】A、为尽早实现“碳中和”,我们一方面,可以通过植树造林、退耕还林还草等增加生产者的光合作用;另一方面,可以开发风电、核电、水能、沼气等新能源,A正确;
B、气池的建立使废弃物变成了生产原料,可有效减少废物排放和环境污染,B正确;
C、人类对林灌草地滥采滥伐会使生物种类减少,而对林灌草地进行保护后,很多鸟类和小动物迁入、定居,使生物种类增加,改变了演替的速度和方向,C正确;
D、沼气工程“以人畜粪便、秸秆为原料,产生的沼气可以为燃料,沼渣可以作为家禽的饲料及食用菌的培养基,沼液通入养鱼池用于促进浮游生物的生长,增加鱼的饲料,减少对林灌草地进行滥采滥伐,保护生态环境”,该过程充分利用了循环原理,实现了能量的多级利用,大大提高了能量的利用率,不能提高能量传递效率,D错误。
故选D。
16. 某生物活动小组分别用3种不同浓度的食盐制作泡菜,下图是活动小组记录的亚硝酸盐含量与发酵天数的关系图,下列描述正确的是( )
A. 发酵初期,酵母菌等活动产生CO2,水槽内常有气泡产生,发酵中期乳酸菌产生的CO2较少,气泡减少
B. 结果显示食盐浓度过低会导致亚硝酸盐含量过高,泡菜的最佳食用时间在第5天左右
C. 泡菜腌制过程中,腌制时间过长、温度过低和食盐用量过少都可能导致亚硝酸含量增加
D. 先用沸水短时间处理白萝卜块,再添加陈泡菜水可以缩短白萝卜制作泡菜的腌制时间
【答案】D
【解析】
【分析】在制作泡菜的过程中,要注意控制温度、时间和食盐的用量。温度过高、食盐用量过低、腌制时间过短,容易造成细菌大量繁殖,亚硝酸盐含量增加。 由图可知,食盐浓度过低会导致亚硝酸盐含量过高,随腌制时间的延长,亚硝酸盐的含量先升高后降低。
【详解】A、乳酸菌进行无氧呼吸产生乳酸,不产生CO2,A错误;
B、由图可知,食盐浓度过低会导致亚硝酸盐含量过高,随腌制时间的延长,亚硝酸盐的含量先升高后降低,泡菜的最佳食用时间在第10天左右,B错误;
C、在制作泡菜的过程中,要注意控制温度、时间和食盐的用量,温度过高、食盐用量过低、腌制时间过短,容易造成细菌大量繁殖,亚硝酸盐含量增加,C错误;
D、沸水短时处理白萝卜块后,能使白萝卜的细胞破裂,细胞内营养物质外流使发酵菌种快速获得营养物质,从而缩短发酵时间,已经腌制过的泡菜汁中含有一定量的发酵菌种,所以在腌制的过程中,加入一些已经腌制的泡菜汁可以缩短腌制时间,D正确。
故选D。
17. 下列关于传统发酵技术的说法中,正确的是( )
A. 图1能表示在果酒的制作过程中时间因素对酵母菌产生酒精速率(V1)的影响
B. 图2能表示在果醋的制作过程中溶氧量对醋酸菌产生醋酸速率(V2)的影响
C. 图3能表示在利用乳酸菌制泡菜的过程中,泡菜坛内乳酸的变化趋势
D. 图4能表示在一普通的密闭锥形瓶中,加入含酵母菌的葡萄糖溶液,溶液的pH随时间的变化
【答案】D
【解析】
【分析】醋酸菌好氧型细菌,当缺少糖源时和有氧条件下,可将乙醇(酒精)氧化成醋酸;当氧气、糖源都充足时,醋酸菌将葡萄汁中的糖分解成醋酸;醋酸菌生长的最佳温度是在30℃~35℃。
【详解】A、酵母菌酿酒初期,进行有氧呼吸,然后进行无氧呼吸,发酵后期由于产物积累,影响酒精发酵,因此曲线先从O点开始上升,再下降,A错误;
B、在果醋的制作过程中,溶氧量越多,醋酸菌产生乙酸的速率(V2)越快,B错误;
C、在利用乳酸菌制作泡菜的过程中,一定时间内泡菜坛内乳酸越来越多,C错误;
D、在一个普通的密闭锥形瓶中,加入含酵母菌的葡萄糖溶液,一定时间内随时间的延长,溶液的pH逐渐降低,D正确。
故选D。
18. 图1是制作果酒和果醋的简易装置,图2是制作果酒或果醋过程中可能发生的物质变化。下列相关叙述正确的是( )
A. 果酒发酵阶段,若开错气阀,则会导致发酵液溢出
B. 果醋发酵阶段,醋酸菌进行④过程时发酵液中糖类充足
C. 制作果酒的主要发酵菌进行①和②过程的场所是线粒体
D. 制作果醋的主要发酵菌进行④过程时不需要O2的参与
【答案】A
【解析】
【分析】1、果酒的制作离不开酵母菌,酵母菌是兼性厌氧微生物,在有氧条件下,酵母菌进行有氧呼吸,大量繁殖,把糖分解成二氧化碳和水;在无氧条件下,酵母菌能进行酒精发酵。故果酒的制作原理是酵母菌无氧呼吸产生酒精,酵母菌最适宜生长繁殖的温度范围是18~25℃;生产中是否有酒精的产生,可用酸性重铬酸钾来检验,该物质与酒精反应呈现灰绿色。
2、果醋制作中起到主要作用的微生物是醋酸菌,醋酸菌是一种好氧细菌,只有当氧气充足时,才能进行旺盛的生理活动,其代谢类型属于异养需氧型。当氧气、糖源都充足时,醋酸菌将葡萄汁中的糖分解为醋酸;当缺少糖源时,醋酸菌将乙醇变为乙醛,再将乙醛变为醋酸。醋酸菌的最适生长温度为30~35℃。
【详解】A、果酒发酵阶段,开气阀的目的是排气,而排气时应打开气阀b,若错开气阀a,会导致发酵液从进气管溢出,A正确;
B、果醋发酵阶段,醋酸菌在糖类匮乏时能利用酒精经一系列化学反应生成醋酸,B错误;
C、图2中,①过程进行的场所是细胞质基质,C错误;
D、醋酸菌利用酒精生成醋酸时,需要氧气的参与,D错误。
故选A。
二、非选择题:(本大题共4小题,共64分)
19. 如图是一个人工农业生态系统模式图(大棚内温度、CO2浓度等可适当调控),请据图回答:
(1)图中该生态系统能量流动的源头是____________。将沼气燃烧后生成的CO2通入大棚内的作用是____________,从而提高农作物的产量。
(2)即使是冬天,沼气池中温度也能达到25°C,维持这个温度的热量来自____________。燃烧沼气还可以为鸡舍增加照明时间,可以增加产蛋量,这是对生态系统中____________信息的应用。
(3)秸秆青贮的主要操作是:切碎秸秆→填压进入青贮窖中→密封一段时间,其目的在于____________。在充分利用能量、减少环境污染的同时,通过饲养家禽、家畜,提高农民经济收入,使保护环境和发展经济相互协调,主要体现了生态工程的____________原理。
【答案】(1) ①. 太阳能 ②. 可以增加大棚中二氧化碳浓度,提高植物光合作用的强度
(2) ①. 微生物发酵(呼吸)产生的热量 ②. 物理
(3) ①. 通过微生物厌氧发酵,初步分解秸秆中的有机物,有利于动物的消化吸收 ②. 整体
【解析】
【分析】分析题图:图示为人工农业生态系统模式图,其中农作物是生产者,是生态系统的主要成分;家禽和人是消费者;沼气池中发酵的微生物是该生态系统中的分解者;沼渣、沼液作为肥料还田可以促进物质循环再利用;图中多途径利用农作物可提高该系统中能量的利用率。
【小问1详解】
图中该生态系统能量流动的源头是太阳能。沼气燃烧后生成的CO2通入大棚内,可以增加大棚中二氧化碳浓度,提高植物光合作用的强度,从而可提高农作物的产量。
【小问2详解】
即使是冬天,沼气池中温度也能达到25℃。维持这个温度的热量来自微生物发酵(呼吸)产生的热量。燃烧沼气还可以为鸡舍增加照明时间,可以增加产蛋量,这属于物理信息传递。
【小问3详解】
因为通过微生物厌氧发酵,初步分解秸秆中的有机物,有利于动物的消化吸收,所以秸秆青贮时需要将秸秆切段→填压进入青贮窖中→密封一段时间。在充分利用能量、减少环境污染的同时,通过饲养家禽、家畜,提高农民经济收入,使保护环境和发展经济相互协调,主要体现了生态工程的整体原理。
20. 随着城镇化的快速发展,城市生活污水的排放量越来越大,导致河流、湖泊的水污染越来越严重。某小组利用人工浮床开展了“茭白和菖蒲对生活污水净化效果的研究”。实验装置如下图所示,实验结果见表中数据。请回答下列问题:
(1)该实验装置中,植物的作用是____________。
(2)对照组与实验组在装置上的差异是____________,对照组也能去除一些氮和磷,表明生态系统具有一定的____________,可能是水中的____________等吸收引起的。
(3)从表中数据可以得出的结论有____________(请写出2点)。
(4)为进一步探究菖蒲的作用,该研究小组又进行了实验,实验结果如下图:
图中a、b、c、d是分别从不同地点采集的生活污水、工业污水、混合污水、普通池塘水4种水样;BOD表示水中有机污染物经微生物分解的需氧量。
①该实验的目的是探究____________。处理后a、b、c、d4种水样中的总氮量均下降到较低的水平,其原因是____________。
②4种水样中,有机污染物浓度最高的是____________(填图中字母)。
【答案】(1) 吸收水中的(氮、磷等)无机盐
(2) ①. 对照组未种植植物 ②. 自我调节能力 ③. 浮游植物(或微生物)
(3)两种植物不论单独种植还是等量混合种植都具有明显的净化效果;菖蒲对总磷的去除效果明显高于茭白和混合种植
(4) ①. 菖蒲对不同种类污水的净化作用 ②. 水样中的含氮无机盐被菖蒲吸收 ③. a
【解析】
【分析】人工浮床的原理就是利用浮床植物发达的根系吸附大量悬浮物,靠其中的微生物降解和吞噬作用净化水中的污染物,其次浮床植物在生长过程中还能利用水中的氮、磷污染物;另外人工浮床通过遮光作用来抑制水体中藻类的生长繁殖,可有效防止“水华”发生,提高水的透明度。
【小问1详解】
人工浮床的原理就是利用植物发达的根系吸收水中的无机盐(矿质元素),每个实验装置中的植物株数属于无关变量,应该相等,为了避免误差,每组实验应重复3次,测得的数据取平均值。
【小问2详解】
对照组与实验组在装置上的差异是没有植物,对照组也能去除一些氮和磷,表明生态系统具有一定的自我调节能力,可能是水中的浮游植物(或微生物)等吸收引起的。
【小问3详解】
据表分析:自变量是种植的植物种类,因变量是污水中的N、P含量,结论是两种植物不论单独种植还是等量混合种植,净化效果均明显高于对照组;菖蒲对总磷的去除效果明显高于茭白和混合种植。
【小问4详解】
根据实验变量分析:①该实验的目的是探究菖蒲对不同种类污水的净化作用。处理后a、b、c、d 4种水样中的总氮量均下降到较低的水平,其原因是水样中的含氮无机盐被菖蒲吸收。②a水中有机污染物经微生物分解的需氧量最高,说明4种水样中,有机污染物浓度最高。
21. 微囊藻和绿藻常共存于同一水体环境,绿藻具有丰富的营养价值,是浮游动物的重要饵料。湖泊水体富营养化时,微囊藻等蓝细菌大量增殖并产生难被降解的藻毒素,严重威胁水体安全和人类健康。请回答下列问题:
(1)研究者在不同时期采集湖水样本,测定微囊藻及部分水生动物可食用组织的藻毒素含量,结果如下表。
表中所示生物利用了湖泊中的不同空间,形成了湖泊群落的____________结构。根据表中藻毒素含量推测该调查水域的最高营养级的生物是____________,理由是____________。
(2)科研小组对某湖泊生态系统的能量流动进行定量分析,得出相关数据,如下表所示(X表示能量流动的去向之一,Y、Z为能量值,能量单位为J·cm-2·a-1,肉食性动物作为只占据一个营养级研究)。
据表分析,X是指___________的能量,Y应该是___________J·cm-2·a-1,流入该生态系统的总能量值为___________J·cm-2·a-1。能量从植食性动物到肉食性动物的传递效率是___________(请保留一位小数)。
(3)研究者获得一株棕鞭毛虫(以浮游藻类为食的浮游动物)。为研究棕鞭毛虫对微囊藻的清除能力和降解藻毒素的效果,采集表层下40cm的富营养化湖水注入透光透析袋中,添加棕鞭毛虫后放置于原位,进行实验,结果如下图。
①棕鞭毛虫能清除微囊藻和降解藻毒素,这体现了生物多样性的___________价值。为保护某湖泊的生物多样性而建立自然保护区,这属于___________保护。
②本实验中,对照组的处理是___________。
③实验结果表明,棕鞭毛虫对湖泊群落的影响是___________。
【答案】(1) ①. 垂直 ②. 翘嘴红鲌 ③. 藻毒素很难降解,会沿着食物链逐渐在生物体内聚集,营养级越高,其相对含量越高
(2) ①. 流向分解者的能量 ②. 20.5 ③. 180.5 ④. 13.7%
(3) ①. 间接 ②. 就地 ③. 不添加棕鞭毛虫,其他处理与实验组相同 ④. 促使了以蓝细菌为优势类群向以绿藻和其他藻类为主的群落的演替,改善了群落结构
【解析】
【分析】1、生态系统某一营养级的同化量的去向包括:呼吸作用过程中以热能消耗和用于生长、发育和繁殖的能量;用于生长、发育和繁殖的能量主要包括:流向下一营养级、流向分解者和未被利用。
2、生物多样性的价值包括直接价值、间接价值、潜在价值。直接价值是对人类有食用、药用和作为工业原料等实用意义的,以及有旅游观赏、科学研究和文学艺术创作等非实用意义的价值。生物多样性的间接价值主要体现在调节生态系统的功能等方面。生物多样性还具有许多目前人们尚不太清楚的潜在价值。
3、生态系统的结构包括组成成分和营养结构,生态系统的组成成分有生产者、消费者、分解者以及非生物的物质和能量。生态系统中的生物种类越多,营养结构越复杂生态系统的自我调节能力就越强,抵抗力稳定性就越高,反之,生物种类越少,营养结构越简单,生态系统的自我调节能力就越弱,抵抗力稳定性就越低。
【小问1详解】
表中不同鱼类分别占据不同的水体空间,体现了群落的垂直结构;藻毒素很难降解,会沿着食物链逐渐在生物体内聚集,营养级越高,其相对含量越高,故调查水域的最高营养级的生物是翘嘴红鲌。
【小问2详解】
用于生长发育和繁殖的能量可分为流入下一营养级、未被利用的能量和流入分解者的能量,所以图中X表示流向分解者的能量。肉食动物同化的能量为6.8+0.5+7.2=14.5 J•cm-2•a-1,其中有11 J•cm-2•a-1来自外来有机物的输入,所以上一营养级输入的能量为3.5 J•cm-2•a-1,所以Z为3.5 J•cm-2•a-1,植食性动物同化的能量为9.5+1.5+11+3.5=25.5 J•cm-2•a-1,其中有5 J•cm-2•a-1来自外来有机物的输入,所以上一营养级输入的能量Y为20.5 J•cm-2•a-1。流入该生态系统的总能量值为生产者所固定的能量和输入的能量。生产者固定的能量为44+5.0+95+20.5=164.5 J•cm-2•a-1,所以流入该生态系统的总能量值为164.5+5.0+11.0=180.5 J•cm-2•a-1,植食性动物到肉食性动物的传递效率是3.5÷25.5×100%≈13.7%。
【小问3详解】
棕鞭毛虫能清除微囊藻和降解藻毒素,这体现了生物多样性的间接价值。为保护某湖泊的生物多样性而建立自然保护区,这属于就地保护。本实验目的是研究棕鞭毛虫对微囊藻的清除能力和降解藻毒素的效果,则实验的自变量是棕鞭毛虫的有无,故对照组的处理是不添加棕鞭毛虫,其他处理与实验组相同。据图可知,与对照组相比,实验组的藻毒素相对比例较低,说明棕鞭毛虫能够降解水体中的藻毒素。由图可知,实验组蓝细菌的数量降低,故棕鞭毛虫对湖泊群落的影响是:促使了以蓝细菌为优势类群向以绿藻和其他藻类为主的群落的演替,改善了群落结构。
22. 酵母菌是制作马奶酒的重要发酵菌种,实验人员将马奶酒中分离到的酵母菌和野生型酵母菌分别加入马奶中进行马奶酒的发酵,相关物质变化如图所示。回答下列问题:
(1)酵母菌是制作马奶酒的重要发酵菌种,从代谢类型看,酵母菌属于____________生物;在无氧条件下能利用葡萄糖进行酒精发酵,请写出反应式____________。
(2)将马奶加入发酵装置时,一般要预留约1/3的空间,其目的是____________(答出2点)。发酵过程中,一般将温度控制在____________℃进行发酵。
(3)马奶中的糖类主要是乳糖。马奶中的某些微生物能将乳糖分解为葡萄糖和半乳糖,进而被酵母菌利用产生酒精,制成马奶酒。据图分析,与野生型酵母菌相比,马奶酒酵母菌优先利用____________进行酒精发酵,且大量产生酒精阶段,马奶酒酵母菌产生酒精的速率____________(填“更快”或“更慢”)。
【答案】(1) ①. 异养兼性厌氧型 ②. C6H12O62C2H5OH(酒精)+2CO2+能量
(2) ①. 为酵母菌的繁殖提供适量的氧气、防止发酵旺盛时发酵液溢出 ②. 18-30
(3) ①. 半乳糖 ②. 更快
【解析】
【分析】酵母菌是兼性厌氧菌,既可以进行有氧呼吸(彻底的氧化分解,释放大量的能量,有利于酵母菌的繁殖),又可以进行无氧呼吸(释放少量能量,产生酒精)。
【小问1详解】
酵母菌是制作马奶酒的要发酵菌种,从同化作用的类型看,酵母菌代谢过程中会消耗葡萄糖,所以属于异养型生物;酵母菌在有氧无氧条件都能生存,从细胞呼吸类型看,酵母菌属于兼性厌氧型生物。在无氧条件下能利用葡萄糖进行酒精发酵,反应式为C6H12O62C2H5OH(酒精)+2CO2+能量。
【小问2详解】
将马奶酒加入发酵装置时,要留有大约1/3的空间,不能装满,这样既可以为酵母菌大量繁殖提供适量的氧气,又可以防止发酵旺盛时发酵液溢出,发酵过程中,一般将温度控制在18~30℃进行发酵。
【小问3详解】
马奶中的糖类主要是乳糖,马奶中的某些微生物能将乳糖分解为葡萄糖和半乳糖,进而被酵母菌利用产生酒精,制成马奶酒。据图分析,第一幅图中葡萄糖浓度先下降,所以野生型酵母菌优先利用葡萄糖进行酒精发酵,与野生型酵母菌相比,第二幅图中半乳糖先下降,说明马奶酒酵母菌优先利用半乳糖进行酒精发酵,且大量产生酒精阶段,马奶酒酵母菌产生酒精浓度曲线的斜率更大,说明产生酒精的速率更快。湿地类型
典型湿地
季节性湿地
中度退化湿地
严重退化湿地
湿地特征
常年积水
季节性积水
无积水
完全干涸,鼠害严重
生物多样性指数
2.7
2.4
2.1
1.5
鸟类丰富度
25
17
12
9
组别
总氮去除率(%)
总磷去除率(%)
对照
42.6
38.8
茭白
92.8
83.3
菖蒲
92.7
94.3
混合
94.9
84.7
水生生物种类
分布
食性
藻毒素含量(μg/g干重)
微囊藻暴发初期
微囊藻暴发期
微囊藻
浮游
-
2.03
7.14
铜锈环棱螺
底栖
以有机碎屑、浮游藻类等为食
0.63
3.69
鲢鱼
水体上层
主要以浮游藻类为食
1.05
12.936
翘嘴红鲌
水体中上层
以鱼、虾为食
1.11
35.91
鲤鱼
水体下层
以有机碎屑、幼螺、藻类等食
0.47
11.07
生物类型
呼吸作用散失的能量
X
未利用
流向下一营养级的能量
外来有机物输入的能量
生产者
44.0
5.0
95.0
Y
0
植食性动物
9.5
1.5
11.0
Z
5.0
肉食性动物
6.8
0.5
7.2
0
11.0
湖北省武汉市武钢三中2023-2024学年高三上学期1月月考生物试题(Word版附解析): 这是一份湖北省武汉市武钢三中2023-2024学年高三上学期1月月考生物试题(Word版附解析),共23页。试卷主要包含了选择题,非选择题等内容,欢迎下载使用。
湖北省武汉市武钢三中2023-2024学年高二上学期12月考试生物试题(Word版附解析): 这是一份湖北省武汉市武钢三中2023-2024学年高二上学期12月考试生物试题(Word版附解析),共22页。试卷主要包含了单选题,填空题等内容,欢迎下载使用。
2023-2024学年湖北省武汉市武钢三中高二上学期10月月考生物试题含答案: 这是一份2023-2024学年湖北省武汉市武钢三中高二上学期10月月考生物试题含答案,文件包含湖北省武汉市武钢三中2023-2024学年高二上学期10月月考生物试题docx、湖北省武汉市武钢三中2023-2024学年高二上学期10月月考生物试题答案docx等2份试卷配套教学资源,其中试卷共9页, 欢迎下载使用。

