人教版(2019)高中物理选择性必修一第二次周考测试卷教师+学生
展开学校:___________姓名:___________班级:___________考号:___________
一、单选题(本题共4小题,每小题5分,共20分。)
1.(2024·浙江·一模)2023年9月,杭亚会滑板男子碗池决赛,中国年仅15岁的小将陈烨以84.41分夺冠。图示为陈烨在比赛中腾空越过障碍物,若忽略空气阻力,那么腾空过程中( )
A.在最高点的时候人的速度为零,但加速度不为零
B.运动员和滑板构成的系统机械能守恒
C.运动员和滑板构成的系统动量守恒
D.上升过程是超重状态,滑板对人的作用力不为零
2.(23-24高二上·湖南·阶段练习)如图所示,质量为m的玩具飞机Q吊着一质量为M的物块P(可视为质点),以大小为的速度共同匀速竖直上升。某时刻P、Q间的轻质细线断裂,空气阻力不计,玩具飞机的动力不变,重力加速度为g,则从细线断裂到P的速度为零的过程中( )
A.玩具飞机Q动量的变化量大小为
B.玩具飞机Q上升的高度为
C.物块P做自由落体运动
D.物块P的机械能减少
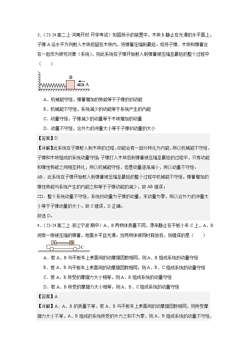
3.(23-24高二上·河南开封·开学考试)如图所示的装置中,木块B静止在光滑的水平面上,子弹A沿水平方向射入木块后留在木块内,将弹簧压缩到最短。现将子弹、木块和弹簧合在一起作为研究对象(系统),则此系统在子弹开始射入到弹簧被压缩至最短的整个过程中( )
A.机械能守恒,弹簧增加的势能等于子弹的初动能
B.机械能不守恒,系统减少的动能等于系统产生的内能
C.动量守恒,子弹减少的动量等于木块增加的动量
D.动量不守恒,合外力的冲量大小等于子弹初动量的大小
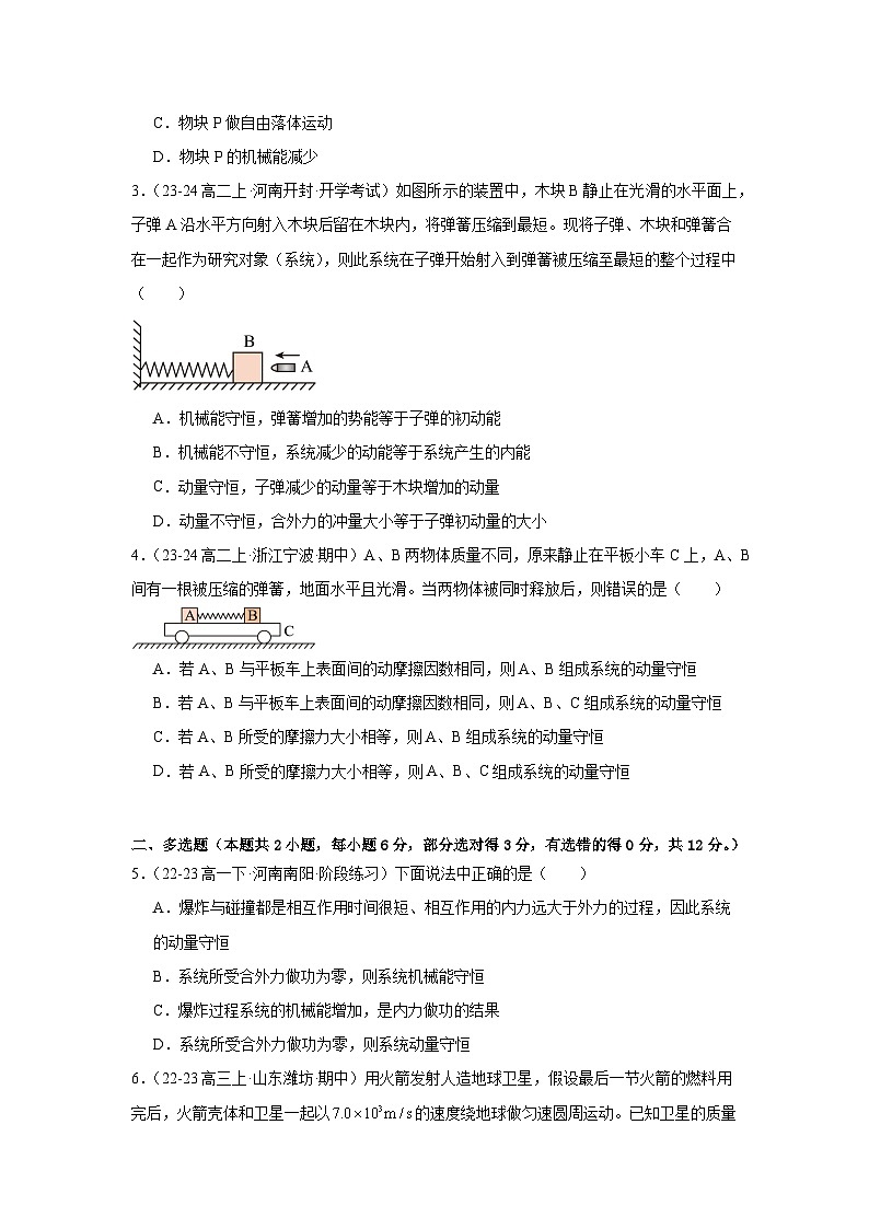
4.(23-24高二上·浙江宁波·期中)A、B两物体质量不同,原来静止在平板小车C上,A、B间有一根被压缩的弹簧,地面水平且光滑。当两物体被同时释放后,则错误的是( )
A.若A、B与平板车上表面间的动摩擦因数相同,则A、B组成系统的动量守恒
B.若A、B与平板车上表面间的动摩擦因数相同,则A、B、C组成系统的动量守恒
C.若A、B所受的摩擦力大小相等,则A、B组成系统的动量守恒
D.若A、B所受的摩擦力大小相等,则A、B、C组成系统的动量守恒
二、多选题(本题共2小题,每小题6分,部分选对得3分,有选错的得0分,共12分。)
5.(22-23高一下·河南南阳·阶段练习)下面说法中正确的是( )
A.爆炸与碰撞都是相互作用时间很短、相互作用的内力远大于外力的过程,因此系统的动量守恒
B.系统所受合外力做功为零,则系统机械能守恒
C.爆炸过程系统的机械能增加,是内力做功的结果
D.系统所受合外力做功为零,则系统动量守恒
6.(22-23高三上·山东潍坊·期中)用火箭发射人造地球卫星,假设最后一节火箭的燃料用完后,火箭壳体和卫星一起以的速度绕地球做匀速圆周运动。已知卫星的质量为,最后一节火箭壳体的质量为。某时刻火箭壳体与卫星分离,分离时火箭壳体相对卫星以的速度沿轨道切线方向向后飞去。则( )
A.分离后卫星的速度为B.分离后卫星的速度为
C.分离后火箭壳体的轨道半径会变大D.分离后卫星的轨道半径会变大
三、实验题(本题共5空,每空1分,共5分。)
7.(21-22高二上·江苏徐州·期中)某同学用气垫导轨探究两滑块碰撞过程中的动量是否守恒,实验装置如图甲所示。
(1)实验的基本操作如下:
a、用游标卡尺测量挡光片的宽度d如图乙所示,则d= cm,在滑块上安装挡光片,用天平分别测量滑块A和滑块B的质量为m1、m2;
b、调节气垫导轨底部的调节旋钮,给导轨充气后,把滑块A轻放在导轨上,若滑块A (选填“向左滑动”、“向右滑动”或“保持静止”),说明气垫导轨已调节好;
c、给导轨充气后,轻推滑块A给它一个向右的初速度,滑块A通过光电门1后与粘有橡皮泥的滑块B碰撞,碰后两滑块粘在一起通过光电门2;数字毫秒计记录下滑块A上的挡光片通过光电门1、2的挡光时间分别为、,滑块A在与滑块B碰撞前的速度大小为 (用题中所给的物理量符号表示);
d、利用上述测量数据进行验证,若满足关系式 ,则说明两滑块碰撞过程中动量守恒(用题中所给的物理量符号表示)。
(2)若某同学重复进行了多次实验,结果总是碰撞前滑块A的动量小于碰撞后两滑块的总动量。出现这一结果的原因可能是 。
四、解答题(本题共2小题,共23分。)
8.(10分)(23-24高二上·湖南长沙·阶段练习)如图所示,载有物资的热气球静止于距水平面的高处,现将质量为m的物资以相对地面的速度水平投出。已知投出物资后热气球的总质量为M且,所受浮力不变,重力加速度,不计空气阻力,求投出物资后:
(1)热气球的加速度大小;
(2)物资落地时与热气球的距离。
9.(13分)(22-23高二下·全国·课时练习)如图,在光滑水平面上并排放置的木块A、B,已知mA=2 kg,mB=1 kg。现有质量mC=1 kg的小物块C以初速度v0=6 m/s在A表面沿水平方向向右滑动,由于C与A、B均有摩擦,C最终停在B上,B、C最后的共同速度v=2 m/s,求:
(1)木块A的最终速度的大小;
(2)木块C滑离木块A时的速度大小。
人教版(2019)高中物理选择性必修一第十二次周考测试卷(老师+学生): 这是一份人教版(2019)高中物理选择性必修一第十二次周考测试卷(老师+学生),文件包含人教版2019高中物理选择性必修一第十二次周考测试卷教师docx、人教版2019高中物理选择性必修一第十二次周考测试卷学生docx等2份试卷配套教学资源,其中试卷共14页, 欢迎下载使用。
人教版(2019)高中物理选择性必修一第十三次周考测试卷(老师+学生): 这是一份人教版(2019)高中物理选择性必修一第十三次周考测试卷(老师+学生),文件包含人教版2019高中物理选择性必修一第十三次周考测试卷教师docx、人教版2019高中物理选择性必修一第十三次周考测试卷学生docx等2份试卷配套教学资源,其中试卷共12页, 欢迎下载使用。
人教版(2019)高中物理选择性必修一第十一次周考测试卷(老师+学生): 这是一份人教版(2019)高中物理选择性必修一第十一次周考测试卷(老师+学生),文件包含人教版2019高中物理选择性必修一第十一次周考测试卷教师docx、人教版2019高中物理选择性必修一第十一次周考测试卷学生docx等2份试卷配套教学资源,其中试卷共16页, 欢迎下载使用。

