所属成套资源:【冲刺小升初】2024小升初语文文言文答题技巧与方法
小升初语文文言文专题06 文言文的断句(教师版+学生版)
展开
这是一份小升初语文文言文专题06 文言文的断句(教师版+学生版),文件包含小升初文言文阅读-06文言文的断句教师版docx、小升初文言文阅读-06文言文的断句学生版docx等2份试卷配套教学资源,其中试卷共37页, 欢迎下载使用。
1、分板块予以稳固与加强。将语文知识点可划分为:
(1)汉语拼音、汉字、词语、句子、标点符号; (2)阅读;
(3)口语交际和写作三大模块来逐一攻破是很有必要的。
2、发现规律,挖掘方法,举一反三。
3、勤阅读、广积累。上述的两种方法都是很容易学习和掌握的,也经得起实践的检验。
小升初文言文阅读
06.文言文的断句
【思维导图】
【知识要点】
一、知识点
断句:断句,断句又称“句读”,是阅读文言文最基本的能力。我国古典书籍上本无标点符号,古人通读时根据文义作停顿,或同时在书上按停顿加圈点,叫做断句。这种“句”往往比现在语法所讲的“句“短。
二、断句的方法
(一)基本方法:读文段,知大意
阅读。通过语感逐字翻译句子,明确大意。根据句意面出朗读节奏。
(二)借助词性断句。
标出文段中的重要的名词,特别是专有名词。如人名、地名、事名、物名、官名、族名、国名、器物名、动物名、植物名、朝代名、官职名等。这些名词常在句中作主语或宾语,在它们的前后往往要进行断句。
小结归纳:
(1)主谓之间、谓宾之间、谓语中心词和介宾短语之间要停顿;
(2)古人的姓、名、字、封号、谥号、谦称、自称、别称、尊称、官名、文体名称等的后面要停顿。
(三)借助文言虚词断句
在句尾的语气词:者、也、矣、焉、哉、耶、耳、邪等。
在句首的单音节发语词:夫、惟、盖、凡、苟、若、岂等。
句首的复音节虛词:至若、于是、是故、若夫、至于、嗟夫、虽然、然则等。
疑问语气词:何、胡、安、曷、焉、何如、奈何等。
(四)句首的时间词之前往往断开
时间词主要有:少顷、少时、顷之、俄顷、忽、忽然、既而、俄而等。
(五)借助对话标志词断句
特殊对话标志:语、曰、云、言、道、谓等。
(六)借助文言句式断句
如判断句、宾语前置、倒装句等。
如:…者…也,是典型的判断句式或表示判断关系的词等;
【解题方法】
1.主谓之间要停顿。
①醉翁之意/不在酒。
2.动宾(动补)之问要停顿。
①受任/于败军之际。
3.句首语气词(发语词)要和后面的句子分开。
①盖/竹柏影也。
4. 句首表示假设、转折的连词 (若,至若,而,然则)后面必停顿。
①然则/何时而乐耶?
5. 句首总结性的词语如”故”、“是故”、“是以“后面必停顿。
①故/自号日醉翁也。
6.承接前文的指示代词之后要停顿,如“是”“此”。
①知之为知之,不知/为不知,是知也。
7.句中转折连词“而“前面 要停顿。
①人不知/而不愠。
8. 句中起舒缓语气作用的“之”“乎”“者”“也”后面一般要停顿。
①鸣之/而不能通其意。
【课堂练习】
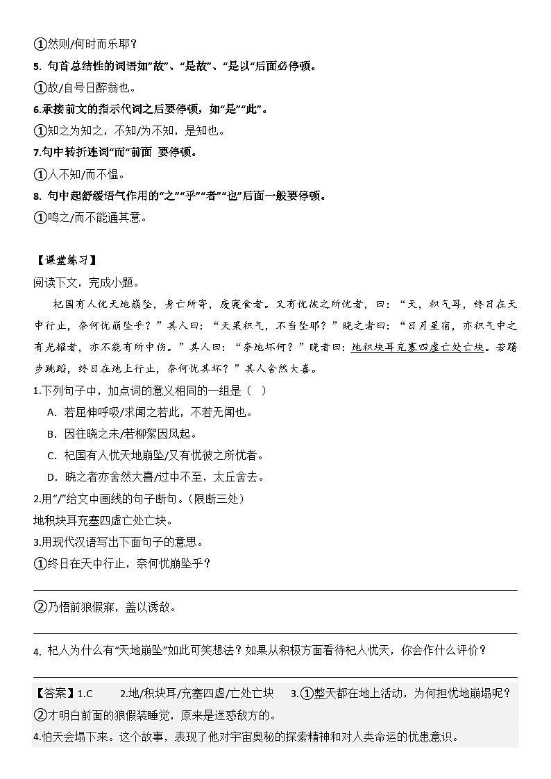
阅读下文,完成小题。
杞国有人忧天地崩坠,身亡所寄,废寝食者。又有忧彼之所忧者,曰:“天,积气耳,终日在天中行止,奈何忧崩坠乎?”其人曰:“天果积气,不当坠耶?”晓之者曰:“日月星宿,亦积气中之有光耀者,亦不能有所中伤。”其人曰:“奈地坏何?”晓者曰:地积块耳充塞四虚亡处亡块。若躇步跳蹈,终日在地上行止,奈何忧其坏?”其人舍然大喜。
1.下列句子中,加点词的意义相同的一组是( )
A.若屈伸呼吸/求闻之若此,不若无闻也。
B.因往晓之未/若柳絮因风起。
C.杞国有人忧天地崩坠/又有忧彼之所忧者。
D.晓之者亦舍然大喜/过中不至,太丘舍去。
2.用“/”给文中画线的句子断句。(限断三处)
地积块耳充塞四虚亡处亡块。
3.用现代汉语写出下面句子的意思。
①终日在天中行止,奈何忧崩坠乎?
②乃悟前狼假寐,盖以诱敌。
杞人为什么有“天地崩坠”如此可笑想法?如果从积极方面看待杞人忧天,你会作什么评价?
课外阅读。
陆游《放翁家训》
后生才锐①者最易坏若有之父兄当以为忧不可以为喜也。切须常加简束②,令熟读经子,训以宽厚恭谨③,勿令与浮薄者游处。如此十许年,志趣自成。不然,其可虑之事,盖非一端④。吾此言后人之药石也,各须谨之,毋贻后悔。
(选自《万金家书》,有删改)
[注]①才锐:才思敏捷,锋芒毕露。②简束:约束。③恭谨:恭敬,谨慎。④一端:指一个方面。
1.下列对文中画波浪线部分的断句,正确的一项是( )
A.后生才/锐者最/易坏若/有之/父兄当以为忧/不可以为喜也。
B.后生才/锐者最易坏/若有之父兄/当以为忧/不可以为喜也。
C.后生才锐者/最易坏/若有之/父兄当以为忧/不可以为喜也。
D.后生才锐者/最易坏/若有之父/兄当以为忧/不可以为喜也。
2.把下面的句子翻译成现代汉语。
勿令与浮薄者游处。
3.陆游在家训中提出了怎样的观点?(请用原文回答)
阅读下面的文言文,完成下面小题。
上①谓侍臣曰:“吾闻西域贾胡②得美珠,剖身以藏之,有诸?”侍臣曰:“有之。”上曰:“人皆知彼之爱珠而不爱其身也。吏受赇③抵④法与帝王徇⑤奢欲而亡国者何以异于彼胡之可笑邪!”魏征曰:“昔鲁哀公谓孔子曰:‘人有好忘者,徙宅而忘其妻。’孔子曰:‘又有甚者,桀、纣乃忘其身。’亦犹是也。”上曰:“然。朕与公辈宜戮力⑥相辅,庶免为人所笑也。”
(节选自《资治通鉴》)
【注释】①上:指唐太宗。②贾(gǔ)胡:胡商。③赇(qiú);贿赂。④抵:触犯。⑤徇:顺从。⑥戮力:合力。
1.为文中画波浪线的语句断句,正确的一项是( )
吏受赇抵法与帝王徇奢欲而亡国者何以异于彼胡之可笑邪
A.吏受赇抵法/与帝王徇奢欲而亡国者/何以异于彼/胡之可笑邪
B.吏受赇抵法与帝王/徇奢欲而亡国者何以/异于彼胡之可笑邪
C.吏受赇/抵法与帝王徇奢欲/而亡国者/何以异于彼/胡之可笑邪
D.吏受赇抵法/与帝王徇奢欲/而亡国者何以/异于彼胡之可笑邪
2.下面对原文有关内容的理解,不正确的一项是( )
A.唐太宗对身边人说,自己听说有个西域商人将宝珠藏在自己的肚子里。
B.唐太宗认为官吏不能因受贿而触犯法律,君王不能因贪图奢华享受而亡国。
C.魏征认为夏桀、商纣如同胡商一样可笑。
D.唐太宗表示只要魏征能与自己同心协力,相互帮助,共同治理好国家,就能避免被后人嘲笑。
3.把文中画横线的句子翻译成现代汉语。
(1)人皆知彼之爱珠而不爱其身也。
(2)人有好忘者,徙宅而忘其妻。
阅读下面的文段,完成下面小题。
汝书勤恳千万①,观所自道②从学就仕,而知病之所在。窃窥公学问之意甚美,顾③既在官则难得师友又少读书之光阴,然人生竟何时得自在,饱闲散耶?“三人行,必有我师焉”,此居一州一县求师之法。读书光阴,亦取诸鞍乘④之间耳。
(选自宋·黄庭坚《山谷全集》)
【注】①千万:意为你在来信中恳切地说了许多求学的感受。②自道:自己所说。③顾:只是。④鞍乘:骑马乘车。
1.对于文中划波浪线的句子断句正确的一项是( )
A.顾既在官/则难得师/友又少读书之光阴
B.顾既/在官则难得/师友又少读书之光阴
C.顾既在官/则难得师友/又少读书之光阴
D.顾既在官则难得/师友又少读书/之光阴
2.解释下列句子加点的词。
(1)汝书勤恳千万: (2)观所自道:
(3)窃窥公学问之意甚美: (4)必有我师焉:
3.把下面句子翻译成现代汉语。
(1)三人行,必有我师焉。
读书光阴,亦取诸鞍乘之间耳。
4.作者告诉苏迈在公务繁忙时如何学习?
阅读下面的文段,完成下面小题。
吴起守信
昔吴起出,遇故人,而止之食。故人曰:“诺,期返而食。”起曰:“待公而食。”故人至暮不来,起不食待之。明日早,令人求故人,故人来,乃与之食。起之不食以俟①者,恐其自食其言也。其为信若此,宜其能服三军欤?欲服三军非信不可也!
【注释】①俟(sì):等待。
1.用“/”给下面的文字断句。(只画一处)
欲 服 三 军 非 信 不 可 也
2.用现代汉语翻译下面的句子。
故人至暮不来,起不食待之。
3.请结合选文内容(用自己的话),说说吴起是一个怎样的人。
阅读下面的文段,完成小题。
邓文龙,年八岁,颖出诸童子。太守一日招诸名士,邓父子与①焉。席上太守及诸公只服褙子②,文龙以绿袍居座末。坐定供茶文龙故以托子③堕地,诸公戏以失礼。文龙曰:“先生衩衣,学生落托。”众为一笑。酒酣,太守戏曰:“口红衣绿如鹦鹉。”文龙应曰:“头白形乌似老鸦。”
(选自《山房随笔》,有删改)
【注释】①与:这里意为出席。②褙(bèi)子:直领对襟,两腋叉开,衣短及腰,长者过膝。③托子:杯托。
1.用“/”给下面的文字断句。(画一处)
坐定供茶文龙故以托子堕地
2.用现代汉语翻译下面的句子。
诸公戏以失礼。
3.文中众人听了邓文龙的回答后“一笑”,是因为邓文龙的回答非常妙。请你结合文章内容,简要分析他的回答妙在哪里。
阅读下面文言语段,回答问题。
孔子见罗雀者
孔子见罗雀者①,所得皆黄口②小雀。夫子问之曰:“大雀独③不得,何也?”罗者曰:“大雀善惊而难得,黄口贪食而易得。黄口从大雀则不得,大雀从黄口亦可得。”孔子顾谓弟子曰:“善惊以远害利食而忘患自其心矣,而以所从为祸福。故君子慎其所从,以长者之虑则有全身之阶,随小者之戆④而有危亡之败⑤也。”
(选自《孔子家语》)
【注释】①罗雀者:张网捕鸟的人。②黄口:雏鸟的嘴为黄色,后又借指雏鸟。③独:表示转折,相当于“却”。④戆(gàng):傻,笨,鲁莽。⑤败:祸乱,祸害。
1.解释下列句中加点词。
(1)黄口从大雀则不得( ) (2)孔子顾谓弟子曰( )
2.用“/”给下面的句子断句。(画两处)
善 惊 以 远 害 利 食 而 忘 患 自 其 心 矣
3.用现代汉语翻译下列句子。
大雀善惊而难得,黄口贪食而易得。
4.请用自己的话,说说你从本文中获得了哪些启示?
阅读下面的文段,完成下面小题。
程鱼门不爽游约
程鱼门客金陵,尝与袁简斋约游雨花台,及期而风雨作,有尼之者,鱼门曰:“简斋,信人也。吾与之期矣,而不往,乃独使彼为信人乎?”遂持盖着屐,途中甚狼狈,不顾也。至,则简斋之行厨已在矣。俄而简斋至,天亦雾遂相与赋诗饮酒以为乐流连竟日薄葬始归。
(选自《清稗类钞》)
1.加点词语解释有误的一项是( )
A.简斋,信人也(信用)B.遂持盖着屐(于是,就)
C.至,则简斋之行厨已在矣(到达)D.俄而简斋至(不久,一会儿)
2.请用“/”给文中画线的句子断句。
天 亦 雾 递 相 与 赋 诗 饮 酒 以 为 乐 流 连 竟 日 薄 暮 始 归
阅读下面的文段,完成下面小题。
子罕弗受玉
宋人或得玉,献诸子罕,子罕弗受。献玉者曰:“以示玉人,玉人以为宝也,故敢献之。”子罕曰:“我以不贪为宝尔以玉为宝若以与我皆丧宝也。不若人有其宝。”稽首而告曰:“小人怀璧,不可以越乡,纳此以请死也。”子罕置诸其里,使玉人为之攻之,富而后使复其所。
(选自《左传·襄公十五年》)
1.请用“/”给文中画横线的句子断句。(标3处)
我 以 不 贪 为 宝 尔 以 玉 为 宝 若 以 与 我 皆 丧 宝 也
2.文中宋人将玉献给子罕的原因是 ,而子罕拒绝了宋人的美意并将宝玉雕琢、变卖后送还宋人,充分说明子罕 的品格。(第一空用原文填写)
阅读下面的文段,完成下面小题。
养竹记
白居易
竹似贤,何哉?竹本①固,固以树德,君子见其本,则思善建不拔者。竹性直直以立身君子见其性则思中立不倚者。竹心空,空以体②道;君子见其心,则思应用虚受③者。竹节贞,贞以立志;君子见其节,则思砥砺④名行、夷险一致者。夫如是,故君子人多树为庭实焉。
【注】①本:根。②体:体悟。③虚受:虚心接受。④砥砺:磨炼,锻炼。
1.下面句子断句正确的一组是( )
A.竹性直/直以立身君/子见其性则思/中立不倚者。
B.竹性直/直以立身/君子见其性/则思中立不倚者。
C.竹性直/直以立身君子见/其性则思中/立不倚者。
D.竹性直/直以立/身君子见其/性则思中立不倚者。
阅读下面的文段,完成下面小题。
废弈向学
魏甄琛①举秀才入都,颇以弈棋废日,至通夜不止,令苍头②执烛,或时睡顿,则杖之。奴曰:“郎君辞父母仕宦,若读书,执烛即③不敢辞,今乃围棋日夜不息,岂是向京④之意乎?”琛怅然惭感遂诣⑤赤彪⑥许⑦假书研习闻见⑧日优。
(选自《语林》)
【注释】①甄琛:人名。②苍头:仆役,仆人。③即:就。④向京:来京。⑤诣:到。⑥赤彪:人名。⑦许:处所,地方。⑧闻见:学问。
1.为文中画波浪线的句子断句正确的一项是( )
A.琛怅然/惭感遂/诣赤彪/许假书研习/闻见日优
B.琛怅然惭感/遂诣赤彪/许假书研习/闻见日优
C.琛怅然惭感/遂诣赤彪许/假书研习/闻见日优
D.琛怅然惭感遂/诣赤彪许/假书研习/闻见日优
2.下列句中加点词释义相同的一项是( )
A.颇以弈棋废日 通国之善弈者也 (《学弈》)
B.若读书 弗若之矣 (《学弈》)
C.岂是向京之意乎 至之市而忘操之 (《矛与盾》)
D.今乃围棋日夜不息 已得履,乃曰 (《郑人买履》)
3.用现代汉语翻译下面的句子。
令苍头执烛,或时睡顿,则杖之。
4.读了这个故事,你懂得了一个什么道理?
阅读下面的文言语段,完成下面小题。
牧竖①逮狼
两牧竖入山至狼穴,穴中有二小狼,谋分捉之。持小狼各登一树,相去数十步。少顷,大狼至,入穴失子,意甚仓皇。竖于树上扭小狼蹄耳,故令嗥;大狼闻声仰视,怒奔树下,号且爬抓。其一竖又在彼树致小狼鸣急。狼闻声四顾,始望见之;乃舍此趋彼,跑②号如前状。前树又鸣,又转奔之。口无停声足无停趾数十往复奔渐迟声渐弱;既而奄奄僵卧,久之不动。竖下视之,气已绝矣!得二小狼。
——选自《聊斋志异》
【注释】①牧竖:牧童;竖,童仆。②跑(pá):同“刨”,兽用前爪刨地。
1.下列对句中加点词的理解,不正确的一项是( )
A.谋分捉之谋:计划B.相去数十步去:距离
C.狼闻声四顾 顾:看,视D.竖下视之下:下面
2.下列对文中画波浪线部分的断句,正确的一项是( )
口无停声足无停趾数十往复奔渐迟声渐弱
A.口无停/声足无停趾数十往复/奔渐迟/声渐弱
B.口无停声/足无停趾/数十往复/奔渐迟/声渐弱
C.口无停/声足无停/趾数十/往复奔渐迟/声渐弱
D.口无停声/足无停趾/数十往复奔/渐迟/声渐弱
阅读下面的文字,完成小题。
泥古者愚
纪昀
刘羽冲,性孤僻,好讲古制。偶得古兵书,伏读经年,自谓可将十万。会有土寇,自练乡兵与之角①,全队溃覆,几为所擒。
又得古水利书,伏读经年,自谓可使千里成沃壤,绘图列说干州官②。州官亦好事,使试于一村。沟洫甫成,水大至,顺渠灌入,人几为鱼。由是抑郁不自得,恒独步庭阶,摇首自语曰:“古人岂欺我哉!”如是日千百遍,惟此六字。不久,发病死。
(选自《阅微草堂笔记》,有删改)
注:①角:较量,争斗。②绘图列说干州官:绘制水利图依次向州官游说。
1.解释下列句中的加点词。
(1)几为所擒 为: (2)恒独步庭阶 恒:
(3)如是日千百遍 是: (4)惟此六字 惟:
2.翻译文中画横线的句子。
古人岂欺我哉!
阅读下面的文段,完成下面小题。
陆游家训
后生才锐①者最易坏若有之父兄当以为忧不可以为喜也。切须常加简束②,令熟读经学③,训以宽厚恭谨,勿令与浮薄者④游处。自此十许年,志趣自成。不然,其可虑之事,盖非一端⑤。吾此言,后生之药石⑥也,各须谨之,毋⑦贻⑧后悔。
(选自《万金家书》有删改)
【注】①才锐:才思敏捷。②简束:约束。③经学:指儒家经典,诸子百书。④浮薄者:浮躁轻薄之徒。⑤一端:一个方向。⑥药石:治病的药和石针。⑦毋:同“无”。⑧贻:留下。
1.请用“/”标出文中画横线语句的停顿处。(标4处)
后 生 才 锐 者 最 易 坏 若 有 之 父 兄 当 以 为 忧 不 可 以 为 喜 也。
2.《陆游家训》里,陆游谆谆告诫了一种什么现象?对我们有什么教育意义?
阅读下面的课外文言文,完成下面小题。
李绂传
李侍郎①绂②,性聪慧。少时家贫,无赀③买书,乃借贷于邻人。每一翻译,无不成诵。偶入城市,街衢④铺店名号,皆默识之。后官翰林,库中旧藏有《永乐大典》,公皆读之。同僚取架上所有抽以难公无不立对人皆惊骇。
(节选自《啸亭杂录》)
【注】①侍郎:古代官名。②绂(fú):李绂,人名。③赀(zī):通“资”,钱财。④衢(qú):四通八达的道路,大路。
1.请用三条“/”给文中画线的句子断句。
同 僚 取 架 上 所 有 抽 以 难 公 无 不 立 对 人 皆 惊 骇。
2.把画波浪线的句子翻译成现代汉语。
少时家贫,无赀买书,乃借贷于邻人。
3.请结合原文说说李绂是一个什么样的人?
阅读下面的文段,完成下面小题。
王长豫①(yù)为人谨顺,事亲尽色养②之孝。丞相见长豫辄(zhé)喜,见敬豫③辄嗔(chēn)。长豫与丞相语,恒以慎密为端④。丞相还台⑤,及行,未尝不送至车后。恒与曹夫人并当⑥箱箧(qiè)⑦。长豫亡后丞相还台登车后哭至台门。曹夫人作簏(lù)⑧,封而不忍开。
【注释】①王长豫:王悦。字长豫。丞相王导长子。②色养:指能够查看父母脸色行事。③敬豫:王恬。字敬豫。王导次子。厌学尚武。放浪不羁。④端:根本。原则。⑤台:官署名。此指尚书省。⑥并当:收拾。整理。⑦箱箧:箱子一类的东西。⑧作簏:收拾箱子。簏:竹箱子。
1.用“/”给文中画横线语句断句。(限断三处)
长豫亡后丞相还台登车后哭至台门
2.丞相王导喜欢长子长豫的原因是什么?
阅读下面的文段,完成下面小题。
张之万之马
张尚书之万,畜一红马,甚神骏,尝日行千里,不喘不吁。有军人见而爱之,遣人来买,公不许。固请,之万无奈,遂牵而去。未几,马送回,之万怪之,询其故,曰:“方乘遂为掀下连易数人皆掀坠。此乃劣马,故退之。”之万求之不得,遂退金收马。比公乘之,驯良如故。盖此马愿从主也。
1.下列各组句子中,加点字词意思不相同的一项( )
A.尝日行千里/ 三人行B.遂牵而去 /待君久不至,已去
C.询其故 / 温故而知新D.驯良如故/ 逝者如斯夫
2.请用三条“/”给文中画线的句子断句:
方 乘 遂 为 掀 下 连 易 数 人 皆 掀 坠
相关试卷
这是一份小升初语文文言文专题03 文言文实词的词类活用(教师版+学生版),文件包含小升初文言文阅读-03文言文实词的词类活用教师版docx、小升初文言文阅读-03文言文实词的词类活用学生版docx等2份试卷配套教学资源,其中试卷共31页, 欢迎下载使用。
这是一份小升初语文文言文专题02 常见文言实词的含义(教师版+学生版),文件包含小升初文言文阅读-02常见文言实词的含义教师版docx、小升初文言文阅读-02常见文言实词的含义学生版docx等2份试卷配套教学资源,其中试卷共35页, 欢迎下载使用。
这是一份小升初语文文言文专题01 理解内容翻译技巧(教师版+学生版),文件包含小升初文言文阅读-01理解内容翻译技巧教师版docx、小升初文言文阅读-01理解内容翻译技巧学生版docx等2份试卷配套教学资源,其中试卷共39页, 欢迎下载使用。

