专题04 点圆模型(3大模型+解题技巧)-2024年中考数学答题技巧(全国通用)
展开2、学会运用数形结合思想。数形结合思想是指从几何直观的角度,利用几何图形的性质研究数量关系,寻求代数问题的解决方法(以形助数),或利用数量关系来研究几何图形的性质,解决几何问题(以数助形)的一种数学思想。
3、要学会抢得分点。一道中考数学压轴题解不出来,不等于“一点不懂、一点不会”,要将整道题目解题思路转化为得分点。
4、学会运用等价转换思想。在研究数学问题时,我们通常是将未知问题转化为已知的问题,将复杂的问题转化为简单的问题,将抽象的问题转化为具体的问题,将实际问题转化为数学问题。
5、学会运用分类讨论的思想。如果不注意对各种情况分类讨论,就有可能造成错解或漏解,纵观近几年的中考压轴题分类讨论思想解题已成为新的热点。
6、转化思想:体现在数学上也就是要把难的问题转化为简单的问题,把不熟悉的问题转化为熟悉的问题,把未知的问题转化为已知的问题。
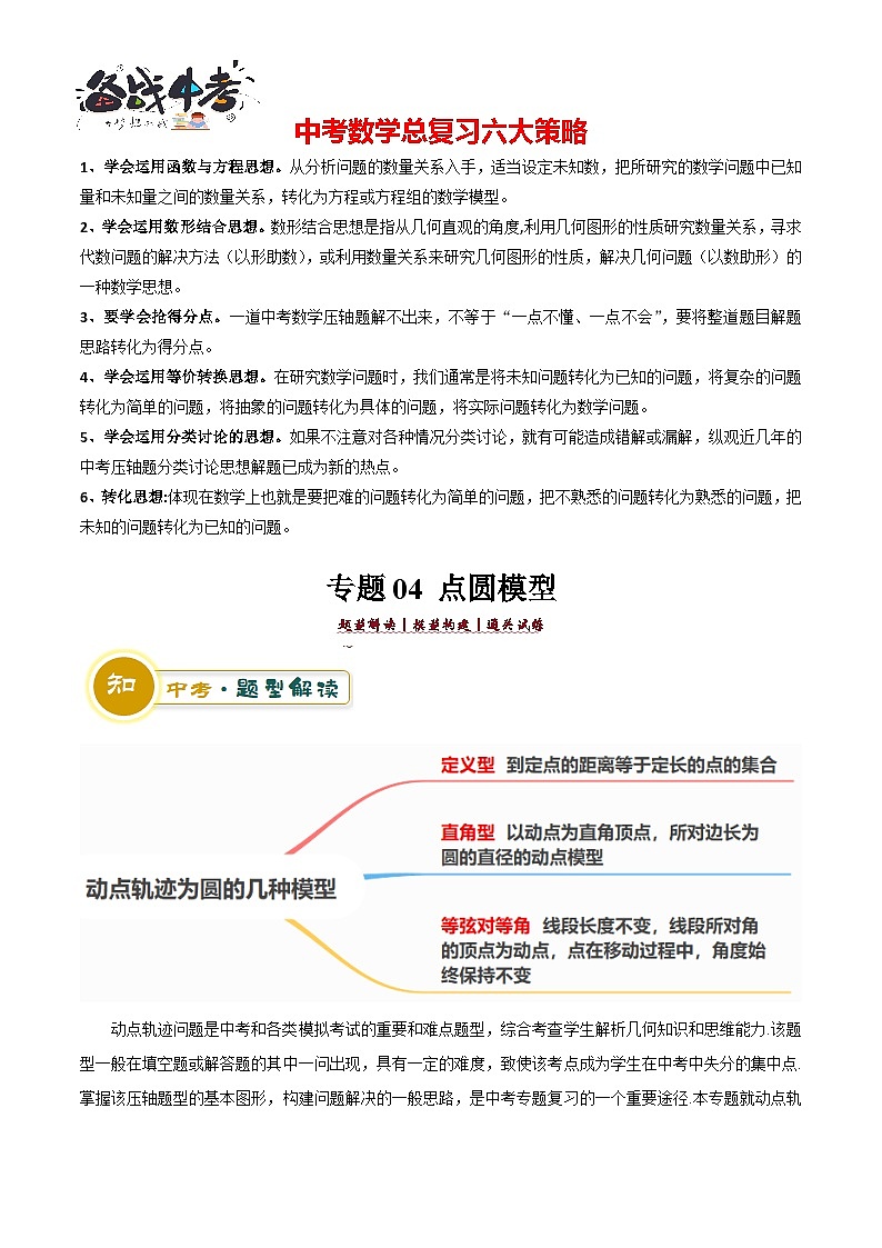
专题04 点圆模型
题型解读|模型构建|通关试练
动点轨迹问题是中考和各类模拟考试的重要和难点题型,综合考查学生解析几何知识和思维能力.该题型一般在填空题或解答题的其中一问出现,具有一定的难度,致使该考点成为学生在中考中失分的集中点.掌握该压轴题型的基本图形,构建问题解决的一般思路,是中考专题复习的一个重要途径.本专题就动点轨迹为圆弧型进行梳理及对应试题分析,方便掌握.
模型01 定义型
点A为定点,点B为动点,且AB长度固定,则点B的轨迹是以点A为圆心,AB长为半径的圆.
模型02 直径所对的角为直角(直角模型)
一条定边所对的角始终为直角,则直角顶点轨迹是以定边为直径的圆或圆弧;
如图,若P为动点,AB为定值,∠APB=90°,则动点P是以AB为直径的圆或圆弧.
模型03 等弦对等角模型
一条定边所对的角始终为定角,则定角顶点轨迹是圆弧.
如图,若P为动点,AB为定值,∠APB为定值,则动点P的轨迹为圆弧.
模型01 定义型
考|向|预|测
点圆模型的定义型该题型主要以选择、填空形式出现,目前与综合性大题结合考试,作为其中一问,难度系数不大,在各类考试中都以中档题为主.解这类问题的关键是结合圆的定义判定动点变化的特点,结合圆和其它几何的相关知识点进行解题.
答|题|技|巧
例1.(2022·广西)如图,在△ABC中,,,,点D在AC边上,且,动点P在BC边上,将△PDC沿直线PD翻折,点C的对应点为E,则△AEB面积的最小值是( )
A.B.C.2D.
例2.(2022·北京)如图,在中,,,,点是边的中点,将绕点C逆时针方向旋转得到,点是边上的一动点,则长度的最大值与最小值的差为 .
模型02 直角模型
考|向|预|测
点圆问题中的直角模型该题型也主要以选择、填空的形式出现,一般较为靠后,有一定难度,该题型主要考查对圆性质的的理解.实际题型中会结合直角三角形的相关知识点,对数形结合的讨论是解题的关键.许多实际问题的讨论中需要我们将一些线段进行转化,即用与它相等的线段替代,从而转化成求固定图形问题.
答|题|技|巧
例1.(2021·山东)如图,在正方形ABCD中,,E为边AB上一点,F为边BC上一点.连接DE和AF交于点G,连接BG.若,则BG的最小值为__________.
例2.如图,在平面直角坐标系中,点的坐标为,点是第一象限内的一个动点并且使,点,则的最小值为 .
模型03 等弦对等角
考|向|预|测
点圆问题中的等圆对等角模型主要考查转化与化归等的数学思想,近年在中考数学和各地的模拟考中常以压轴题的形式考查,学生不易把握.该题型也主要以选择、填空的形式出现,一般较为靠后,有一定难度.该题型主要考查动点的轨迹为定圆时,可利用:“一定点与圆上的动点距离最大值为定点到圆心的距离与半径之和,最小值为定点到圆心的距离与半径之差”的性质求解.解题时会考查了矩形,圆,相似三角形的判定和性质,两点之间线段最短等知识,解题的关键是学会添加常用辅助线,构造对应图形解决问题,属于中考中的压轴题.
答|题|技|巧
例1.(2022·江苏)如图,已知正方形的边长为2,若动点E满足,则线段长的最大值为 .
例2.(2023·重庆)如图,在边长为6的等边中,点,分别是边,上的动点,且,连接,交于点,连接,则的最小值为 .
1. (2023·广东)如图,四边形为矩形,,.点P是线段上一动点,点M为线段上一点.,则的最小值为( )
A.B.C.D.
2. (2023·湖南)如图,菱形ABCD边长为4,∠A=60°,M是AD边的中点,N是AB边上一动点,将△AMN沿MN所在的直线翻折得到△A′MN,连接A′C,则A′C的最小值是( )
A.2B.+1C.2﹣2D.3
3.(2023·山西)如图,△ABC中,∠C=90°,∠BAC=30°,AB=2,点P从C点出发,沿CB运动到点B停止,过点B作射线AP的垂线,垂足为Q,点Q运动的路径长为( )
A.B.C.D.
4.(2023·广州)如图,等边三角形ABC和等边三角形ADE,点N,点M分别为BC,DE的中点,AB=6,AD=4,△ADE绕点A旋转过程中,MN的最大值为 .
5.(2023·云南)如图,在Rt△ABC中,,,BC=2,线段BC绕点B旋转到BD,连AD,E为AD的中点,连接CE,则CE的最大值是 .
6.(2023·贵州)如图,正方形ABCD的边长为4,点E为边AD上一个动点,点F在边CD上,且线段EF=4,点G为线段EF的中点,连接BG、CG,则BG+CG的最小值为 .
7.(2022•天津)如图,在矩形ABCD中,AB=6,BC=5,点E在BC上,且CE=4BE,点M为矩形内一动点,使得∠CME=45°,连接AM,则线段AM的最小值为 .
8.(2023·贵阳)如图,矩形中,,,点,分别是,边上的两个动点,且,点为的中点,点为边上一动点,连接、,则的最小值为 .
9.(2023·安徽)等腰直角中,,,点是平面内一点,,连接,将绕点逆时针旋转得到,连接,当 填度数度时,可以取最大值,最大值等于 .
10.(2023·广西)如图①,在△ABC中,∠ACB=90°,点D,E分别是AB,BC边上的点,且AC=CD=3,连接AE,DE,∠CAE+∠AEB=180°.
(1)当∠B=22.5°时,求证:CD平分∠ACB;
(2)当CD=BD时,求的值;
(3)如图②,若点F是线段AC上一点,且AF=1,连接DF,EF,EF交CD于点G,求△DEF面积的最大值.
1.如图,在矩形ABCD中,已知AB=3,BC=4,点P是BC边上一动点(点P不与B,C重合),连接AP,作点B关于直线AP的对称点M,则线段MC的最小值为( )
A.2B.C.3D.
2.如图,正方形的边长是4,点是边上一动点,连接,过点作于点,点是边上另一动点,则的最小值为
A.5B.C.6D.
3.如图,在Rt和Rt中,,,AB=AE=5.连接BD,CE,将△绕点A旋转一周,在旋转的过程中当最大时,△ACE的面积为( ).
A.6B.C.9D.
4.如图,在Rt△ABC中,∠ACB=90°,BC=3,AB=5,点D是边BC上一动点,连接AD,在AD上取一点E,使∠DAC=∠DCE,连接BE,则BE的最小值为( )
A.2﹣3B.C.﹣2D.
5.如图,点P是正六边形ABCDEF内一点,AB=4,当∠APB=90°时,连接PD,则线段PD的最小值是( )
A.B.C.6D.
6.如图,矩形ABCD的边AB=8,AD=6,M为BC的中点,P是矩形内部一动点,且满足∠ADP=∠PAB,N为边CD上的一个动点,连接PN,MN,则PN+MN的最小值为 .
7.如图,在等边△ABC中,AB=6,点D,E分别在边BC,AC上,且BD=CE,连接AD,BE交于点F,连接CF,则∠AFB= ,CF的最小值是 .
8.如图,在Rt△ABC中,∠ACB=90°,∠A=30°,BC=2,点E是AC的中点,点F是斜边AB上任意一点,连接EF,将△AEF沿EF对折得到△DEF,连接DB,则△BDF周长的最小值是 .
9.如图,在边长为3的菱形ABCD中,∠A=60°,M是AD边上的一点,且AM=AD,N是AB边上的一动点,将△AMN沿MN所在直线翻折得到△A′MN,连接A′C.则A′C长度的最小值是 .
10.如图,线段为的直径,点在的延长线上,,,点是上一动点,连接,以为斜边在的上方作Rt,且使,连接,则长的最大值为 .
11.如图,△ABC为等边三角形,AB=2,若P为△ABC内一动点,且满足∠PAB=∠ACP,则点P运动的路径长为 .
12.如图,中,,,,是内部的一个动点,且满足,连接,则线段长的最小值为 .
13.(1)【学习心得】
小刚同学在学习完“圆”这一章内容后,感觉到一些几何问题,如果添加辅助圆,运用圆的知识解决,可以使问题变得非常容易.
例如:如图1,在中,,,是外一点,且,求的度数,若以点为圆心,为半径作辅助圆,则点、必在上,是的圆心角,而是圆周角,从而可容易得到 .
(2)【问题解决】
如图2,在四边形中,,,求的度数.
小刚同学认为用添加辅助圆的方法,可以使问题快速解决,他是这样思考的:的外接圆就是以的中点为圆心,长为半径的圆;的外接圆也是以的中点为圆心,长为半径的圆.这样、、、四点在同一个圆上,进而可以利用圆周角的性质求出的度数,请运用小刚的思路解决这个问题.
(3)【问题拓展】
如图3,在中,,是边上的高,且,,求的长.
第一步:
根据题意判定动点的变化特性
第二步:
找准定点和定长(圆心和半径)
第三步:
结合圆、三角形、四边形的相关知识点进行解题,一般情况下会涉及最值问题
第一步:
观察图形特点,找准直角顶点和定长(圆的直径);
第二步:
利用圆与直角三角形的相关知识点进行解题;
第三步:
涉及最值问题的图形要考虑线段的转化,熟练掌握共线问题、将军饮马问题、垂线段问题等相关知识点;
第四步:
数形结合进行分析、解答
第一步:
观察图形特点,确定定弦和定角;
第二步:
根据题意准确分析出动点的运动轨迹,并构建适当图形(三角形居多);
第三步:
利用四边形、隐圆、直角三角形或相似的相关知识点解题;
点圆模型(3大模型)--2024年中考数学答题技巧与模板构建: 这是一份点圆模型(3大模型)--2024年中考数学答题技巧与模板构建,文件包含点圆模型-2024年中考数学答题技巧与模板构建解析版pdf、点圆模型-2024年中考数学答题技巧与模板构建学生版pdf等2份试卷配套教学资源,其中试卷共33页, 欢迎下载使用。
专题2-5 最值模型之阿氏圆与胡不归 备考2024年中考数学—模型·方法·技巧专题突破(全国通用): 这是一份专题2-5 最值模型之阿氏圆与胡不归 备考2024年中考数学—模型·方法·技巧专题突破(全国通用),文件包含专题2-5最值模型之阿氏圆与胡不归原卷版docx、专题2-5最值模型之阿氏圆与胡不归解析版docx等2份试卷配套教学资源,其中试卷共56页, 欢迎下载使用。
专题31 圆中的重要模型之四点共圆模型-备战2024年中考数学常见模型题型归纳与总结高分突破(全国通用): 这是一份专题31 圆中的重要模型之四点共圆模型-备战2024年中考数学常见模型题型归纳与总结高分突破(全国通用),文件包含专题31圆中的重要模型之四点共圆模型原卷版docx、专题31圆中的重要模型之四点共圆模型解析版docx等2份试卷配套教学资源,其中试卷共60页, 欢迎下载使用。

