专题01 常考的规律探究问题(2大模型+解题技巧)-2024年中考数学答题技巧(全国通用)
展开2、学会运用数形结合思想。数形结合思想是指从几何直观的角度,利用几何图形的性质研究数量关系,寻求代数问题的解决方法(以形助数),或利用数量关系来研究几何图形的性质,解决几何问题(以数助形)的一种数学思想。
3、要学会抢得分点。一道中考数学压轴题解不出来,不等于“一点不懂、一点不会”,要将整道题目解题思路转化为得分点。
4、学会运用等价转换思想。在研究数学问题时,我们通常是将未知问题转化为已知的问题,将复杂的问题转化为简单的问题,将抽象的问题转化为具体的问题,将实际问题转化为数学问题。
5、学会运用分类讨论的思想。如果不注意对各种情况分类讨论,就有可能造成错解或漏解,纵观近几年的中考压轴题分类讨论思想解题已成为新的热点。
6、转化思想:体现在数学上也就是要把难的问题转化为简单的问题,把不熟悉的问题转化为熟悉的问题,把未知的问题转化为已知的问题。
专题01 常考的规律探究问题
题型解读|模型构建|通关试练
模型01 数与式、图形的规律问题
数式规律和图形规律探究问题的特点是:问题的结论不是直接给出,而是给出一组具有某种特定关系的数、式、图形,或是给出图形有关的操作变化过程,或某一具体的问题情境等,要求通过观察分析推理,探究其中蕴含的规律,进而归纳或猜想出一般性的结论.
模型02 平面直角坐标系中的规律问题 (旋转、平移、翻滚、渐变等)
平面直角坐标系中的规律探究问题由于问题背景的不同,这类题的解题策略是:由特例观察、分析、归纳一般规律,然后利用规律解决问题.具体思维过程是“特殊---一般----特殊”.这类问题体现了“特殊与一般”的数学思想方法,解答时往往体现“探索、归纳、猜想”等思维特点,对分析问题、解决问题的能力具有很高的要求.
模型01 数与式、图形的规律问题
考|向|预|测
数与式、图形的规律问题该题型主要以选择、填空形式出现,难度系数不大,需要学生学会分析各式或图形中的“变”与“不变”的规律——重点分析“怎样变”,应结合各式或图形的序号进行前后对比分析.主要考查学生阅读理解、观察图形的变化规律的能力,关键是通过归纳与总结,得到其中的规律,利用规律解决问题.
答|题|技|巧
例1.(2023·湖南)观察下列按顺序排列的等式:,试猜想第n个等式(n为正整数):an= .
例2.(2023·安徽)(规律探究)如下图,是由若干个边长为1的小正三角形组成的图形,第(2)个图比第(1)个图多一层,第(3)个图比第(2)个图多一层,依次类推.
(1)第(9)个图中阴影三角形的个数为 ;非阴影三角形的个数为 .
(2)第个图形中,阴影部分的面积与非阴影部分的面积比是441∶43,求.
(3)能否将某一个图形中的所有小三角形重新拼接成一个菱形,如果能,请指出是第几个图形,如果不能说明理由.
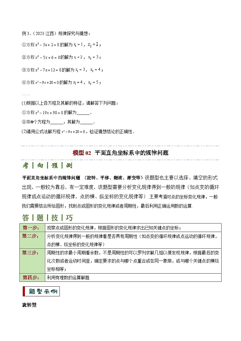
例3.(2023·江西)规律探究与猜想:
①方程的解为,;
②方程的解为,;
③方程的解为,;
④方程的解为,;
……
(1)根据以上各方程及其解的特征,请解答下列问题:
①方程的解为______.
②第个方程为______,其解为______.
(2)请用公式法解方程,验证猜想结论的正确性.
模型02 平面直角坐标系中的规律问题
考|向|预|测
平面直角坐标系中的规律问题 (旋转、平移、翻滚、渐变等)该题型也主要以选择、填空的形式出现,一般较为靠后,有一定难度,该题型需要分析变化规律得到一般的规律(如点变的循环规律或点运动的循环规律,点的横、纵坐标的变化规律等).主要考查对点的坐标变化规律,一般我们需要结合所给图形,找到点或图形的变化规律或者周期性,最后利用正确运用数的运算.
答|题|技|巧
旋转型
例1.(2023·四川)如图所示,矩形的顶点为坐标原点,,对角线在第二象限的角平分线上.若矩形从图示位置开始绕点以每秒的速度顺时针旋转,则第2025秒时,点的对应坐标为( )
A.B.C.D.
平移型
例2.(2023·杭州)如图,直角坐标平面xOy内,动点P按图中箭头所示方向依次运动,第1次从点(–1,0)运动到点(0,1),第2次运动到点(1,0),第3次运动到点(2,–2),……,按这样的运动规律,动点P第2018次运动到点
A.(2018,0)B.(2017,0)C.(2018,1)D.(2017,–2)
翻滚型
例3.(2023·安徽)如图所示,在平面直角坐标系中,,,,都是等边三角形,其边长依次为,,,其中点的坐标为,点的坐标为,点的坐标为,点的坐标为,,按此规律排下去,则点的坐标为( )
A.B.C.D.
1.(2023·山东)我国古代数学家杨辉发现了如图所示的三角形,我们称之为“杨辉三角”,我们把第2行从左到右数第1个定为,我们把第4行从左到右数第3个定为,由图我们可以知道:,按照图中数据规律,的值为 .
2.(2023·河南)如图,找出其变化的规律,则第1349个图形中黑色正方形的数量是 .
3.(2023·陕西)如图,第1个图用了6枚棋子摆成;第2个图用了9枚棋子摆成;第3个图用了12枚棋子摆成,……;按图中所示规律,第n个图需要棋子 枚.
4.(2023·云南)如图图形是同样大小的小五角星按一定规律组成的,按此规律排列,则第n个图形中小五角星的个数为( )
A.B. C.D.
5.(2023·广东)正六边形在数轴上的位置如图,点A、F对应的数分别为0和1,若正六边形绕着顶点顺时针方向在数轴上连续翻转,翻转1次后,点E所对应的数为2,则连续翻转2022次后,数轴上2022这个数所对应的点是( )
A.A点B.B点C.C点D.D点
6.(2023·辽宁)如图,在平面直角坐标系中,直线l:与两坐标轴交于、两点,以为边作等边,将等边沿射线方向作连续无滑动地翻滚.第一次翻滚:将等边三角形绕点顺时针旋转,使点落在直线上,第二次翻滚:将等边三角形绕点顺时针旋转,使点落在直线l上……当等边三角形翻滚次后点的对应点坐标是( )
A.B. C.D.
7.(2023·河南)如图,矩形的顶点、分别在轴、轴上,其坐标分别为、,,将矩形绕点顺时针旋转,每次旋转,则第次旋转结束时,点的坐标为( )
A.B.C.D.
1.(2023·江西吉安·期末)规律探究题:如图是由一些火柴棒摆成的图案:按照这种方式摆下去,摆第2023个图案用几根火柴棒( )
A.8093B.8095C.8092D.8091
2.(23-24·河南新乡·期末)汉字文化正在走进人们的日常消费生活.如图所示图形都是由同样大小的圆点和线段按照一定的规律排列组成的篆书简化“汉”字,其中,图①中共有个圆点,图②中共有个圆点,图③中共有个圆点,图④中共有个圆点…依此规律则图⑩中共有圆点的个数是( )
A.B.C.D.
3.(23-24·湖北武汉·期末)已知点,记关于直线m(直线m上各点的横坐标都为0)的对称点为,关于直线n(直线n上各点的纵坐标都为1)的对称点为,关于直线p(直线p上各点的横坐标都为)的对称点为,关于直线q(直线q上各点的纵坐标都为3)的对称点为,关于直线m的对称点为,关于直线n的对称点为,……依此规律的坐标是( )
A.B.C.D.
4.(23·山东济宁·期末)如图,,过点作且,得;再过点,作,且,得;又过点作且,得依此法继续作下去,得( )
A.B.C.D.
5.(23·广西贵港·期末)请看杨辉三角,并观察下列等式:
根据前面各式的规律,则 .
6.(23-24·辽宁沈阳·期中)汉字文化正在走进人们的日常消费生活.下列图形都是由同样大小的圆点和线段按照一定的规律排列组成的篆书简化“汉”字,其中,图①中共有12个圆点,图②中共有18个圆点,图③中共有25个圆点,图④中共有33个圆点…依此规律,则图⑧中共有圆点的个数是 .
7.(2023·四川资阳·一模)如图,李明从A点出发沿直线前进5米到达B点后向左旋转的角度为α,再沿直线前进5米,到达点C后,又向左旋转α角度,照这样走下去,第一次回到出发地点时,他共走了45米,则每次旋转的角度α为 .
8.(22-23·江苏)我国南宋数学家杨辉年所著的《详解九章算法》一书里出现了如图所示的表(图①),即杨辉三角.现在将所有的奇数记“”,所有的偶数记为“”,则前行如图②,前行如图③,求前行“”的个数为 .
9.(2023九年级上·全国·期末)在平面直角坐标系中,抛物线的图象如图所示.已知A点坐标为,过点A作轴交抛物线于点,过点作交抛物线于点,过点作轴交抛物线于点,过点作交抛物线于点,依次进行下去,则点的坐标为 .
10.(22-23九年级上·全国·期末)(规律探究题)下表是按一定规律排列的一列方程,仔细观察,大胆猜想,科学推断,完成练习.
(1)这列方程中第10个方程的两个根分别是x1=____,x2=____.
(2)这列方程中第n个方程为________.
11.(22-23·福建莆田·期中)探究规律题
按照规律填上所缺的单项式并回答问题:
(1),________,__________;
(2)试写出第2017个和第2018个单项式;
(3)试写出第n个单项式;
(4)试计算:当a= -1时,的值.
12.(23-24·河南安阳)探究规律,完成相关题目.
定义“*”运算:
;;
;;
;.
(1)归纳*运算的法则:
两数进行*运算时,________.(文字语言或符号语言均可)特别地,0和任何数进行*运算,或任何数和0进行*运算,________
(2)计算:.
(3)是否存在有理数m,n,使得,若存在,求出m,n的值,若不存在,说明理由.
13.(23-24·浙江杭州·期中)探究规律,完成相关题目:
小明说:“我定义了一种新的运算,叫※(加乘)运算.”
然后他写出了一些按照※(加乘)运算的运算法则进行运算的算式:
;;
;;
;;;.
小亮看了这些算式后说:“我知道你定义的※(加乘)运算的运算法则了.”
聪明的你也明白了吗?
(1)观察以上式子,类比计算:
① , ;
(2)计算:;(括号的作用与它在有理数运算中的作用一致,写出必要的运算步骤)
(3)若.计算:的值.第一步:
读懂题意,标序号;
第二步:
根据已有规律模仿或归纳推导隐藏规律,析各式或图形中的“变”与“不变”的规律——重点分析“怎样变”;
第三步:
猜想规律与 “序号”之间的对应关系,并用关于 “序号”的式子表示出来;
第四步:
验证所归纳的结论,利用所学数学知识解答
第一步:
观察点或图形的变化规律,根据图形的变化规律求出已知关键点的坐标;
第二步:
分析变化规律得到一般的规律看是否具有周期性(如点变的循环规律或点运动的循环规律,点的横、纵坐标的变化规律等)
第三步:
周期性的求最小周期看余数,不是周期性的可以罗列求解几组以便发现规律,根据最后的变化次数或者运动时间登,确定要求的点与哪个点重合或在同一象限,或与哪个关键点的横纵坐标相等;
第四步:
利用有理数的运算解题
序号
方程
方程的解
1
x2-2x-3=0
x1=-1,x2=3
2
x2-4x-12=0
x1=-2,x2=6
3
x2-6x-27=0
x1=-3,x2=9
…
…
…
常考的规律探究问题(2大模型)-2024年中考数学答题技巧与模板构建: 这是一份常考的规律探究问题(2大模型)-2024年中考数学答题技巧与模板构建,文件包含常考的规律探究问题-2024年中考数学答题技巧与模板构建解析版pdf、常考的规律探究问题-2024年中考数学答题技巧与模板构建学生版pdf等2份试卷配套教学资源,其中试卷共25页, 欢迎下载使用。
备战2024中考数学 专题20 常考的规律探究问题(2大模型+解题技巧): 这是一份备战2024中考数学 专题20 常考的规律探究问题(2大模型+解题技巧),共9页。
2024年中考数学考前冲刺复习专题01常考的规律探究问题(含答案): 这是一份2024年中考数学考前冲刺复习专题01常考的规律探究问题(含答案),共28页。

