【暑假衔接】知识点专题13 四大名著(讲义+试题)五升六年级语文(含答案)
展开要点梳理
一、《水浒传》
(一)作者:施耐庵
《水浒传》是一部描写农民起义的长篇小说。
(二)主要人物、绰号及主要事件
1、宋江(绰号:及时雨、黑宋江、孝义黑三郎、呼保义)
主要事迹:私放晁盖、怒杀阎婆惜、三打祝家庄、浔阳楼题反诗
2、林冲(绰号:豹子头)
主要事迹:误闯白虎堂、棒打洪教头、风雪山神庙、火烧草料场、雪夜上梁山
3、李逵(绰号:黑旋风)
主要事迹:真假李逵、斗浪里白条、怒杀四虎
4、鲁智深(本名鲁达,绰号“花和尚”,法名智深,当过提辖,又称鲁提辖)
主要事迹:拳打镇关西、倒拔垂杨柳、大闹野猪林(救林冲)、大闹桃花村
5、吴用(绰号:智多星)
主要事迹:智取生辰纲
6、武松(绰号:行者)
主要事迹:景阳冈打虎 血刃潘金莲、斗杀西门庆、醉打蒋门神、大闹飞云浦、血溅鸳鸯楼
7、杨志(绰号:青面兽)
主要事迹:杨志卖刀、智取生辰纲
8、晁盖(绰号:托塔天王)
主要事迹:智取生辰纲
二、《西游记》
(一)作者:吴承恩
《西游记》是中国古代第一部浪漫主义章回体长篇神魔小说。这部小说以“唐僧取经”这一历史事件为蓝本,通过作者的艺术加工,深刻地描绘了当时的社会现实。全书主要描写了孙悟空出世及大闹天宫后,遇见了唐僧、猪八戒和沙僧三人,西行取经,一路降妖伏魔,经历了九九八十一难,终于到达西天见到如来佛祖,最终五圣成真的故事。
(二)主要人物、绰号及主要事件
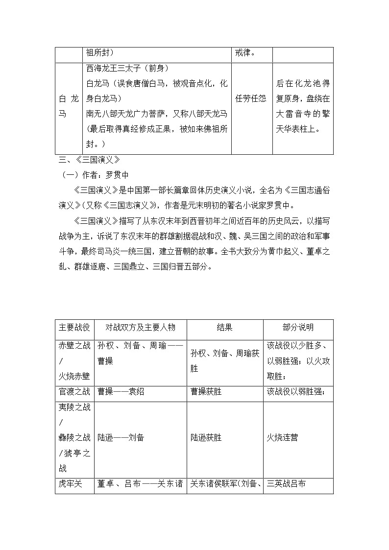
三、《三国演义》
(一)作者:罗贯中
《三国演义》是中国第一部长篇章回体历史演义小说,全名为《三国志通俗演义》(又称《三国志演义》),作者是元末明初的著名小说家罗贯中。
《三国演义》描写了从东汉末年到西晋初年之间近百年的历史风云,以描写战争为主,诉说了东汉末年的群雄割据混战和汉、魏、吴三国之间的政治和军事斗争,最终司马炎一统三国,建立晋朝的故事。全书大致分为黄巾起义、董卓之乱、群雄逐鹿、三国鼎立、三国归晋五部分。
(二)主要战役
四、《红楼梦》
(一)作者:曹雪芹
《红楼梦》是一部具有世界影响力的人情小说作品,举世公认的中国古典小说巅峰之作,中国封建社会的百科全书,传统文化的集大成者。小说以贾、史、王、薛四大家族的兴衰为背景,以贾府的家庭琐事、闺阁闲情为脉络,以贾宝玉、林黛玉、薛宝钗的爱情婚姻故事为主线,刻画了以贾宝玉和金陵十二钗为中心的正邪两赋有情人的人性美和悲剧美。通过家族悲剧、女儿悲剧及主人公的人生悲剧,揭示出封建末世危机。
(二)主要人物
贾宝玉——荣国府衔玉而诞的公子,贾政与王夫人之次子
林黛玉——金陵十二钗之冠(与宝钗并列)。林如海与贾敏之女,宝玉的姑表妹
薛宝钗——金陵十二钗之冠(与黛玉并列),来自四大家族之薛家,薛姨妈之女,宝玉的姨表姐。
贾元春——金陵十二钗之三,贾政与王夫人之长女,贾府大小姐。
贾探春——金陵十二钗之四,贾政与赵姨娘所生,贾府三小姐。
史湘云——金陵十二钗之五,来自四大家族之史家,是贾母的侄孙女。
妙玉——金陵十二钗之六,是一个带发修行的居士
贾迎春——金陵十二钗之七,贾宝玉的堂姐,是贾赦与妾所生,贾府二小姐。
贾惜春——金陵十二钗之八,宁国府贾珍的妹妹,贾府四小姐,爱好绘画。
王熙凤——金陵十二钗之九,来自四大家族之王家,王夫人的内侄女,贾琏之妻,即宝玉表姐及堂嫂。
贾巧姐——金陵十二钗之十,贾琏与王熙凤的女儿。因生在七月初七,刘姥姥给她取名为“巧姐”。
李纨——金陵十二钗之十一,贾珠遗孀,生子贾兰。
秦可卿——金陵十二钗之十二,宁国府贾蓉之妻。
贾母——来自四大家族之史家,贾府老太太,宝玉祖母。
刘姥姥——是一位来自乡下贫农家庭的谙于世故的老婆婆。(三进荣国府)
牛刀小试
真题回顾
1.下面作者与作品对应不正确的一项是( )
A.《西游记》——吴承恩B.《红楼梦》——曹雪芹
C.《水浒传》——蒲松龄D.《三国演义》——罗贯中
【答案】C
【详解】
本题考查作家作品的识记。
C项作家作品对应错误,《水浒传》是元末明初小说家施耐庵所著。小说以“官逼民反”为主题,描写了水泊梁山108名英雄好汉起义的故事,揭露了封建统治者的残忍与腐朽,歌颂了好汉们除暴安良的英雄行为。
2.下面关于书籍的阅读表达有错误的一项是( )
A.《西游记》是中国古代一部浪漫主义长篇神魔小说,主要描写了唐僧、孙悟空、猪八戒猪悟能、沙僧沙悟净师徒四人去西天取经,历经九九八十一难最后终于取得真经的故事。
B.《三国演义》反映了东汉末年的群雄割据混战和魏、蜀、吴三国之间的政治和军事斗争和最终司马炎一统三国,建立晋朝的故事。
C.《水浒传》中从最初占据水泊梁山,到梁山泊好汉聚齐一百零八位,直至被朝廷招安,梁山泊寨主先后共有三位,他们是王伦、晁盖、宋江。
D.《红楼梦》,中国古代章回体长篇小说,又名《石头记》等,中国古典四大名著之一,一般认为是明代作家曹雪芹所著。
【答案】D
【解析】
本题考查的是文学常识,做这种题,需要在学习中不断积累,多读课外的有教益的书籍,多背诵和默写,这样才可以扩大知识面,遇到同类型的知识点要做到归类记忆,这样更有利于加深记忆,以免混淆。
D选项中,《红楼梦》,又名《石头记》,中国古代章回体长篇小说,中国古典四大名著之一,一般认为是清代作家曹雪芹所著。小说以贾、史、王、薛四大家族的兴衰为背景,以富贵公子贾宝玉为视角,以贾宝玉与林黛玉、薛宝钗的爱情婚姻悲剧为主线,描绘了一批举止见识出于须眉之上的闺阁佳人的人生百态,展现了真正的人性美和悲剧美,可以说是一部从各个角度展现女性美以及中国古代社会世态百相的史诗性著作。
故选D。
3.主题阅读。阅读下面三个精彩的打虎场面,完成表格。
【A】左手紧紧地揪住顶花皮,偷出右手来,提起铁锤般大小拳头,尽平生之力,只顾打。打得五七十拳,那大虫眼里、口里、鼻子里、耳朵里,都迸出鲜血来。
【B】那老虎朝他一扑,他不慌不忙,趁着那老虎的势力,手起一刀,正中那老虎颔下。那大虫不曾再展再步,一者护那疼痛,二者伤着他那气管。那大虫退不够五七步,只听得响一声,如倒半壁山,登时间死在岩下。
【C】你看他拽开步,迎着猛虎,道声:“业畜!哪里去!”那只虎蹲着身,伏在尘埃,动也不敢动,却被他照头一棒,就打得脑浆迸万点桃红,牙齿喷几珠玉块。
【答案】 施耐庵《水浒传》 武松 疾恶如仇 醉打蒋门神 李逵 刚直勇猛 孙悟空 爱憎分明 大闹天宫
【解析】
本题考查作家作品和名著阅读。
A和B中的故事情节出自《水浒传》,《水浒传》是元末明初施耐庵编著的章回体长篇小说。全书通过描写梁山好汉反抗欺压、水泊梁山壮大和受宋朝招安,以及受招安后为宋朝征战,最终消亡的宏大故事,艺术地反映了中国历史上宋江起义从发生、发展直至失败的全过程,深刻揭示了起义的社会根源,满腔热情地歌颂了起义英雄的反抗斗争和他们的社会理想,也具体揭示了起义失败的内在历史原因。
A讲述的武松打虎的故事情节。武松的性格特点:急侠好义、勇而有谋、敢作敢当、嫉恶如仇、有恩必报。
另一故事情节:血溅鸳鸯楼、落草二龙山、醉打蒋门神。
B讲述的是李逵沂岭杀四虎的故事情节。李逵的性格特点:嫉恶如仇、侠肝义胆、脾气火爆、头脑简单、直爽率真。他疾恶如仇,又莽撞急躁。
C讲述的是孙悟空打虎的故事情节。孙悟空的性格特点:嫉恶如仇、性情急躁、除恶务尽、正义勇敢、是非分明、责任心强、重感情、机智善战。
另一故事情节:智取红孩儿、三打白骨精、龙宫寻宝、车迟国斗法。
4.按要求填空。
(1)《草船借箭》节选自《_______》;《猴王出世》节选自《_______》,作者是( );《只有一个地球》告诉我们( )。
(2)通过本学期的学习,我们认识了很多优秀的人物。如_______的李大钊、_______的老班长等,让我们明白了人固有一死,或_______,或_______的道理。我想用文天祥的诗句来赞美他们:_______,_______。
【答案】 三国演义 西游记 吴承恩 应该精心保护地球,造福子孙后代 为革命英勇献身 舍己为人 重于泰山 轻于鸿毛 人生自古谁无死 留取丹心照汗青
【解析】
本题考查了文化与文学常识、诗歌默写、根据课文内容填空。
文化与文学常识要注重学生的课外知识积累与收集,培养学生课外阅读,根据内容做题,这要求我们对读物内容非常熟悉。
(1)《草船借箭》节选自《三国演义》;《猴王出世》节选自《西游记》,作者是吴承恩;《只有一个地球》告诉我们应该精心保护地球,造福子孙后代。
(2)《十六年前的回忆》是革命先驱李大钊的女儿、中国现代作家李星华于1943年创作的一篇散文。此文是回忆录,写了作为父亲的李大钊对家人的关怀、爱护,作为革命者的李大钊对革命事业的忠诚,同时也表达了作者对父亲的敬仰与深切的怀念。
《金色的鱼钩》这篇课文生动感人,作者抓住人物的语言、动作、神态等方面进行细致入微的描写,揭示出人物崇高的内心世界。作者语言朴实、简单,像讲故事一样按照事情的发展顺序娓娓叙述,表达了对老班长的深切缅怀与赞颂。语言、动作、神态等方面进行细致入微的描写,写出了老班长发现同志生病后的关心,及他舍己为人,关爱他人的精神,给三位生病的同志吃鱼肉,自己只吃剩下的鱼骨头和草根,最后英勇牺牲的事。
“人固有一死,或重于泰山,或轻于鸿毛”这句话的意思是:人总是要死的,但死的意义有所不同,有的比泰山还重,有的比鸿雁的毛还轻。这句话出自写史记的司马迁的《报任安书》。
“人生自古谁无死?留取丹心照汗青。”出自宋代文天祥的《过零丁洋》,意思是:自古以来,人终不免一死!倘若能为国尽忠,死后仍可光照千秋,青史留名。
5.连一连。
《草船借箭》 施耐庵 《西游记》
《猴王出世》 罗贯中 《红楼梦》
《景阳冈》 曹雪芹 《水浒传》
《红楼春趣》 吴承恩 《三国演义》
【答案】
【解析】
本题考查学生对四大名著的理解和掌握。
曹雪芹写的是《红楼梦》,《红楼春趣》是其中的经典片段。
施耐庵写的是《水浒传》,《景阳冈》是其中的经典片段,写的是武松打虎的故事。
吴承恩写的是《西游记》,《猴王出世》是其中的经典片段,写的是孙悟空出世的过程。
罗贯中写的是《三国演义》,《草船借箭》是其中的经典片段,主人公是诸葛亮。
四、名著阅读。
原来大虫抓人,只是一扑,一掀,一剪,三般都抓不着,劲儿先就泄了半那只大虫剪不着,再吼了一声,一兜兜回来。______见大虫翻身回来,就双手抡起哨棒,使尽平生气力,从半空劈下来。只听见一声响,簌地把那树连枝带叶打下来。定睛一看,一棒劈不着大虫,原来打急了,却打在树上,把那条哨棒折做两截,只拿着一半在手里。
6.文中横线处应填的人名是______。
7.木文选自名著《______》,作者是______。
8.下面故事情节不是出自本部名著的是( )。
A.温酒斩华雄B.三打祝家庄C.智取生辰纲D.斗杀西门庆
【答案】6.武松
7. 水浒传 施耐庵
8.A
【解析】
6.考查文章主要人物。通过所学内容,短文出自选自名著《景阳冈》,写的是武松打虎片段。
7.考查对名著的了解。木文选自名著《水浒传》,作者是施耐庵。
8.考查对名著故事情节的了解能力。温酒斩华雄出自《三国演义》
模拟练习
一、选择题
1.张飞鞭打督邮用的是什么工具?( )
A.马鞭B.藤条C.柳条D.树条
2.直言曹操是“治世之能臣,乱世之奸雄”的是谁?( )
A.曹嵩B.桥玄C.何颙D.许劭
3.选出《西游记》中正确的情节( )
A.铁扇公主为了试探唐僧师徒四人西天取经的决心,招他们为女婿,唐僧不为所动。孙悟空识破真相,沙僧跟随师父,八戒动了凡心。
B.孙悟空三徒弟偷吃了人参果,最后真相败露,两个童子不依不饶,孙悟空一气之下推到人参果树,请来观音菩萨吹了一口仙气,救活了人参果树。
C.三打白骨精中,白骨精先后变成了美貌的村姑、白发老公公和年近八旬的老太太,被孙悟空一棒打死了。
D.取得真经后,封唐僧为旃檀功德佛、孙悟空为斗战胜佛、猪八戒为净坛使者、沙僧为金身罗汉。
4.《水浒传》中“大闹野猪林”的是( )。
A.关胜B.鲁提辖C.李逵D.柴进
5.有一位作家对他的作品“披阅十载,增删五次”,这位作家是( )
A.吴敬梓
B.蒲松龄
C.曹雪芹
D.罗贯中
二、填空题
6.文学常识填空之《水浒传》。
1. 《水浒传》的作者是___________,该书描写了北宋徽宗时,以_______为首的名好汉在聚义,打家劫舍,杀富济贫的豪举。它是我国第一部_____________。
2.《水浒传》共有_________将,天罡星共________人,地煞星共________人。
3.《水浒传》中从最初占据水泊梁山到梁山好汉聚齐一百零八位直至被朝廷招安,梁山寨主先后共有______位寨主。
4. 《水浒传》中有三大恶霸:一是开肉铺的___________; 二是开药铺的________________;三是的开酒铺的__________。
5.梁山一百零八将中秀才出身的三人是__________、_________、__________。
7.《三国演义》的作者是________代的________,书中有许多大家熟知的故事,如________、________、________。
8.名著体味。
《西游记》作者是______。《水浒传》作者是______。请分别写出出自这两部作品中带有“三”字的故事情节______,______,______。
9.《红楼梦》被誉为“__________________”,共______回,前80回是____________写的,后______回是高鹗续写的。小说描写了“________________________________________________________________________”四大家族的兴衰。
三、现代文阅读
(一)读名著故事做题。
桃园三结义
刘焉出榜招募义兵。榜文行到涿县,引出涿县中一个英雄。那人不甚好读书;性宽和,寡言语,喜怒不形于色;素有大志,专好结交天下豪杰;生得身长七尺五寸,两耳垂肩,双手过膝,目能自顾其耳,面如冠玉,唇若涂脂。中山靖王刘胜之后,汉景帝阁下玄孙,姓刘名备,字玄德。昔刘胜之子刘贞,汉武时封涿鹿亭侯,后坐酎金失侯,因此遗这一枝在涿县。玄德祖刘雄,父刘弘。弘曾举孝廉,亦尝作吏,早丧。玄德幼孤,事母至孝;家贫,贩屦织席为业。家住本县楼桑村。其家之东南,有一大桑树,高五丈余,遥望之,童童如车盖。相者云:“此家必出贵人。”玄德幼时,与乡中小儿戏于树下,曰:“我为天子,当乘此车盖。”叔父刘元起奇其言,曰:“此儿非常人也!”因见玄德家贫,常资给之。年十五岁,母使游学,尝师事郑玄、卢植,与公孙瓒等为友。
及刘焉发榜招军时,玄德年已二十八岁矣。当日见了榜文,慨然长叹。随后一人厉声言曰:“大丈夫不与国家出力,何故长叹?”玄德回视其人,身长八尺,豹头环眼,燕颔虎须,声若巨雷,势如奔马。玄德见他形貌异常,问其姓名。其人曰:“某姓张名飞,字翼德。世居涿郡,颇有庄田,卖酒屠猪,专好结交天下豪杰。恰才见公看榜而叹,故此相问。”玄德曰:“我本汉室宗亲,姓刘,名备。今闻黄巾倡乱,有志欲破贼安民,恨力不能,故长叹耳。”飞曰:“吾颇有资财,当招募乡勇,与公同举大事,如何?”玄德甚喜,遂与同入村店中饮酒。
正饮间,见一大汉,推着一辆车子,到店门首歇了,入店坐下,便唤酒保:“快斟酒来吃,我待赶入城去投军!”玄德看其人:身长九尺,髯长二尺;面如重枣,唇若涂脂;丹凤眼,卧蚕眉,相貌堂堂,威风凛凛。玄德就邀他同坐,叩其姓名。其人曰:“吾姓关名羽,字长生,后改云长,河东解良人也。因本处势豪倚势凌人,被吾杀了,逃难江湖,五六年矣。今闻此处招军破贼,特来应募。”玄德遂以己志告之,云长大喜。同到张飞庄上,共议大事。飞曰:“吾庄后有一桃园,花开正盛;明日当于园中祭告天地,我三人结为兄弟,协力同心,然后可图大事。”玄德、云长齐声应曰:“如此甚好。”
次日,于桃园中,备下乌牛白马祭礼等项,三人焚香再拜而说誓曰:“念刘备、关羽、张飞,虽然异姓,既结为兄弟,则同心协力,救困扶危;上报国家,下安黎庶。不求同年同月同日生,只愿同年同月同日死。皇天后土,实鉴此心,背义忘恩,天人共戮!”誓毕,拜刘备为兄,关羽次之,张飞为弟。
10.联系语境推测带点部分的意思。
玄德幼时,与乡中小儿戏于树下。( )
玄德、云长齐声应曰:“如此甚好。”( )
11.下列外貌描写分别写的是哪个人?联系短文填出姓名。
A.身长九尺,髯长二尺;丹凤眼,卧蚕眉,相貌堂堂,威风凛凛。
B.身长八尺,豹头环眼,燕颔虎须,声若巨雷,势如奔马。
C.身长七尺五寸,两耳垂肩,双手过膝,目能自顾其耳。
A.__________ B.__________ C.___________
12.联系短文内容判断下面说法,正确的打“√”,错误的打“×”。
A.三位兄弟结义图的大事是救困扶危,上报国家,下安黎庶。( )
B.结义的三兄弟中玄德老大,翼德老二,云长老三。( )
C.刘备幼年母亲早丧,家里贫困,贩屦织席为业。( )
D.桃园三结义是《三国演义》中的第一个故事。( )
13.《三国演义》中,下列四个回目先后顺序排列正确的一项是( )
①刘先主遗诏托孤儿 诸葛亮安居平五路
②用奇谋孔明借箭 献密计黄盖受刑
③宴桃园豪杰三结义 斩黄巾英雄首立功
④司马徽再荐名士 刘玄德三顾草庐
A.③②④①B.①④②③C.③④②①D.④③①②
14.照样子写出名著中情节上体现“三”的经典故事(各写一个)。
《红楼梦》:《刘姥姥三进大观园》
《西游记》:《______》
《水浒传》:《_____》
(二)阅读与理解。
“凤辣子”初见林黛玉
一语未了(liǎ lē),只听后院中有人笑声,说:“我来迟了,不曾(zēng céng)迎接远客。”黛玉纳罕道:这些人个个皆敛声屏气,恭肃严整如此,这来者系(xì jì)谁,这样放诞无礼。心下想时,只见一群媳妇丫鬟围拥着一个人,从后房门进来。这个人打扮与众不同( ),彩绣辉煌,恍若神妃仙子:头上戴着金丝八宝攒珠髻,绾着朝(zhā chá)阳五凤挂珠钗;项下戴着赤金盘螭璎珞圈;裙边系着豆绿宫绦双鱼比目玫瑰佩;身上穿着镂金百蝶穿花大红洋锻窄裉袄,外罩五彩刻丝石青银鼠褂,下罩翡翠撒花洋绉裙。一双丹凤三角眼,两弯柳叶吊梢眉。身量苗条,体格风骚,粉面含春威不露,丹唇未启笑先闻。
黛玉连忙起身接见。贾母笑道:“你不认得他。他是我们这儿有名的一个泼皮破落户儿,南省俗谓作辣子,你只管叫他‘凤辣子’就是了。”
这熙凤携着黛玉的手,上下细细地打量了一回,便仍送至贾母身边坐下,因笑道:“天下真有这样标致( )的人物,我今儿才算见了。况且这通身的气派,竟不像老祖宗的外孙女儿,竟是个嫡亲的孙女……”
15.请在括号里用“√”给本文的多音字选择正确的读音。
16.请为文中加点的词语写一个近义词,把它填在旁边的括号里。
17.文中“纳罕”的意思是______________。“放诞”的意思是______________。
18.请用“____”画出对王熙凤侧面描写的句子。
19.《“风辣子”初见林黛玉》节选自我国古典文学名著______________,作者是_______,短文通过_______和_______两个方面的描写,向我们展示了一个_____________________的人物形象。
(三)读故事答题。
唐僧师徒越往前走,越觉得热气扑面而来,一打听才知道离此不远有座火焰山,只有翠云山铁扇公主的芭蕉扇能灭山上的火。悟空驾着云来到翠云山,想凭借当年和牛魔王的交情借到扇子。
哪知,铁扇公主对悟空恨之入骨,很想杀了他,可是任凭铁扇公主怎么用剑砍悟空,他都毫发未损。气得铁扇公主取出芭蕉扇,一下子把他扇出五万多里,后来灵吉菩萨送给悟空一颗定风丹,这回铁扇公主再也扇不动悟空了。
次日,铁扇公主坐在洞中,她喝了一口茶,忽然觉得腹痛难忍,原来是悟空变成小虫,飞到茶中,被铁扇公主喝了下去,吓得她赶紧把扇子借给了悟空。悟空满心欢喜,拿了扇子,来到火焰山。他尽力一扇,谁知火焰竟然烘烘腾起;再一扇,火更大了;又一扇,那火足有千丈之高。悟空方知扇子不是真的,自己被铁扇公主骗了。
悟空只好又来到翠云山,这次她变成了铁扇公主的丈夫牛魔王的样子,铁扇公主不辨真假,把他接了进去,将真扇从口中吐出,只有一片杏叶儿大小,悟空大喜过望,连忙抓在手中,问道:“这般小小之物,为何能扇灭八百里火焰?”铁扇公主道:“大王,你离家两年,怎么连自家的宝贝也忘了?只要念一声口诀,这扇子就能长到一丈二尺长短。”悟空记在心上,将扇儿噙在口里,把脸一抹,现了本像。铁扇公主气得一下子跌倒在地。悟空照铁扇公主说的口诀,将扇子变成一丈二尺长短,但他不知道变小的法子,只好扛着那大扇子走。再说牛魔王得知此事,连忙追了上来,他摇身一变,变成猪八戒的样子,又从悟空手里把扇子骗了回去。
悟空大怒,叫来猪八戒,又请来众神,把-座翠云山围得水泄不通。悟空和牛魔王展开了一场恶战,直杀得岭动山摇,天昏地暗。托塔李天王用照妖镜照住牛魔王,使他无法逃脱,铁扇公主只好把芭蕉扇交给了悟空。
悟空连扇了七七四十九下,让大火再也不能燃烧了才罢手。
20.这个故事选自长篇小说《_____》,作者是_____。
21.给短文加个小标题,写在文前横线上。
22.根据你对这部小说的了解,说说铁扇公主为什么对孙悟空恨之入骨?
___________________________________________________________
23.文中画线的句子中提到“孙悟空借到扇子后满心欢喜”。请你想象当时的情景,抓住他的语言、动作、神态来表现他的内心。
______________
24.联系上下文,解释下列词语。
(1)水泄不通:_________
(2)天昏地暗:_________
25.短文中的孙悟空和铁扇公主分别给你留下了怎样的印象?
___________________________________________________________
参考答案:
1.C
2.D
3.D
【解析】本题考查对《西游记》故事情节的掌握。
选项A有误,“铁扇公主”说法错误,应该改为“黎山老母、观音、普贤、文殊”,故事出自四圣试禅心:唐僧师徒四人一路西行。一日天色已晚,见前面一户人家,便入户借宿。闻得这户家财万贯,三个女儿长得如花似玉,想招夫立家。唐僧听后吓得连叫“阿弥陀佛”;悟空不喜此道,便也不放在心上;沙僧一心跟随师父取经,也不愿留下;惟独八戒起了色心,急着去见三个女子。见了老妇人连声叫娘,央求招他为婿。老妇人让他与三个女儿撞天婚,撞着哪个就与他婚配。八戒在三个女儿中左迎右抱,磕磕碰碰,结果一个都没撞着,懊恼不已。第二天醒来,师徒才发现,原来自己昨晚睡在树林之中,根本没有什么漂亮的房屋,好色的猪八戒被紧紧地绑着,倒挂在一棵树上。大家这时才明白是菩萨在试他们的诚心。
选项B有误,唐僧师徒去西天取经,路过万寿山。八戒会同悟空、沙僧,瞒着师傅偷吃人参果,闯下大祸。悟空还逞强,毁果毁树。恼怒了镇元子大仙,把唐僧师徒捆绑在五庄观大殿前受罚。镇元子要唐僧医活仙树,方可放他们上西天取经。悟空在观音的帮助下,医活了人参果树,唐僧师徒才顺利西去。
选项C有误,白骨精变成人类的顺序不正确,唐僧师徒四人为取真经,行至白虎岭前。在白虎岭内,住着一个尸魔白骨精。为了吃唐僧肉,先后变幻为村姑、妇人,老父,全被孙悟空识破,白骨精害怕,变作一阵风逃走,孙悟空把村姑、妇人的假身统统都打死。但唐僧却不辨人妖,反而责怪孙悟空恣意行凶,连伤母女两命,违反戒律。第三次白骨精又变成白发老公公又被孙悟空识破打死。唐僧写下贬书,将孙悟空赶回了花果山。
选项D正确,取得真经后,唐僧被封为旃檀功德佛,孙悟空被封为斗战胜佛,猪八戒被封为净坛使者,沙僧被封为罗汉,小白龙被封为八部天龙。
4.B
5.C
6. 施耐庵 宋江 章回体长篇白话小说 一百零八 36 72 3 镇关西 蒋门神 西门庆 吴用 萧让 蒋敬
【解析】本题考查文学常识积累。
《水浒传》,作者施耐庵,是中国四大名著之一,全书描写北宋末年以宋江为首的108位好汉在梁山起义,以及聚义之后接受招安、四处征战的故事。《水浒传》也是汉语文学中最具备史诗特征的作品之一。是中国历史上最早用白话文写成的章回小说之一。版本众多,流传极广,脍炙人口,对中国乃至东亚的叙事文学都有极其深远的影响。《水浒传》是一部以描写古代农民起义为题材的长篇小说。它形象地描绘了农民起义从发生、发展直至失败的全过程,深刻揭示了起义的社会根源,满腔热情地歌颂了起义英雄的反抗斗争和他们的社会理想,也具体揭示了起义失败的内在历史原因。
《水浒传》共有一百零八将,,其中天罡36人,地煞72人。水浒108将是根据上位天罡星三十六星,下位地煞星七十二星来排定,其中天罡星和地煞星的说法见于《水浒传》第二回《王教头私走延安府 九纹龙大闹史家村》开篇,而座次见于第七十一回《忠义堂石碣受天文 梁山泊英雄排座次》。
《水浒传》中从最初占据水泊梁山到梁山好汉聚齐一百零八位直至被朝廷招安,梁山寨主先后共有3位他们是王伦、晁盖、宋江。
《水浒传》中有三大恶霸:“镇关西、蒋门神、西门庆 1、开肉铺的镇关西,被鲁智深当街所杀2、一是开酒铺的蒋门神,被武松所杀; 3、一是开生药铺的西门庆,被武松所杀。
梁山一百单八将秀才出身的三人是:
吴用——晁盖道:这位秀才先生,便是智多星吴学究。(16回)
萧让——小生会和济州城里一个秀才做相识。那人姓萧名让。(39回)
蒋敬——第二个好汉姓蒋名敬,祖贯是湖南潭州人氏。原是落科举子出身。(41回)
7. 明 罗贯中 草船借箭 刮骨疗毒 夜走麦城
【解析】本题考查对《三国演义》的作者、年代、故事情节的识记能力。答题时要回忆学过的《三国演义》的文章,结合题目所给的条件和提示作出正确的回答。做好此类题,平时要认真上好每一节课,有意识地积累教材中的名家名篇。
故答案为明、罗贯中、草船借箭、刮骨疗毒、夜走麦城。
8. 吴承恩 施耐庵 “三打白骨精” “三借芭蕉扇” “三打祝家庄”
【解析】本题考查学生对名著知识的掌握情况。
对于课本上的课文涉及到的名著,尤其是所收录的名作家的文章、作品,不仅要知道文章的作者出处、作者的相关常识,还要对文章(名著)的内容、人物、主题等有一个清晰的认识与熟记。
《西游记》是四大名著之一,由明代吴承恩所著。全书主要描写了孙悟空出世及大闹天宫后,遇见了唐僧、猪八戒、沙僧和白龙马,西行取经,一路上历经艰险、降妖伏魔,经历了九九八十一难,终于到达西天见到如来佛祖,最终五圣成真的故事。该小说以“唐僧取经”这一历史事件为蓝本,通过作者的艺术加工,深刻地描绘了明代社会现实。
《水浒传》又名《忠义水浒传》,一般简称《水浒》,是中国四大名著之一,由著名文学家施耐庵作于元末明初,是中国历史上第一部用白话文写成的章回小说,也是第一部歌颂农民起义的长篇小说。全书描写了北宋末年以宋江为首的一百零八人在梁山泊聚义,以及聚义之后接受招安、四处征战的故事。在历代封建专制统治者眼中,造反都是不道的,“造反”者都是杀人放火、面目狰狞的妖魔鬼怪,但《水浒传》却反其道而行,为那些所谓“造反”者树碑立传,并渲染他们豪侠仗义、除暴安良,替天行道的英雄壮举,使他们成为读者心目中的英雄人物。
故根据名著知识可知,《西游记》作者是吴承恩。《水浒传》作者是施耐庵。
再结合这两部名著内容可知,《西游记》里带有“三”字的故事情节有“三打白骨精”、“三借芭蕉扇”。《水浒传》带有“三”字的故事情节是“三打祝家庄”。
9. 封建末世的百科全书 120 曹雪芹 40 贾、史、王、薛
10. 在树下做游戏 这样很好
11. 关羽 张飞 刘备
12. √ × × √
13.C
14. 三打白骨精 三打祝家庄
【解析】
10.本题考查词语解释。
要学会掌握理解其中的重要的字,就容易理解整个词语的意思了,还要注意平时的积累。
玄德幼时,与乡中小儿戏于树下。意思:刘备小的时候,和家乡的小朋友在树下玩耍。戏于树下:在树下做游戏。
玄德、云长齐声应曰:“如此甚好。”意思:刘备和关羽一起回答说:“这样很好”。如此甚好:这样很好。
11.本题考查提取关键信息。
结合文章内容“玄德看其人:身长九尺,髯长二尺;面如重枣,唇若涂脂;丹凤眼,卧蚕眉,相貌堂堂,威风凛凛。玄德就邀他同坐,叩其姓名。其人曰:“吾姓关名羽,字长生,后改云长,河东解良人也。”可知A句描写的是关羽。
结合文章内容“玄德回视其人,身长八尺,豹头环眼,燕颔虎须,声若巨雷,势如奔马。玄德见他形貌异常,问其姓名。其人曰:“某姓张名飞,字翼德。”可知B句描写的是张飞。
结合文章内容“生得身长七尺五寸,两耳垂肩,双手过膝,目能自顾其耳,面如冠玉,唇若涂脂。中山靖王刘胜之后,汉景帝阁下玄孙,姓刘名备,字玄德。”可知C句描写的刘备。
12.本题考查提取关键信息。
A.结合文章内容“虽然异姓,既结为兄弟,则同心协力,救困扶危;上报国家,下安黎庶。”可知正确。
B.结合文章内容“誓毕,拜刘备为兄,关羽次之,张飞为弟。”可知错误。
C.结合文章内容“弘曾举孝廉,亦尝作吏,早丧。玄德幼孤,事母至孝;家贫,贩屦织席为业。”可知错误。
D.桃园三结义是《三国演义》中的第一个故事。正确。
13.本题考查名著阅读。
“刘先主遗诏托孤儿 诸葛亮安居平五路”是《三国演义》中的第八十五回。
“用奇谋孔明借箭 献密计黄盖受刑”是《三国演义》中的第四十六回。
“宴桃园豪杰三结义 斩黄巾英雄首立功”是《三国演义》中的第一回。
“司马徽再荐名士 刘玄德三顾草庐”是《三国演义》中的第三十七回。
14.本题考查名著阅读。
《西游记》中的三打白骨精:唐僧师徒四人为取真经,行至白虎岭前。在白虎岭内,住着一个尸魔白骨精。为了吃唐僧肉,先后变幻为村姑、妇人,全被孙悟空识破,白骨精害怕,变作一阵风逃走,孙悟空把村姑、妇人的假身统统都打死。但唐僧却不辨人妖,反而责怪孙悟空恣意行凶,连伤母女两命,违反戒律。第三次白骨精又变成白发老公公又被孙悟空识破打死。唐僧写下贬书,将孙悟空赶回了花果山。
三借芭蕉扇:唐僧师徒西天取经,火焰山是必经之路,火焰山火大且不是一般的火,唯独芭蕉扇可以扇灭。芭蕉扇是铁扇公主的宝物。孙悟空第一次向铁扇公主借扇,铁扇公主一扇子扇飞了孙悟空,孙悟空变成小虫进入铁扇公主的肚子折腾,铁扇公主给了一把假扇。孙悟空变成牛魔王骗走真扇,牛魔王变成猪八戒骗回真扇;孙悟空大战牛魔王,最终孙悟空胜铁扇公主交出芭蕉扇,孙悟空扇灭火焰山,唐僧师徒继续向西赶路。
《水浒传》中的三打祝家庄:宋江攻打祝家庄,首战失利,乃约李应不助祝家庄。二次进兵,遇扈家庄阻拦,后林冲擒住扈三娘,扈庄求和,不助祝庄。宋江筹思破庄之计,适孙立携眷友来投,随计用里应外合,使孙立等假投庄教师栾廷玉,佯称合御梁山;又差石秀出战,故为孙立擒去,使祝庄不疑。乐和于庄内智除祝氏兄弟,结合庄民钟离老人等内应,宋江外攻,大破祝家庄。
15.liǎ céng xì chá
16.别出心裁 漂亮
17. 诧异;惊奇 放纵不羁,不守规范
18.黛玉纳罕道:这些人个个皆敛声屏气,恭肃严整如此,这来者系谁,这样放诞无礼。
贾母笑道:“你不认得他。他是我们这儿有名的一个泼皮破落户儿,南省俗谓作辣子,你只管叫他‘凤辣子’就是了。”
19. 《红楼梦》 曹雪芹 外貌 语言 处事圆滑,八面玲珑
【解析】
15.本题考查的多音字,使用情况不同,读音也不同,读音有区别用法的作用,平时要多读多练。
“了”为多音字,在“未了”中读音为liǎ;还可以读作lē,好了。
“曾”为多音字,在“不曾”中读音为céng;还可以读作zēng,表示姓氏。
“系”为多音字,在“来着系谁”中读音为xì;还可以读作jì,系鞋带。
“朝”为多音字,在“朝阳”中读音为zhā;还可以读作chá,朝向。
16.本题考查近义词的辨析,近义词就是意思相同或相近的词语,在理解词语意思的基础,写出与其意思相同或者相近的词语。
“与众不同”的意思是跟大家不一样。近义词有独出心裁、独具匠心、独具一格等。
“标致”的意思是相貌、姿态美丽(多用于女子)。近义词有端庄、动人、美丽等。
17.本题考查词语的解释。
“纳罕”的意思是诧异,惊奇。在文中指林黛玉惊奇的说。
“放诞”的意思是放纵不羁,不守规范。在文中指林黛玉认为王熙凤放纵不羁,不守规范。
18.本题考查侧面描写手法的运用。
侧面描写,又叫间接描写,是指在文学创作中,作者通过对周围人物或环境的描绘来表现所要描写的对象,以使其鲜明突出,即间接地对描写对象进行刻画描绘。
文中侧面描写王熙凤的句子有“黛玉纳罕道:这些人个个皆敛声屏气,恭肃严整如此,这来者系谁,这样放诞无礼”这句话从林黛玉对王熙凤的评价突出王熙凤放纵不羁,不守规范的特点。
“你不认得他。他是我们这儿有名的一个泼皮破落户儿,南省俗谓作辣子,你只管叫他‘凤辣子’就是了”这句话从贾母对王熙凤的评价突出王熙凤性格泼辣的特点。
19.本题考查文学作品的识记与理解。
《“风辣子”初见林黛玉》节选自我国古典文学名著《红楼梦》,作者是曹雪芹。
“这个人打扮与众不同,彩绣辉煌,恍若神妃仙子:头上戴着金丝八宝攒珠髻,绾着朝阳五凤挂珠钗;项下戴着赤金盘螭璎珞圈;裙边系着豆绿宫绦双鱼比目玫瑰佩;身上穿着镂金百蝶穿花大红洋锻窄裉袄,外罩五彩刻丝石青银鼠褂,下罩翡翠撒花洋绉裙。一双丹凤三角眼,两弯柳叶吊梢眉。身量苗条,体格风骚,粉面含春威不露,丹唇未启笑先闻”这段话描写了王熙凤的外貌,刻画了一个贵族少妇形象,表现出她美丽的外表下隐藏着刁钻狡黠的本性。
“天下真有这样标致的人物,我今儿才算见了。况且这通身的气派,竟不像老祖宗的外孙女儿,竟是个嫡亲的孙女……”是王熙凤评价林黛玉的话语,体现了王熙凤的机变逢迎,既表扬了林黛玉的美貌,又讨好了贾母。
文章通过对王熙凤的外貌与语言描写,突出了王熙凤处事圆滑,八面玲珑的性格。
20. 西游记 吴承恩
21.三借芭蕉扇
22.孙悟空大战红孩儿,后来观音菩萨将红孩儿收为善财童子。铁扇公主因此怀恨在心。
23.悟空拿到扇子后欣喜若狂,踩着他的筋斗云去灭火。他轻轻一扇,火焰竟然烘烘腾起;再用力扇,火又大了一些;悟空想可能没有用力,使劲全身力气一扇,火大的有千丈之高。悟空才知道自己被骗了,眉毛拧到了一起,眼睛迸发出一道道锋利的光,气势汹汹的去找铁扇公主算账。
24. 像是连水也流不出去,形容拥挤或包周得非常严密。 天地昏黑无光,形容刮大风时漫天沙土的景象。
25.孙悟空勇敢、聪明,铁扇公主奸诈、愚笨。
【解析】
20.此题考查文学常识的识记了解。这是选自我国名著《西游记》,作者吴承恩,本章为《三借芭蕉扇》。
21.此题考查学生加标题能力。解答时,我们要抓住文本主要内容进行简要概括。这段是《西游记》中有名的一章《三借芭蕉扇》。
22.考查了对原著内容的了解,结合对原著的阅读完成。通过阅读原著第四十二回可知,孙悟空请观音降服红孩儿,而红孩儿是铁扇公主的儿子,她认为是孙悟空害了红孩儿,把他送到观音那里去,让他们母子不能相见。所以铁扇公主对孙悟空恨之入骨 。
23.此题考查文本的理解及想象能力。当他借到芭蕉扇定欣喜若狂,迫不及待地飞回火焰山灭火,当他第一扇后,才知被骗,依孙悟空的脾气,那定是火冒三丈,气汹汹的找铁扇公主算账去。所以我们抓住孙猴子的语言、动作、神态来述说,注意语句要通顺。
24.此题考查学生词语理解能力。解答时,要结合全文和日常生活理解。
水泄不通:像是连水也流不出去,形容拥挤或包周得非常严密。
天昏地暗:天地昏黑无光,形容刮大风时漫天沙土的景象。
25.考查了提炼信息的能力和根据文章内容概括人物形象的能力。根据原文内容概括孙悟空、铁扇公主性格特征即可。人物
称号
性格特征
孙悟空
美猴王(进水帘洞,众猴尊称)
孙悟空(菩提祖师取名)
弼马温(天界招安所封,管马)
齐天大圣(先自称,后迫使玉皇大帝封其为齐天大圣,管理蟠桃园)
行者(唐僧取的法号)
斗战胜佛(取得真经修成正果,被佛祖所封)
机智、勇敢、活泼、忠诚、嫉恶如仇。
菩提祖师教授七十二变、筋斗云、长生不老;
大闹龙宫取得如意金箍棒;
在太上老君炼丹炉中练就火眼金睛。
唐僧
唐僧,俗姓陈,小名江流儿,法号玄奘,号三藏,被唐太宗赐姓为唐。被尊称为“三藏法师”,后世俗称“唐僧”。为如来佛祖第二弟子金蝉子投胎。最后取得真经修成正果,被如来佛祖封为旃檀功德佛。
个性懦弱、善良仁慈、一心向佛
猪八戒
天蓬元帅(前世)
猪刚鬣(原名)
悟能(观音所取法号)
八戒(受了菩萨戒行,断了五荤三厌,唐僧因此给他起了个,叫做“八戒”。)
净坛使者(最后取得真经修成正果,被佛祖所封)
性格憨厚,但好吃懒做,胆小,爱占小便宜,贪图女色。
武器:九齿钉耙
沙僧
卷帘大将(其前身,因打破琉璃盏,被贬,在人间流沙河兴风作浪。)
悟净(经观音点化,赐法号悟净)
沙和尚、沙僧(俗称)
南无金身罗汉(取得真经修成正果,被佛祖所封)
憨厚、正直、踏实、忠心耿耿、任劳任怨、谨守佛门戒律。
武器:月牙铲
白龙马
西海龙王三太子(前身)
白龙马(误食唐僧白马,被观音点化,化身白龙马)
南无八部天龙广力菩萨,又称八部天龙马(最后取得真经修成正果,被如来佛祖所封。)
任劳任怨
后在化龙池得复原身,盘绕在大雷音寺的擎天华表柱上。
主要战役
对战双方及主要人物
结果
部分说明
赤壁之战/
火烧赤壁
孙权、刘备、周瑜——曹操
孙权、刘备、周瑜获胜
该战役以少胜多、以弱胜强;以火攻取胜;
官渡之战
曹操——袁绍
曹操获胜
该战役以弱胜强;
夷陵之战/
彝陵之战/猇亭之战
陆逊——刘备
陆逊获胜
火烧连营
虎牢关
之战
董卓、吕布——关东诸侯联军(刘备、关羽、张飞)
关东诸侯联军(刘备、关羽、张飞)获胜
三英战吕布
定军山
之战
曹操、夏侯渊——刘备、黄忠
刘备、黄忠获胜
夏侯渊部全军覆没,夏侯渊战死
五丈原
之战
司马懿——诸葛亮
战役因诸葛亮病逝,蜀汉撤退而告终
合肥之战
曹操、张辽——孙权
孙权未能夺得合肥
合肥之战,是张辽战斗生涯中的巅峰之战
语段
作者及出处(名著)
打虎英雄
人物性格特点
另一故事情节
【A】
_____
_____
_____
_____
【B】
_____
_____
元夜闹东京
【C】
吴承恩《西游记》
_____
_____
_____
【暑假衔接】知识点专题03 词语(讲义+试题)五升六年级语文(含答案): 这是一份【暑假衔接】知识点专题03 词语(讲义+试题)五升六年级语文(含答案),共20页。试卷主要包含了词语的分类,词语的辨析等内容,欢迎下载使用。
【暑假衔接】知识点专题02 汉字(讲义+试题)五升六年级语文(含答案): 这是一份【暑假衔接】知识点专题02 汉字(讲义+试题)五升六年级语文(含答案),共24页。试卷主要包含了会形合成,会义合成,下列词语的字形全部正确的一项是,下面依次是“车”的,查字典填空等内容,欢迎下载使用。
【暑假衔接】知识点专题01 拼音(讲义+试题)五升六年级语文(含答案): 这是一份【暑假衔接】知识点专题01 拼音(讲义+试题)五升六年级语文(含答案),共19页。试卷主要包含了韵母,不”的变调,四个音节等内容,欢迎下载使用。

