【暑假衔接】知识点专题01 拼音(讲义+试题)五升六年级语文(含答案)
展开要点梳理
字母大小写(26个)
声母(23个)
z c s
b p m f d t n l g k h j q x zh ch sh r
z c s y w
发声母zh、ch、sh、r的时候,
发声母z、c、s的时候 舌尖上翘,知识翘舌音。
zh ch sh r
舌尖平伸,这叫平舌音
三、韵母(24个)
韵母er不和任何声母相伴,只能自成音节,例如én(儿)
16个个
四、整体认读音节(16个)) 一般一个汉字的读音就是一个音节
zhi chi shi ri zi ci si yi wu yu ye yue yuan yin yun ying
声调的分类及标调规则
声调的分类
普通话的全部音节分属四种基本调值:阴平(一声)、阳平(二声)、
上声(三声)、去声(四声)。
标调规则
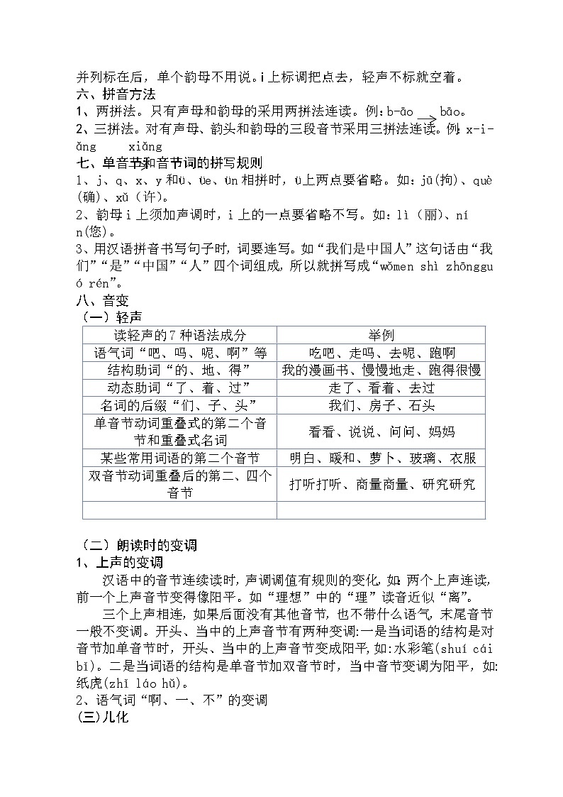
声调符号像顶帽,只在韵母头上标,由a不放过,无a找、e。i、u并列标在后,单个韵母不用说。i上标调把点去,轻声不标就空着。
拼音方法
两拼法。只有声母和韵母的采用两拼法连读。例:b-ā bā。
三拼法。对有声母、韵头和韵母的三段音节采用三拼法连读。例:x-i-ǎng xiǎng
单音节和音节词的拼写规则
j、q、x、y和ü、üe、ün相拼时,ü上两点要省略。如:jū(拘)、què(确)、xǔ(许)。
韵母i上须加声调时,i上的一点要省略不写。如:lì(丽)、nín(您)。
用汉语拼音书写句子时,词要连写。如“我们是中国人”这句话由“我们”“是”“中国”“人”四个词组成,所以就拼写成“wǒmen shì zhōngguó rén”。
音变
轻声
(二)朗读时的变调
上声的变调
汉语中的音节连续读时,声调调值有规则的变化,如:两个上声连读,前一个上声音节变得像阳平。如“理想”中的“理”读音近似“离”。
三个上声相连,如果后面没有其他音节,也不带什么语气,末尾音节一般不变调。开头、当中的上声音节有两种变调:一是当词语的结构是对音节加单音节时,开头、当中的上声音节变成阳平,如:水彩笔(shuí cái bǐ)。二是当词语的结构是单音节加双音节时,当中音节变调为阳平,如:纸虎(zhǐ lá hǔ)。
2、语气词“啊、一、不”的变调
(三)儿化
“儿”常附在别的音节后面,同前面的韵母结合起来成为卷舌韵母种现象叫“儿化”。儿化后的韵母称“儿化韵”。带儿化韵的音节一般用两个汉字来表示。如:“zhèr”写作“这儿”。用汉语拼音写这些儿化音节时,需在原来的音节后加上“r”即可。
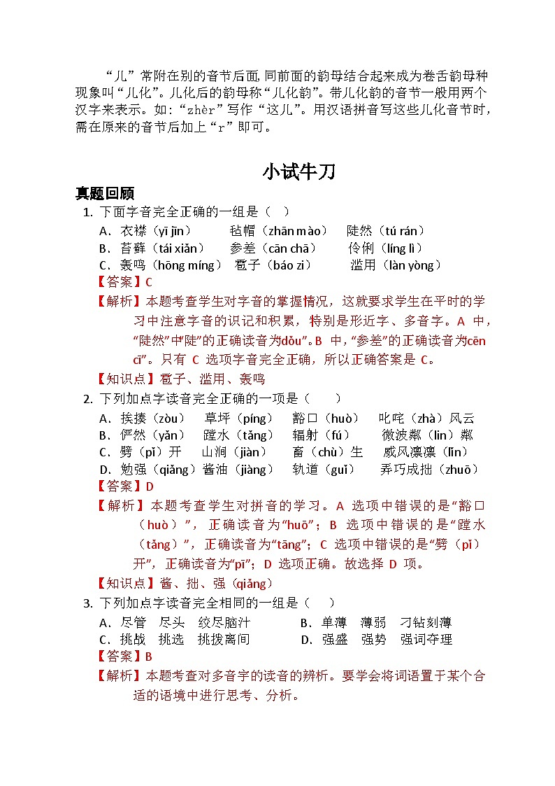
小试牛刀
真题回顾
下面字音完全正确的一组是( )
A.衣襟(yī jīn) 毡帽(zhān mà) 陡然(tú rán)
B.苔藓(tái xiǎn) 参差(cān chā) 伶俐(líng lì)
C.轰鸣(hōng míng) 雹子(bá zi) 滥用(làn yòng)
【答案】C
【解析】本题考查学生对字音的掌握情况,这就要求学生在平时的学习中注意字音的识记和积累,特别是形近字、多音字。A 中,“陡然”中“陡”的正确读音为“dǒu”。B 中,“参差”的正确读音为“cēn cī”。只有 C 选项字音完全正确,所以正确答案是 C。
【知识点】雹子、滥用、轰鸣
下列加点字读音完全正确的一项是( )
A.挨揍(zòu) 草坪(píng) 豁口(huò) 叱咤(zhà)风云
B.俨然(yǎn) 蹚水(tǎng) 辐射(fú) 微波粼(lin)粼
C.劈(pǐ)开 山涧(jiàn) 畜(chù)生 威风凛凛(lǐn)
D.勉强(qiǎng)酱油(jiàng) 轨道(guǐ) 弄巧成拙(zhuō)
【答案】D
【解析】本题考查学生对拼音的学习。A 选项中错误的是“豁口(huò)”,正确读音为“huō”;B 选项中错误的是“蹚水(tǎng)”,正确读音为“tāng”;C 选项中错误的是“劈(pǐ)开”,正确读音为“pī”;D 选项正确。故选择 D 项。
【知识点】酱、拙、强(qiǎng)
下列加点字读音完全相同的一组是( )
A.尽管 尽头 绞尽脑汁B.单薄 薄弱 刁钻刻薄
C.挑战 挑选 挑拨离间D.强盛 强势 强词夺理
【答案】B
【解析】本题考查对多音宇的读音的辨析。要学会将词语置于某个合适的语境中进行思考、分析。
【知识点】薄(bó)、薄(bá)
下列加点字的读音,全部正确的一项是( )
A.畜养(xù) 处境(chù) 调整(tiǎ) 仆役(pǔ)
B.瞟见(piǎ) 叛乱(pàn) 挑剔(ti) 痕迹(jì)
C.木筏(fá) 消瘦(shòu) 呻吟(yíng) 日晷(guǐ)
D.撒种(sǎ) 哀悼(dià) 稍微(shā) 徘徊(huái)
【答案】B
【知识点】仆(pú)、撒(sǎ)、迹、吟、悼、徊(huái)、畜(xù)、剔、稍(shā)、处(chǔ)、调(tiá)、筏、瘦、晷、瞟、叛
单选下列加点字注音全部正确的一组是( )
A.乏(fá)力 严峻(zùn) 惊惶(huáng) 栅(zhà)栏
B.苦闷(mèn) 挽(wǎn)回 敦(dūn)厚 境(jìn)地
C.兴(xīng)旺 剥(bā)削 休(xiū)止 店铺(pù)
D.抽屉(tì) 痕(hén)迹 魄(pò)力 寺(sì)院
【答案】D
【解析】本题考查常见字或易读错字的读音辨析。错误的改正为:严峻(jùn)、境地(jìng)、剥削(bō)。
【知识点】痕、屉、寺、魄(pò)
单选下面加点字注音有误的一项是( )
A.揿电铃(qìn) 提供(gòng) 侵袭(xí)
B.薄弱(bó) 扭转(niǔ) 停泊(bó)
C.秉性(bǐng) 威吓(hè) 放肆(sì)
D.倭瓜(wō) 踌躇(chú) 哗笑(huá)
【答案】A
【知识点】秉、袭、泊(bó)、哗、供(gōng)、薄(bó)、
扭、倭、躇
下列词语中加点字注音全部正确的一项是( )
A.水满陂(pēi) 澄澈(chéng) 涕(tì)泪
B.胯(kuǎ)下 血泊(pō) 拱(gǒng)违
C.瀑布(pù) 抽屉(tì) 弓弩(nú)手
D.脚腕(wàn) 鹐架(qiān) 桅杆(gān)
【答案】D
【知识点】屉、胯、陂、涕、泊(pō)、腕、澄(chéng)、杆(gān)、拱、瀑(pù)
给加点字选择正确读音
威吓(xià hè) 提供(gōng gòng)
哗笑(huà huá) 晃眼睛(huǎng huàng)
踉跄(niàng liàng) 薄弱(bó bá)
湖泊(pō bó) 下绊子(pàn bàn)
【答案】hè;gōng;huá;huǎng;liàng;bó;pō;bàn
【解析】“吓”[xià]使害怕:~唬。[hè]义同(一),用于复合词:恐~,故选“hè”。
“供”[gòng]奉献:~养。[gōng]准备着东西给需要的人应用:提~。故选“gōng”
“薄”[bá]厚度小的:~片。[bó]用于合成词或成语,如“厚薄”“薄弱”。故选“bó”。
【知识点】晃(huǎng)、踉(liàng)、吓(hè)、哗(huá)、薄(bó)、供(gōng)、绊、泊(pō)
读句子,根据拼音在横线上写岀字词,并选择正确的读音,填在横线上。
【知识点】签、吓(hè)、憎、锻炼、桅、胸有成竹、弦、拇
(1) 一艘巨型油轮上,猴子爬到了wéi 杆的顶端,一边用后脚gōu 住绳子荡秋千,一边撕扯着hóu lóng 大喊。
【答案】桅;勾;喉咙
(2) 文文经常给当当chū móu huà cè ,本次报纸搭桥赛,文文是 xiōng yǒu chéng zhú 临赛前,还和当当qiān 下了必胜书。
【答案】出谋划策;胸有成竹;签
(3) 敌人吡(zī cī) 着牙咧着嘴,用憎(zēng zèng) 恶的眼光盯着方志敏。威吓(hè xià) 道:“快把身上的钱交出来。”
【答案】zī;zēng;hè
【解析】吓:hè恐吓;恫吓。故选“hè”。
(4) 手指的作用各不相同,拉胡琴时,总由其他四指按弦(xián xuán) ;要进门,要叫大mǔ 指揿(qìn qìng) 电铃。 duàn liàn 时,要五指握拳,才能抓紧器械。
【答案】xián;拇;qìn;锻炼
模拟练习
一.选择题(共13小题)
1.下列加点字的读音完全正确的一项是( )
A.玷污(zhān) 阴谋(móu) 爵位(jué) 发怔(zhèng
B.窈窕(yá) 污秽(huì) 纽约(niǔ) 擂鼓(léi)
C.侨眷(juàn) 牛犊(dú) 矜持(jīn) 踌躇(chú) D.筹备(chóu) 扳平(bǎn) 无垠(yín) 金钗(chāi)
2.下列词语中加点字读音全部正确的一项是( )
A.惩罚(chěng) 妒忌(jì) 擂台(lèi) 呐喊(nà)
B.性命(xìng) 诡计多端(guǐ) 晌午(shǎng) 动弹(tan)
C.抓耳挠腮(ná)瞑目(míng) 镌刻(juàn) 顽劣(liè)
D.恰似(qià) 掷地有声(zhì) 寂寞(jí) 玲珑(líng)
3.下列加点字读音全部正确的一项是( )
A.施行(shī) 颤抖(zhàn) 躲藏(cáng) 拟定(nǐ)
B.勉强(qiǎng)惊疑(yì) 眷恋(juàn) 奔赴(fù)
C.荣幸(xìng) 特殊(shū) 晕倒(yūn) 一声不吭(kēng)
D.筹措(chóu) 踌躇(chí) 恐吓(hè) 情不自禁(jīn)
4.下列每组加点字的读音全都相同的一项是( )。
A.桥墩/蹲下 绊倒/扳手
B.监视/监生 揩油/楷书
C.使诈/爆炸 陷阱/馅饼
D.刷浆/划桨 揪住/铁锹
5.下列词语中,加点字的读音全都正确的一项是( )
A.揪住(qiū) 扳动(bān) 鹐架(qiān) 轰然(hōng)
B.揩眼泪(kǎi) 颧骨(quán) 诈骗(zhà) 模样(mó)
C.伤疤(bā) 监生(jiān) 蘸粉(zhān) 露馅儿(xiàn)D.脚腕(wàn) 铸造(zhù) 吐痰(tán) 刷浆(jiāng)
6.下列加点字的读音和词语的书写没有错误的一组是( )。
A.膘肥(piā) 远跳(tià) 成群接队 拐湾抹角
B.公爵(jué) 哗笑(huà) 纵横交叉 熠熠发光
C.遐想(xiá) 泛滥(làn) 仪态端庄 膘肥体壮
D.牲畜(cù) 祷告(dà) 操纵字如 悠然自得
7.下列划横线的字的注音全对的一组是( )
A.蒙(méng)古 迂(yū)回 苍穹(qióng)
B.琼(qióng)浆 孕(yùn)育 渲(xuān)染
C.勾勒(lēi) 摇曳(yè) 妩(wǔ)媚
D.鄂(è)温克 参差(cī) 馥(fù)郁
8.下列加点字的注音全部正确的一项是( )
A.逶迤(yí) 丸子(wǎn) 磅礴(páng) 岷山(mín)
B.沉着(zhuō) 崎岖(qū) 宾客(bìn) 诞生(dàn)
C.擎天(qíng) 电钮(niú) 瞻仰(zhān) 围歼(jiān)
D.臻备(zhēn) 璀璨(càn) 皖南(wǎn) 千钧(jūn)
9.下列加点字的读音全部正确的一项是( )
A.嵌入(qiàn) 跺脚(duǒ) 破绽(zhàn) 一模一样(mó)B.趴着(pā) 叉腿(chā) 屏风(píng) 弄巧成拙(zhuō)
C.盔甲(kuī) 轨道(guǐ) 着陆(zhuó) 虎视眈眈(dān)
D.辐射(fū) 沧海(cāng) 沮丧(jǔ) 叱咤风云(chà)
10.下面加点字读音无误的一项是( )
A.狰狞(nǐng) 魁梧(kuí) 祭奠(diàn) 掀开(xiān)
B.庇佑(yòu) 孤寡(guǎ) 蜷缩(juǎn) 忐忑(tè)
C.咔嚓(chā) 搀扶(chān) 黧黑(lí) 皱眉(zhòu)
D.汤勺(shá) 嗤笑(chǐ) 咆哮(pá) 揪心(qiū)
11.下列加点字的读音完全正确的一项是( )。
A.窸窣(zú) 痱子(fèi) 腥味(xīng)
B.嘟囔(rǎng) 蒜薹(tái) 玛瑙(nǎ)
C.瞟着(piǎ) 焖饭(mēn) 啪嗒(dā)
D.衣袖(xiù) 嘎吱(zhī) 酱油(jiàng)
12.下列加点字的读音完全正确的一项是( )
A.有幸(xìng) 遨游(á) 璀璨(càn) 矿产(kuàng)B.恩赐(cì) 威胁(xié) 交错(cuò) 灾难(nán)
C.地质(zhǐ) 毁坏(huī) 怙竭(jié) 开采(cǎi)
D.节制(zhì) 纹痕(hén) 破碎(pò) 即使(jì)
13.加点字的读音完全相同的一项是( )。
A.乐曲 曲子 曲折B.散步 散发 分散
C.弹奏 弹珠 弹琴D.似的 似乎 相似
二.填空题(共7小题)
14.看拼音,写词语:
15.语境里面辨音节,你把“√”奖给谁?
(1)他们清早到了北京车站,一下火车就直奔(bēn bèn) 会场。
(2)郊区的农民是五更(gēng gèng) 天摸着黑起床,步行四五十里路赶来的。
(3)他用强(qiáng qiǎng) 有力的语调(tiá dià) 向全世界发出新中国的声音。
(4)群众差(chā chà) 不多把嗓子都喊哑了。
16.给下面加点的字注音。
17.巧填同音字。
18.给下面加点的字注音。
(1)长 大后,我才见到了长 长的铁轨 。
(2)菜畦 的篱笆架上爬满了瓜藤,旁边是一片高粱 地。
19.用“√”选出下列词语中加点字的正确读音。
20.读拼音,写词语。
(1)这条路十分颠簸,mù dǔ 这一情况后司机纷纷绕道而行。
(2)我打开bā ɡuǒ ,看见一串jīnɡ yínɡ 的项链和一个崭新的qiú 。
(3)hé ǎi kě qīn 的张爷爷kānɡ kǎi 解囊,
tóu zī 数万元建学校,为家乡的jī chǔ 教育事业做出了巨大的ɡònɡ xiàn 。
参考答案与试题解析
一.选择题(共13小题)
1.【分析】考查了选择正确的读音,注意平翘舌的发音及声调的不同,这样才能选择做到正确的读音,字音是和词义联系起来的,也可结合词义来辨析。
【解答】A.有误,“玷污”的“玷”读diàn。
B.有误,“窈窕”的“窈”读yǎ。
C.正确。
D.有误,扳:bān往下或往里拉:~动。pān攀援:扳缘。“扳平”的“扳”读bān。
故选:C。
【点评】掌握汉语拼音,音节是中心,声韵调是基础,注意平时大量地练习,熟能生巧。
2.【分析】本题考查汉字读音的辨析。在平时的学习中要注意把汉字读正确,也可结合词义来辨析。
【解答】A.有误,“惩”的意思是处罚。读音为“chéng”。
B.正确。
C.有误,“镌”的意思是雕刻。读音为“juān”。
D.有误,“寂”的意思是寂寞。读音为“jì”。
故选:B。
【点评】掌握汉语拼音,音节是中心,声韵调是基础,注意平时大量练习,熟能生巧。
3.【分析】本题考查汉字读音的辨析。在平时的学习中要注意把汉字读正确,这样才能选择正确的读音;字音是和词义联系起来的,也可结合词义来辨析。
【解答】A.有误,“颤”读“chàn”时,意思是颤动,发抖;读“zhàn”时,意思是发抖。因此,“颤抖”的“颤”应读“chàn”。
B.有误,“疑”的意思是迷惑,不明白。读音为“yí”。
C.正确。
D.有误,“踌”的意思是踌躇。读音为“chóu”。
故选:C。
【点评】掌握汉语拼音,音节是中心,声韵调是基础,注意平时大量练习,熟能生巧。
4.【分析】本题考查汉字读音的辨析。要做好本题,就要认真阅读选项中每一个加点字的读音,特别是多音字、形近字等的读音。
【解答】A.不相同,“绊倒”的“绊”读作“bàn”。扳:[bān]使一端固定的东西扭转方向。[pān]同“攀”。“扳手”的“扳”读作“bān”。
B.不相同,监:[jiān]从旁察看;监督。[jiàn]古代官府名。“监视”的“监”读作“jiān”;“监生”的“监”读作“jiàn”。“揩油”的“揩”读作“kāi”;“楷书”的“楷”读作“kǎi”。
C.相同。
D.不相同,“刷浆”的“浆”读作“jiāng”;“划桨”的“桨”读作“jiǎng”。“揪住”的“揪”读作“jiū”;“铁锹”的“锹”读作“qiā”。
故选:C。
【点评】要正确地掌握汉字的读音,最好是养成勤查字典、词典的习惯。这样既可以准确释义,又能正音辨形,可谓一举多得。
5.【分析】考查了汉字读音的辨析,辨析汉字读音要注意平翘舌的发音及声调的不同,字音是和词义联系起来的,也可结合词义来辨析。
【解答】A.有误,“揪住”的“揪”应读“jiū”。
B.有误,“揩眼泪”的“揩”应读“kāi”。“模样”的“模”应读“mú”,读“mó”时指法式;规范;标准。
C.有误,“监生”的“监”应读“jiàn”,读“jiān”时指督察。
D.正确。
故选:D。
【点评】掌握汉语拼音,音节是中心,声韵调是基础,注意平时大量练习,熟能生巧。
6.【分析】本题考查了汉字读音和错别字。辨析读音时根据所学汉语拼音正确拼读后,结合所在的具体词语选择正确读音即可。
【解答】A.有误,“膘”读“biā”。远眺:往远处看。故“跳”应为“眺”。成群结队:结成一群群、一队队。形容人或动物很多,自然地聚集在一起。故“接”应为“结”。拐弯抹角:意思指沿着弯弯曲曲的路走。比喻说话、写文章绕弯,不直截了当。故“湾”应为“弯”。
B.有误,“哗笑”的“哗”读“huá”。
C.正确。
D.有误,畜:[chù]禽兽。多指家养的禽兽。[xù]饲养禽兽。故“牲畜”的“畜”读“chù”。“祷”读“dǎ”。操纵自如:指控制或驾驶得心应手。故“字”应为“自”。
故选C。
【点评】在生活中,一些字的读音很容易被读错,所以平时要注意对这些字的积累,避免读错。
7.【分析】本题考查了学生对于平时所学生字读音的掌握情况,根据所学汉语拼音正确拼读后,结合所在的具体词语选择正确读音即可。
【解答】A.有误,“蒙古”的“蒙”应读měng,读méng时指蒙昧。
B.有误,“渲染”的“渲”应读xuàn。
C.有误,“勾勒”的“勒”应读lè,读lēi时指用绳子等捆住或套住,再用力拉紧;系紧。
D.正确。
故选:D。
【点评】在日常用语中,一些字的读音很容易被读错,所以平时要注意对这些字的积累,避免读错。
8.【分析】此题考查学生辨析字音的能力,正确读准字音,注意区别形近字的读音,还要注意声调、韵母的区别,平时要多读,多练。
【解答】A.有误,“丸”应读wán。
B.有误,“着”应读zhuó,“宾”应读bīn。
C.有误,“钮”应读niǔ。
D.正确。
故选:D。
【点评】掌握汉语拼音,音节是中心,声韵调是基础。实践证明,学生读错音节或读不出音节,多数时候不是因为不会拼,而是他们忘了声母或韵母,或是读错了声母、韵母或声调。
9.【分析】考查了汉字读音的辨析,辨析汉字读音要注意平翘舌的发音及声调的不同,字音是和词义联系起来的,也可结合词义来辨析。
【解答】A.有误,“跺脚”的“跺”应读“duò”。“一模一样”的“模”应读“mú”,读“mó”时指法式;规范;标准。
B.有误,“叉腿”的“叉”应读“chǎ”,读“chā”时指叉子。
C.正确。
D.有误,“辐射”的“辐”应读“fú”。“叱咤风云”的“咤”应读“zhà”。
故选:C。
【点评】掌握汉语拼音,音节是中心,声韵调是基础,注意平时大量练习,熟能生巧。
10.【分析】考查了汉字读音的辨析,辨析汉字读音要注意平翘舌的发音及声调的不同,字音是和词义联系起来的,也可结合词义来辨析。
【解答】A.有误,“狰狞”的“狞”应读“níng”。
B.有误,“蜷缩”的“蜷”应读“quán”。
C.正确。
D.有误,“揪心”的“揪”应读“jiū”。
故选:C。
【点评】掌握汉语拼音,音节是中心,声韵调是基础,注意平时大量练习,熟能生巧。
11.【分析】考查了汉字读音的辨析,辨析汉字读音要注意平翘舌的发音及声调的不同,字音是和词义联系起来的,也可结合词义来辨析。
【解答】A.有误,“窸窣”的“窣”应读“sū”。
B.有误,“嘟囔”的“囔”应读“nang”。
C.有误,“焖饭”的“焖”应读“mèn”。
D.正确。
故选:D。
【点评】掌握汉语拼音,音节是中心,声韵调是基础,注意平时大量练习,熟能生巧。
12.【分析】考查了选择正确的读音,注意平翘舌的发音及声调的不同,这样才能选择正确的读音,字音是和词义联系起来的,也可结合词义来辨析。
【解答】A项正确。
B项错误,“难”读“nán”时,①不容易,做起来费事;②不大可能办到,使人感到困难;③不好;读“nàn”时,①灾祸,困苦;②仇怨;③诘责,质问。因此,“灾难”的“难”应读“nàn”。
C项错误,“质”指①事物的根本特性;②哲学范畴。指一事物之所以是该事物并区别于他事物的规定性;③质料,构成事物的材料;④产品或工作的优劣程度;⑤朴实;⑥询问,责问。读音为“zhì”。“毁”指①破坏,糟蹋;②烧掉;③说别人坏话;④把成件的旧东西改成别的东西(多指衣服)。读音为“hǔi”。
D项错误,“即”指①靠近,接触;②到,开始从事;③当下;④就,便;⑤即使;⑥就是。读音为“jí”。
故选:A。
【点评】掌握汉语拼音,音节是中心,声韵调是基础,注意平时大量地练习,熟能生巧。
13.【分析】考查了汉字读音的辨析,辨析汉字读音要注意平翘舌的发音及声调的不同,字音是和词义联系起来的,也可结合词义来辨析。
【解答】A.读音不同,曲:qǔ歌曲。qū弯曲。故乐曲、曲子、曲折的“曲”依次读qǔ、qǔ、qū。
B.读音相同。散:sàn由聚集而分离。sǎn无约束;不密集;松开。故散步、散发、分散的“散”都读sàn。
C.读音不同,弹:dàn可以用力发射出去的小丸;装有爆炸物可以击毁人、物的武器。tán用手或工具拨动而发射出去,亦指用手指拨弄。故弹奏、弹珠、弹琴的“弹”读依次读tán、dàn、tán。
D.读音不同,似:sì像;如同。shì〔似的〕助词,用在名词、代词或动词性词语的后面,表示和某种事物、情况相像。故似的、似乎、相似的“似”依次读shì、sì、sì。
故选:B。
【点评】掌握汉语拼音,音节是中心,声韵调是基础,注意平时大量练习,熟能生巧。
二.填空题(共7小题)
14.【分析】考查了看拼音写词语。根据所学汉语拼音知识进行拼读写出相应的汉字即可。拼读时要注意所给音节的声母、韵母及声调。
【解答】故答案为:
绿毯 陈旧 衣裳 彩虹
马蹄 豆腐 羞涩 微笑
【点评】完成此类题目的关键:一是要正确拼读所给音节,二是要会正确书写相应的生字。
15.【分析】考查了选择正确的读音,注意结合语境分析,要做到见到就能拼出拼音,注意平翘舌的运用,声调的掌握情况这样才能选择做到正确的读音。字音是和词义联系起来的,也可结合词义来辨析。
【解答】(1)奔bēn 奔走;急跑:狂~.~驰。bèn直向目的地走去:投~.直~工地。他顺着小道直~那山头。~向小康。
(2)更gēng改变;改换:~改。~换。gèng更加;越发:~好地为人民服务。
(3)强 qiáng力量大(跟“弱”相对):~国。富~.身~体壮。工作能力~.qiǎng勉强:~笑。~辩。~不知以为知。调tiá.搭配均匀,配合适当:~和。~谐。风~雨顺。饮食失~. dià说话的腔调:南腔北~。
(4)差chā义同“差”(chà):~别。~异。chà不相同;不相合:~得远。chāi 被派遣去做的事;公务;职务:兼~.出~.cī参差,不整齐。
故答案为:
(1)bèn
(2)gēng
(3)qiáng dià
(4)chà
【点评】根据语境来进行分析,结合语境。填写音节。拼读时要注意所给音节的声母、韵母及声调。
16.【分析】考查了学生对于平时所学生字读音的掌握情况,根据所学汉语拼音正确拼读后,结合所在的具体词语写出正确的读音即可。
【解答】豁:[huō]裂开。[huò]开阔;开通。故“豁开”的“豁”应读“huō”。
挨:[ái]遭受。[āi]靠近。故“挨揍”的“挨”应读“ái”。
故答案为:
huō tuǐ ái gū
yǎn kuī qiāng xìng
【点评】掌握汉语拼音,音节是中心,声韵调是基础,注意平时大量练习,熟能生巧。
17.【分析】本题考查了学生对于同音字的辨析与应用,同音字,音同形不同,义也不同,完成时要结合题目中已知的语素,结合平时的学习与积累完成。
【解答】咆哮:猛兽怒吼。形容人暴怒喊叫,也形容水奔腾轰鸣。故填“哮”。效果:指事物或行为、动作产生的有效结果。故填“效”。学校:有计划、有组织、有领导地进行系统教育的机构。故填“校”。嘲笑:用言辞笑话对方。故填“笑”。
倒霉:遇事不利;遭遇不好。故填“霉”。梅花:梅树的花。故填“梅”。煤炭:煤的意思。故填“煤”。媒体:指荷载文字、声音、数据等信息的介质。也指传送上述信息的工具和手段:故填“媒”。
兄弟:哥哥和弟弟。故填“兄”。凶狠:指(性情、行为)凶恶狠毒。故填“凶”。汹涌:(水)猛烈地向上涌或向前翻滚。故填“汹”。胸怀:胸襟。故填“胸”。
故答案为:
哮 效 校 笑
霉 梅 煤 媒
兄 凶 汹 胸
【点评】同音字顾名思义就是音同字不同的汉字,区分它们时可以根据字义区别,也可以根据它们的字形区别,还可以通过给它们组词区别。
18.【分析】考查了学生对于平时所学生字读音的掌握情况,根据所学汉语拼音正确拼读后,结合所在的具体语境写出正确的读音即可。
【解答】(1)长:[cháng]两点之间的距离大(跟“短”相对):~短。[zhǎng]生长,成长:~大。故“长大、长长”的“长”应依次读“zhǎng、cháng”。
故答案为:
(1)zhǎng cháng guǐ;
(2)qí liang。
【点评】掌握汉语拼音,音节是中心,声韵调是基础,注意平时大量练习,熟能生巧。
19.【分析】本题考查了学生对于平时所学生字读音的掌握情况,根据所学汉语拼音正确拼读后,结合所在的具体词语选择正确读音即可。
【解答】“当”[dāng]状态词:满满~~。[dàng]合适:处理得~。故“满满当当”的“当”应选“dāng”。
故答案为:
fèi nang piǎ
xīng mèn dāng
【点评】在日常用语中,一些字的读音很容易被读错,所以平时要注意对这些字的积累,避免读错。
20.【分析】考查了看拼音写词语,根据所学汉语拼音知识进行拼读写出相应的汉字即可,拼读时要注意所给音节的声母、韵母及声调。
【解答】故答案为:
(1)目睹;
(2)包裹 晶莹 球;
(3)和蔼可亲 慷慨 投资 基础 贡献。
【点评】平时要规范汉字的书写,按正确的笔画顺序书写汉字,把字写规范、写整齐、写美观。Aa Bb Cc Dd Ee Ff Gɡ Hh Ii Jj Kk Ll
Mm Nn O Pp Qq Rr Ss Tt Uu Vv Ww Xx
Yy Zz
单韵母(6个)
a e i u ü
复韵母(8个)
ai ei ui a u iu ie üe
前鼻韵母(5个)
an en in un ün
后鼻韵母(4个)
ang eng ing ng
特殊韵母(1个)
er
读轻声的7种语法成分
举例
语气词“吧、吗、呢、啊”等
吃吧、走吗、去呢、跑啊
结构助词“的、地、得”
我的漫画书、慢慢地走、跑得很慢
动态助词“了、着、过”
走了、看着、去过
名词的后缀“们、子、头”
我们、房子、石头
单音节动词重叠式的第二个音节和重叠式名词
看看、说说、问问、妈妈
某些常用词语的第二个音节
明白、暖和、萝卜、玻璃、衣服
双音节动词重叠后的第二、四个音节
打听打听、商量商量、研究研究
lǜ tǎn
chén jiù
yī shang
cǎi hóng
mǎ tí
dòu fu
xiū sè
wēi xià
豁开
右腿
挨揍
金箍棒
俨然
盔甲
咚锵
悻悻然
xià
咆
果
学
嘲
méi
倒
花
炭
体
xiōng
弟
狠
涌
怀
痱子(fēi fèi)
嘟囔(náng nang)
瞟着(piā piǎ)
腥味(xīng xiān)
焖饭(mèn mèng)
满满当当(dāng dàng)
专题01 字音辨析(讲义+试题) 2023年五升六语文暑假衔接课(统编版): 这是一份专题01 字音辨析(讲义+试题) 2023年五升六语文暑假衔接课(统编版),共13页。试卷主要包含了《汉语拼音字母表》,汉语拼音,认识200个生字,看拼音,写词语等内容,欢迎下载使用。
【暑假衔接】部编版语文四年级(四升五)知识点专题01 字音辨析(讲义+试题)(含答案): 这是一份【暑假衔接】部编版语文四年级(四升五)知识点专题01 字音辨析(讲义+试题)(含答案),共22页。试卷主要包含了多音字,形声字,习惯性误读,地方音,辨析字音的方法等内容,欢迎下载使用。
【暑假衔接】部编版语文五年级(五升六)知识点专题01 字音辨析(讲义+试题)(含答案): 这是一份【暑假衔接】部编版语文五年级(五升六)知识点专题01 字音辨析(讲义+试题)(含答案),共23页。试卷主要包含了多音字,形声字,习惯性误读,地方音,辨析字音的方法等内容,欢迎下载使用。

