搜索
      上传资料 赚现金
      点击图片退出全屏预览

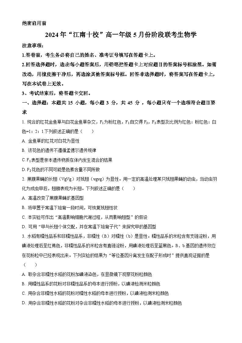
      安徽省安徽县中联盟2023-2024学年高一下学期5月月考生物试题(学生版+教师版)

      • 1.69 MB
      • 2024-06-04 02:33:54
      • 120
      • 0
      • 首发最新试卷真题
      加入资料篮
      立即下载
      查看完整配套(共2份)
      包含资料(2份) 收起列表
      教师
      安徽省安徽县中联盟2023-2024学年高一下学期5月月考生物试题(教师版).docx
      预览
      学生
      安徽省安徽县中联盟2023-2024学年高一下学期5月月考生物试题(学生版).docx
      预览
      正在预览:安徽省安徽县中联盟2023-2024学年高一下学期5月月考生物试题(教师版).docx
      安徽省安徽县中联盟2023-2024学年高一下学期5月月考生物试题(教师版)第1页
      点击全屏预览
      1/18
      安徽省安徽县中联盟2023-2024学年高一下学期5月月考生物试题(教师版)第2页
      点击全屏预览
      2/18
      安徽省安徽县中联盟2023-2024学年高一下学期5月月考生物试题(教师版)第3页
      点击全屏预览
      3/18
      安徽省安徽县中联盟2023-2024学年高一下学期5月月考生物试题(学生版)第1页
      点击全屏预览
      1/8
      安徽省安徽县中联盟2023-2024学年高一下学期5月月考生物试题(学生版)第2页
      点击全屏预览
      2/8
      安徽省安徽县中联盟2023-2024学年高一下学期5月月考生物试题(学生版)第3页
      点击全屏预览
      3/8
      还剩15页未读, 继续阅读

      安徽省安徽县中联盟2023-2024学年高一下学期5月月考生物试题(学生版+教师版)

      展开

      这是一份安徽省安徽县中联盟2023-2024学年高一下学期5月月考生物试题(学生版+教师版),文件包含安徽省安徽县中联盟2023-2024学年高一下学期5月月考生物试题教师版docx、安徽省安徽县中联盟2023-2024学年高一下学期5月月考生物试题学生版docx等2份试卷配套教学资源,其中试卷共26页, 欢迎下载使用。
      注意事项:
      1.答卷前,考生务必将自己的姓名、准考证号填写在答题卡上。
      2.回答选择题时,选出每小题答案后,用铅笔把答题卡上对应题目的答案标号框涂黑。如需改动,用橡皮擦干净后,再选涂其他答案标号框。回答非选择题时,将答案写在答题卡上,写在本试卷上无效。
      3、考试结束后,将答题卡交回。
      一、选择题:本题共 15 小题,每小题 3 分,共 45 分 ,每小题只有一个选项符合题目要求
      1. 纯合的红花金鱼草与白花金鱼草杂交,F1为粉红色,F1自交得F2,F2表型及比例为红色:粉红色:白色=1:2:1.下列叙述正确的是( )
      A. 金鱼草的红花对白花为显性
      B. 该花色的遗传不遵循孟德尔遗传规律
      C. F1表型是亲本遗传物质在体内发生混合的结果
      D. F2花色的不同可能是色素含量不同所致
      2. 黑腹果蝇的长翅(VgVg)对残翅(vgvg)为显性。用一定的高温处理某只残翅果蝇的幼虫,当幼虫羽化为成虫甲后,翅膀表现为长翅。下列叙述正确的是( )
      A. 高温改变了黑腹果蝇基因型
      B. 将甲置于常温下培育一段时间,可恢复残翅性状
      C. 本实验可作出“高温影响细胞代谢过程,从而影响翅型”的假设
      D. 可用“甲与长翅个体交配,并在常温下培育子代”来探究甲的基因型
      3. 水稻有糯性品系和非糯性品系,非糯性(B)对糯性(b)是显性。糯性品系的米粒含有支链淀粉,用碘液处理后呈红褐色,非糯性品系的米粒含有直链淀粉,用碘液处理后呈蓝黑色。B、b基因的遗传效应在花粉粒中已经表现出来。下列实验的结果为“等位基因分离发生在配子形成时”提供直观证据的是( )
      A. 取杂合非糯性水稻的花粉加碘液染色,在显微镜下观察花粉粒颜色
      B. 用糯性品系的花粉对非糯性品系的母本进行授粉,以碘液检测米粒颜色
      C. 用杂合非糯性水稻的花粉对糯性水稻的母本进行授粉,以碘液检测米粒颜色
      D. 用杂合非糯性水稻的花粉对杂合非糯性水稻的母本进行授粉,以碘液检测米粒颜色
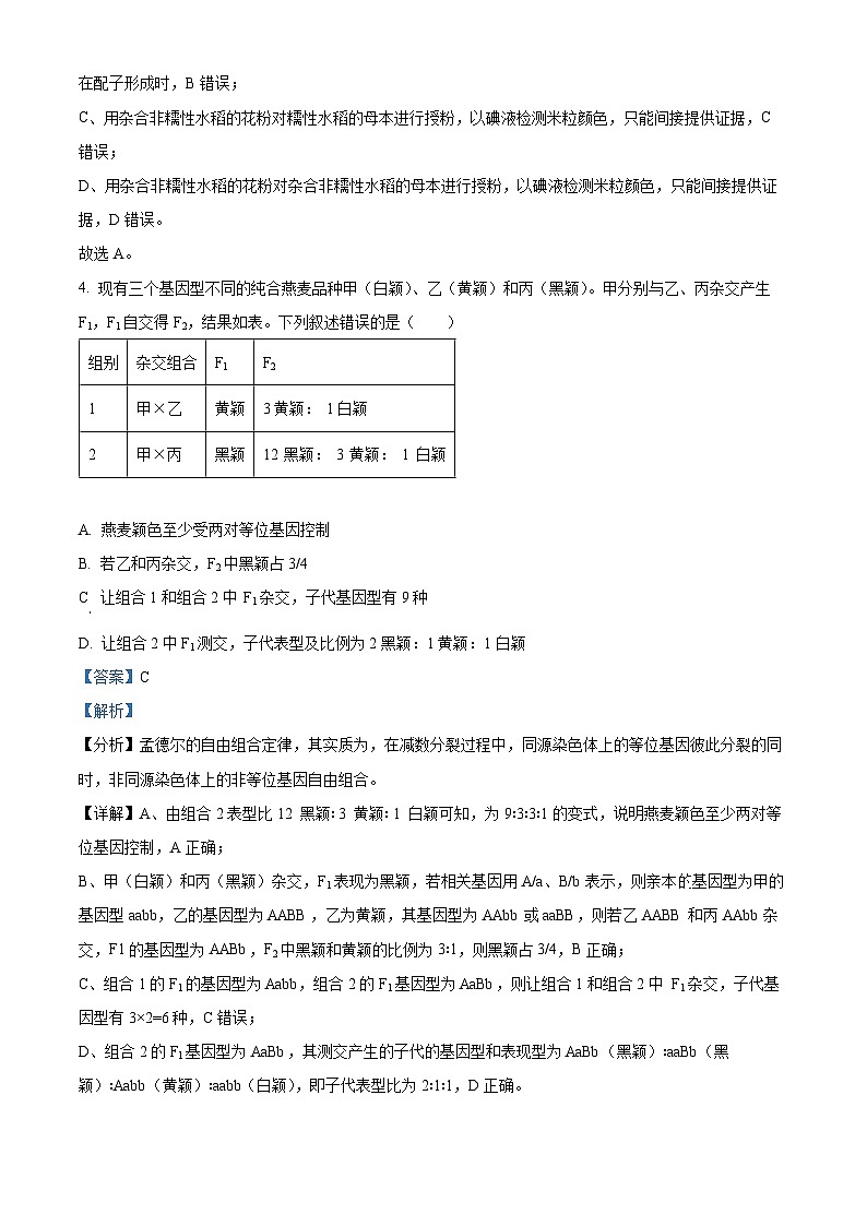
      4. 现有三个基因型不同的纯合燕麦品种甲(白颖)、乙(黄颖)和丙(黑颖)。甲分别与乙、丙杂交产生F1,F1自交得F2,结果如表。下列叙述错误的是( )
      A. 燕麦颖色至少受两对等位基因控制
      B. 若乙和丙杂交,F2中黑颖占3/4
      C 让组合1和组合2中 F1杂交,子代基因型有9种
      D. 让组合2中F1测交,子代表型及比例为2黑颖:1黄颖:1白颖
      5. Duchene型肌营养不良(简称DMD)是一对等位基因控制的疾病,一般在三岁左右发病。患者骨骼肌进行性退变并伴有肌无力,呼吸及心脏衰竭,多在20岁前死亡,患者多为男性。下图是某患者家的家系图,其中Ⅲ10细胞中有45条染色体。下列推测正确的是( )
      A. DMD 患者的致病基因位于 Y 染色体上
      B. Ⅰ1和Ⅰ2均为致病基因携带者
      C. 理论上,Ⅱ3和Ⅱ4的儿子和女儿均可患病
      D. III10细胞中染色体组成为44+X
      6. 某家禽性别决定方式为ZW型。现有黄腿芦花家禽与黄腿非芦花家禽各1只杂交获得F1,F1表型及比例为黄腿芦花:黄腿非芦花:灰腿芦花:灰腿非芦花=3:3:1:1.根据杂交结果,下列叙述错误的是( )
      A. 两对相对性状的遗传遵循自由组合定律
      B. 不能确定芦花和非芦花性状的显、隐性
      C. 若F1每种表型都有雌雄个体,则可确定亲本基因型
      D. 控制芦花和非芦花性状的基因可能位于 Z染色体
      7. 下列探究“基因在染色体上”的实验方案和实验结论相符的是( )
      A. AB. BC. CD. D
      8. 人类基因组计划测定的是24条染色体上DNA 的碱基序列。这24个DNA 分子大约含有31.6亿个碱基对,构成基因的碱基数占碱基总数的比例不超过2%。X、Y染色体上分别有1098、78个基因,54对基因位于同源区段。下列叙述正确的是( )
      A. 人类基因组计划测定是22条常染色体+X+Y上DNA中基因的脱氧核苷酸序列
      B. 只位于X染色体上的显性基因遗传病,女患者的致病基因来自父亲
      C. 只位于Y染色体上的基因异常时,患者均为男性
      D. 位于X、Y染色体同源区段基因的遗传与性别无关
      9. 图1表示马蛔虫(2N=4)性腺中原始生殖细胞某个分裂时期的模式图,图2表示性腺中某细胞分裂过程中,细胞内每条染色体上DNA含量变化和细胞核中染色体数目的变化曲线。据图分析,下列叙述正确的是( )
      A. 图1表示的细胞为次级精母细胞
      B. 图1表示的细胞处于图2的cd段
      C. 图2中fg段细胞中可能存在等位基因
      D. 图2中ef段变化的原因是细胞一分为二
      10. 我国科学家在研究被子植物受精过程中发现:胚囊中助细胞分泌一种信号分子(AtLURE1),与花粉管表面的受体结合,引导花粉管定向生长;当花粉管成功将精子运输到胚囊与卵细胞识别结合后, 卵细胞分泌蛋白酶ECS1和ECS2, 降解AtLURE1 使其无法继续吸引花粉管;若卵细胞未成功受精,则 ECS1和ECS2不能分泌,助细胞或中央细胞分泌信号分子继续吸引花粉管,行使受精恢复功能。下列叙述正确的是( )
      A. 精子和卵细胞依靠 AtLUREl 相互识别
      B. ECS1和ECS2有助于保持后代染色体数目稳定
      C. 阻止ECS1和ECS2的分泌有助于形成更多的种子
      D. 吸引花粉管定向生长的信号分子完全来源于助细胞
      11. 下列关于人类揭示核酸是遗传物质的探索实验,叙述错误的是( )
      A. 格里菲思的肺炎链球菌体内转化实验证明了转化因子的存在
      B. 艾弗里及其同事的肺炎链球菌体外转化实验遵循了对照原则和减法原理
      C. 用32P标记的噬菌体侵染细菌的一组实验不能证明 DNA 是遗传物质
      D. 烟草花叶病毒RNA感染烟叶产生花叶病,说明病毒的遗传物质主要是RNA
      12. 现有碱基塑料片5个 A、8个G、6个C、6个T,脱氧核糖与磷酸的连接物14个, 脱氧核糖塑料片22个,代表氢键的连接物、碱基与脱氧核糖连接物、磷酸塑料片均充足,某学习小组尝试构建如下图含5个碱基对的DNA 双螺旋结构模型。下列叙述正确的是( )
      A. 能搭建出45种DNA 分子结构模型
      B. 现有材料不能搭建出如右图的模型
      C. 现有材料搭建的模型最多需利用10个碱基塑料片
      D. 现有材料最多能搭建含22个脱氧核苷酸的模型
      13. 如图为某DNA分子片段,假设该片段A+T占碱基总数的30%。若对该片段进行体外复制,下列叙述错误的是( )
      A. ①和②为模板合成的子链碱基序列相同
      B. 复制时需要DNA聚合酶催化
      C. 复制3次至少需要9800个鸟嘌呤脱氧核苷酸
      D. 碱基互补配对原则保证了复制的准确性
      14. 研究发现,未经人工转基因操作的番薯含有农杆菌的部分基因,这些基因可促使番薯根部发生膨大产生了可食用的部分。下列叙述错误的是( )
      A. 农杆菌某些基因能在自然条件下转入番薯细胞
      B. 农杆菌基因和番薯基因是4种碱基对的随机排列
      C. 农杆菌基因和番薯基因的基本组成单位相同
      D. 农杆菌的某些基因转入番薯细胞后仍具有遗传效应
      15. 我国科学家已成功将正常酿酒酵母细胞中的全部16条染色体融合,创建了1条线型融合染色体。将这条染色体移植到去核的酿酒酵母细胞后,细胞依然能够存活,并表现出相应的生命特性。下列叙述错误的是( )
      A. 该条人造单染色体上含有多个基因
      B 该条人造单染色体成分由DNA和蛋白质构成
      C. 该条人造单染色体可能执行16条染色体的功能
      D. 该条人造单染色体复制后含有1个亲代DNA分子和1个子代DNA分子
      二、非选择题:本题共5小题,共55分
      16. 某同学进行性状分离比的模拟实验,选择如下材料:三个布袋,分别标记甲、乙和丙,其中甲和丙代表雌性生殖器官,乙代表雄性生殖器官;四种大小相同的球,分别标记B、b、D、d。回答下列问题:
      (1)图甲中两种球代表______。每次抓取小球时,需要注意的事项有______(写出两点)。
      (2)某同学从甲、乙两个布袋内各抓取一个球,组合在一起,该同学正在模拟______。若将抓取的小球分别放回原布袋后,重复50次。理论上,该同学模拟的结果是_____。
      (3)从丙袋中随机抓取两个球能否模拟自由组合定律。若能,说明理由。若不能,提出一个简单的完善方案。______(填“能”或“不能”)______。
      17. 蜜蜂群体中有雌蜂(2n=32)和雄蜂(n=16),雌蜂由受精卵发育而来,雄蜂由未受精的卵细胞发育而来。图1为雌蜂卵原细胞减数分裂部分过程示意图,图2为雄蜂精原细胞特殊的减数分裂过程示意图。回答下列问题:
      (1)对于蜜蜂来说,一个精原细胞和一个卵原细胞产生的配子数目_______(填“相等”、“不相等”),配子中染色体数目_______(填“相等”、“不相等”)。
      (2)从染色体行为来看,蜜蜂精子和卵细胞形成过程在减数分裂 Ⅰ 的最大区别是_______。在减数分裂 Ⅰ 时,形成的四分体数目分别是_______。
      (3)若雄蜂基因型为ab,雌蜂基因型为AaBb,则子代雌蜂基因型有_______。
      18. 果蝇的有眼与无眼受基因A、a控制,灰体与黑檀体受基因B、b控制,已知B、b 基因位于常染色体上。为研究两对相对性状的遗传方式,进行了两组杂交实验,结果如下。不考虑交叉互换及X、Y 同源区段,回答下列问题:
      (1)控制有眼与无眼的基因A、a位于______(填“常”、“X”或“Y”)染色体上, 判断的依据是_______。
      (2)实验一和实验二中,父本基因型分别是_______。
      (3)从上述实验中选取材料,用一次杂交实验来探究有眼(无眼)基因和灰体(黑檀体)基因的遗传是否遵循自由组合定律。写出简要实验思路,预测实验结果及结论。实验思路_____。预期结果与结论:①________。②______。
      19. 叶绿体进行光合作用的遗传受核DNA 和叶绿体 DNA(cpDNA)的控制,其中cpDNA 是环状双链DNA.回答下列问题:
      (1)由cpDNA 控制的性状的遗传不遵循孟德尔的分离定律。理由是_______。
      (2)cpDNA也是双螺旋结构,它由两条_________的脱氧核苷酸长链盘旋而成,两条链上的碱基通过氢键连接起来,所以cpDNA 分子结构上具有__________特点。
      (3)某植物叶肉细胞中核DNA的嘌呤碱基总数与嘧啶碱基总数的比值为m,cpDNA 的嘌呤碱基总数与嘧啶碱基总数的比值为n,则m、n的大小关系为________。其中一个叶肉细胞含有12个cpDNA分子,它是由一个cpDNA分子复制产生。若每个叶绿体基因组大小是1.0×105个碱基对,由此产生12个cpDNA 需要_______个脱氧核苷酸,形成的DNA分子中共有游离的磷酸基团________个。
      20. 在研究DNA复制机制的过程中,科学家曾用不同材料进行实验。回答下列问题:
      (1)科学家用蚕豆根尖进行实验,主要步骤如下。
      ①本实验采用的方法是_______。取处于分裂后期的DNA进行放射性检测,而不取分裂中期的原因是_______。
      ②依据“DNA是半保留复制”假说,步骤①完成后,做出的演绎推理是________。若第二个细胞周期的放射性检测结果符合______,且第三个细胞周期的放射性检测结果是含有放射性的DNA分子占_______,则假说成立。
      (2)科学家用噬菌体研究DNA的复制,将一个噬菌体DNA分子的两条链用32P进行标记,并使其感染大肠杆菌,在不含有32P的培养基中培养一段时间。得到n个子代噬菌体并释放,发现其中含有32P的噬菌体所占比例为2/n,原因是_____。
      (3)科学家研究哺乳动物细胞核DNA复制,构建了复制模型,如下图。由图可知,DNA分子复制的特点有______(至少写出两点)。
      组别
      杂交组合
      F1
      F2
      1
      甲×乙
      黄颖
      3黄颖: 1白颖
      2
      甲×丙
      黑颖
      12 黑颖: 3 黄颖: 1 白颖
      选项
      实验方案
      实验结论
      A
      研究精子形成过程中的染色体行为
      基因在染色体上
      B
      黄色皱粒(Yyrr) 和绿色圆粒(yyRr) 杂交
      两对基因不一定位于非同源染色体上
      C
      纯种高茎豌豆和纯种矮茎豌豆杂交
      控制茎高度的基因在常染色体上
      D
      杂合红眼雌果蝇测交
      白眼基因在X染色体上
      步骤①
      将蚕豆根尖置于含放射性3H标记的胸腺嘧啶的培 养液中,培养大约一个细胞周期的时间
      在第一个、第二个和第三个 细胞周期分别取样,检测分 裂后期细胞DNA 的放射性 分布情况
      步骤②
      取出根尖,洗净后转移至不含放射性物质的培养液 中, 继续培养大约两个细胞周期的时间

      相关试卷

      安徽省安徽县中联盟2023-2024学年高一下学期5月月考生物试题(学生版+教师版):

      这是一份安徽省安徽县中联盟2023-2024学年高一下学期5月月考生物试题(学生版+教师版),文件包含安徽省安徽县中联盟2023-2024学年高一下学期5月月考生物试题教师版docx、安徽省安徽县中联盟2023-2024学年高一下学期5月月考生物试题学生版docx等2份试卷配套教学资源,其中试卷共26页, 欢迎下载使用。

      安徽省安徽县中联盟2023-2024学年高一下学期5月月考生物试题:

      这是一份安徽省安徽县中联盟2023-2024学年高一下学期5月月考生物试题,文件包含江南十校生物试卷pdf、江南十校生物答案docx等2份试卷配套教学资源,其中试卷共8页, 欢迎下载使用。

      安徽省县中联盟2023-2024学年高一下学期5月月考生物试卷(Word版附解析):

      这是一份安徽省县中联盟2023-2024学年高一下学期5月月考生物试卷(Word版附解析),文件包含安徽省安徽县中联盟2023-2024学年高一下学期5月月考生物试题Word版含解析docx、安徽省安徽县中联盟2023-2024学年高一下学期5月月考生物试题Word版无答案docx等2份试卷配套教学资源,其中试卷共26页, 欢迎下载使用。

      资料下载及使用帮助
      版权申诉
      • 1.电子资料成功下载后不支持退换,如发现资料有内容错误问题请联系客服,如若属实,我们会补偿您的损失
      • 2.压缩包下载后请先用软件解压,再使用对应软件打开;软件版本较低时请及时更新
      • 3.资料下载成功后可在60天以内免费重复下载
      版权申诉
      若您为此资料的原创作者,认为该资料内容侵犯了您的知识产权,请扫码添加我们的相关工作人员,我们尽可能的保护您的合法权益。
      入驻教习网,可获得资源免费推广曝光,还可获得多重现金奖励,申请 精品资源制作, 工作室入驻。
      版权申诉二维码
      欢迎来到教习网
      • 900万优选资源,让备课更轻松
      • 600万优选试题,支持自由组卷
      • 高质量可编辑,日均更新2000+
      • 百万教师选择,专业更值得信赖
      微信扫码注册
      手机号注册
      手机号码

      手机号格式错误

      手机验证码 获取验证码 获取验证码

      手机验证码已经成功发送,5分钟内有效

      设置密码

      6-20个字符,数字、字母或符号

      注册即视为同意教习网「注册协议」「隐私条款」
      QQ注册
      手机号注册
      微信注册

      注册成功

      返回
      顶部
      添加客服微信 获取1对1服务
      微信扫描添加客服
      Baidu
      map