安徽省皖东县中联盟2023-2024学年高二下学期5月月考生物试题(学生版+教师版)
展开
这是一份安徽省皖东县中联盟2023-2024学年高二下学期5月月考生物试题(学生版+教师版),文件包含安徽省皖东县中联盟2023-2024学年高二下学期5月月考生物试题教师版docx、安徽省皖东县中联盟2023-2024学年高二下学期5月月考生物试题学生版docx等2份试卷配套教学资源,其中试卷共29页, 欢迎下载使用。
1.本试卷分选择题和非选择题两部分。满分100分,考试时间75分钟。
2.答题前,考生务必用直径0.5毫米黑色墨水签字笔将密封线内项目填写清楚。
3.考生作答时,请将答案答在答题卡上。选择题每小题选出答案后,用2B铅笔把答题卡上对应题目的答案标号涂黑;非选择题请用直径0.5毫米黑色墨水签字笔在答题卡上各题的答题区域内作答,超出答题区域书写的答案无效,在试题卷、草稿纸上作答无效。
4.本卷命题范围:选择性必修2+选择性必修3第1章~第3章。
一、选择题:本题共15小题,每小题3分,共45分。在每小题给出的四个选项中,只有一项是符合题目要求的。
1. 牛蛙是最具代表性的全球性入侵两栖类动物,已入侵50多个国家和地区。牛蛙作为典型的杂食性捕食者,可以捕食任意体型小于其口宽的无脊椎动物、鱼类、两栖爬行类、鸟类和兽类。下列相关叙述正确的是( )
A. 调查某河道牛蛙蛙卵的种群密度,可用标记重捕法
B. 牛蛙的性别比例通过影响出生率和死亡率来影响种群数量
C. 水域中植物的垂直分层结构决定了动物的垂直分层结构
D. 牛蛙入侵某个水域后,不会改变该区域中其他生物生态位
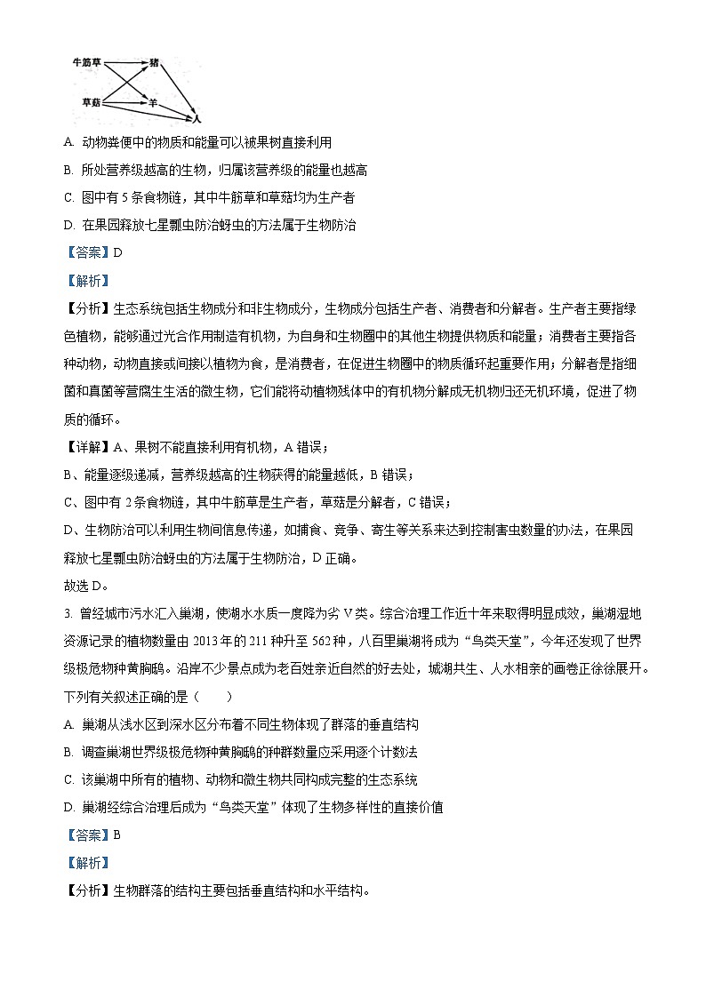
2. 某地果农在果树下种植草菇,同时还饲养了家畜,获得了较大的收益。如图是该生态系统部分生物之间的种间关系。下列相关叙述正确的是( )
A. 动物粪便中的物质和能量可以被果树直接利用
B. 所处营养级越高的生物,归属该营养级的能量也越高
C. 图中有5条食物链,其中牛筋草和草菇均为生产者
D. 在果园释放七星瓢虫防治蚜虫的方法属于生物防治
3. 曾经城市污水汇入巢湖,使湖水水质一度降为劣V类。综合治理工作近十年来取得明显成效,巢湖湿地资源记录的植物数量由2013年的211种升至562种,八百里巢湖将成为“鸟类天堂”,今年还发现了世界级极危物种黄胸鸱。沿岸不少景点成为老百姓亲近自然的好去处,城湖共生、人水相亲的画卷正徐徐展开。下列有关叙述正确的是( )
A. 巢湖从浅水区到深水区分布着不同生物体现了群落的垂直结构
B. 调查巢湖世界级极危物种黄胸鸱种群数量应采用逐个计数法
C. 该巢湖中所有的植物、动物和微生物共同构成完整的生态系统
D. 巢湖经综合治理后成为“鸟类天堂”体现了生物多样性的直接价值
4. 2024年4月22日是第55个世界地球日,中国主题是“珍爱地球,人与自然和谐共生”。世界地球日是一个专为世界环境保护而设立的节日,旨在提高民众对于现有环境问题的认识,并动员民众参与到环保运动中,通过绿色低碳生活,改善地球的整体环境。下列关于生态环境保护的叙述错误的是( )
A. 建立植物园和动物园是保护野生生物多样性最有效的措施
B. 退耕还林、退耕还湖、低碳出行等措施都可以缩小生态足迹
C. 鸟类繁殖季节实施封闭管理,可通过提高出生率增加基因多样性
D. 降低土壤污染物、改善生物生存环境,有利于生态系统的自生
5. 微生物的发酵过程应用广泛,对生产、生活产生较大影响。下列有关叙述正确的是( )
A. 苹果榨汁装满发酵瓶后,密闭处理可以酿制苹果果酒
B. 酸奶的制作利用了醋酸菌的无氧呼吸产生乳酸的原理
C. 传统发酵技术制作果酒、果醋和腐乳通常都不是纯种发酵
D. 泡菜坛内液面形成的白膜是由产膜的乳酸菌繁殖形成的
6. 下图是啤酒的发酵工艺流程,下列相关叙述正确的是( )
A. a过程大麦细胞中合成的赤霉素可催化大麦种子淀粉酶大量快速合成
B. b过程的主要目的是使淀粉酶变性失活,避免种子萌发时消耗有机物
C. 过程f是发酵工程的中心环节,需要严格控制温度、pH和溶氧量等
D. e加入啤酒花的主要目的是提供酵母菌以利于主发酵进行并积累酒精
7. 生活在土壤中的微生物种类和数量繁多,某生物兴趣小组完成了“土壤中分解尿素细菌的分离与计数”实验,假设涂布在三个平板上的平均菌落数为123个。下列相关叙述正确的是( )
A. 可采用干热灭菌处理培养细菌所用的培养基、培养皿、接种用具等
B. 需配制一定浓度含尿素的牛肉膏蛋白胨培养基以分离尿素分解菌
C. 涂布接种时,用涂布器蘸取0.1mL菌液并均匀地涂布在三个平板上
D. 图中10克该土壤中含尿素分解菌的估算数目是1.23×107个
8. 朱顶红是我国近年来从国外大量引种并进行推广的新潮花卉,但其种苗昂贵。科研人员以朱顶红曼谷玫瑰无菌芽基部为外植体,通过植物组织培养获得了大量脱毒苗,过程如图所示。下列相关分析正确的是( )
A. ①过程需用无水乙醇和次氯酸钠对外植体进行消毒
B. ②过程中不存在基因的选择性表达,③④过程中存在
C. ③过程需要提高细胞分裂素的比例以诱导芽的分化
D. 经植物组织培养技术培养出的脱毒植株可以抗病毒
9. “细胞培养肉”是通过分离原生组织中的诱导多能干细胞,再经过一系列体外培养分化获得。由于材料来源于动物组织细胞,其外形、口感、质地和营养比植物基肉更加接近真实肉类,因此有望成为更合适的动物蛋白替代品。下列相关叙述正确的是( )
A. 诱导多能干细胞具有较强的细胞增殖和肌肉细胞分化能力
B. 多能干细胞培养过程中需用胃蛋白酶处理以利于细胞增殖
C. 在动物细胞培养基中添加一定量的干扰素可防止杂菌污染
D. 诱导多能干细胞分化时应选择幼龄组织以利于全能性表达
10. 胚胎发育率低是非人灵长类动物体细胞核移植技术的瓶颈,我国科学家经过多年努力,攻克了这个障碍,获得了体细胞克隆食蟹猴“中中”和“华华”。下列相关叙述错误的是( )
A. 中中和华华基因组成几乎完全相同,但表型仍有差异,可能与表观遗传有关
B. 实验中的受体细胞为成熟卵母细胞,体积较小,与外界环境物质交换效率高
C. 实验过程中需要使用体细胞核移植技术、早期胚胎培养技术和胚胎分割技术等
D. 中中和华华的克隆成功为克隆灵长类特定遗传病模型动物提供了可操作路径
11. 下图表示研究人员利用胚胎工程培育优质奶牛的过程,下列相关说法正确的是( )
A. ①代表体外受精,与体内受精不同的是体外受精前精子需要获能
B. ②代表胚胎的体外培养,可移植的胚胎应发育到原肠胚或囊胚阶段
C. ③代表胚胎分割,需均等分割桑葚胚的内细胞团,以免影响胚胎发育
D. ⑤代表胚胎移植,此时要使供体和受体的生理状况保持一致
12. 女性怀孕后会合成并分泌人绒毛膜促性腺激素(HCG),并且该激素会出现在尿液中。HCG是一种蛋白质,包括α亚基和β亚基。用抗人绒毛膜促性腺激素(HCG)单克隆抗体做成的“早早孕诊断试剂盒”,在妊娠第8天就可以诊断出是否怀孕。如图表示早早孕诊断试剂盒内部试纸条的构造,其中抗体1是以HCG的β亚基为抗原利用单克隆抗体技术制备,抗体2是以HCG的α亚基为抗原利用单克隆抗体技术制备,抗体3是针对抗体1的抗体,抗体2和抗体3分别固定在试纸条的检测线(T线)和质控线(C线),抗体1进行了胶体金标记,该标记物可以在T线或C线处显色。图2是运用试剂盒检测三位女性的结果情况。下列相关分析错误的是( )
A. 单克隆抗体2制备的过程中,需向小鼠注射HCG的β亚基作为抗原
B. 通过体外培养单个B淋巴细胞不可以大量获得针对HCG的单克隆抗体
C. 图2表示三位女士的检测结果,其中检测结果显示未怀孕的是乙
D. 图2表示三位女士的检测结果,其中丙的检测结果无效
13. 下列关于DNA粗提取与鉴定的叙述,错误的是( )
A. 可以用菜花、洋葱、香蕉、猪肝等实验材料粗提取DNA
B. 将过滤液放入4℃冰箱一段时间可抑制DNA酶的活性
C. 粗提取到的DNA白色丝状物可用玻璃棒沿一个方向搅拌卷起
D. 使用二苯胺试剂能有效测定不同提取液中DNA纯度差别
14. 科学家从其他植物中克隆出花色基因W,现欲将花色基因W与质粒相连,通过农杆菌转化法导入牡丹,从而增加牡丹花的花色类型。下列相关叙述正确的是( )
A. PCR扩增基因W时,须已知W基因全部核苷酸序列来设计引物
B. 需使用含有氨苄青霉素的培养基筛选出被成功转化的牡丹细胞
C. W基因被成功导入牡丹细胞后,其不一定能稳定遗传和表达
D. DNA连接酶可将经EcRI处理后的W基因和质粒碱基间的氢键连接起来
15. 研究员通过蛋白质工程对葡萄糖异构酶基因进行体外定点诱变,以脯氨酸替代了葡萄糖异构酶第138位甘氨酸,结果突变体葡萄糖异构酶比野生型的热失活半衰期延长一倍。下列有关叙述错误的是( )
A. 对蛋白质进行改造要以蛋白质分子的结构规律及其生物功能的关系作为基础
B. 用脯氨酸替代甘氨酸,说明对蛋白质的改造可通过对氨基酸直接进行操作实现
C. 与基因工程相比,蛋白质工程可以获得更加符合人类需要的有关蛋白质
D. 蛋白质工程发展的主要制约因素是人类对蛋白质高级结构的了解还不够
二、非选择题:本题共5小题,共55分。
16. 为了深入推进生态文明示范建设,合力打造美丽中国安徽样板,打造绿水青山就是金山银山基地,某区县种植千亩香榧、山核桃,并在林下套种白茶,茶园养殖生态土鸡,即利用茶园里天然的青饲料和昆虫、蚯蚓等动物性饲料资源,以放养为主、补饲为辅的方式发展本地鸡,充分发挥现有山林资源优势,念好“山”字经,做足“林”文章,探索“两山”转化路径,推深做实林长制改革,优化林业发展环境,打通兴林富民新通道。回答下列问题:
(1)该区县生态系统的结构包括___________。随着环境保护措施的实施,一定程度上增大了种群的环境容纳量,环境容纳量是指_________。
(2)种植千亩香榧、山核桃,并在林下套种白茶,从群落空间结构的角度分析,提高了_________。种间竞争往往出现在生态位比较近的种群之间,原因是_________。
(3)在该生态系统中,常利用性引诱剂来诱捕害虫或干扰交配,从而降低害虫种群密度。这属于生态系统中_________(信息类型)传递在农业生产中的应用,体现了信息传递具有_________作用。
(4)如图为该生态系统的部分能量流动示意图,图中字母表示能量。
①图中d表示________,若土鸡从饲料中同化的能量为m,则从生产者到土鸡的能量传递效率是________×100%(用图中字母表示)。
②生态园以废弃的果木果枝为基料粉碎制成菌袋来培养香菇,再利用废菌包+禽畜粪便+微生物菌剂堆肥处理,制成有机肥还田。这体现了研究生态系统的能量流动,可以________。在果园中增加栽培种类,可以提高生态系统的稳定性。
(5)生态园宣称:“为了保证长期稳定发展,生产健康绿色产品,我园所有禽畜的饲料都来自园内生产的草料和农作物,肥料都来自本园禽畜所产有机肥,完全实现自给自足。”从物质循环的角度分析,上述做法能否长期稳定发展,并说明理由:________。
17. 大肠埃希氏菌是常见于胃肠道的致病性细菌,其主要存在于被污染的食物和水源中,能通过食物链传播给人类和动物。为了解奶牛场采奶过程中大肠埃希氏菌的污染状况及其对抗生素的抗性,选择某奶牛场随机采集655份样品,对致病性大肠埃希氏菌进行分离鉴定,并检测菌株对抗生素的敏感性。回答下列问题:
(1)欲从健康牛乳和患乳腺炎牛乳中分离大肠埃希氏菌,常用________法,操作过程中若需要稀释,一般每次稀释10倍时,则每支试管中应含有________mL无菌水。
(2)用固定培养基培养并计数分离出的大肠埃希氏菌时,每24h统计一次菌落数,取菌落数稳定时的数值作为结果,这样可防止________,统计出的结果最可能________(填“高于”或“低于”)实际活菌数,理由是________。
(3)图中是不同样品分离出大肠埃希氏菌的分离率,为降低奶牛感染大肠埃希氏菌的感染率,据图提出的建议是________。
(4)为比较不同抗生素对大肠埃希氏菌在连续传代下的抑菌效果,某研究小组在平板培养基上测定了大肠埃希氏菌在相同剂量下连续两代的抑菌圈平均大小,结果表明第二代大肠埃希氏菌对_______抗性最强,两代大肠埃希氏菌抑菌圈大小的改变是_________的结果。
18. 下图为西洋参和三七体细胞杂交流程图,通过此技术可以创造丰富的种质资源新类型。回答下列问题:
(1)图示Ⅱ过程诱导融合的结构基础是_________,细胞融合完成的标志是_________。
(2)图示IV培养过程中除了保证必需的营养和适宜的条件外,还需加入一定的植物激素,其中激素主要是__________。植物体细胞杂交过程中一般不受光影响的过程是_________(用图中序号表示),原因是__________,从物理性质上看,杂种细胞培养过程中所用的培养基为_________,培养基中应添加一定浓度的蔗糖,其目的是_________。
(3)已知细胞A、B分别为四倍体、二倍体的体细胞,A细胞内染色体数为X条、B细胞内染色体数为Y条,经Ⅱ诱导处理后体系中细胞内染色体数为_________(答两种),其中杂种细胞为_________倍体细胞。
(4)下列有关植物体细胞杂交的叙述正确的是( )
A. 此技术克服了远缘杂交不亲和的障碍,可快速培育出新品种
B. 过程IV的培养需无菌、激素以及5%的CO2等条件
C. 图中IV、V涉及细胞的分裂和分化,不涉及减数分裂
D. 通过植物体细胞杂交的最终目的是获得杂种细胞
19. 猫冠状病毒(FCV)可引起系统性致命猫传染性附膜炎,猫冠状病毒的N蛋白相对比较保守,在病毒复制、组装中发挥重要作用。用纯化的N蛋白免疫小鼠,可制备针对N蛋白的特异性单克隆抗体,过程如下图所示。回答下列问题:
(1)用纯化后的猫冠状病毒N蛋白免疫4~6周龄的雌性小鼠,进行皮下多点免疫且免疫三次,目的是_________,将免疫小鼠的B细胞与骨髓瘤细胞在_________的诱导下诱导细胞融合,经__________过程后获得能产生特异性抗体的杂交瘤细胞。将杂交瘤细胞__________,相应的液体中提取大量的单克隆抗体。
(2)单克隆抗体的优点是__________,其在猪瘟病毒的诊断上具有_________(答两点)的特点,除了疾病的诊断外,单克隆抗体还可以应用于__________(列举两例)等领域,具有广阔的应用前景。
20. 如图是利用基因工程生产生长激素的流程图,PstI、EcRI和HindⅢ代表相关的限制酶(产生的黏性末端不同),Ampr指氨苄青霉素抗性基因。回答下列问题:
(1)对cDNA进行PCR扩增利用了__________的原理,除加入引物和模板DNA外,一般还需要加入___________;产物经凝胶电泳后,发现有多条扩增带(其中也包含目的基因片段),在不改变引物、PCR扩增体系和模板量的情况下,可采用___________的方法,特异性扩增目的基因片段。
(2)研究人员对扩增出的cDNA片段进行了序列测定,序列信息见下图,推测其最多可以编码___________个氨基酸的多肽(终止密码子为UAA/UAG/UGA)。在多肽合成过程中,tRNA“搬运”氨基酸到核糖体上,氨基酸结合部位在tRNA的________端。写出PCR扩增转录的模板链的引物为___________(写出前面的10个碱基序列)。
(3)采用双酶切对目的基因的DNA片段和质粒进行处理,根据图示所采用的限制酶是________,选择两种酶切割的优点是__________。
(4)为促进转生长激素基因奶山羊的繁育,科研人员在上述研究基础上进行了进一步试验,过程如下,请完成下表:
抗生素类型
大肠埃希氏菌抑菌圈平均半径r(cm)
第一代
第二代
青霉素
0.95
0.74
头孢唑林
1.17
0.76
头孢他啶
0.28
0.25
操作步骤
简要操作过程
受体母羊的选择与①________处理
选择具有健康体质和正常繁殖能力的母羊并注射孕激素等
胚胎分割
用分割针将发育良好、形态正常的②________均等分割
③_________
将盛有胚胎的移液管送入受体母羊子宫的相应部位,注入胚胎
妊娠检查
利用兽用B超诊断仪对受体母羊进行早期妊娠检查
转人生长激素基因奶山羊的选育
转人生长激素基因奶山羊进入泌乳期后,利用④_________技术检测乳汁是否含有人生长激素,对符合要求的个体进行繁育
相关试卷
这是一份湖北省腾云联盟2023-2024学年高二下学期5月联考生物试卷(学生版+教师版),文件包含湖北省腾云联盟2023-2024学年高二下学期5月联考生物试卷教师版docx、湖北省腾云联盟2023-2024学年高二下学期5月联考生物试卷学生版docx等2份试卷配套教学资源,其中试卷共29页, 欢迎下载使用。
这是一份安徽省皖中联盟2023-2024学年高二上学期1月期末生物试卷(Word版附解析),共10页。试卷主要包含了本试卷分选择题和非选择题两部分,答题前,考生务必用直径0,本卷命题范围,黄鼠喜栖于植被低矮稀疏的环境等内容,欢迎下载使用。
这是一份安徽省皖东十校联盟2023-2024学年高三上学期第三次月考生物试题(Word版附解析),共19页。

