2024年广东省广州市第五中学中考化学二模试卷(学生版+教师版)
展开可能用到的相对原子质量:H-1 C-12 O-16 P-31 K-39 Fe-56 Zn-65 Ag-108
一、选择题:本题包括14小题,每小题3分,共42分。每小题给出的四个选项中,只有一项最符合题意。错选、不选、多选或涂改不清的,均不给分。
1. 广州彩瓷始于明代的广州三彩,到清代发展为五彩,并在乾隆年间逐步形成独特的艺术风格,至今已有300多年的历史。彩瓷主要制作工序如下图所示。该过程中主要涉及化学变化的是
A. 配料B. 成型C. 上色D. 烧制
【答案】D
【解析】
【详解】A、配料过程没有新物质生成,属于物理变化,故A不符合题意;
B、成型过程没有新物质生成,属于物理变化,故B不符合题意;
C、上色过程没有新物质生成,属于物理变化,故C不符合题意;
D、烧制过程有新物质生成,属于化学变化,故D符合题意;
故本题选D。
2. 某饼干的配料表如图所示,其中不包含的基本营养素是
A. 油脂B. 维生素C. 糖类D. 无机盐
【答案】B
【解析】
【详解】A、精炼植物油中含有油脂,故A不正确;
B、配料不含蔬菜、水果,不含维生素,故B正确;
C、小麦粉、白砂糖中含有糖类,故C不正确;
D、食品添加剂中含有无机盐,故D不正确。故选B。
3. 空气是一种宝贵的自然资源。下列有关空气的说法正确的是
A. 空气中的氮气可用于食品防腐
B. 空气中含量最高的是氧气
C. 空气中稀有气体通电能发出不同颜色的光属于化学性质
D. 呼吸作用能提高空气中氧气的含量
【答案】A
【解析】
【详解】A、空气中的氮气化学性质稳定,常用作保护气,可用于食品防腐,故A说法正确;
B、空气中各成分的体积分数分别是:氮气大约占空气体积的78%、氧气大约占空气体积的21%、稀有气体大约占空气体积的0.94%、二氧化碳大约占空气体积的0.03%、水蒸气和其它气体和杂质大约占0.03%;空气中含量最高的是氮气,故B说法错误;
C、空气中稀有气体通电能发出不同颜色的光,不需要通过化学变化就能表现出来,属于物理性质,故C说法错误;
D、呼吸作用消耗氧气,不能提高空气中氧气的含量,故D说法错误;
故选:A。
4. 保护环境,节约资源,从我做起。下列做法符合这一理念的是
A. 生活污水直接排放到河流中B. 垃圾分类回收处理
C. 自来水价格便宜,可以尽情使用D. 废旧电池掩埋在土壤中
【答案】B
【解析】
【详解】A、生活污水直接排放到河流中,会导致水污染,危及水生植物、动物,不符合保护环境的做法,错误;
B、垃圾分类回收处理,就可以使资源得到充分利用,同时也保护了环境,正确;
C、自来水价格便宜,但若是不注意节约,会造成水资源浪费,因此不可以尽情使用,错误;
D、废旧电池掩埋在土壤中,会造成水污染、土壤污染,不利于保护环境,错误。
故选B。
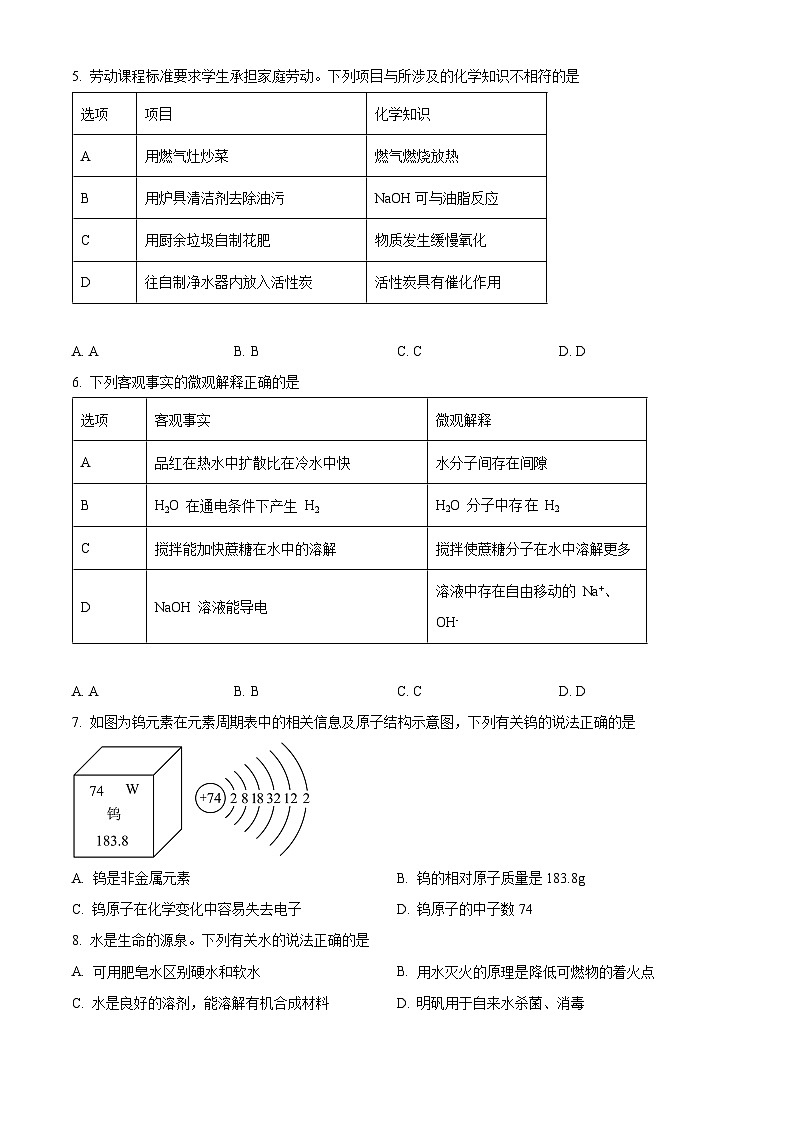
5. 劳动课程标准要求学生承担家庭劳动。下列项目与所涉及的化学知识不相符的是
A. AB. BC. CD. D
【答案】D
【解析】
【详解】A、用燃气灶炒菜,是因为燃气具有可燃性,燃烧放出热量,不符合题意;
B、用炉具清洁剂去除油污,是因为炉具清洁剂中含有氢氧化钠,氢氧化钠能与油脂反应,不符合题意;
C、用厨余垃圾自制化肥,是因为厨余垃圾能与空气中的氧气发生缓慢氧化,不符合题意;
D、往自制净水器内放入活性炭,是因为活性炭具有吸附性,可以吸附水中的色素和异味,符合题意。
故选D。
6. 下列客观事实的微观解释正确的是
A. AB. BC. CD. D
【答案】D
【解析】
【详解】A、品红在热水中扩散比在冷水中快是由于温度越高分子运动越剧烈,错误;
B、H2O在通电条件下产生H2,是由于水分子中含有氢原子,错误;
C、搅拌能加快蔗糖在水中的溶解,是因为增快了蔗糖颗粒和水的接触,使蔗糖更易溶解,错误;
D、NaOH溶液能导电是由于溶液中存在自由移动Na+、OH﹣,正确。
故选D。
7. 如图为钨元素在元素周期表中的相关信息及原子结构示意图,下列有关钨的说法正确的是
A. 钨是非金属元素B. 钨的相对原子质量是183.8g
C. 钨原子在化学变化中容易失去电子D. 钨原子的中子数74
【答案】C
【解析】
【详解】A、钨是金字旁,属于金属元素,故A说法错误;
B、相对原子质量的单位为“1”,钨的相对原子质量是183.8,故B说法错误;
C、钨原子最外层电子数为2,小于4,在化学变化中容易失去电子,故C符合题意;
D、钨原子的质子数为74,不是中子数,故D说法错误;
故本题选C。
8. 水是生命的源泉。下列有关水的说法正确的是
A. 可用肥皂水区别硬水和软水B. 用水灭火的原理是降低可燃物的着火点
C. 水是良好的溶剂,能溶解有机合成材料D. 明矾用于自来水杀菌、消毒
【答案】A
【解析】
【详解】A、区分硬水和软水的方法是:用肥皂水,加入肥皂水,泡沫多的是软水,浮渣多的是硬水,故选项正确;
B、用水灭火的原理是降低温度至可燃物的着火点以下,故选项错误;
C、水是良好的溶剂,但不能将有机合成材料溶解掉,故选项错误;
D、明矾溶于水形成胶状物,吸附悬浮杂质,加速沉降,不能杀菌消毒,故选项错误。
故选A。
9. 家用燃料使用的发展历程(括号内表示燃料主要成分)如下图所示。下列说法错误的是
A. 燃料燃烧时均放出热量B. 甲烷和丁烷都属于有机物
C. 夜间管道煤气泄漏可以开灯查找泄漏源D. 天然气与蜂窝煤相比较,是更清洁的能源
【答案】C
【解析】
【详解】A、燃料燃烧时均放出热量,故正确;
B、甲烷化学式CH4、丁烷化学式C4H10,都含有碳元素,都属于有机物,故正确;
C、煤气中含有可燃性气体,遇明火易发生爆炸,不能开灯,故错误;
D、蜂窝煤燃烧会产生硫、氮的氧化物,固体燃烧不充分会产生CO等污染环境,天然气主要成分是甲烷,气体燃烧充分,产生的污染物相对蜂窝煤少,故正确。
故选C。
10. 常温下,下列说法正确的是
A. 无毒,但会形成酸雨
B. 醋酸()由2个碳原子、4个氢原子和2个氧原子构成
C. 苏打的水溶液pH=7
D. pH>10土壤不适于种植农作物,因为碱性太强
【答案】D
【解析】
【详解】A、造成酸雨的气体是二氧化硫等气体,二氧化碳不会造成酸雨,故错误;
B、醋酸是由醋酸分子构成的,故错误;
C、苏打即碳酸钠,碳酸钠水溶液显碱性,pH>7,故错误;
D、农作物一般适宜在pH=7或接近7的土壤中生长,所以 pH>10的土壤不适于种植农作物,因为碱性太强,故正确。
故选D。
11. 科研人员制备了一种纳米催化剂,二氧化碳和水在其表面发生反应的微观示意图如图。下列说法正确的是
A. 参加反应的两种反应物分子个数比为2∶1B. 生成物中的属于氧化物
C. 催化剂的化学性质在反应前后发生变化D. 原子的种类和数目在反应前后都发生变化
【答案】A
【解析】
【分析】由图可知,该反应为二氧化碳和水在纳米催化剂的作用下反应生成CH3OH和氧气,该反应的化学方程式为:。
【详解】A、由化学方程式可知,参加反应的水和二氧化碳的分子个数比为:4:2=2:1,符合题意;
B、生成物中的是由C、H、O三种元素组成的化合物,不属于氧化物,不符合题意;
C、催化剂能改变化学反应速率,化学反应前后,催化剂的质量和化学性质不变,不符合题意;
D、根据质量守恒定律,化学反应前后,原子的种类和数目不变,不符合题意。
故选A。
12. 将过量的Zn粉投入一定质量的AgNO3和Cu(NO3)2的混合溶液中发生反应,溶液的质量随时间的变化关系如图所示。下列说法正确的是
A. a点对应的溶液中含有三种金属阳离子
B. b点处的固体中含有Ag和Zn
C. b点到c点过程中金属的质量增大
D. C点处的溶液为无色
【答案】ABD
【解析】
【分析】由于金属活动性顺序:锌>铜>银,则锌先和硝酸银反应生成银和硝酸锌,待硝酸银完全反应后,锌和硝酸铜反应生成铜和硝酸锌。
【详解】A、a点时锌和硝酸银反应,且硝酸银还未完全反应,此时溶液中的溶质为硝酸锌、硝酸铜和硝酸银,溶液中的阳离子有锌离子、铜离子和银离子,该选项说法正确;
B、b处时锌和硝酸银恰好完全反应,则固体为银和锌,该选项说法正确;
C、由图可知,b点到c点过程中溶液质量增大,是锌和硝酸铜反应产生硝酸锌和铜,Zn+Cu(NO3)2=Zn(NO3)2+Cu,65份质量的锌产生64份质量的铜,根据质量守恒定律可知,金属的质量减小,该选项说法不正确;
D、溶液中含有铜离子时显蓝色,则锌和硝酸银反应时,溶液颜色不变,但锌和硝酸铜反应时,溶液由蓝色变为无色,该选项说法正确;
故选:ABD。
13. 下列物质的检验、鉴别与除杂方法正确的是
A. AB. BC. CD. D
【答案】C
【解析】
【详解】A、硝酸钾的溶解度受温度影响较大,氯化钠的溶解度受温度影响不大,应该用降温结晶的方法提纯硝酸钾,故A方法错误;
B、CO2与水反应生成碳酸,能使紫色石蕊变红,HCl溶于水形成盐酸,也能使紫色石蕊变红,所以通入紫色石蕊试液中不能检验CO2含有HCl,故B方法错误;
C、二氧化碳不能与氧化铜反应,一氧化碳通过灼热的氧化铜反应生成铜和二氧化碳,消除了杂质,故C方法正确;
D、氯化钡与稀硫酸反应产生氯化氢和硫酸钡沉淀,硝酸钡与稀硫酸反应生成硫酸钡和硝酸,两者都会产生沉淀,无法鉴别,故D方法错误。
故选C。
14. 下列实验设计能达到实验目的的是
A. AB. BC. CD. D
【答案】A
【解析】
【详解】
A、氨气和二氧化碳均溶于水,试管中压强变小,水倒吸进试管,根据试管中液面高度不同可以验证二者在水中溶解能力的大小,故A符合题意;
B、锌和稀硫酸反应生成硫酸锌和氢气,氢气会逸散进空气,不能验证质量守恒定律,故B不符合题意;
C、第一支试管铁钉只与干燥的空气接触,铁钉不生锈,第二支试管铁钉只与水接触,不生锈,不能探究铁锈蚀的条件,故C不符合题意;
D、过氧化氢溶液的浓度相同,加入二氧化锰的会冒大量气泡,说明二氧化锰可以加快反应速率,但是没有验证二氧化锰质量不变,不能验证二氧化锰的催化作用,故D不符合题意;
故本题选A。
二、非选择题:本题包括6小题,共48分。
15. 何园既是清代后期扬州园林的代表作,又潜藏丰厚家族文化底蕴。
(1)何园花卉品种繁多。“有此倾城好颜色”,牡丹开花后可用(磷酸二氢钾)或(磷酸氢二钾)施肥。
①根据化合物的分类,属于_______,该化肥为植物提供的营养元素是______。
②定量分析物质组成可知,上述两种化肥中______作为磷肥肥效更佳,理由是_______。
(2)何家后人贤才辈出。王承书为铀同位素分离研究做出贡献,铀-235和铀-238属于同一种元素的依据是_______。
【答案】(1) ①. 盐 ②. 钾元素和磷元素 ③. 磷酸二氢钾##KH2PO4 ④. 磷酸二氢钾比磷酸氢二钾中磷元素的质量分数大
(2)核电荷数(或质子数)相同
【解析】
【小问1详解】
①根据化合物的分类,磷酸二氢钾是由金属离子和酸根离子构成的化合物,属于盐;
该化肥为植物提供的营养元素是钾元素和磷元素;
②KH2PO4(磷酸二氢钾)中磷元素的质量分数为;K2HPO4(磷酸氢二钾)中各磷元素的质量分数为;故上述两种化肥中KH2PO4(磷酸二氢钾)作为磷肥肥效更佳,因此KH2PO4(磷酸二氢钾)比磷酸氢二钾中磷元素的质量分数大;
【小问2详解】
元素是具有相同质子数(即核电荷数)的一类原子的总称,决定元素种类的是原子核内的质子数,所以铀235和铀238是同一种元素的原因是:核电荷数(或质子数)相同。
16. 金属材料在人类文明发展中起重要作用,古代冶金技术彰显了我国劳动人民的智慧。
(1)战国《韩非子·内储说上》提到,早期采金技术均是“沙里淘金”。金在自然界中主要以__________(填“单质”或“化合物”)形式存在。
(2)明代宋应星所著的《天工开物》一书,介绍了“火法炼锌”的方法:把炉甘石()和煤炭饼装入炼锌罐(如图),泥封,“其底铺薪,发火煅红”“冷定毁罐取出”。(已知:锌的熔点为419℃,沸点为907℃)
①反应区中,分解生成ZnO和另一种氧化物。罐内煤炭的作用是_________。
②冷凝区中,锌由气态转化为液态,理论上该区应控制的温度范围是_____℃,该工艺从反应混合物中收集锌的方法属于_____(填标号)。
A.蒸馏 B.蒸发 C.结晶 D.升华
③“冷定”后方能“毁罐”取锌,原因是_______。
④“锌火”主要是罐内产生的CO燃烧产生的火焰,可避免CO直接排放到空气中,原因是(用化学方程式表示)___________。
【答案】(1)单质 (2) ①. 一是为碳酸锌分解提供热量,二是做还原剂,还原氧化锌 ②. 419℃~907℃ ③. A ④. 防止热的锌重新被氧化 ⑤.
【解析】
【小问1详解】
金的化学性质比较不活泼,在自然界中主要以单质形式存在;
【小问2详解】
①作用有2个,一是为碳酸锌分解提供热量,二是做还原剂,还原氧化锌;
②由锌的熔点和沸点可知,冷凝区中,锌由气态转化为液态,理论上该区应控制的温度范围是:419℃~907℃;
由于锌的沸点为907℃,泥罐下部温度可达1200℃,上部约为600℃,此时锌由气态转化为液态;
A、蒸馏是将液体先通过加热使其气化,再通过冷凝使其液化的过程,蒸馏是根据混合物的沸点不同进行分离,锌的沸点为907℃,泥罐下部温度可达1200℃,上部约为600℃,在冷凝区,锌由气态转化为液态,故工艺从反应混合物中收集液态锌的方法属于蒸馏,符合题意;
B、蒸发是指将溶液中的溶剂通过加热使其除去水分,剩下溶质固体,蒸发的目的是将溶液中的溶质分离出来,不符合题意;
C、结晶是物质由液态变为固态的过程,不符合题意;
D、升华是指固态物质不经液态直接变为气态的过程,不符合题意;
故选A;
③由于锌与氧气能反应,则“冷定”后方能“毁罐”取出,可防止热的锌重新被氧化;
④一氧化碳与氧气反应生成二氧化碳,化学方程式为:。
17. 化学科普专栏是校园科学艺术节的亮点。
(1)功夫茶是广东潮汕地区人民传统的饮茶习俗。喝茶时未尝其味,先闻其香,从微观角度解析其原因:________________。
(2)某小组自制了一个简易制氧机,如图。
①装置A中制取氧气的原理是_________(用化学方程式表示)
②利用装置B检测产生的气流速率,则a、b端导管的接口为________(选填图中的数字)。
(3)天气瓶,一种据说可以用来预测天气的密封玻璃瓶,某小组确定瓶中溶液的配方是:蒸馏水、乙醇、硝酸钾、氯化铵和樟脑(难溶于水)。其制作步骤如下:
①根据天气瓶的构造,推测瓶内溶质大量结晶析出时,一定变化的是__________。
A.环境温度 B.乙醇质量 C.环境相对湿度 D.溶质溶解度
②溶液a中溶剂为,溶液b的质量为______g。
(4)将一定浓度的、混合溶液降温到P点,甲同学推测析出的少量固体是,但检验后却发现只有。请作出合理解释:______。剩余溶液中溶质的质量分数关系不可能是:__________(填“=”“>”或“<”)。
【答案】(1)分子在不断地运动
(2) ①. ②. ②
(3) ①. A、D ②. 38
(4) ①. 溶液中氯化铵的含量高,氯化铵先达到饱和,然后析出 ②. <
【解析】
【小问1详解】
喝茶时未尝其味,先闻其香,从微观角度解析,是因为分子在不断地运动,向四周扩散,使人们闻到香味;
【小问2详解】
①装置A中过氧化氢在二氧化锰的催化下分解生成氧气和水,化学方程式为:;
②利用装置B检测产生的 O2 气流速率,氧气不易溶于水,气体应该长进短出,即将a导管伸入水中,可通过产生气泡的速率检测产生氧气的气流速率,则a、b端导管的接口应为②;
【小问3详解】
①樟脑难溶于水,可溶于乙醇,乙醇属于溶剂;天气瓶是混合溶液c冷却至室温后密封在玻璃瓶中的,有大量溶质结晶析出时,溶剂不变(水、乙醇质量均不变),降低温度,溶质的溶解度发生变化,而瓶内溶质结晶析出可以反映出的天气要素是温度,瓶内溶质大量结晶析出时,环境温度发生变化,由于天气瓶内密封的,环境相对湿度不影响溶质结晶析出,故选:AD;
②溶液b是2.5g硝酸钾和2.5g氯化铵溶于33g水中形成的,溶液的质量为2.5g+2.5g+33g=38g;
【小问4详解】
将一定浓度的 KNO3 、 NH4Cl 混合溶液降温到P点,甲同学推测析出的少量固体是 KNO3 ,但检验后却发现只有 NH4Cl ,是因为溶液中氯化铵的含量高,氯化铵先达到饱和,然后析出;
P点时,氯化铵和硝酸钾的溶解度相等,硝酸钾没有析出,而氯化铵析出,则说明剩余溶液中硝酸钾可能是该温度下的不饱和或恰好饱和溶液,而氯化铵是该温度下的饱和溶液,故剩余溶液中氯化铵的溶质质量分数≥硝酸钾的溶质质量分数,则剩余溶液中溶质的质量分数关系不可能是: NH4Cl <KNO3 。
18. 金属铍(Be)广泛应用于航空航天、核能和新能源汽车等高新产业。从某萤石矿(主要含BeO及少量、)中提取铍的工艺如下图。
【资料】
ⅰ.BeO与化学性质类似;不溶于水及硫酸。
ⅱ.在pH≈8.8时沉淀完全。请回答下列问题:
(1)微波焙烧可以使矿物内部变得疏松多孔,目的是____________。
(2)写出浸出过程中发生的化学方程式__________、________。
(3)除铁过程中,硫酸铁、硫酸钠和水反应生成黄钠铁钒渣【】,该反应的化学方程式为:____________。
(4)能分离出“黄钠铁矾渣”的操作是____________________。
(5)所得经高温焙烧获得精制BeO,焙烧时间对失重率(指焙烧后固体减少质量占焙烧前固体质量的百分比)的影响如下表。
①高温分解的化学反应方程式为:___________。
②分析可知,为平衡原料利用率及经济成本,最佳焙烧时为__________h。
(6)该工艺中可循环利用的物质是和__________。
【答案】(1)增大与H2SO4的接触面积,加快浸出速率
(2) ①. BeO+ H2SO4= BeSO4+ H2O ②. Fe2O3+3H2SO4=Fe2(SO4)3+3H2O
(3) ①. 3Fe2(SO4)3 ②. H2SO4
(4)过滤 (5) ①. ②. 3
(6)Na2SO4
【解析】
【小问1详解】
“微波焙烧”使矿物内部变得疏松多孔,后续直接加酸浸出,所以结合操作和题意,“微波焙烧”使产物内部变得疏松多孔可以增大与H2SO4的接触面积,从而加快浸出速率。故填:增大与H2SO4的接触面积,加快浸出速率。
【小问2详解】
浸出过程中,氧化铍与稀硫酸反应得到硫酸铍和水,氧化铁与稀硫酸反应生成硫酸铁和水,化学方程式分别为:BeO+ H2SO4= BeSO4+ H2O、Fe2O3+3H2SO4=Fe2(SO4)3+3H2O。故填:①BeO+ H2SO4= BeSO4+ H2O;②Fe2O3+3H2SO4=Fe2(SO4)3+3H2O。
【小问3详解】
除铁过程中,硫酸铁、硫酸钠和水反应生成黄钠铁钒渣【NaFe3(SO4)2(OH)6】和硫酸,该反应的化学方程式为12H2O+Na2SO4+3Fe2(SO4)3=2NaFe3(SO4)2(OH)6↓+6H2SO4。故填:①3Fe2(SO4)3;②H2SO4。
【小问4详解】
黄钠铁钒渣是固体不溶物,固液分离采用过滤的方法,则能分离出“黄钠铁钒渣”的操作为过滤。故填:过滤。
【小问5详解】
①Be(OH)2高温分解生成BeO和水,反应的化学方程式为;②根据表格信息可知,焙烧达到3小时后,失重率基本变化不大,因此为平衡原料利用率及经济成本,最佳焙烧时间为3h。故填:①;②3。
【小问6详解】
在该工艺流程中,除铁步骤中加入硫酸钠反应后生成硫酸,在沉铍步骤中加入氢氧化钠,氢氧化钠和硫酸反应生成硫酸钠和水,既是反应物又是生成物的物质可以循环利用,则该工艺中可循环利用的物质是H2O和Na2SO4。故填:Na2SO4。
【点睛】本题难度不大,主要考查物质的制备,在解决此类题时,首先分析题中考查的问题,然后结合学过的知识和题中的提示进行分析解答。
19. 通过观察和实验等方法获取证据是科学探究的重要环节。实验小组利用数字化实验做了以下的尝试。
(1)利用图1装置研究次氯酸(HClO)的光照分解。测定容器中的体积分数、溶液的pH随时间变化的情况如图2所示。
①写出该反应的化学方程式_______________。
②A点时,溶液中存在哪些离子?请在图1中画出,并进行必要的标注(粒子数目不作要求)____。
③下列说法正确的是__________。
A.光照前,容器内已有 B.反应过程中,溶液的酸性不断增强
C.反应前后氯元素的化合价不变 D.该实验说明HClO化学性质稳定
(2)草酸亚铁晶体()是生产锂电池的原材料。将草酸亚铁晶体放在一个可称量的容器中加热灼烧,测量并绘制出固体质量随温度升高的变化曲线。
【查阅资料】
·亚铁离子易被氧化成铁离子。
·草酸亚铁晶体受热时会先失去结晶水,继续加热升温后会继续分解。
①加热草酸亚铁晶体时,通常是在氩气氛围中进行的,其目的是_______。
②草酸亚铁晶体从25℃升至300℃质量减少了_____g,固体A可能的化学式为_____。
③通过计算分析,产物为FeO的对应温度为_____(填字母)。(的相对分子质量为:180)
A.350℃ B.400℃ C.500℃ D.900℃
【答案】(1) ①. ②. ③. A、B
(2) ①. 防止亚铁离子在空气中被氧化 ②. 0.2 ③. FeC2O4 ④. B
【解析】
【小问1详解】
①根据图示,随着次氯酸的分解,溶液的pH逐渐减小,酸性增强,说明生成了酸性更强的盐酸,即次氯酸光照下分解生成盐酸和氧气,化学方程式为:;
②A点时,溶液中含有次氯酸、盐酸,含有的离子为:;
③A、由图1可知,光照前,容器内氧气的体积分数约为18%,即已有O2,说法正确;
B、由图2可知,溶液的起始pH小于7,显酸性,其pH随时间变化慢慢变小,则反应过程中,溶液的酸性不断增强,说法正确;
C、在反应物HClO中,氢元素显+1价,氧元素显-2价,由化合物中各元素正负化合价的代数和为零原则可知,其中氯元素的化合价为+1价;在生成物HCl中,氢元素显+1价,则氯元素显-1价,因此反应前后氯元素的化合价降低,说法错误;
D、由题干信息可知,在光照的条件下,HClO会分解为HCl和氧气,由此可知,HClO化学性质不稳定,说法错误;
故选:AB;
【小问2详解】
①根据“亚铁离子易被氧化成铁离子”可知,将一定质量的草酸亚铁在氩气氛围中进行加热,原因是防止亚铁离子在空气中被氧化,氩气隔绝了草酸亚铁与氧气接触,作用是保护气;
②300℃时草酸亚铁晶体减少的质量是1g-0.8g=0.2g;草酸亚铁晶体中结晶水的质量=1g××100%=0.2g;草酸亚铁晶体失去结晶水后的质量为1g-0.2g=0.8g;A点对应固体的质量为0.8g,草酸亚铁晶体受热时会先失去结晶水,所以A点为草酸亚铁晶体失去结晶水得到的草酸亚铁,化学式为FeC2O4;
③反应前后铁原子个数不变,一个草酸亚铁晶体微粒可以转化为1个FeO微粒。设生成FeO的质量为x,
x=0.4g;
对应图示中的400℃;故选:B。
20. 某同学发现一种蜡烛吹灭大约5秒后会重新复燃。于是对这种“吹不灭的蜡烛”产生兴趣并进行如下探究。
探究A:蜡烛复燃的原因
【查阅资料】
①“吹不灭的蜡烛”烛芯里包裹了一层由铜、铁、镁中的一种金属制成的合金,其着火点为150℃。合金中的其他成分化学性质稳定。
②蜡烛燃烧时温度约为550℃~600℃。
【进行实验】为确定该合金中金属的成分,同学们展开了以下探究.
【解释与结论】
(1)实验1,操作X是_______。
(2)实验2,加入的试剂Y是______。
(3)得出“合金中的金属只有镁”的现象是_______________。
(4)蜡烛吹灭后,又复燃的原因是_____________。
(5)设计由镁粉(单质镁)生产的转化路径,依次写出反应的化学方程式:________________。
探究B:蜡烛复燃快慢的影响因素
【进行实验】用棉线(均为12根拧成一股)分别裹上不同质量的金属颗粒和金属粉末,制成直径为0.5cm的蜡烛,分别记录蜡烛复燃所需时间。
【解释与结论】
(6)对比第1组和第2组实验,得出的结论是_______________。
反思】
(7)小组认为还可以探究________(因素)对蜡烛复燃快慢的影响。
【答案】(1)用砂纸打磨
(2)稀盐酸(合理即可) (3)溶液为无色
(4)蜡烛吹灭后,合金和氧气接触,温度仍然在150℃以上,合金燃烧,引燃蜡烛
(5)、(合理即可)
(6)其它条件相同时,金属粉末使蜡烛复燃的时间比金属颗粒短 (7)蜡烛直径
【解析】
【小问1详解】
实验1,操作X是用砂纸打磨,除去表面的氧化物和杂质;
【小问2详解】
实验1打磨后,呈银白色,而铜呈红色,则说明该金属不是铜;
实验2,取上述操作后的合金于试管中,滴加适量试剂Y,观察,固体部分溶解,产生气泡,溶液为无色,根据镁和铁能与稀盐酸反应生成氢气,则加入的试剂Y是稀盐酸;
【小问3详解】
镁和稀盐酸反应生成氯化镁和氢气,铁和稀盐酸反应生成氯化亚铁和氢气,氯化镁溶液为无色,氯化亚铁溶液为浅绿色溶液,根据实验现象,溶液为无色,则说明合金中的金属只有镁;
【小问4详解】
蜡烛吹灭后,又复燃的原因是蜡烛吹灭后,合金和氧气接触,温度仍然在150℃以上,合金燃烧,引燃蜡烛;
【小问5详解】
镁和盐酸反应生成氯化镁和氢气,氯化镁和氢氧化钠反应生成氢氧化镁沉淀和氯化钠,化学方程式依次为:、;
【小问6详解】
对比第1组和第2组实验,得出的结论是其它条件相同时,金属粉末使蜡烛复燃的时间比金属颗粒短;
【小问7详解】
上述实验探究了不同质量的金属颗粒和金属粉末对蜡烛复燃快慢的影响,还可以继续探究蜡烛直径对蜡烛复燃所需时间的影响。【品名】××饼干
【配料】小麦粉、精炼植物油、白砂糖、食用盐。
食品添加剂(碳酸氢钠、硫酸钙)
选项
项目
化学知识
A
用燃气灶炒菜
燃气燃烧放热
B
用炉具清洁剂去除油污
NaOH可与油脂反应
C
用厨余垃圾自制花肥
物质发生缓慢氧化
D
往自制净水器内放入活性炭
活性炭具有催化作用
选项
客观事实
微观解释
A
品红在热水中扩散比在冷水中快
水分子间存在间隙
B
H2O 在通电条件下产生 H2
H2O 分子中存在 H2
C
搅拌能加快蔗糖在水中的溶解
搅拌使蔗糖分子在水中溶解更多
D
NaOH 溶液能导电
溶液中存在自由移动的 Na+、OH-
选项
实验目的
试验方法
A
除去硝酸钾溶液中的少量氯化钠
蒸发结晶
B
检验中含有HCl气体
通入紫色石蕊试液中
C
除去中混有的少量CO
通入灼热的氧化铜
D
鉴别氯化钡溶液和硝酸钡溶液
分别滴加稀硫酸
实验目的
探究和在水中溶解能力的大小
验证质量守恒定律
探究铁锈蚀的条件
验证能作为分解的催化剂
实验设计
选项
A
B
C
D
时间/h
1
2
3
4
5
失重率/%
51.6
56.4
60.1
60.3
60.4
序号
实验步骤
实验现象
实验1
取出烛芯内的合金,操作X,观察
呈银白色
实验2
取上述操作后的合金于试管中,滴加适量试剂Y,观察
固体部分溶解,产生气泡,溶液为无色
组别
第1组(金属颗粒)
第2组(金属粉末)
实验序号
①
②
③
④
⑥
⑥
金属用量/g
0.05
0.10
0.15
005
0.10
0.15
复燃所需时间/s
未复燃
5
4
9
4.7
持续燃烧
2024年福建省泉州市中考二模化学试卷(学生版+教师版): 这是一份2024年福建省泉州市中考二模化学试卷(学生版+教师版),文件包含2024年福建省泉州市中考二模化学试卷教师版docx、2024年福建省泉州市中考二模化学试卷学生版docx等2份试卷配套教学资源,其中试卷共26页, 欢迎下载使用。
2024年广东省广州市第五中学中考化学二模试卷: 这是一份2024年广东省广州市第五中学中考化学二模试卷,共8页。
2024年广东省广州市第五中学中考化学二模试卷: 这是一份2024年广东省广州市第五中学中考化学二模试卷,共8页。

