2024年广东省东莞市常平镇中考化学二模试卷(学生版+教师版)
展开一、选择题(每题3分,共45分,每题只有1个正确答案)
1. 《天工开物》是我国古代科技发展的智慧结晶,下列记载的造物过程涉及化学变化的是
A. 机杼织布B. 粉碎矿石C. 沙里淘金D. 五谷醇酒
【答案】D
【解析】
【详解】A、机杼织布,只是形状的变化,没有新物质生成,属于物理变化,不符合题意;
B、粉碎矿石,只是形状的变化,没有新物质生成,属于物理变化,不符合题意;
C、沙里淘金,过程中没有新物质生成,属于物理变化,不符合题意;
D、五谷醇酒,有新物质酒精生成,属于化学变化,符合题意;
故选D。
2. 以下实验基本操作正确的是
A. AB. BC. CD. D
【答案】B
【解析】
【详解】A、试管里的液体加热时,①试管里的液体不应超过试管容积的1/3,②用酒精灯的外焰加,故选项错误;
B、用pH试纸测量液体的pH时,先把pH试纸放在点滴板上,再用胶头滴管吸取待测液滴到pH试纸,与标准比色卡对照,读数即可,故选项正确;
C、用称量固体药品时,应把砝码放在右盘,药品放在左盘,但是托盘天平只能准确到0. 1g而不能准确称量12.25g,故选项错误;
D、稀释浓硫酸时,应把浓硫酸沿器壁慢慢注入水中,同时用玻璃棒不断搅拌,切不可把水倒进浓硫酸里;如果将水注入浓硫酸里,由于水的密度较小,水会浮在浓硫酸的上面,溶解时放出的热量能使水立刻沸腾,使硫酸液滴向四周飞溅,这是非常危险的,故选项错误。
故选B。
3. 下列实验现象的描述正确的是
A. 红磷在空气中燃烧产生大量白色烟雾
B. 硫在氧气中燃烧产生微弱的淡蓝色火焰
C. 铁丝在氧气中剧烈燃烧,火星四射,产生黑色固体
D. 木炭在氧气中剧烈燃烧,发出白光,生成二氧化碳气体
【答案】C
【解析】
【详解】A.烟是固体小颗粒,雾是液体小液滴;红磷在空气中燃烧放出热量,产生大量白烟,错误;
B.硫在氧气中燃烧产生明亮的蓝紫色火焰,生成有刺激性气味的气体,错误;
C.铁丝在氧气中剧烈燃烧,火星四射,放出热量,生成黑色固体,正确;
D.木炭在氧气中剧烈燃烧,发出白光,生成能使澄清石灰水变浑浊的气体,生成二氧化碳是实验结论不是实验现象,错误;
故选C。
4. 古代建筑常用糯米灰浆粘合墙砖,糯米灰浆由糯米汁、熟石灰和沙土等制成。糯米灰浆属于
A. 纯净物B. 混合物C. 化合物D. 单质
【答案】B
【解析】
【详解】糯米灰浆由糯米汁、熟石灰和砂土等混合制成,属于混合物,故选B。
5. 纳米铁粉在空气中不易自燃,但稍加热即可剧烈燃烧,如图是纳米铁粉在锥形瓶中燃烧的实验。下列说法不正确的是( )
A. 纳米铁粉燃烧的化学方程式为3Fe+2O2Fe3O4
B. 水可防止生成物溅落炸裂瓶底
C. 激光手电照射使纳米铁粉的着火点降低
D. 气球先膨胀后又变小
【答案】C
【解析】
【详解】A、铁丝和氧气在点燃的条件下生成四氧化三铁,化学方程式为3Fe+2O2Fe3O4,错误;B、锥形瓶底放水的原因是防止溅落的熔化物炸裂瓶底,错误;C、物质的着火点是一定的,不会降低,正确;D、纳米铁粉燃烧放出大量的热,锥形瓶内的压强增大,气球膨胀,装置冷却后由于消耗氧气,气球又变小,错误。故选C。
6. 掌握化学用语是学好化学的关键。下列化学用语表述正确的是
A. 碳酸钾的化学式:KCO3B. 铜离子:Cu2+
C. +2价的钙元素:Ca+2D. 一个氮分子:N
【答案】B
【解析】
【分析】
【详解】A、碳酸钾中钾元素的化合价为+1,碳酸根的化合价为-2,根据化合物中各元素化合价的代数和为零,碳酸钾的化学式:K2CO3,此选项错误;
B、由离子的表示方法,在表示该离子的元素符号右上角,标出该离子所带的正负电荷数,数字在前,正负符号在后,带1个电荷时,1要省略。表示多个该离子,就在其离子符号前加上相应的数字,铜离子表示为Cu2+,此选项正确;
C、化合价标在元素符号的正上方,正负号在前,价数在后。+2价的钙元素表示为 ,此选项错误;
D、由分子构成的物质,化学式可表示一个该分子,多少个分子就在其化学式前加上相应的数字。一个氮分子表示为N2,此选项错误。
故选B。
7. 如图是表示气体分子的示意图,图中“”和“”分别表示两种不同质子数的原子,其中表示化合物的是
A. B. C. D.
【答案】A
【解析】
【详解】A、图中只含有一种分子,则物质属于纯净物,每个分子由不同的原子构成,即该物质是由不同元素组成的纯净物,属于化合物,选项正确;
B、图中含有两种不同的分子,即物质中含有两种物质,属于混合物,选项错误;
C、图中只含有一种分子,则物质属于纯净物,每个分子由一种原子构成,即该物质是由一种元素组成的纯净物,属于单质,选项错误;
D、图中只含有一种分子,则物质属于纯净物,每个分子由一种原子构成,即该物质是由一种元素组成的纯净物,属于单质,选项错误,故选A。
8. 甲、乙、丙、丁四种物质在反应前后的质量关系如图所示,下列有关说法错误的是
A. x的值是7
B. 丙可能是该反应的催化剂
C. 丁一定是化合物
D. 参加反应的甲和乙的质量比为7:13
【答案】D
【解析】
【分析】甲反应前有14g,反应后有2g,质量减少了12g,甲在反应物中;乙反应前有26g,反应后有xg,质量减少了,乙在反应物中;丙反应前后质量不变,可能是催化剂,也可能是杂质;丁反应前有5g,反应后有36g,质量增加了31g,丁在生成物中,即:甲+乙=丁,12g甲与(26-x)g的乙反应生成31g丁,反应前丁的质量x=7。
【详解】A、x的值是7,故选项错误;
B、丙可能是该反应的催化剂,故选项正确;
C、丁是甲与乙发生化合反应生成的,丁一定是化合物,故选项正确;
D、参加反应甲和乙的质量比为12g:19g,故选项错误。
故选:D。
【点睛】本题主要考查质量守恒定律以及反应物、生成物的判断,进而分辨化学反应类型、物质的质量比等相关知识。
9. 科学家对人类文明和社会可持续发展作出了重要贡献。下列选项错误的是
A. 门捷列夫编制了元素周期表B. 侯德榜是我国制碱工业的先驱
C. 道尔顿发现了酸碱指示剂D. 张青莲主持测定几种元素的相对原子质量
【答案】C
【解析】
【详解】A、门捷列夫发现了元素周期律并编制出元素周期表,不符合题意;
B、侯德榜发明了侯氏制碱法,是我国制碱工业的先驱,不符合题意;
C、道尔顿提出了原子论,波义耳发现了酸碱指示剂,符合题意;
D、张青莲主持测定几种元素的相对原子质量,对相对原子质量的测定作出了卓越贡献,不符合题意。
故选C。
10. 世卫组织(WHO)发表声明称,地塞米松()可挽救新冠肺炎重症患者生命。下列说法正确的是
A. 地塞米松分子由4个元素构成
B. 地塞米松中氢元素的质量分数最大
C. 地塞米松由22个碳原子、29个氢原子、1个氟原子和3个氧原子构成
D. 地塞米松中碳、氢、氧的原子个数比为22:29:3
【答案】D
【解析】
【详解】A、由化学式可知,地塞米松分子由C、H、F、O四种原子构成,分子是微观概念,元素是宏观概念,不能混为一谈,不符合题意;
B、地塞米松中C、H、F、O元素的质量比为:(12×22):29:19:(16×3)=264:29:19:48,故碳元素的质量分数最大,不符合题意;
C、地塞米松由地塞米松分子构成,每个地塞米松分子由22个碳原子、29个氢原子、1个氟原子和3个氧原子构成,不符合题意;
D、由化学式可知,地塞米松中碳、氢、氧的原子个数比为22:29:3,符合题意。
故选D。
11. 下列家庭小实验不能成功的是
A. 用火柴梗比较蜡烛火焰各层温度
B. 用食盐水除去铁钉表面的铁锈
C. 用紫甘蓝、酒精自制酸碱指示剂
D. 用燃烧法鉴别羊毛线和棉线
【答案】B
【解析】
【详解】A、将火柴梗放在火焰上,通过不同地方的炭化程度,可比较蜡烛火焰各层温度,该实验能成功,不符合题意;
B、铁锈的主要成分是氧化铁,不能与食盐水反应,不能用食盐水除去铁钉表面的铁锈,该实验不能成功,符合题意;
C、某些植物的花瓣的汁液可作酸碱指示剂,可用酒精浸泡得到溶液,可用紫甘蓝、酒精自制酸碱指示剂,该实验能成功,不符合题意;
D、可用燃烧法鉴别羊毛线和棉线,产生烧焦羽毛气味的是羊毛线,产生烧纸的气味的是棉线,该实验能成功,不符合题意。
故选:B。
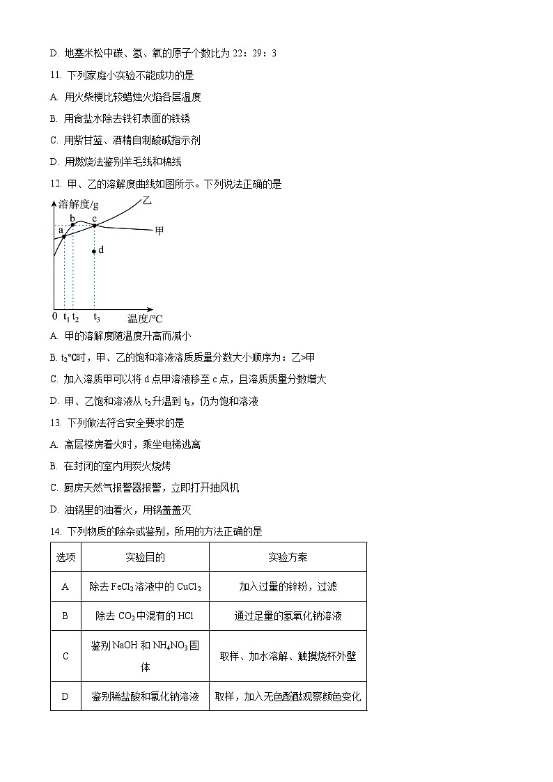
12. 甲、乙的溶解度曲线如图所示。下列说法正确的是
A. 甲的溶解度随温度升高而减小
B. t2℃时,甲、乙的饱和溶液溶质质量分数大小顺序为:乙>甲
C. 加入溶质甲可以将d点甲溶液移至c点,且溶质质量分数增大
D. 甲、乙饱和溶液从t2升温到t3,仍为饱和溶液
【答案】C
【解析】
【详解】A、根据溶解度曲线可知,甲的溶解度随温度升高先增大,后减小,故错误;
B、t2℃时,甲的溶解度大于乙的溶解度,所以甲、乙的饱和溶液溶质质量分数大小顺序为:甲>乙,故错误;
C、t2℃时,d是甲的不饱和溶液,加入溶质甲可以得到该温度下的饱和溶液,即c点,所以溶质质量分数增大,故正确;
D、根据溶解度曲线可知,乙的溶解度随温度升高而增大,乙饱和溶液从t2升温到t3,会变为不饱和溶液,故错误。
故选C。
13. 下列做法符合安全要求的是
A. 高层楼房着火时,乘坐电梯逃离
B. 在封闭的室内用炭火烧烤
C. 厨房天然气报警器报警,立即打开抽风机
D. 油锅里的油着火,用锅盖盖灭
【答案】D
【解析】
【详解】A、发生火灾时,易发生停电,且电梯轿厢内易形成烟囱效应,造成人的窒息,因此高层楼房着火时不能乘电梯逃生,说法错误,不符合题意;
B、木炭不充分燃烧会生成一氧化碳,一氧化碳是有毒气体,故不能在封闭室内用炭火烧烤,以防氧气不足造成一氧化碳中毒,说法错误,不符合题意;
C、厨房天然气报警器报警,不能立即打开抽风机,以防产生的电火花将天然气引爆,说法错误,不符合题意;
D、炒菜时油锅里的油着火,用锅盖隔绝氧气盖灭,说法正确,符合题意。
故选:D。
14. 下列物质的除杂或鉴别,所用的方法正确的是
A. AB. BC. CD. D
【答案】C
【解析】
【详解】A、锌与氯化亚铁、氯化铜都能反应生成氯化锌,则加入过量的锌粉,过滤,不能除去FeCl2溶液中的CuCl2,故A不符合题意;
B、二氧化碳、氯化氢都能与氢氧化钠溶液反应,则通过足量的氢氧化钠溶液,不能除去CO2中混有的HCl,故B不符合题意;
C、氢氧化钠溶于水放热,硝酸铵溶于水吸热,则取样、加水溶解、触摸烧杯外壁,温度升高的是氢氧化钠,温度降低的是硝酸铵,故C符合题意;
D、稀盐酸和氯化钠溶液都不能使无色酚酞变色,则取样,加入无色酚酞,不能鉴别稀盐酸和氯化钠溶液,故D不符合题意。
故选C。
15. 下列实验设计不能达到目的的是
A. 探究水的组成
B. 验证CO2可以和水反应
C. 比较铁、铜的金属活动性强弱
D. 验证酸和碱能否发生反应
【答案】B
【解析】
【详解】A、电解水生成氢气和氧气,氢气由氢元素组成,氧气由氧元素组成,说明水是由氢元素和氧元素组成的,该实验能达到目的,不符合题意;
B、二氧化碳能溶于水,振荡后,瓶子变瘪,可能是二氧化碳溶于水造成的,不能验证CO2可以和水反应,该实验不能达到目的,符合题意;
C、铁能与硫酸铜反应生成铜和硫酸亚铁,可比较铁、铜的金属活动性强弱,即铁>铜,该实验能达到目的,不符合题意;
D、无色酚酞溶液遇酸性溶液不变色,遇碱性溶液变红,滴有酚酞溶液的氢氧化钠溶液显红色,逐滴滴入稀盐酸至恰好完全反应,溶液显中性,溶液由红色变为无色,证明盐酸和氢氧化钠发生了化学反应,该实验能达到目的,不符合题意。
故选:B。
二、填空题(本大题包括2小题,共15分)
16. 在生产生活中感悟化学原理。小明到厨房参与劳动实践--炒紫菜蛋饭,准备的材料有:米饭、紫菜、鸡蛋和调味品等。
(1)米饭含有淀粉,淀粉为人体提供的基本营养素是______。紫菜中含有碘化钾(KI)等多种物质,碘在人体中属于______(选填“常量”或“微量”元素),饮食中长期缺乏碘元素会引起的疾病是______(填“贫血症”或“甲状腺肿大”)。
(2)管道燃气的主要成分是甲烷(CH4),写出甲烷完全燃烧的化学方程式______。
(3)炒紫菜蛋饭时闻到阵阵香味,从微观角度分析,闻到香味的主要原因是______。
(4)用洗涤剂清洗盘子上的油污,这是因为洗涤剂具有______作用。
【答案】(1) ①. 糖类 ②. 微量
③. 甲状腺肿大
(2)
(3)分子在不断运动 (4)乳化
【解析】
【小问1详解】
米饭含有淀粉,淀粉为人体提供的基本营养素是糖类;
碘在人体中属于微量元素,缺碘会导致甲状腺肿大,缺铁会导致贫血;
【小问2详解】
甲烷完全燃烧生成二氧化碳和水,该反应的化学方程式为:;
【小问3详解】
炒紫菜蛋饭时闻到阵阵香味,是因为分子在不断运动,引起香味的分子四处扩散;
【小问4详解】
用洗涤剂清洗盘子上的油污,这是因为洗涤剂具有乳化作用,能将油污乳化为细小油滴,随水冲走。
17. 北京时间2023年1月1日8时26分,中国东方航空全球首架C919国产大飞机从上海虹桥机场起飞,于10时14分顺利抵达北京大兴国际机场。我国自主研制的大型客机C919试飞成功,这标志着我国的航空强国梦又迈出了一大步。大飞机使用了各种化学材料,如图(甲)。请回答下列问题:
(1)甲图中的材料属于复合材料的是______,属于有机合成材料______。
(2)乙图是钛的原子结构示意图,则x=______;钛元素位于元素周期表第______周期。
(3)C919大飞机上使用的氧气发生器以氯酸钠为产氧剂,氯酸钠(NaClO3)中氯元素的化合价为______。
(4)飞机餐的食材包括优质大米、鸡肉、青菜、牛奶等,在优质大米种植过程想要增强水稻的抗病虫和抗倒伏能力,可以施用______(选填“氮肥”“磷肥”或“钾肥”)。
(5)制造飞机使用铝合金,主要原因是铝合金的密度小且抗腐蚀性能强。铝具有很好的抗腐蚀性的原因是______(用化学方程式表示)。
【答案】(1) ①. 碳纤维 ②. 合成橡胶
(2) ①. 10 ②. 四##4
(3)+5##+5价 (4)钾肥
(5)4Al+3O2=2Al2O3
【解析】
【小问1详解】
碳纤维是用腈纶和粘胶纤维做原料,经高温氧化碳化而成,属于复合材料;有机合成材料包括塑料、合成纤维和合成橡胶,因此属于有机合成材料的是合成橡胶,故填:碳纤维;合成橡胶;
【小问2详解】
原子中质子数=核外电子数,则22=2+8+x+2,得x=10;周期数=原子核外电子层数,钛原子核外有四个电子层,则钛元素位于元素周期表第四周期,故填:四或4;
【小问3详解】
氯酸钠(NaClO3)中钠元素化合价为+1价,氧元素化合价为-2价,设氯元素化合价为x,根据化合物中正负化合价代数为0,则有(+1)+ x+(-2)×3=0,得x=+5,故填:+5或+5价;
【小问4详解】
施用钾肥,可以增强水稻的抗病虫和抗倒伏能力,故填:钾肥;
【小问5详解】
铝具有很好的抗腐蚀性,是因为铝能与空气中的氧气反应,其表面生成一层致密的氧化铝薄膜,从而阻止内部的铝进一步氧化,其反应的化学方程式为4Al+3O2=2Al2O3,故填:4Al+3O2=2Al2O3。
三、实验题(本大题包括2小题,,共20分)
18. 如图是实验室中常见的气体发生和收集装置。请回答下列问题:
(1)仪器b的名称是______。
(2)实验室用氯酸钾制取并收集一瓶较纯净的氧气,反应的化学方程式为______,应选用的装置组合是______(从装置A﹣F中选,填字母)。若收集完成后,测得氧气纯度明显偏低。原因可能是______(填编号)。
①加热前没有进行预热
②收集前,集气瓶中未注满水
③未见气泡连续均匀地冒出时就开始收集
④收集后,集气瓶中仍有少量水
(3)实验室制取二氧化碳,方程式______。用F装置来收集,气体应从______端通入(填导气管编号)。
(4)实验室常用甲酸(HCOOH)溶液混合催化剂浓硫酸(液体)加热,分解可获得一氧化碳,若用F装置排水法收集CO,则气体应从______端通入(填导气管编号),若在排出水的导管口接上______(填一种仪器名称),则可测出排出水的体积,从而测得收集到的一氧化碳的体积。
【答案】(1)锥形瓶 (2) ①. ②. BD ③. ②③
(3) ①. ②. c
(4) ①. d ②. 量筒
【解析】
【小问1详解】
仪器b的名称是锥形瓶;
【小问2详解】
实验室用氯酸钾制取并收集一瓶较纯净的氧气,制取原理是氯酸钾在二氧化锰和加热条件下分解生成氯化钾和氧气,化学方程式为;
该反应中反应物为固体,反应条件为加热,因此发生装置应选用固体加热型发生装置,即装置B,由于氧气不易溶于水且密度比空气略大,可采用排水法或向上排空气进行收集,其中排水法收集得到的氧气较纯净,故收集装置选择装置D,综上应选用的装置组合是BD;
若收集完成后,测得氧气纯度明显偏低,原因可能是:收集前,集气瓶中未注满水;未见气泡连续均匀地冒出时就开始收集,故选:②③;
【小问3详解】
实验室制取二氧化碳,制取原理是碳酸钙与稀盐酸反应生成氯化钙、二氧化碳和水,化学方程式为;
用F装置来收集二氧化碳,由于二氧化碳密度比空气大,所以气体应从c端通入;
【小问4详解】
实验室常用甲酸(HCOOH)溶液混合催化剂浓硫酸(液体)加热,分解可获得一氧化碳,若用F装置排水法收集CO,由于一氧化碳密度比水小,则气体应从d端通入;
若在排出水的导管口接上量筒,则可测出排出水的体积,从而测得收集到的一氧化碳的体积。
19. 工业铁红的主要成分是Fe2O3,还含有少量的FeO、Fe3O4。为了测定铁红中铁的质量分数,兴趣小组的同学进行了如下实验,请你参与过程分析。
【资料1】草酸晶体(H2C2O4•3H2O)在浓H2SO4作用下受热分解,化学方程式为H2C2O4•3H2OCO2↑+CO↑+4H2O。
(1)下列可用作草酸分解制取气体的装置是______(填字母编号)。
【问题讨论】用如图所示装置进行实验:
(2)进入D中的气体是纯净、干燥的CO,则A、C中的试剂依次是______、______。(填字母编号)
a.浓硫酸 b.澄清石灰水 c.氢氧化钠溶液
(3)B装置的作用是______。
(4)写出D装置中还原Fe2O3的化学方程式______。
【数据分析与计算】
【资料2】铁的常见氧化物中铁元素的质量分数:
(5)称取铁红样品10.0g,用上述装置进行实验,测定铁红中铁的质量分数。D中充分反应后得到Fe粉的质量为mg,则______<m<______。
【实验改进与评价】
(6)该实验装置中D的酒精灯应加一个网罩,目的是______。
(7)请指出该实验装置中的一个明显缺陷______。
【答案】(1)d (2) ①. c ②. a
(3)检验二氧化碳是否除尽
(4)
(5) ①. 7.0 ②. 7.78
(6)集中火焰,提高温度
(7)缺少尾气处理装置
【解析】
【小问1详解】
草酸晶体(H2C2O4•3H2O)在浓H2SO4作用下受热分解,该反应中反应物为固体、液体,反应条件为加热,则发生装置应选用固液加热型发生装置,故选:d;
【小问2详解】
草酸晶体(H2C2O4•3H2O)在浓H2SO4作用下受热分解生成一氧化碳、二氧化碳和水,进入D中的气体是纯净、干燥的CO,则A、B、C装置的作用是除去二氧化碳和水蒸气,二氧化碳与氢氧化钠反应生成碳酸钠和水,二氧化碳与氢氧化钙反应生成碳酸钙沉淀和水,一氧化碳与氢氧化钠、氢氧化钙不反应,浓硫酸具有吸水性且不与一氧化碳反应,故一般用氢氧化钠溶液吸收二氧化碳,用澄清石灰水检验二氧化碳是否除尽,用浓硫酸干燥一氧化碳,干燥装置需在最后,故A、C中的试剂依次是c、a;
【小问3详解】
A装置中的氢氧化钠溶液能吸收二氧化碳,而B装置中的氢氧化钙溶液能与二氧化碳反应生成碳酸钙沉淀和水,则B装置的作用是检验二氧化碳是否除尽;
【小问4详解】
D装置中还原Fe2O3的反应为一氧化碳与氧化铁在高温条件下反应生成铁和二氧化碳,化学方程式为;
【小问5详解】
若铁红全部是氧化铁,则铁的最少量是10.0g×70.0%=7.0g;若铁红全部是氧化亚铁,则铁的最大量是10.0g×77.8%=7.78g,若D中铁红充分反应后得到Fe粉的质量为mg,则m的取值范围为7.0<m<7.78;
【小问6详解】
该实验装置中D的酒精灯应加一个网罩,目的是集中火焰,提高温度;
【小问7详解】
一氧化碳有毒,不能直接排放到空气中,所以该实验装置的一个明显缺陷是缺少尾气处理装置。
四、综合题(本大题包括1小题,共10分)
20. 酸碱盐在工农业生产和生活中应用广泛,请用化学知识解答。
Ⅰ、回答问题
(1)如饮食不当,胃会分泌出大量胃酸,服用含有下列哪种______物质(填编号)的药物可以中和过多胃酸,写出反应的化学方程式______。
A.NaOH B.Na2CO3 C.Al(OH)3
Ⅱ、某化工厂用废硫酸制备K2SO4的流程如图:
(2)反应①中CaCO3研成粉末的目的是______。
(3)上述流程中,除CO2外,还可循环使用的物质是______(填写化学式)。
(4)反应③中相关物质的溶解度如下表所示。反应③在常温下能实现的原因是______。
(5)反应③的产物NH4Cl可用作氮肥,但不能与熟石灰混合使用,原因是______(用化学方程式表示),基本反应类型为______。
(6)洗涤反应③所得晶体最适宜的试剂是______(填编号)。
A. H2OB. 饱和K2SO4溶液
C. 不饱和K2SO4溶液D. 三者均可
【答案】(1) ①. C ②.
(2)增大与反应物的接触面积,使反应更快、更充分
(3)CaCO3 (4)常温下硫酸钾的溶解度远小于氯化钾、氯化铵、硫酸铵的溶解度
(5) ①. ②. 复分解反应 (6)B
【解析】
【小问1详解】
如饮食不当,胃会分泌出大量胃酸,胃酸主要成分是盐酸,可用碱性物质进行中和,由于氢氧化铝的碱性较弱,对胃的刺激作用小,因此可服用含有氢氧化铝物质的药品中和过多胃酸,而氢氧化钠具有腐蚀性、碳酸钠碱性太强,因此不能用于中和过多胃酸,故选:C;
氢氧化铝与盐酸反应生成氯化铝和水,化学方程式为;
【小问2详解】
反应①中CaCO3研成粉末的目的是增大与反应物的接触面积,使反应更快、更充分;
【小问3详解】
由流程图可知,除CO2外还可循环使用的物质是碳酸钙,化学式为CaCO3;
【小问4详解】
由表格数据可知,反应③在常温下能实现的原因是常温下硫酸钾的溶解度远小于氯化钾、氯化铵、硫酸铵的溶解度;
【小问5详解】
反应③的产物NH4Cl可用作氮肥,但不能与熟石灰混合使用,是因为氯化铵与氢氧化钙反应生成氯化钙、氨气和水,反应的方程式为;
该反应符合互相交换成分生成气体、沉淀或水,属于复分解反应;
【小问6详解】
洗涤反应③所得硫酸钾晶体最适宜的试剂是饱和硫酸钾溶液,是因为硫酸钾不溶于饱和硫酸钾溶液,水和不饱和硫酸钾溶液都会溶解硫酸钾,故选:B。
五、计算题(本大题包括1小题,共10分)
21. 某公司生产出的纯碱产品中经检测只含有氯化钠杂质。为测定产品中碳酸钠的质量分数,20℃时,称取该产品样品26.5g,加入到盛有一定质量稀盐酸的烧杯中,碳酸钠与稀盐酸恰好完全反应,气体完全逸出,得到不饱和NaCl溶液。反应过程用精密仪器测得烧杯内混合物的质量(m)与反应时间(t)关系如下图所示。
求:(1)生成CO2的质量。
(2)该纯碱样品中Na2CO3的质量分数。
(3)根据条件,此题还可求算出下列中的 (只填字母标号,不计算,可多选)。
A该纯碱样品中NaCl的质量分数
B反应所用稀盐酸的溶质质量分数
C反应后所得溶液中NaCl的质量分数
D反应生成水的质量
【答案】()8.8 g
(2)设:样品中碳酸钠的质量为x
x=21.2g
则该纯碱样品中碳酸钠质量分数为:。
(3)ABCD
【解析】
【详解】(1)根据质量守恒定律,生成二氧化碳质量为172.5g﹣163.7g=8.8g。
(2)见答案。
(3)A、利用样品质量与碳酸钠质量差即可求得样品中氯化钠的质量,氯化钠质量与样品质量比可计算样品中氯化钠的质量分数;故A正确;
B、根据反应的化学方程式,由二氧化碳质量可计算稀盐酸中HCl中质量;所加入稀盐酸溶液的质量172.5g﹣26.5g=146g,可以计算出反应所用稀盐酸的溶质质量分数;故B正确;
C、虽然可通过计算确定反应后所得氯化钠溶液中氯化钠的质量,题目说的是烧杯内物质的质量,所得溶液的质量就为163.7g,且其中没有不溶解于水的杂质存在.所以可以计算所得溶液的溶质的质量分数;故C正确;
D、根据反应的化学方程式,由生成二氧化碳的质量可计算出生成水的质量;故D正确;
故选:ABCD。
【点睛】在对变化的曲线进行分析时,曲线的折点意味着恰好完全反应,此时总质量与反应前总质量的差即为反应放出气体的质量。A.加热液体
B.测定溶液pH
C.称量固体
D.稀释浓硫酸
选项
实验目的
实验方案
A
除去FeCl2溶液中的CuCl2
加入过量的锌粉,过滤
B
除去CO2中混有的HCl
通过足量的氢氧化钠溶液
C
鉴别NaOH和NH4NO3固体
取样、加水溶解、触摸烧杯外壁
D
鉴别稀盐酸和氯化钠溶液
取样,加入无色酚酞观察颜色变化
铁的氧化物
FeO
Fe2O3
Fe3O4
铁的质量分数
77.8%
70.0%
72.4%
物质
KCl
K2SO4
NH4Cl
(NH4)2SO4
溶解度/g(20℃)
34.2
11.1
37.2
75.5
2024年广东省广州市第五中学中考化学二模试卷(学生版+教师版): 这是一份2024年广东省广州市第五中学中考化学二模试卷(学生版+教师版),文件包含2024年广东省广州市第五中学中考化学二模试卷教师版docx、2024年广东省广州市第五中学中考化学二模试卷学生版docx等2份试卷配套教学资源,其中试卷共29页, 欢迎下载使用。
11,2024年广东省东莞市常平镇中考化学二模试卷: 这是一份11,2024年广东省东莞市常平镇中考化学二模试卷,共24页。试卷主要包含了0<m<7,5g﹣163,8g,2g等内容,欢迎下载使用。
2024年广东省东莞市常平镇中考第二次模拟测化学试卷(无答案): 这是一份2024年广东省东莞市常平镇中考第二次模拟测化学试卷(无答案),共8页。试卷主要包含了全卷共6页,可能用到的相对原子质量,下列实验现象的描述正确的是,掌握化学用语是学好化学的关键,世卫组织等内容,欢迎下载使用。

