所属成套资源:2023-2024学年九年级化学上册同步考点解读与专题训练(人教版)
初中化学人教版九年级上册课题 1 燃烧和灭火同步达标检测题
展开这是一份初中化学人教版九年级上册课题 1 燃烧和灭火同步达标检测题,文件包含71燃烧和灭火专题训练九大题型原卷版docx、71燃烧和灭火专题训练九大题型解析版docx等2份试卷配套教学资源,其中试卷共31页, 欢迎下载使用。
\l "_Tc16452" 【题型1 燃烧与燃烧的条件】 PAGEREF _Tc16452 \h 1
\l "_Tc5338" 【题型2 完全燃烧与不完全燃烧】3
\l "_Tc16452" 【题型3 灭火的原理和方法】5
\l "_Tc5338" 【题型4 防范爆炸的措施】7
\l "_Tc5338" 【题型5 燃烧、爆炸、缓慢氧化与自燃】8
\l "_Tc16452" 【题型6 燃烧和爆炸实验】9
\l "_Tc5338" 【题型7 易燃物和易爆物安全知识】9
\l "_Tc5338" 【题型8 几种常见的与化学有关的图标】10
\l "_Tc5338" 【题型9 几种常用的灭火器】11
可能用到的相对原子质量:H-1 C-12 N-14 O-16 F-19 Na-23 S-32 C1-35.5 K-39 Ca-40 Fe-56 Cu-64 Zn-65 I-127
\l "_Tc16452" 【题型1 燃烧与燃烧的条件】
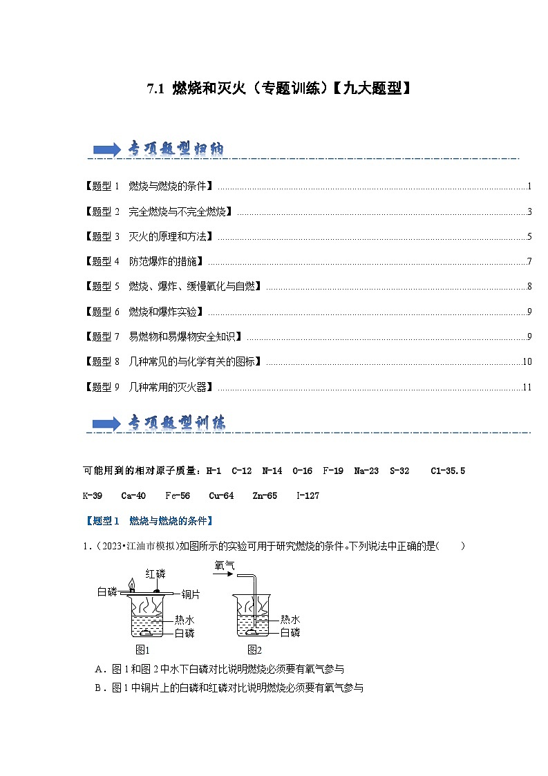
1.(2023•江油市模拟)如图所示的实验可用于研究燃烧的条件。下列说法中正确的是( )
A.图1和图2中水下白磷对比说明燃烧必须要有氧气参与
B.图1中铜片上的白磷和红磷对比说明燃烧必须要有氧气参与
C.图1中铜片上的红磷和水下的白磷对比说明燃烧必须达到可燃物的着火点
D.此组实验烧杯中的热水只起升高温度的作用
2.(2023•增城区二模)古籍《辍耕录》记载:“杭人削松木为小片,其薄为纸,镕硫磺涂木片顶端分许,名曰发烛…”下列说法错误的是( )
A.削松木为小片可使燃烧更充分
B.镕硫磺涂木片说明松木不可燃烧
C.“发烛”发火会放出热量
D.“发烛”发火产物会污染空气
3.(2023•常州模拟)古代用“木燧”(钻木取火)、“金燧”(聚焦太阳光取火)和“石燧”(撞击石块产生火星取火)三种方法引燃易燃物。下列分析正确的是( )
A.“木燧”能增大空气中O2含量
B.“金燧”使用不受天气条件制约
C.“石燧”为燃烧提供了可燃物
D.引燃时温度均达到可燃物着火点
4.(2023•南岗区校级开学)推理是化学学习中常用的思维方法,下列推理正确的是( )
A.阳离子带正电荷,所以带正电荷的粒子一定是阳离子
B.燃烧伴随着发光、放热现象,所以有发光、放热现象的变化一定是燃烧
C.同种分子构成的物质属于纯净物,所以纯净物一定由同种分子构成
D.元素的种类由质子数决定,则质子数相同的原子一定属于同种元素
5.(2023春•巴彦县校级期末)根据你所掌握的化学知识,请按要求回答下列问题:
(1)H2O中数字“2”的含义: 。
(2)构成氯化钠的基本微粒是离子,则其中阳离子的化学符号为 。
(3)长期盛放澄清石灰水的试剂瓶内壁往往附着一层白色固体,写出形成该白色固体的化学方程式 。
(4)室内起火时,如果打开门窗,火反而烧得更旺,从燃烧条件考虑,打开门窗,为可燃物燃烧提供了充足的 。
(5)在煤炉上放一壶水不能防止一氧化碳中毒,这是因为一氧化碳 溶于水。
6.(2022秋•莘县期末)2022年12月4日,神舟十四号载人飞船返回舱在东风着陆场成功着陆,神舟十四号载人飞行任务取得圆满成功。请回答下列问题:
(1)液氢、液氧是运载火箭的推进剂,液氢在分类上属于 (填“纯净物”或“混合物”)。氢气燃烧时除了具备充足的氧气外,还需要其 才能燃烧。
(2)宇航服可采用氢氧化锂(LiOH)去除二氧化碳气体。该反应的化学方程式为:2LiOH+CO2=Li2CO3+X,则X的化学式为 。
(3)东风着陆场做了各种准备工作,公共场所用“84消毒液”(NaClO溶液)进行了环境杀菌。NaClO中Cl元素的化合价是 。
7.(2023•桃城区校级模拟)某同学表演“水能生火”的魔术。他向包有过氧化钠(Na2O2)粉末的脱脂棉上滴水,实验装置如图所示:
(1)打开装置中分液漏斗的活塞,控制滴加水的速度,观察到试管内有气泡产生,检验有氧气生成的方法是 。
(2)实验中还观察到伸入烧杯中的导管口有气泡冒出,请解释产生该现象的原因
。
(3)依据燃烧的条件分析,过氧化钠与水反应应为棉花燃烧提供的条件是: 。
8.(2023春•广饶县校级月考)根据下列与“红磷”有关的实验图示回答问题。
(1)实验甲是测定空气中氧气含量的简易装置,该实验中为充分消耗集气瓶中的氧气,要做的是 。
(2)实验乙中,验证“可燃物燃烧需要氧气”要对比观察的是
。
(3)实验乙与实验丙相比较,实验丙的优点是
。
(4)实验丁中气球的作用是 。
(5)反应的化学方程式 。
\l "_Tc5338" 【题型2 完全燃烧与不完全燃烧】
9.(2023•山西二模)在“烹饪与营养”实践活动中,同学们发现:灶内的木材燃烧一段时间后火焰变小,用长木棒挑开木材堆后,火焰重新变旺。这是因为( )
A.升高了木材的温度 B.木材的导热性变强
C.木材的着火点降低 D.使木材接触了更多的空气
10.(2023•西城区校级模拟)野炊时,小明发现木柴火焰很小,将木柴架空后火焰变大,架空的目的是( )
A.便于观察火焰的大小
B.升高木柴的温度
C.降低木柴的着火点
D.增大木柴与空气的接触面积
11.(2023•柳南区校级模拟)野炊时,小华发现篝火的火焰很小,于是他将木柴架空一些,这样做的目的是( )
A.方便添加木柴
B.升高木柴的温度
C.增大木柴与空气的接触面积
D.降低木柴的着火点
12.(2023•方城县模拟)推广使用乙醇汽油,可以减少污染物的排放。乙醇完全燃烧的化学方程式为 ;使燃料充分燃烧的方法有
(写一种即可);一定条件下,9.6g甲烷和32gO2恰好完全反应,生成21.6gH2O、8.8gCO2和一定质量的CO,该反应中O2和CO的分子个数比为 。
13.(2023春•莱州市期末)燃烧是人类最早利用的化学反应之一,燃烧的利用大大促进了人类文明的不断进步。常见可燃物的着火点见下表:
(1)某化学兴趣小组郊外野营时,开展了下列探究实践活动,请回答下列问题:
①分别点燃大小相同的木材和木炭, 先燃烧(填“木材”或“木炭”),说明燃烧需要 。
②用沙石盖在燃烧的木材上,木材不再燃烧,说明燃烧需要 。
③欲探究燃烧的另一条件,还需要准备的物质可以是 (合理即可)。
(2)若氧气供给不足,木炭燃烧不充分,写出反应的化学方程式: 。在做饭时,小明同学用扇子扇炭火,火越来越旺,这是因为 能促进可燃物燃烧。小华同学则将捡来的树枝架空,也能使燃烧更旺,原理是
。
(3)如何点燃煤球(用无烟煤制作),结合生活经验谈谈你的做法: ,这样做的理由是
。
\l "_Tc16452" 【题型3 灭火的原理和方法】
14.(2023•宁化县模拟)下列有关燃烧和灭火的说法错误的是( )
A.火上浇油——隔绝氧气
B.星火燎原——使温度达到可燃物的着火点
C.釜底抽薪——清除可燃物
D.架空篝火——增大可燃物与氧气的接触面积
15.(2023•凤台县校级开学)在使用酒精灯加热时,不慎碰倒了酒精灯,酒精在桌面燃烧起来。这时应采取的紧急灭火措施是( )
A.用水浇灭B.用嘴吹灭C.用书本扑灭D.用湿布盖灭
16.(2023春•广饶县校级月考)如图关于燃烧现象的解释或分析正确的是( )
A.图a中将煤球变成蜂窝煤后再燃烧,其目的是延长煤燃烧的时间
B.图b中火柴头垂直向上燃烧时容易熄灭,是因为热空气提高了火柴梗的着火点
C.图c中蜡烛火焰很快熄灭,是因为金属丝圈阻碍空气的流动
D.由图d中的现象可知,金属镁燃烧的火灾不能用二氧化碳灭火
17.(2023春•牟平区期中)(多选)小明的烧烤生日宴会上出现了下列过程,其中分析不合理的是( )
A.木炭上滴加几滴汽油后,轻易地被点燃——汽油降低了木炭着火点,使木炭被点燃
B.红热的木炭经风吹后,燃烧得更红了——风带来了新鲜的空气,使火焰燃烧更旺
C.许愿后吹灭吹灭生日蜡烛,主要是因为呼出的气体二氧化碳能灭火
D.相比煤炭,木炭较易点燃,产生烟尘及有毒物质也较少
18.(2023春•钢城区期末)(多选)下列关于燃烧现象的解释或分析,不正确的是( )
A.图a中将煤球变成蜂窝煤后再燃烧,其目的是延长煤燃烧的时间
B.图b中火柴头斜向下时更容易燃烧,是因为降低了火柴梗的着火点
C.图c中蜡烛火焰很快熄灭,是因为上方的金属丝圈阻碍空气的流动
D.由图d中的现象可知,金属镁燃烧起火不能用二氧化碳扑救
19.(2023春•德惠市校级月考)回答下列问题:
(1)楼房发生火灾,用水来灭火,水的作用主要是 。
(2)实验中除去水中不溶性杂质的操作是 。
(3)在水的净化过程中,常利用 的吸附性除去异味和有色物质。
(4)通电分解水时,用 检验与电源正极、负极相连的玻璃管中产生的气体。
20.(2023春•威海期末)烧烤中的化学
前段时间,“淄博烧烤”冲上热搜。淄博烧烤是淄博饮食文化的重要组成部分,现在仍保留着独立小炉木炭有烟烧烤。
(1)烧烤时常会用到木炭,由木材烧制木炭过程中发生了 (选填“物理”或“化学”)变化。木炭疏松多孔,具有 性,还可以用来除去水中的色素和异味。木炭主要含碳元素,写出木炭完全燃烧的化学方程式 。吃烧烤时最好在室外通风良好的地方,理由是 。人们常用扇子扇火使火更旺,其原理是 。烧烤完毕需要将火熄灭,写出一种灭火的方法 ,其灭火原理是 。
(2)吃烧烤时,在远处就能闻到烤肉串的香味,从分子的观点解释这一现象,是因为
。
(3)肉类食品直接在高温下烧烤,会产生一种高度致癌物质——苯并芘(化学式C20H12)附着在食物表面,从而对人体健康有害。苯并芘中碳元素的质量分数是 (精确到0.1%)。
21.(2023春•桓台县期末)雷击是引起森林大火的重要因素之一,灭火行动中突发的明火“爆燃”会对消防队员造成严重伤害。“爆燃”的主要原因是森林内有些枯枝落叶长久堆积腐烂,产生大量以甲烷为主的可燃性气体,突遇明火导致。请分析并完成下列问题:
(1)雷击能引起森林火灾的原因是 。
(2)森林内可燃物长久堆积腐烂属于化学变化中的 。
(3)森林灭火,砍伐树木形成隔离带,属于灭火原理中的是 。
(4)计算3.2g甲烷完全燃烧,可生成二氧化碳多少克。(写出计算过程)
22.(2023春•讷河市期末)利用所学的化学知识解答下列问题:
(1)在书写具有保存价值的档案时,规定应使用碳素墨水,为什么?
。
(2)金刚石和石墨是由碳元素组成的碳单质,物理性质差别较大的原因是
。
(3)消防员用高压水枪灭火,此措施依据的灭火原理是
。
\l "_Tc5338" 【题型4 防范爆炸的措施】
23.(2022秋•新疆期末)中学生要有一定的安全知识。下列说法正确的是( )
A.夜晚可以在煤炉上放置一壶水防止CO中毒
B.家里煤气泄漏,应打开排气扇抽风
C.水能灭火主要是因为水蒸发吸热,降低温度至可燃物的着火点以下
D.把燃气热水器安装在浴室内,方便调水温
24.(2023春•临淄区期末)生产生活中安全第一。下列采取的安全措施或做法正确的是( )
A.发现室内起火,立即打开门窗通风
B.在加油站、面粉厂等地严禁接打电话
C.家中电线起火应立即用水扑灭
D.用水喷淋灭火是降低了可燃物的着火点
25.(2023春•东平县期末)了解防火、防爆的安全知识非常重要,下列说法不正确的是( )
A.在加油站不能接听和拨打手机
B.夜间发现厨房内煤气泄漏,立即开灯检查
C.高层楼房着火时,不能乘坐电梯,应从安全通道撤离
D.室内火灾逃生时,用湿毛巾捂住口鼻,俯身迅速离开
26.(2023•天津)(多选)劳动创造幸福。下列劳动项目涉及物质的性质与应用,相关解释正确的是( )
A.AB.BC.CD.D
27.(2023•振安区校级三模)天然气是人们常用的一种燃料,热值大且对空气污染较小,但使用不当也会对人们的生活产生极大的危害,请用你学过的化学知识回答下列问题。
(1)环保部门需实时监测,提供空气质量报告,目前计入空气污染指数且有毒的物质是 。
(2)天然气在使用时应注意安全,天然气泄漏引起的火灾,消防员用高压水枪灭火,其原理是 。家用天然气中会加有臭味的乙硫醇,目的是 。
\l "_Tc5338" 【题型5 燃烧、爆炸、缓慢氧化与自燃】
28.(2023春•环翠区校级期末)下列关于化学爆炸的叙述不正确的是( )
A.化学爆炸是物质剧烈燃烧的结果,所以一定发生化学变化
B.天然气和氢气在密闭容器内混合,用电火花点火可能发生化学爆炸
C.化学爆炸一定会伴有发光、发热现象
D.面粉厂遇到明火发生爆炸,属于化学爆炸
29.(2023•渝水区开学)下列物质的说法不正确的是( )
A.点燃H2与O2混合气体可能爆炸,则点燃CH4与O2的混合气体也可能爆炸
B.细铁丝在氧气中燃烧后,质量增大,符合质量守恒定律
C.金刚石常用来刻画玻璃是因为金刚石很坚硬
D.水可以灭火的原因是水能降低可燃物的着火点
30.(2023春•吉安县校级期中)化学概念间有如图所示的部分关系,下列说法正确的是( )
A.纯净物与混合物属于包含关系
B.缓慢氧化与氧化反应属于并列关系
C.物理变化与化学变化属于包含关系
D.氧化反应与化合反应属于交叉关系
31.(2022春•绥棱县校级月考)可燃物与氧气发生的一种 、 的剧烈 反应叫做燃烧。
\l "_Tc16452" 【题型6 燃烧和爆炸实验】
32.(2023•光山县校级三模)如图往容器内吹入一定量的空气,发生燃爆现象:硬纸板随热气流冲高,蜡烛熄灭。下列说法不正确的是( )
A.将实验所用面粉换成铁粉也可能产生上述现象
B.吹入空气的目的之一是增大面粉与氧气的接触面积
C.在有限的空间内,可燃性粉尘遇明火就会发生燃爆
D.蜡烛熄灭,可能是爆炸产生的气流隔绝了氧气
33.(2023•商河县二模)有关粉尘爆炸实验说法不正确的是( )
A.鼓空气的目的是为了增大罐内压强
B.燃着的蜡烛是升高温度达到面粉的着火点
C.实验说明可燃物与氧气的接触面积越大,燃烧越剧烈
D.面粉加工厂必须严禁烟火
34.(2023•新县校级三模)如图所示为网络上流行的粉尘爆炸的实验装置,利用软管向塑料袋内吹气散面粉,瞬间发生爆炸,产生明显火焰,塑料袋被冲飞。
(1)从燃烧的条件分析,粉尘爆炸实验中蜡烛所起的作用是什么?
(2)吹散面粉的目的是什么?
\l "_Tc5338" 【题型7 易燃物和易爆物安全知识】
35.(2023春•淄川区期末)铁路部门明确规定,严格禁止携带易燃物、易爆物、危险品、腐蚀性物品进站上车。下列物质中,按规定可以带上列车的是( )
A.酒精B.食盐C.汽油D.鞭炮
36.(2023•漳州模拟)2023年1月15日辽宁浩业化工厂因碳氢化合物泄露燃烧,发生爆炸。下列说法不正确的是( )
A.泄露的碳氢化合物属于可燃物
B.发生重大火灾时,应立即拨打119火警电话
C.消防员用水枪灭火,降低了可燃物的着火点
D.工厂存放易燃易爆物时,要禁止明火
37.(2023•衡阳二模)近两年来国内发生了多起重大的化学品爆炸事件,严重危害了人民的生命财产安全,提高全民认识,管理危险化学品的常识刻不容缓。下列做法符合安全的是( )
A.随身携带浓硫酸乘坐公交车
B.在运输烧碱的容器外张贴“腐蚀品”警告标志
C.疑似天然气泄漏时开灯检查
D.携带鞭炮乘坐地铁
38.(2022秋•鄱阳县期中)中国高铁被誉为“中国新四大发明”之一,极大地方便了人们的出行。
(1)文明乘车:高铁内不允许吸烟,车厢内如果烟味弥漫,车厢内的报警器就会发出警报。用微观粒子的知识解释“烟味弥漫”的原因: 。
(2)安全乘车:乘车时禁止携带汽油,因为汽油属于 (填序号)。
①腐蚀品 ②易燃液体 ③有毒品
(3)舒适乘车:高铁上设有直饮水机,直饮水机中活性炭的作用是
。
(4)高铁防疫:高铁内常用过氧乙酸(CH3COOOH)消毒,下列关于过氧乙酸的说法正确的是 (填字母)。
A.过氧乙酸属于氧化物
B.过氧乙酸由三种元素组成
C.过氧乙酸由9个原子构成
D.过氧乙酸的相对分子质量是76g
\l "_Tc5338" 【题型8 几种常见的与化学有关的图标】
39.(2023•盘龙区模拟)学校采购了一批含75%酒精的免洗消毒喷雾。你建议在存放处张贴的警示标识是( )
A.B.
C.D.
40.(2023•广州模拟)学校采购了一批含75%酒精的免洗消毒喷雾。你建议在存放处张贴的警示标识是( )
A.B.
C.D.
41.(2022•巩义市模拟)安全与规范至关重要,回答下列问题:
(1)如果洒出的酒精在桌面上燃烧起来,应用 扑灭。
(2)可燃性气体在通风不良的有限空间内可能发生爆炸事故,油库、面粉加工厂都有
的字样或图标。
\l "_Tc5338" 【题型9 几种常用的灭火器】
42.(2023•上饶模拟)3月28日是全国中小学生安全教育日。下列关于燃烧、灭火和自救的说法正确的是( )
A.炉火越吹越旺是因为吹气降低了木柴的着火点
B.发生火灾时,打开所有门窗,有利于逃生
C.图书馆内图书着火,可用水基型灭火器灭火
D.用灯帽盖灭酒精灯的灭火原理是隔绝氧气
43.(2023春•巴彦县校级期末)在日常生活及生产中,下列叙述错误的是( )
A.燃气灶的火焰呈黄色或橙色时,调大炉具进风口
B.为减少肥皂的浪费,用硬水洗衣服
C.制糖工业中利用活性炭来脱色以制白糖
D.用水基型灭火器扑灭汽油、柴油引起的火灾
44.(2023春•右玉县校级月考)请利用所学的化学知识回答。
(1)图书、档案着火选择 灭火器,灭火原理是 。
(2)油锅着火,通常盖上锅盖,灭火的原理是 。
(3)冬季是“煤气中毒”的高发季节,使人中毒的主要气体是 ,预防中毒的措施是 。
45.(2023•路北区二模)如图所示的简易泡沫灭火器。回答下列问题:
(1)实验选用浓盐酸而不用稀盐酸,目的是 。
(2)发生反应的化学方程式是 。
(3)翻转吸滤瓶,有大量泡沫喷出且喷的很远,原因是:两种药品混合后
。
可燃物
木材
木炭
无烟煤
着火点/℃
200﹣290
320﹣370
700﹣750
选项
劳动项目
相关解释
A
用过的塑料矿泉水瓶放入可回收垃圾桶中
垃圾分类,回收再利用
B
在厨灶上方安装天然气报警器
天然气易燃且密度大于空气
C
在阳光下晾晒湿衣服
温度升高,水分子变大
D
用活性炭除去冰箱异味
活性炭具有吸附性
相关试卷
这是一份初中化学人教版九年级上册课题3 水的组成课时练习,文件包含43水的组成专题训练七大题型原卷版docx、43水的组成专题训练七大题型解析版docx等2份试卷配套教学资源,其中试卷共30页, 欢迎下载使用。
这是一份化学第四单元 自然界的水课题2 水的净化随堂练习题,文件包含42水的净化专题训练五大题型原卷版docx、42水的净化专题训练五大题型解析版docx等2份试卷配套教学资源,其中试卷共32页, 欢迎下载使用。
这是一份初中课题1 爱护水资源同步练习题,文件包含41爱护水资源专题训练三大题型原卷版docx、41爱护水资源专题训练三大题型解析版docx等2份试卷配套教学资源,其中试卷共22页, 欢迎下载使用。

