所属成套资源:人教版九年级化学上册精讲精练(原卷版+解析)
初中人教版课题 1 燃烧和灭火练习
展开
这是一份初中人教版课题 1 燃烧和灭火练习,共64页。试卷主要包含了1 燃烧和灭火,燃烧,物质的着火点,燃烧的条件,燃烧条件的实验探究, B等内容,欢迎下载使用。
考点精讲
【知识点一】燃烧的条件及探究
1.燃烧
(1)概念
通常情况下,可燃物与氧气发生的一种发光、放热的剧烈的氧化反应叫做燃烧。
(2)概念解读
①这里的燃烧是狭义的观念。广义的燃烧是指所有伴有发光、放热现象的剧烈的化学反应。不一定需要氧气参加,如氢气和氯气燃烧生成氯化氢气体。
②发光、放热的现象不一定是燃烧,如灯泡通电就会发光、放热,但是这是物理变化,不是燃烧。
2.物质的着火点
一般指可燃物达到燃烧所需的最低温度,称之为着火点。着火点是物质的固有属性,一般不随外界条件的改变而改变。
常见的白磷的着火点是40℃,红磷的着火点是240℃。
3.燃烧的条件
物质燃烧的条件:可燃物、氧气或空气、温度达到可燃物的着火点,三者缺一不可。
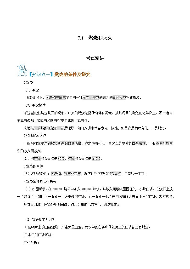
4.燃烧条件的实验探究
(1)如图所示。在500 mL烧杯中加入400 mL热水,并放入用硬纸圈圈住的一小块白磷。在烧杯上放一片薄铜片,铜片上一端放一小堆干燥的红磷,另一端放一小块已用滤纸吸去表面上水的白磷。观察现象。
用导管对准上述烧杯中的白磷,通入少量氧气或空气,观察现象。
(2)实验现象及分析
Ⅰ.薄铜片上的白磷燃烧,产生大量白烟,而水中的白磷和薄铜片上的红磷都没有燃烧。
Ⅱ.水中的白磷燃烧。
实验分析:
①Ⅰ中,薄铜片上的白磷和红磷都和氧气或空气接触,但白磷的着火点低,热水使其达到了着火点,所以能燃烧;薄铜片上的红磷没有达到着火点,所以不燃烧。水中的白磷没有和氧气或空气接触,所以不燃烧。
②Ⅱ中,通入氧气,水中的白磷在热水中达到了着火点,且和氧气接触,所以能燃烧。
(3)实验结论
物质燃烧需要满足三个条件:是可燃物、温度达到可燃物的着火点、与氧气或空气接触,缺一不可。
规律小结:
(1)铜片上的白磷和红磷温度一样、且都与氧气接触,一个燃烧、一个不燃烧,说明燃烧需要达到可燃物的着火点;
(2)Ⅰ和Ⅱ水中的白磷温度一样,且都达到了白磷的着火点,通入氧气的燃烧,未通氧气的不燃烧,说明燃烧需要与氧气或空气接触;
(3)白磷和红磷都是可燃物,说明燃烧的物质是可燃物。
通过以上的对比实验,得出了燃烧的三大条件。
【技巧方法】
绝大多数燃烧都是可燃物与氧气在点燃或加热的条件下发生的。但有些燃烧不一定需要氧气参加,如金属镁可以在氮气和二氧化碳中燃烧,钠可以在氯气中燃烧等。
2、可燃物燃烧的剧烈程度不同的原因:
①和氧气的接触面积、氧气的浓度有关,和氧气的接触面积越大,氧气的浓度越大,燃烧越充分、越剧烈;
②与可燃物本身的性质有关。
3、可燃物的着火点是物质的一种属性,一般情况下是不会改变的。根据具体情况确定合适的灭火发法,不能一概而论。
【拓展延伸】
1、燃烧的发生必须要求三个条件同时具备,如只具备其中的一部分,燃烧并不发生。
2、燃烧需要同时满足三个条件,灭火则是破坏其中的任何一个条件就能达到的目的。
3、着火点是达到燃烧所需的最低温度。着火点是物质本身的固有属性,因此不能说用降低或升高着火点的方法来灭火,而只能是降温到着火点以下。
【典型例题】
(2022·四川绵阳·中考真题)某化学兴趣小组设计了如图所示实验来探究燃烧的条件。已知白磷着火点为40 ℃,红磷着火点为240 ℃,下列说法错误的是( )
A.白磷1燃烧而白磷2不燃烧说明燃烧需要空气
B.白磷1燃烧而红磷不燃烧说明燃烧需要温度达到着火点
C.气球的作用是防止燃烧产生的P2O5污染空气
D.通氧气可使白磷2燃烧,升高水温可使红磷燃烧
【举一反三】
1.(2022·江苏常州·中考真题)常州的焦尾琴是四大古琴之一,面板材料取自尾部烧焦的桐木。下列说法不正确的是( )
A.桐木能够燃烧说明其具有可燃性B.向灶膛扇风可加快桐木燃烧速度
C.桐木烧焦时部分桐木转化为木炭D.浇水可降低桐木的着火点而灭火
2.(2022·山东青岛·中考真题)小明在做化学实验时用灯帽盖灭酒精灯,这样操作依据的灭火原理是( )
A.移走可燃物B.隔绝氧气
C.降低温度至可燃物的着火点以下D.以上原理都有
3.(2022·贵州遵义·中考真题)某市一家五口为避免蚊虫叮咬,在家一次性点了20盘蚊香,导致全家中毒,出现身体不适、头晕恶心、呼吸困难等症状,为避免蚊香中毒及预防火灾、正确的做法是( )
①点燃蚊香后,将蚊香放在通风处
②将点燃的蚊香远离易燃物品
③为达到更好驱蚊效果紧闭门窗
④点燃的蚊香不宜靠近头部
A.①②③B.①②④C.②③④D.①③④
4.(2022·山东日照·中考真题)如图所示,把同样大小的滤纸碎片和乒乓球碎片分开放在一块薄铜片的两侧,加热铜片的中部,下列实验现象或结论正确的是( )
A.乒乓球碎片不是可燃物,不能燃烧
B.实验过程中滤纸碎片先燃烧,乒乓球碎片后燃烧
C.铜片导热和滤纸碎片燃烧都是物理变化
D.实验说明燃烧的条件之一是温度需要达到着火点
5.(2022·吉林长春·中考真题)可控的火是福,不可控的火是祸。下图是利用对比法探究燃烧条件的实验装置,回答下列问题:(已知:白磷的着火点为40℃,红磷的着火点为240℃)
(1)图1中薄铜片上的白磷燃烧而红磷不燃烧,说明燃烧需要的条件是____________。
(2)图1中薄铜片上的白磷燃烧而水中白磷不燃烧,说明燃烧需要的条件是____________。
(3)磷燃烧的生成物有毒。与图1装置相比,利用图2装置进行实验的优点是____________。
【针对训练】
1.(2021·辽宁鞍山·中考真题)成语“釜底抽薪”用化学知识解释合理的是( )
A.隔绝空气
B.清除可燃物
C.降低可燃物的着火点
D.使可燃物温度降到着火点以下
2.(2021·贵州遵义·中考真题)探究燃烧的条件便于控制燃烧。可燃物燃烧的一般条件是:①可燃物与O2接触;②温度达到可燃物的着火点。用如图装置探究,下列说法正确的是( )
A.欲证明条件①:先通O2,再通N2
B.欲证明条件②:先通N2,再点燃酒精灯
C.欲证明条件①②:先通O2,再点燃酒精灯,然后立即改通N2
D.试管中的氢氧化钠溶液可以检验并吸收木炭燃烧生成的CO2
3.(2021·甘肃兰州·中考真题)下列有关燃烧和灭火的说法不正确的是( )
A.燃烧是一种缓慢的氧化反应
B.“釜底抽薪”蕴含的灭火原理是清除可燃物
C.温度达到着火点,可燃物不一定燃烧
D.篝火晚会时架空火柴,有利于木材充分燃烧
4.(2021·江苏徐州·中考真题)下列实验方案能达到实验目的的是( )
A.验证可燃物燃烧需要氧气:按图所示装置进行实验
B.区别氯化钙溶液和蒸馏水:取等量试样放人两支试管中,分别滴入等量肥皂水,振荡,观察现象
C.配制100g5%的碳酸钙溶液:称取5.0g碳酸钙,放入95mL水中,充分搅拌
D.验证酒精中含有氢元素:在95%的酒精燃烧的火焰上罩一个干燥的小烧杯,观察现象
5.(2021·广东广州·中考真题)用如图所示实验探究燃烧的条件,下列说法正确的是( )
A.对比①③说明燃烧的条件之一是可燃物接触氧气
B.对比①④说明燃烧的条件之一是需要有可燃物
C.对比③④说明燃烧的条件之一是达到可燃物的着火点
D.本实验用盘成螺旋状的细铁丝替代白磷,能得到相同的实验结论
6.(2022·辽宁丹东·中考真题)某活动小组探究燃烧条件的装置如图所示。
(温馨提示:白磷的着火点40℃,红磷的着火点240℃)
(1)观察到___________现象,说明燃烧需要温度达到着火点。
(2)若把B试管充满CO2气体且把红磷换成白磷,则B试管中白磷___________(填“能”或“不能”)燃烧,与A试管中现象比较,可以证明燃烧需要___________,同时还能证明CO2气体的性质是___________。
7.(2021·湖北鄂州·)为探究燃烧的条件,某同学进行如图所示的实验:
(1)实验Ⅰ能验证可燃物燃烧需要氧气的现象是___________,反应的化学方程式是___________。
(2)设计实验Ⅱ的目的是___________。
(3)铜片上的红磷没有燃烧的原因是___________。
(4)实验中水的作用是___________。
【知识点二】灭火的原理及探究
1.灭火的原理及方法
(1)灭火原理:破坏燃烧的三大条件之一,即可达到灭火的目的。
(2)灭火的三类方法
①清除可燃物或使可燃物与其他物品隔离。
②隔绝氧气或空气。
③降低可燃物的温度到其着火点以下。
2.灭火原理的实验探究
(1)如图所示。点燃3支蜡烛,在其中一支蜡烛上扣一只烧杯;将另两支蜡烛分
别放在两只烧杯中;然后向一只烧杯中加适量碳酸钠和盐酸。观察蜡烛的燃烧情况。
(2)实验现象及分析
Ⅰ.蜡烛逐渐熄灭。
Ⅱ.蜡烛继续燃烧。
Ⅲ.加入试剂后,蜡烛熄灭。
实验分析:
Ⅰ.蜡烛熄灭是因为烧杯中的氧气耗尽。
Ⅱ.蜡烛继续燃烧是因为蜡烛和氧气接触。
Ⅲ.加入试剂后,反应生成了不支持燃烧的二氧化碳气体,隔绝和氧气或空气的接触,所以蜡烛熄灭。
3.常见的灭火方法
(1)油锅着火:盖上锅盖——隔绝氧气或空气。
(2)燃着的酒精灯用灯冒盖灭——隔绝氧气或空气。
(3)酒精洒在桌子上着火,用湿抹布盖灭——隔绝氧气或空气;降温到其着火点以下。
(4)森林火灾,灭火时设置隔离带——隔离可燃物。
(5)建筑物着火,用高压水枪喷水灭火——降温到其着火点以下。
4.灭火器及适用范围
5.火灾自救
遭遇火灾要保持冷静,火势不大,可选择合适的方法或灭火器灭火;当火势较大或有蔓延趋势,可用湿毛巾捂住口鼻,蹲下靠近地面或墙壁逃离火灾现场,并寻找机会立即拨打119火警电话。
【技巧方法】
火灾自救措施(高频考点)
(1)发现火灾迅速打火警电话119,如火势不大时应采取有效措施控制和扑灭火灾。
(2)如果被困在火灾区,要用湿毛巾捂住口鼻,弯下身子跑出火灾区。
(3)若是燃气炉灶失火,应迅速关闭燃气阀门,再灭火。
(4)电器或线路失火,要先切断电源,再灭火。
(5)救火时,不要贸然开门窗,以免空气对流加速火势蔓延。
【拓展延伸】
生活中的灭火实例(云南近五年考查过)
【典型例题】
(2022·湖北襄阳·中考真题)科学用火,可以趋利避害。下列有关燃烧与灭火的说法正确的是( )
A.家用电器着火可直接用水浇灭
B.室内失火应立即打开门窗排除浓烟
C.水能灭火是因为水降低了可燃物的着火点
D.关闭燃气阀门灭火的原理是隔离可燃物
【举一反三】
1.(2022·辽宁鞍山·中考真题)下面是关于灭火和火灾自救的知识,其中正确的是( )
A.熄灭酒精灯时,用嘴吹灭B.炒菜时油锅着火,立即用水浇灭
C.档案室着火,用二氧化碳灭火器灭火D.当室内发生火灾时,应迅速打开门窗通风
2.(2022·贵州黔西·中考真题)某中学有两名学生回到住所,闻到屋内充斥着燃气味道,他们赶紧关闭阀门后立即点燃炉灶检测,燃气罐瞬间燃爆,两人都被严重烧伤。当打开房门闻到燃气气味时,首先应立即( )
A.拨打电话向消防救援站报警
B.打开燃气灶具查找漏气部位
C.打开门窗通风
D.拨打电话请燃气部门人员上门维修
3.(2022·山东青岛·中考真题)小明在做化学实验时用灯帽盖灭酒精灯,这样操作依据的灭火原理是( )
A.移走可燃物B.隔绝氧气
C.降低温度至可燃物的着火点以下D.以上原理都有
4.(2022·湖南益阳·中考真题)为强化安全意识,某学校开学第一课是消防安全知识讲座。下列相关说法正确的是( )
A.炒菜时油锅着火,用锅盖盖灭
B.厨房内天然气泄露,立即打开排气扇
C.高层楼房着火,立即乘坐电梯逃离
D.家用电器着火,用水扑灭
5.(2022·内蒙古鄂尔多斯·中考真题)安全的家居环境和健康的饮食会使生活更美好。
(1)水基型灭火器是家庭常备灭火器,灭火时产生的泡沫喷射在可燃物表面形成一层水膜使火熄灭。其灭火原理是______。
(2)为预防碘缺乏症,国家规定缺碘地区食用加碘盐,即在食盐中添加适量的KIO3。KIO3中碘元素的化合价是______。
(3)某同学的午餐食谱为炖羊肉、红烧鱼、炒青椒、鲜牛奶和新鲜果蔬。从合理膳食的角度考虑,建议应增加的食物是______。
【针对训练】
1.(2021·江苏淮安·中考真题)下列有关燃烧与灭火的说法不正确的是( )
A.物质燃烧时伴随着发光、发热
B.吹灭蜡烛的灭火原理是隔绝氧气
C.图书着火可用液态二氧化碳灭火
D.发生火险沉着应付,必要时拨打119
2.(2021·四川雅安·中考真题)森林灭火有效方法之一,是在大火蔓延路线的前方清理出一片隔离带,大火会逐渐熄灭,该灭火方法的原理是( )
A.隔离空气B.隔离可燃物
C.降低温度到着火点以下D.隔离氧气
3.(2021·湖北省直辖县级单位·中考真题)燃烧与人类的生产生活有着密切的联系。下列关于燃烧与灭火的说法正确的是( )
A.将煤块磨成煤粉可提高煤的燃烧利用率
B.易燃物和易爆物可以与其它物质混存
C.所有物质着火都可以用二氧化碳灭火器来扑灭
D.水能够灭火是因为水蒸发吸热,降低了可燃物的着火点
4.(2021·广西玉林·中考真题)课堂上,老师用玻璃棒蘸取混有少许浓硫酸的高锰酸钾固体去接触酒精灯灯芯,同学们惊奇地发现,酒精灯被点燃了!这就是神奇的化学魔术“魔棒点灯”。在此过程中浓硫酸和高锰酸钾反应生成二氧化锰和氧气及其它物质,下列有关说法错误的是( )
A.反应放出的热使玻璃棒点燃了酒精灯
B.二氧化锰能促使该反应更快进行
C.反应产生的氧气具有氧化性
D.实验结束老师用灯帽盖灭了酒精灯,利用的灭火原理是隔绝空气
5.(2021·辽宁鞍山·中考真题)成语“釜底抽薪”用化学知识解释合理的是( )
A.隔绝空气
B.清除可燃物
C.降低可燃物的着火点
D.使可燃物温度降到着火点以下
6.(2021·内蒙古赤峰·中考真题)下列关于灭火的措施,不合理的是( )
A.正在使用的家用电器着火,立即用水浇灭
B.炒菜的油锅着火,立即益上锅盖并关闭火源
C.燃着的酒精灯不慎碰倒失火,立即用湿布盖灭
D.扑灭森林火灾,铲除火路走势前方树木设置隔离带
7.(2022·辽宁大连·中考真题)酒精广泛应用于生产、生活等多个领域。实验室常用酒精灯作为加热仪器,对酒精灯适当改进,可提高其火焰的温度,以下是两种改进方法的示意图。
(1)对比分析:方法一添加金属网罩能提高温度的原因是__________;方法二将铜丝的两端插入酒精灯的灯芯处,从燃烧条件上看,插入铜丝的作用是_______。加热完成后,用镊子取下金属网罩或铜丝,盖上灯帽,火焰熄灭的原理是________。
(2)查阅资料:酒精蒸气在空气中的爆炸极限(体积分数)为3.28%~18.95%:浓度为75%的酒精溶液能有效杀菌消毒。结合资料分析,夏天在家用汽车内喷洒酒精溶液消毒,比冬天更易引发爆燃危险,这是因为________。消毒时,为避免这一隐患,你的一个合理建议是________。
【知识点三】易燃、易爆及安全常识
1.爆炸
(1)爆炸
可燃物在有限的空间内急剧地燃烧,就会在短时时间内聚集大量的热,使气体的体积迅速膨胀而引起起爆炸。
例如,燃放鞭炮就是使火药在极小的空间内燃烧而引起爆炸;家庭用的天然气、煤气或液化石油气等如果泄露,可燃性气体聚集在通风不良的厨房等有限空间内,遇到明火或电火花就会急剧地燃烧,很可能引起爆炸。
(2)爆炸极限
可燃性气体等在空气中达到一定的含量时,遇到火源就会发生爆炸。这个能发生爆炸的含量范围,叫做爆炸极限。
2.粉尘爆炸实验
(1)如图所示,剪去空金属灌和小塑料瓶的上部,在金属灌和小塑料瓶的底侧各打一个比胶皮管外径略小的孔。连接好装置,在小塑料瓶中放入干燥的面粉,点燃蜡烛,用塑料瓶盖盖住灌。从胶皮管一端快速鼓入大量的空气,使面粉充满灌,观察现象。
(2)实验现象及分析
实验现象:发生爆炸,塑料盖被炸飞。
分析:面粉与空气充分接触,遇到明火急剧燃烧,短时间内聚积大量的热,使气体的体积在有限的空间内迅速膨胀,引起爆炸。
3.常见的易燃物
常见的易燃物有固体:硫、磷、面粉、棉絮、木炭等;液体有:酒精、石油产品(汽油、柴油、煤油);气体有:液化石油气、氢气、乙炔、沼气、一氧化碳、甲烷等。
4.与燃烧和爆炸有关的图标
5.在使用和贮存易燃物和易爆物时的注意事项
(1)易燃、易爆物不能和其他物质混合存放、应隔离储存;不能放在露天或高温的地方。
(2)存放易燃、易爆物品的地方应贴好图标及注意事项,以便及时提醒人们。
(3)在搬运易燃、易爆物品时,要轻拿、轻放,切勿撞击,以免发生意外。
【技巧方法】
燃烧和爆炸的比较
(1)相同点:爆炸和燃烧都需要与氧气接触,都需要达到可燃物的着火点,都会有明显的放热等。
(2)区别:反应的剧烈程度不同。爆炸是在有限的空间内急剧燃烧。
【拓展延伸】
(1)点燃可燃性气体前,一定要先检验气体的纯度,防止发生爆炸。
(2)可燃性气体、粉尘等与空气混合,遇到明火有可能发生爆炸。
(3)当室内天然气、液化石油气、煤气泄漏后,室内充满可燃性气体。在此环境下。不能打电话或打开换气扇,应首先关闭燃气阀门,开窗通风。并在杜绝一切明火的同时,查找泄漏原因。
【典型例题】
(2022年湖南省衡阳市中考)下列有关燃烧与灭火的说法错误的是( )
A.将煤球做成蜂窝状其日的是增大煤与空气的接触面积,使燃料充分燃烧
B.用水灭火其原理是降低了可燃物的着火点
C.遭遇火灾要采取必要的自救措施,如用湿毛巾捂住口鼻,蹲下靠近地面跑离着火区域等
D.加油站、面粉加工厂必须严禁烟火
【举一反三】
1.(2022年四川省自贡市中考)今年我市关于“禁止燃放烟花爆竹”的规定中,禁止燃放的区域除城区外新增了部分乡镇。下列表示“禁止燃放鞭炮”的图标是( )
A.B.
C. D.
2.(2022年四川省自贡市中考)2022年5月12日是我国第14个防灾减灾日,下列做法错误的是( )
A.遇到室内起火,迅速打开门窗通风
B.扑灭森林火灾时,可设置隔离带将树木与燃烧区隔离
C.炒菜时油锅中的油不慎着火,立即用锅盖盖灭
D.发现火势较大或有蔓延趋势的火灾,立即拨打119火警电话
3.(2021·北京中考真题)如图所示的图标表示( )
A.禁止吸烟B.禁止燃放鞭炮
C.禁止带火种D.禁止堆放易燃物
【针对训练】
1. (2022年百色市中考)如图为粉尘爆炸的实验装置,下列有关该实验的说法正确的是( )
A. 鼓入空气仅是为了增大氧气的含量B. 燃着的蜡烛能提高面粉的着火点
C. 燃烧引起的爆炸与空间大小无关D. 面粉加工厂必须严禁烟火
2.(2021·江西)高铁是中国一张靓丽的名片,车厢内禁止吸烟须张贴的标志是( )
A.B.C.D.
3.(2021·湖北荆州)安全警钟应时刻长鸣。下列做法错误的是( )
A.油锅着火,锅盖盖灭B.燃气泄漏,点火检查
C.点燃氢气,提前验纯D.面粉厂内,禁止吸烟
4.(2021·湖南怀化)下列所采取的安全措施不正确的是( )
A.油锅起火迅速用锅盖盖灭
B.煤气泄漏迅速打开排气扇
C.酒精灯不慎打翻起火,迅速用湿抹布扑盖
D.在森林大火蔓延路线前开辟一条“隔离带”,以控制火灾
5.(2021·湖南长沙市·中考真题)为强化安全意识,提升安全素养,某校举行了消防安全知识竞赛。下列做法正确的是( )
A.室内起火,打开所有门窗通风B.电器在使用时着火,立即用水灭火
C.炒菜时油锅着火,立即盖上锅盖D.高楼住宅发生火灾时,立即乘坐电梯逃生
6.(2021·江苏苏州市·中考真题)安全生活离不开化学。下列做法正确的是( )
A.发生室内着火,立即打开门窗通风B.发现CO中毒者,迅速将其转移到室外通风处
C.为防止火腿肠变质,加工时加入大量亚硝酸钠D.误食重金属盐中毒后,可服用大量食盐水自救
考点达标
1.(2021年山东省烟台市中考)2021年5月12日足我国第13个防灾减灾日。下列做法不符合安全要求的是( )
A.加油站、面粉加工厂等场所必须严禁烟火
B.在有明火的区域内喷洒含酒精的消毒剂
C.炒菜时油锅着火,立即盖上锅盖,使可燃物隔绝气而灭火
D.发现家中天然气或者液化气泄漏时,应先关闭阀门,并开窗通风
2.(2021年辽宁省抚顺市中考)有关燃烧和灭火的说法中正确的是( )
A. 用嘴吹灭蜡烛------隔绝氧气
B. 木柴架空------增大了氧气浓度
C. 森林着火开辟隔离带------清除可燃物
D. 煤炉火越扇越旺------增大与氧气的接触面积
3.(2021年广州市中考)用如图所示实验探究燃烧的条件,下列说法正确的是( )
A.对比①③说明燃烧的条件之一是可燃物接触氧气
B.对比①④说明燃烧的条件之一是需要有可燃物
C.对比③④说明燃烧的条件之一是温度达到可燃物的着火点
D.本实验用盘成螺旋状的细铁丝替代白磷,能得到相同的实验结论
4.(2021年山东省东营市中考)下列有关灭火的知识,错误的是( )
A.AB.BC.CD.D
5. (2021山东潍坊中考)一场大火往往由一个小小的烟头引起。烟头在火灾中所起的作用是( )
A. 提供可燃物B. 提供氧气
C. 降低可燃物的着火点D. 使可燃物的温度达到着火点
6. (湖北省荆州市2021年中考)安全警钟应时刻长鸣。下列做法错误的是( )
A. 油锅着火,锅盖盖灭B. 燃气泄漏,点火检查
C. 点燃氢气,提前验纯D. 面粉厂内,禁止吸烟
7.(2021年四川省南充市中考)下列做法不正确的是( )
稀释浓硫酸时将水缓慢加入浓硫酸中
B.图书档案着火,用液态二氧化碳灭火器灭火
C.点燃可燃性气体前一定要先验纯
D.燃着的酒精灯不慎被碰倒,立即用湿抹布盖灭
8.(2021年广西百色市中考)强化安全意识,提升安全素养。下列做法不正确的是( )
A.珍爱生命,拒绝毒品,远离烟草
B.过量使用食品添加剂对身体无害
C.冬天用木炭烤火取暖时打开窗户保持空气流通
D.如果遇到火灾,要用湿毛巾捂住口鼻,蹲下靠近地面或沿墙壁跑离着火区域
9.(2021·营口)下列灭火方法,主要是利用隔绝氧气原理的是( )
A.吹灭蜡烛B.用灯帽盖灭酒精灯
C.关闭炉具阀门D.用高压水枪灭火
10. (2021江苏省徐州中考)下列实验方案能达到实验目的的是( )
A. 验证可燃物燃烧需要氧气:按图所示装置进行实验
B. 区别氯化钙溶液和蒸馏水:取等量试样放人两支试管中,分别滴入等量肥皂水,振荡,观察现象
C. 配制100g5%的碳酸钙溶液:称取5.0g碳酸钙,放入95mL水中,充分搅拌
D. 验证酒精中含有氢元素:在95%的酒精燃烧的火焰上罩一个干燥的小烧杯,观察现象
巩固提升
11.(2021年哈尔滨市中考) 下列生活中的做法正确的是( )
A. 装食品用的聚乙烯塑料袋,用加热的方法封口
B. 霉变的大米加热到280℃以上,再食用
C. 炒菜时油锅中的油不慎着火,用水浇灭
D. 蚊虫叮咬后,涂抹氢氧化钠溶液来减轻痛痒
12. (2021年湖南省湘潭市中考)下列图标与燃烧和爆炸有关的是( )
A. B.
C. D.
13. (2021年湖南省湘潭市中考)下列说法错误的是( )
A. 炒菜时油锅着火,可用锅盖盖灭B. 煤炉上放一壶水可预防CO中毒
C. 干冰升华吸热,可用于人工降雨D. 洗洁精有乳化作用,可用于去油污
14. (2021甘肃省兰州市中考)下列有关燃烧和灭火的说法不正确的是( )
A. 燃烧是一种缓慢的氧化反应
B. “釜底抽薪”蕴含的灭火原理是清除可燃物
C. 温度达到着火点,可燃物不一定燃烧
D. 篝火晚会时架空火柴,有利于木材充分燃烧
15. (2021年湖南省株洲市中考)燃烧是人类最早利用的化学变化之一、下列有关说法正确的是( )
A. 可燃性气体在空气中的含量越高,爆炸的可能性就越大
B. 未燃烧的碳氢化合物及炭粒、尘粒等排放到空气中会形成浮尘
C. 做饭时,燃气灶火焰呈现出黄色或橙色,锅底出现黑色,此时应减小灶具的进风口
D. 甲烷和乙醇燃烧产物均为水和二氧化碳,说明二者均为碳、氢两种元素组成的化合物
16. (2021年本溪辽阳葫芦岛市中考)下列有关灭火的原理或方法,叙述正确的是( )
A. 用嘴吹灭蜡烛,隔绝氧气 B. 油锅中的油着火,用水浇灭
C. 图书档案着火,用二氧化碳灭火器扑灭 D. 木柴着火用水浇灭,降低木柴的着火点
17. (2021年广西北海市中考)中学生应有一定的安全常识。下列意外事故的处理方法错误的是( )
A. 遇到室内起火,迅速打开门窗通风
B. 图书馆内图书起火,可用二氧化碳灭火器灭火
C. 发现火势较大或有蔓延趋势的火灾,立即拨打119火警电话
D. 遭遇火灾险情时,用湿毛巾捂住口鼻等方式跑离着火区域
18.(2021·安徽中考)关于燃烧的研究是一项重要的课题。某小组以“探究燃烧的奥秘”为主题开展项目式学习。
【任务一】认识燃烧
(1)酒精、煤(含硫)、天然气是生活中常见的燃料,下列不属于三者燃烧共有的现象是______(填字母序号)。
A发光 B产生有刺激性气味的气体 C放热 D产生使澄清石灰水变浑浊的气体
(2)写出酒精(C2H5OH)完全燃烧的化学方程式______。
【任务二】探究燃烧的条件及质量变化
(3)该小组同学按下列实验步骤开展探究。
步骤1:室温下,按如图组装装置,装入药品,称量装置总质量为m1g。
步骤2:将锥形瓶浸入80℃的热水中,观察现象。
步骤3:取出装置,恢复至室温并擦干锥形瓶;打开止水夹K1,和K2,从K1处缓慢通入约50mL氧气,再关闭K1和K2,称量装置总质量为m2g。
步骤4:将锥形瓶再次浸入80℃的热水中,观察现象。
步骤5:取出装置,恢复至室温并擦干锥形瓶,称量装置总质量为m3g。
①通过上述实验,能证明燃烧需要氧气的实验现象是______。
②m1、m2、m3的大小关系是______。
【任务三】调控燃烧
(4)报道显示:国内外一些煤田因发生煤层自燃,带来了资源浪费和环境污染。一旦煤层自燃,请给出一条合理的灭火建议______。
【任务四】再探铁的燃烧
(5)查阅文献:颗粒直径为20~30nm的铁粉,在空气中会发生自燃生成氧化铁。
结合已有知识,回答下列问题:
①影响铁燃烧的因素有_______、_______(至少答出2点)。
②铁与氧气反应的条件不同,产物不同。若5.6g铁与氧气反应可得ag产物,且铁无剩余,则a的取值范围是______。
19.(2021年湖南省湘潭市中考)根据实验图示回答下列问题:
(1)写出图一中仪器a的名称______。
(2)实验室用加热高锰酸钾固体的方法制取氧气,选择的发生装置是______(填字母序字号),加热时,应使用酒精灯的______焰集中加热;检验氧气可用______。
(3)实验室制取CO2应选择的发生和收集装置是______(填字母序号),其反应的化学方程式为______。
(4)镁粉在火星上可以扮演地球上煤的角色,通过采用Mg/CO2金属粉末燃烧器可以为采矿车、电站等提供热能,其转化过程如图二:
已知:燃烧器中发生的主要反应为Mg+CO2eq \\ac(\s\up7(高温),\(===,====))MgO+ CO
①热气中一定含有的物质有______(写一种即可)。
②通过上述反应,你对燃烧条件的新认识是______。
20.燃烧与我们的生活和社会的发展有着密切的联系。请回答下列问题:
(1)酒精灯内的酒精不小心洒出,在桌面燃烧起来,采用的灭火方法是_______。
(2)炒菜时油锅中的油不慎着火,可放入较多的蔬菜。其灭火原理是________________。
(3)一支烟头会引发一场火灾,从燃烧的条件上讲,烟头的作用___________。
(4)“釜底抽薪”灭火的化学原理是____________。
(5)天然气泄漏容易引起爆炸。如果家里天然气泄漏,你的应急措施是(答两点即可):_______、_______________。
(6)古语道:“人要实,火要虚”,做人必须脚踏实地,事业才能有成,燃烧固体燃料需要将其架空,燃烧才能更旺。从燃烧的条件看,“火要虚”的实质是:________。
(7)加油站、面粉加工厂、纺织厂、煤矿的矿井内,都标有“严禁烟火”的字样或图标,因为这些地方的空气中常混有__________,它们遇到明火,有发生爆炸的危险。
21.近年来,多次发生煤矿瓦斯爆炸事件。瓦斯已成为导致我国煤矿特大恶性事故的“头号杀手”。
(1)瓦斯存在于煤层及周围岩层中,是井下有害气体的总称。瓦斯属于 (选填“纯净物”或“混合物”)。
(2)当瓦斯爆炸时,下列自救措施不当的是 。
A、站在原地不动
B、背对爆炸地点迅速卧倒
C、若眼前有水,应俯卧或侧卧于水中,并用湿毛巾捂住口鼻
D、选择合适通道迅速逃生
(3)煤矿瓦斯爆炸有三个必须条件:瓦斯纯度达到爆炸极限、足够的 和 。对任何一个条件的有效控制都可避免瓦斯爆炸。这类事故的发生也提醒我们在做易爆、有毒气体的实验时应注意 (任写一点)
22.图甲和图乙所示实验方法均可用来探究可燃物燃烧的条件。
(1)某同学用图甲所示装置进行实验,观察到的现象是_____________________。
(2)另一同学用图乙所示装置进行实验,得到以下实验事实:
①不通空气时,冷水中的白磷不燃烧; ②通空气时,冷水中的白磷不燃烧;
③不通空气时,热水中的白磷不燃烧; ④通空气时,热水中的白磷燃烧。
该实验中,能证明可燃物通常需要接触空气才能燃烧的实验事实是(填序号,下同)________;能证明可燃物必须达到一定温度(着火点)才能燃烧的事实是_________。
(3)“化学实验的绿色化”要求实验室的“三废”排放降低到最低温度,并能得到妥善处理,实验室的安全性和环境质量得到提升,师生的绿色化学和环保意识得到强化。图甲和图乙所示实验相比,_______(填“甲”或“乙”)更体现了化学实验的绿色追求。
23. (2021秋•秦都区期末)燃烧与灭火是生活中常见的现象,如图是探究燃烧条件的实验:
(1)图一所示实验现象说明燃烧应具备的条件是 。
(2)图二烧杯中蜡烛渐渐熄灭,说明燃烧应具备的条件是 。
(3)图三所示实验中,烧杯中的水有2个作用:① ,② 。铜片上白磷燃烧红磷不燃烧,说明燃烧应具备的条件是 。
(4)预防森林着火,开辟隔离带的目的是 。
(5)酒精使用时应远离火种,若不慎小面积泼洒燃烧,灭火的方法是 。
(6)住宅和商场等地发生火灾,消防队员用高压水枪喷水灭火,其原理是 。
24.(2021年湖南省张家界市中考)在庆祝“五四”青年节晚会上,化学老师表演了“吹气生火”的魔术:他用导管向包有过氧化钠(化学式为Na2O2)粉末的脱脂棉上吹气,脱脂棉燃烧了起来。化学兴趣小组的同学对该魔术产生了浓厚兴趣,在教师的指导下,对其进行了如下探究。
【答案判断】
根据燃烧条件可知:吹出的气体能与过氧化钠反应放出一定的热量,可能有氧气生成,从而使脱脂棉燃烧。
【提出问题】
吹出的气体中有哪些物质与过氧化钠(Na2O2)发生反应,且生成物是什么?
【查阅资料】
(1)吹出的气体主要含有氮气、二氧化碳、水蒸气和氧气;
(2)过氧化钠与氮气、氧气不反应;
(3)过氧化钠为淡黄色固体粉末。
【提出猜想】
猜想一:只有H2O与Na2O2反应;
猜想二:只有CO2与Na2O2反应;
猜想三:CO2、H2O都与Na2O2反应。
【设计与实验】
探究Ⅰ:H2O与Na2O2反应
探究Ⅱ:CO2与Na2O2反应
【实验结论】
通过实验答案,猜想三正确。过氧化钠与二氧化碳、水蒸气都能反应。
【反思交流】
(1)过氧化钠应该③ 保存。
(2)探究Ⅱ:步骤三中能代替CaCl2溶液的试剂④ (写一种)。①
②
③
④
白磷不燃烧
白磷不燃烧
白磷不燃烧
白磷燃烧
灭火器类型
适用范围
干粉灭火器
用来扑灭一般失火以及油、气等燃烧引起的火灾
二氧化碳灭火器
用来扑灭图书、档案、贵重设备、精密仪器等物品的失火
水基型灭火器
用来扑灭非水溶性可燃性液体以及固体材料引起的失火,如汽油、柴油等以及木柴引起的失火
实例
灭火方法
灭火原理
油锅着火
锅盖盖灭
让油与空气隔绝
熄灭酒精灯
灯帽盖灭
隔绝氧气
酒精洒到桌面上燃烧
用湿抹布盖灭
隔绝氧气,使温度降低到着火点以下
森林火灾
设置隔离带
隔离可燃物
电线着火
先关电闸,后用二氧化碳灭火器扑灭
隔绝氧气,使温度降低到着火点以下
图书馆档案着火
用二氧化碳灭火器扑灭
隔绝氧气,使温度降低到着火点以下
天干物燥,容易引发火灾
用高压水枪灭火
使温度降低到着火点以下
①
②
③
④
白磷不燃烧
白磷不燃烧
白磷不燃烧
白磷燃烧
选项
情景
灭火方法
灭火原理
A
酒精洒在桌上起火
用湿抹布盖灭
隔绝氧气
B
炒菜时油锅着火
用锅盖盖灭
隔绝氧气
C
楼房着火
用水浇灭
降低可燃物的着火点
D
森林着火
开辟隔离带
隔离可燃物
步骤一
步骤二
步骤三
实验操作
实验现象
有气泡产生
带火星的木条复燃
产生蓝色沉淀
实验结论
H2O能与Na2O2反应,产生① 和NaOH。
步骤一
步骤二
步骤三
实验操作
玻璃管中反应后的固体
实验现象
淡黄色粉末逐渐变成白色粉末
带火星的木条复燃
固体溶解
无气泡产生
产生②
实验结论
CO2能与Na2O2反应,产生①和Na2CO3。
7.1 燃烧和灭火
考点精讲
【知识点一】燃烧的条件及探究
1.燃烧
(1)概念
通常情况下,可燃物与氧气发生的一种发光、放热的剧烈的氧化反应叫做燃烧。
(2)概念解读
①这里的燃烧是狭义的观念。广义的燃烧是指所有伴有发光、放热现象的剧烈的化学反应。不一定需要氧气参加,如氢气和氯气燃烧生成氯化氢气体。
②发光、放热的现象不一定是燃烧,如灯泡通电就会发光、放热,但是这是物理变化,不是燃烧。
2.物质的着火点
一般指可燃物达到燃烧所需的最低温度,称之为着火点。着火点是物质的固有属性,一般不随外界条件的改变而改变。
常见的白磷的着火点是40℃,红磷的着火点是240℃。
3.燃烧的条件
物质燃烧的条件:可燃物、氧气或空气、温度达到可燃物的着火点,三者缺一不可。
4.燃烧条件的实验探究
(1)如图所示。在500 mL烧杯中加入400 mL热水,并放入用硬纸圈圈住的一小块白磷。在烧杯上放一片薄铜片,铜片上一端放一小堆干燥的红磷,另一端放一小块已用滤纸吸去表面上水的白磷。观察现象。
用导管对准上述烧杯中的白磷,通入少量氧气或空气,观察现象。
(2)实验现象及分析
Ⅰ.薄铜片上的白磷燃烧,产生大量白烟,而水中的白磷和薄铜片上的红磷都没有燃烧。
Ⅱ.水中的白磷燃烧。
实验分析:
①Ⅰ中,薄铜片上的白磷和红磷都和氧气或空气接触,但白磷的着火点低,热水使其达到了着火点,所以能燃烧;薄铜片上的红磷没有达到着火点,所以不燃烧。水中的白磷没有和氧气或空气接触,所以不燃烧。
②Ⅱ中,通入氧气,水中的白磷在热水中达到了着火点,且和氧气接触,所以能燃烧。
(3)实验结论
物质燃烧需要满足三个条件:是可燃物、温度达到可燃物的着火点、与氧气或空气接触,缺一不可。
规律小结:
(1)铜片上的白磷和红磷温度一样、且都与氧气接触,一个燃烧、一个不燃烧,说明燃烧需要达到可燃物的着火点;
(2)Ⅰ和Ⅱ水中的白磷温度一样,且都达到了白磷的着火点,通入氧气的燃烧,未通氧气的不燃烧,说明燃烧需要与氧气或空气接触;
(3)白磷和红磷都是可燃物,说明燃烧的物质是可燃物。
通过以上的对比实验,得出了燃烧的三大条件。
【技巧方法】
绝大多数燃烧都是可燃物与氧气在点燃或加热的条件下发生的。但有些燃烧不一定需要氧气参加,如金属镁可以在氮气和二氧化碳中燃烧,钠可以在氯气中燃烧等。
2、可燃物燃烧的剧烈程度不同的原因:
①和氧气的接触面积、氧气的浓度有关,和氧气的接触面积越大,氧气的浓度越大,燃烧越充分、越剧烈;
②与可燃物本身的性质有关。
3、可燃物的着火点是物质的一种属性,一般情况下是不会改变的。根据具体情况确定合适的灭火发法,不能一概而论。
【拓展延伸】
1、燃烧的发生必须要求三个条件同时具备,如只具备其中的一部分,燃烧并不发生。
2、燃烧需要同时满足三个条件,灭火则是破坏其中的任何一个条件就能达到的目的。
3、着火点是达到燃烧所需的最低温度。着火点是物质本身的固有属性,因此不能说用降低或升高着火点的方法来灭火,而只能是降温到着火点以下。
【典型例题】
(2022·四川绵阳·中考真题)某化学兴趣小组设计了如图所示实验来探究燃烧的条件。已知白磷着火点为40 ℃,红磷着火点为240 ℃,下列说法错误的是( )
A.白磷1燃烧而白磷2不燃烧说明燃烧需要空气
B.白磷1燃烧而红磷不燃烧说明燃烧需要温度达到着火点
C.气球的作用是防止燃烧产生的P2O5污染空气
D.通氧气可使白磷2燃烧,升高水温可使红磷燃烧
【答案】D
【解析】
A、白磷1与空气接触,温度达到了着火点,燃烧,白磷2温度达到了着火点,但是隔绝空气,不燃烧,说明燃烧需要空气,不符合题意;
B、白磷1与空气接触,温度达到了着火点,燃烧,红磷与空气接触,但是温度没有达到着火点,不燃烧,说明燃烧需要温度达到着火点,不符合题意;
C、白磷燃烧生成五氧化二磷,五氧化二磷有毒,气球可以防止燃烧产生的五氧化二磷散逸到空气中,污染空气,不符合题意;
D、通入氧气,可使白磷2与氧气接触,且温度达到了着火点,燃烧,升高水温,最多只能达到100℃,不能达到红磷的着火点,红磷不能燃烧,符合题意。
故选D。
【举一反三】
1.(2022·江苏常州·中考真题)常州的焦尾琴是四大古琴之一,面板材料取自尾部烧焦的桐木。下列说法不正确的是( )
A.桐木能够燃烧说明其具有可燃性B.向灶膛扇风可加快桐木燃烧速度
C.桐木烧焦时部分桐木转化为木炭D.浇水可降低桐木的着火点而灭火
【答案】D
【解析】
A、桐木能够燃烧说明其具有可燃性,选项正确,不符合题意;
B、向灶膛扇风提供了充足的氧气,从而使桐木燃烧更充分即加快桐木燃烧速度,选项正确,不符合题意;
C、木材在隔绝空气的条件下加强热会生成木炭,因此桐木烧焦时部分桐木转化为木炭,选项正确,不符合题意;
D、浇水可降低温度至桐木的着火点以下,从而使其熄灭,着火点是物质的属性不能降低,选项错误,符合题意。
故选:D。
2.(2022·山东青岛·中考真题)小明在做化学实验时用灯帽盖灭酒精灯,这样操作依据的灭火原理是( )
A.移走可燃物B.隔绝氧气
C.降低温度至可燃物的着火点以下D.以上原理都有
【答案】B
【解析】灭火的原理有:移走可燃物、隔绝氧气、降低温度至可燃物的着火点以下。做化学实验时用灯帽盖灭酒精灯,是隔绝氧气,达到灭火的目的。故选B。
3.(2022·贵州遵义·中考真题)某市一家五口为避免蚊虫叮咬,在家一次性点了20盘蚊香,导致全家中毒,出现身体不适、头晕恶心、呼吸困难等症状,为避免蚊香中毒及预防火灾、正确的做法是( )
①点燃蚊香后,将蚊香放在通风处
②将点燃的蚊香远离易燃物品
③为达到更好驱蚊效果紧闭门窗
④点燃的蚊香不宜靠近头部
A.①②③B.①②④C.②③④D.①③④
【答案】B
【解析】①点燃蚊香后,将蚊香放在通风处 ,可以避免中毒,故①说法正确;②将点燃的蚊香远离易燃物品,防止发生火灾,故②说法正确;③为达到更好驱蚊效果紧闭门窗 容易导致中毒,故③说法错误;④点燃的蚊香不宜靠近头部,防止中毒,故④说法正确;①②④说法正确,故选B.
4.(2022·山东日照·中考真题)如图所示,把同样大小的滤纸碎片和乒乓球碎片分开放在一块薄铜片的两侧,加热铜片的中部,下列实验现象或结论正确的是( )
A.乒乓球碎片不是可燃物,不能燃烧
B.实验过程中滤纸碎片先燃烧,乒乓球碎片后燃烧
C.铜片导热和滤纸碎片燃烧都是物理变化
D.实验说明燃烧的条件之一是温度需要达到着火点
【答案】D
【解析】
A、乒乓球是可燃物,可以燃烧,A说法不正确;B、滤纸碎片和乒乓球碎片都与氧气接触,在加热过程中,由于乒乓球碎片的着火点较低,首先燃烧起来,
B说法不正确;
C、铜片导热过程没有产生新物质,属于物理变化,滤纸碎片燃烧说出产生新物质,属于化学变化,C说法不正确;
D、滤纸碎片和乒乓球碎片都与氧气接触,在加热过程中,由于乒乓球碎片的着火点较低,首先燃烧起来,说明燃烧需要温度达到可燃物的着火点,D说法正确。
综上所述:选择D。
5.(2022·吉林长春·中考真题)可控的火是福,不可控的火是祸。下图是利用对比法探究燃烧条件的实验装置,回答下列问题:(已知:白磷的着火点为40℃,红磷的着火点为240℃)
(1)图1中薄铜片上的白磷燃烧而红磷不燃烧,说明燃烧需要的条件是____________。
(2)图1中薄铜片上的白磷燃烧而水中白磷不燃烧,说明燃烧需要的条件是____________。
(3)磷燃烧的生成物有毒。与图1装置相比,利用图2装置进行实验的优点是____________。
【答案】(1)温度达到可燃物的着火点(2)与空气(氧气)接触(3)环保,无污染
【解析】(1)图1中薄铜片上的白磷和红磷均为可燃物,均与氧气接触,铜片上白磷燃烧而红磷不燃烧,是由于温度达到了白磷的着火点,没有达到红磷的着火点,说明燃烧需要的条件是温度达到可燃物的着火点;(2)图1中薄铜片上的白磷和热水中的白磷均为可燃物,温度均达到白磷的着火点,观察到铜片上的白磷燃烧而水中白磷不燃烧,是因为水中白磷隔绝氧气,故还可以说明燃烧需要的条件是与空气(氧气)接触;(3)白磷燃烧产生五氧化二磷,五氧化二磷有毒,且是一种空气污染物,图1装置是未封闭体系,图2装置是封闭体系,则与图1装置相比,利用图2装置进行实验的优点是环保,无污染。
【针对训练】
1.(2021·辽宁鞍山·中考真题)成语“釜底抽薪”用化学知识解释合理的是( )
A.隔绝空气
B.清除可燃物
C.降低可燃物的着火点
D.使可燃物温度降到着火点以下
【答案】B
【解析】
A、釜底抽薪的含义是抽去锅底下的柴火,清除了可燃物,达到灭火的目的,而不是隔绝空气,故选项A错误;
B、釜底抽薪的含义是抽去锅底下的柴火,清除了可燃物,达到灭火的目的,故选项B正确;
C、着火点是物质本身的一种属性,不会随意改变,因此“釜底抽薪”不能降低可燃物的着火点,故选项C错误;
D、由B选项分析可知,选项D错误。
故选:B。
2.(2021·贵州遵义·中考真题)探究燃烧的条件便于控制燃烧。可燃物燃烧的一般条件是:①可燃物与O2接触;②温度达到可燃物的着火点。用如图装置探究,下列说法正确的是( )
A.欲证明条件①:先通O2,再通N2
B.欲证明条件②:先通N2,再点燃酒精灯
C.欲证明条件①②:先通O2,再点燃酒精灯,然后立即改通N2
D.试管中的氢氧化钠溶液可以检验并吸收木炭燃烧生成的CO2
【答案】C
【解析】
A、先通O2木炭不燃烧,再通N2,木炭也不燃烧,不能证明条件①,错误;
B、先通N2不燃烧,再点燃酒精灯,木炭也不燃烧,不能证明条件②,错误;
C、先通O2,木炭不燃烧,再点燃酒精灯,木炭燃烧,说明燃烧需要温度达到可燃物的着火点;然后立即改通N2,木炭不燃烧,说明燃烧需要可燃物与O2接触;能证明条件①②,正确;D、氢氧化钠和二氧化碳反应生存碳酸钠和水;试管中的氢氧化钠溶液可以吸收木炭燃烧生成的二氧化碳,但是不可以检验二氧化碳,错误。故选C。
3.(2021·甘肃兰州·中考真题)下列有关燃烧和灭火的说法不正确的是( )
A.燃烧是一种缓慢的氧化反应
B.“釜底抽薪”蕴含的灭火原理是清除可燃物
C.温度达到着火点,可燃物不一定燃烧
D.篝火晚会时架空火柴,有利于木材充分燃烧
【答案】A
【解析】
A、燃烧是一种剧烈的、发光、发热的氧化反应,说法错误;
B、“釜底抽薪”蕴含的灭火原理是清除可燃物,说法正确;
C、物质燃烧同时具备三个条件:可燃物、达到物质燃烧的着火点、与氧气接触,温度达到着火点,可燃物不一定燃烧,说法正确;
D、篝火晚会时架空火柴,可燃物与氧气充分接触,有利于木材充分燃烧,
说法正确;答案:A。
4.(2021·江苏徐州·中考真题)下列实验方案能达到实验目的的是( )
A.验证可燃物燃烧需要氧气:按图所示装置进行实验
B.区别氯化钙溶液和蒸馏水:取等量试样放人两支试管中,分别滴入等量肥皂水,振荡,观察现象
C.配制100g5%的碳酸钙溶液:称取5.0g碳酸钙,放入95mL水中,充分搅拌
D.验证酒精中含有氢元素:在95%的酒精燃烧的火焰上罩一个干燥的小烧杯,观察现象
【答案】B
【解析】
A、验证可燃物燃烧需要氧气,按图所示装置进行实验,只能得出温度要达到着火点,不能验证可燃物燃烧需要氧气,故A错误;
B、按B方案操作,可以发现一个试管的泡沫多,这是蒸馏水,另一个泡沫少、有浮渣则是氯化钙溶液,故B正确;
C、碳酸钙不溶于水,故C错误;
D、如果烧杯内壁出现小水珠,可能是反应生成的水,也有可能是原来溶液中的水,无法判断H元素来自哪里,故D错误;
故选B。
5.(2021·广东广州·中考真题)用如图所示实验探究燃烧的条件,下列说法正确的是( )
A.对比①③说明燃烧的条件之一是可燃物接触氧气
B.对比①④说明燃烧的条件之一是需要有可燃物
C.对比③④说明燃烧的条件之一是达到可燃物的着火点
D.本实验用盘成螺旋状的细铁丝替代白磷,能得到相同的实验结论
【答案】C
【解析】
A、对比①③,白磷均不能燃烧,不能得出物质燃烧需要跟氧气接触,故选项说法错误;
B、对比①④,①中白磷不能燃烧,④中白磷能燃烧,但是变量有两个,分别是温度和是否与氧气接触,不能得出燃烧的条件之一是需要可燃物,故选项说法错误;
C、对比③④,③中白磷不能燃烧,④中白磷能燃烧,得出物质燃烧需要温度到可燃物的着火点,故选项说法正确;
D、细铁丝的着火点太高,热水的温度无法满足,得不出相同的实验结论,故选项说法错误。
故选C。
6.(2022·辽宁丹东·中考真题)某活动小组探究燃烧条件的装置如图所示。
(温馨提示:白磷的着火点40℃,红磷的着火点240℃)
(1)观察到___________现象,说明燃烧需要温度达到着火点。
(2)若把B试管充满CO2气体且把红磷换成白磷,则B试管中白磷___________(填“能”或“不能”)燃烧,与A试管中现象比较,可以证明燃烧需要___________,同时还能证明CO2气体的性质是___________。
【答案】(1)A中白磷燃烧,B中红磷不燃烧(2) 不能 与氧气接触 不助燃
【解析】(1)白磷的着火点40℃,红磷的着火点240℃,观察到红磷,白磷均与氧气接触,A中白磷燃烧,B中红磷不燃烧,说明燃烧需要温度达到着火点,故答案为:A中白磷燃烧,B中红磷不燃烧;(2)燃烧的条件是:可燃物,与氧气(或空气)接触、达到可燃物的着火点,缺一不可,若把B试管充满CO2气体且把红磷换成白磷,则B试管中白磷不能燃烧,与A试管中现象比较,可以证明燃烧需要与氧气接触,同时还能证明CO2气体的性质是不助燃。
7.(2021·湖北鄂州·)为探究燃烧的条件,某同学进行如图所示的实验:
(1)实验Ⅰ能验证可燃物燃烧需要氧气的现象是___________,反应的化学方程式是___________。
(2)设计实验Ⅱ的目的是___________。
(3)铜片上的红磷没有燃烧的原因是___________。
(4)实验中水的作用是___________。
【答案】铜片上的白磷燃烧而热水中的白磷不燃烧 4P+5O2eq \\ac(\s\up7(点燃),\(===,====))2P2O5 更加直观地说明燃烧需要氧气 温度未达到红磷的着火点 提供热量和隔绝氧气
【解析】
(1)实验Ⅰ中铜片上的白磷燃烧而热水中的白磷不燃烧,控制的变量为氧气,两者对比说明可燃物燃烧需要氧气,反应为磷和氧气点燃生成五氧化二磷:4P+5O2eq \\ac(\s\up7(点燃),\(===,====))2P2O5。
(2)实验Ⅱ中,通入氧气前,水中白磷不燃烧,通入氧气后,水中磷也能燃烧,该实验目的是更加直观地说明燃烧需要氧气。
(3)铜片上的红磷没有燃烧的原因是温度未达到红磷的着火点,不符合燃烧的条件。
(4)实验中水的作用是提供热量和隔绝氧气。
【知识点二】灭火的原理及探究
1.灭火的原理及方法
(1)灭火原理:破坏燃烧的三大条件之一,即可达到灭火的目的。
(2)灭火的三类方法
①清除可燃物或使可燃物与其他物品隔离。
②隔绝氧气或空气。
③降低可燃物的温度到其着火点以下。
2.灭火原理的实验探究
(1)如图所示。点燃3支蜡烛,在其中一支蜡烛上扣一只烧杯;将另两支蜡烛分
别放在两只烧杯中;然后向一只烧杯中加适量碳酸钠和盐酸。观察蜡烛的燃烧情况。
(2)实验现象及分析
Ⅰ.蜡烛逐渐熄灭。
Ⅱ.蜡烛继续燃烧。
Ⅲ.加入试剂后,蜡烛熄灭。
实验分析:
Ⅰ.蜡烛熄灭是因为烧杯中的氧气耗尽。
Ⅱ.蜡烛继续燃烧是因为蜡烛和氧气接触。
Ⅲ.加入试剂后,反应生成了不支持燃烧的二氧化碳气体,隔绝和氧气或空气的接触,所以蜡烛熄灭。
3.常见的灭火方法
(1)油锅着火:盖上锅盖——隔绝氧气或空气。
(2)燃着的酒精灯用灯冒盖灭——隔绝氧气或空气。
(3)酒精洒在桌子上着火,用湿抹布盖灭——隔绝氧气或空气;降温到其着火点以下。
(4)森林火灾,灭火时设置隔离带——隔离可燃物。
(5)建筑物着火,用高压水枪喷水灭火——降温到其着火点以下。
4.灭火器及适用范围
5.火灾自救
遭遇火灾要保持冷静,火势不大,可选择合适的方法或灭火器灭火;当火势较大或有蔓延趋势,可用湿毛巾捂住口鼻,蹲下靠近地面或墙壁逃离火灾现场,并寻找机会立即拨打119火警电话。
【技巧方法】
火灾自救措施(高频考点)
(1)发现火灾迅速打火警电话119,如火势不大时应采取有效措施控制和扑灭火灾。
(2)如果被困在火灾区,要用湿毛巾捂住口鼻,弯下身子跑出火灾区。
(3)若是燃气炉灶失火,应迅速关闭燃气阀门,再灭火。
(4)电器或线路失火,要先切断电源,再灭火。
(5)救火时,不要贸然开门窗,以免空气对流加速火势蔓延。
【拓展延伸】
生活中的灭火实例(云南近五年考查过)
【典型例题】
(2022·湖北襄阳·中考真题)科学用火,可以趋利避害。下列有关燃烧与灭火的说法正确的是( )
A.家用电器着火可直接用水浇灭
B.室内失火应立即打开门窗排除浓烟
C.水能灭火是因为水降低了可燃物的着火点
D.关闭燃气阀门灭火的原理是隔离可燃物
【答案】D
【解析】
A、家用电器使用时有电,着火时不可直接用水浇灭,否则会导致触电事故;错误;
B、室内失火,不能立即打开门窗排除浓烟,打开门窗会引入更多的氧气会使燃烧更旺;错误;
C、水能灭火是因为水降低了环境温度,使环境温度低于可燃物的着火点;错误;
D、可燃物燃烧要可燃物、可燃物与氧气和温度达到可燃物的着火点,关闭燃气阀门没有了可燃物,即灭火的原理是隔离可燃物;正确;
故选D。
【举一反三】
1.(2022·辽宁鞍山·中考真题)下面是关于灭火和火灾自救的知识,其中正确的是( )
A.熄灭酒精灯时,用嘴吹灭B.炒菜时油锅着火,立即用水浇灭
C.档案室着火,用二氧化碳灭火器灭火D.当室内发生火灾时,应迅速打开门窗通风
【答案】C
【解析】
A、酒精灯的灯芯是活动的,且酒精是易燃的物质,所以不能用嘴来吹灭,应该用灯帽盖灭,A错误;
B、油的密度小于水,会漂浮在水面上,继续燃烧,所以炒菜时油锅着火不能用水浇灭,B错误;
C、泡沫灭火器可用于扑灭木材棉布等一般火灾,干粉灭火器可以用来扑灭一般火灾,还可用于扑灭油,气等引起的火灾,液态二氧化碳灭火器可以用来扑灭图书,档案贵重设备、精密仪器等火灾,C正确。D、室内起火,打开所有门窗通风,会加速空气流通,提供充足的氧气,导致火势更大,D错误。
综上所述:选择C。
2.(2022·贵州黔西·中考真题)某中学有两名学生回到住所,闻到屋内充斥着燃气味道,他们赶紧关闭阀门后立即点燃炉灶检测,燃气罐瞬间燃爆,两人都被严重烧伤。当打开房门闻到燃气气味时,首先应立即( )
A.拨打电话向消防救援站报警
B.打开燃气灶具查找漏气部位
C.打开门窗通风
D.拨打电话请燃气部门人员上门维修
【答案】C
【解析】燃气泄漏首先是开窗通风,降低可燃气体浓度。切记不可打开电源开关、室内拨打电话,更不能点燃明火,以免因电打火或明火引燃气体,造成火灾或爆炸,故选C。
3.(2022·山东青岛·中考真题)小明在做化学实验时用灯帽盖灭酒精灯,这样操作依据的灭火原理是( )
A.移走可燃物B.隔绝氧气
C.降低温度至可燃物的着火点以下D.以上原理都有
【答案】B
【解析】灭火的原理有:移走可燃物、隔绝氧气、降低温度至可燃物的着火点以下。做化学实验时用灯帽盖灭酒精灯,是隔绝氧气,达到灭火的目的。故选B。
4.(2022·湖南益阳·中考真题)为强化安全意识,某学校开学第一课是消防安全知识讲座。下列相关说法正确的是( )
A.炒菜时油锅着火,用锅盖盖灭
B.厨房内天然气泄露,立即打开排气扇
C.高层楼房着火,立即乘坐电梯逃离
D.家用电器着火,用水扑灭
【答案】A
【解析】
A、油锅着火,立即盖上锅盖可以隔绝氧气,故选项正确;
B、发现厨房天然气泄露,不能立即打开排气扇,因为天然气与氧气混合达到一定程度时遇明火会发生爆炸,故选项错误;
C、高层楼房起火时,容易烧坏电线,从而使电梯不能运行,所以着火时不要乘坐电梯,故选项错误;
D、电器着火时,不能用水浇灭,因为自然界的水能导电,容易引发触电事故,故选项错误。
故选:A。
5.(2022·内蒙古鄂尔多斯·中考真题)安全的家居环境和健康的饮食会使生活更美好。
(1)水基型灭火器是家庭常备灭火器,灭火时产生的泡沫喷射在可燃物表面形成一层水膜使火熄灭。其灭火原理是______。
(2)为预防碘缺乏症,国家规定缺碘地区食用加碘盐,即在食盐中添加适量的KIO3。KIO3中碘元素的化合价是______。
(3)某同学的午餐食谱为炖羊肉、红烧鱼、炒青椒、鲜牛奶和新鲜果蔬。从合理膳食的角度考虑,建议应增加的食物是______。
【答案】(1)使可燃物隔绝氧气和降低可燃物温度至着火点以下(2)+5或+5价(3)米饭
【解析】(1)灭火器灭火时产生的泡沫喷射在可燃物表面形成一层水膜,可以使可燃物隔绝氧气也可以降低可燃物温度至着火点以下,达到灭火效果;
(2)设I的化合价为x,化合物中所有元素化合价代数和为0,K的化合价为+1,O的化合价为-2,则(+1)+x+(-2×3)=0,得出x=+5,故I的化合价为+5价;
(3)炖羊肉、红烧鱼、鲜牛奶中富含蛋白质,炒青椒和新鲜果蔬中富含维生素,为了合理膳食还需要补充糖类,米饭中富含糖类。
【针对训练】
1.(2021·江苏淮安·中考真题)下列有关燃烧与灭火的说法不正确的是( )
A.物质燃烧时伴随着发光、发热
B.吹灭蜡烛的灭火原理是隔绝氧气
C.图书着火可用液态二氧化碳灭火
D.发生火险沉着应付,必要时拨打119
【答案】B
【解析】
A、燃烧是可燃物与氧气发生的一种发光、放热的剧烈的氧化反应,燃烧时伴随着发光、发热,原说法正确;
B、吹灭蜡烛的灭火原理是降低温度,使温度低于蜡烛的着火点以下,原说法错误;
C、液态二氧化碳灭火器不会对图书、档案造成损坏,原说法正确;
D、发生火险沉着应付,必要时拨打119,原说法正确。
故选B
2.(2021·四川雅安·中考真题)森林灭火有效方法之一,是在大火蔓延路线的前方清理出一片隔离带,大火会逐渐熄灭,该灭火方法的原理是( )
A.隔离空气B.隔离可燃物
C.降低温度到着火点以下D.隔离氧气
【答案】B
【解析】燃烧的条件是:物质是可燃物、可燃物与氧气接触、温度达到着火点。在大火蔓延路线的前方清理出一片隔离带,大火会逐渐熄灭,利用的是移走可燃物,防止可燃物与燃烧物接触的方法,故选B。
3.(2021·湖北省直辖县级单位·中考真题)燃烧与人类的生产生活有着密切的联系。下列关于燃烧与灭火的说法正确的是( )
A.将煤块磨成煤粉可提高煤的燃烧利用率
B.易燃物和易爆物可以与其它物质混存
C.所有物质着火都可以用二氧化碳灭火器来扑灭
D.水能够灭火是因为水蒸发吸热,降低了可燃物的着火点
【答案】A
【解析】
A、将煤块磨成煤粉,增大与氧气接触面积,促进燃烧,可提高煤的燃烧利用率,A正确。
B、易燃物和易爆物不可以与其它物质混存,B错误。
C、不是所有物质着火都可以用二氧化碳灭火器来扑灭,如镁着火不可以,C错误。
D、水能够灭火是因为水蒸发吸热,降低了可燃物的温度到着火点以下,D错误。
故选:A。
4.(2021·广西玉林·中考真题)课堂上,老师用玻璃棒蘸取混有少许浓硫酸的高锰酸钾固体去接触酒精灯灯芯,同学们惊奇地发现,酒精灯被点燃了!这就是神奇的化学魔术“魔棒点灯”。在此过程中浓硫酸和高锰酸钾反应生成二氧化锰和氧气及其它物质,下列有关说法错误的是( )
A.反应放出的热使玻璃棒点燃了酒精灯
B.二氧化锰能促使该反应更快进行
C.反应产生的氧气具有氧化性
D.实验结束老师用灯帽盖灭了酒精灯,利用的灭火原理是隔绝空气
【答案】B
【解析】
A、高锰酸钾和浓硫酸之间发生了化学反应,放出大量的热,使温度达到酒精的着火点而发生燃烧,故A正确;
B、二氧化锰是该反应的生成物而不是催化剂,所以二氧化锰并不能促使该反应更快进行,故B错误;C、反应产生的氧气具有氧化性,故C正确;
D、用灯帽盖灭了酒精灯,利用的灭火原理是隔绝空气,故D正确。
故选B。
5.(2021·辽宁鞍山·中考真题)成语“釜底抽薪”用化学知识解释合理的是( )
A.隔绝空气
B.清除可燃物
C.降低可燃物的着火点
D.使可燃物温度降到着火点以下
【答案】B
【解析】
A、釜底抽薪的含义是抽去锅底下的柴火,清除了可燃物,达到灭火的目的,而不是隔绝空气,故选项A错误;
B、釜底抽薪的含义是抽去锅底下的柴火,清除了可燃物,达到灭火的目的,故选项B正确;
C、着火点是物质本身的一种属性,不会随意改变,因此“釜底抽薪”不能降低可燃物的着火点,故选项C错误;
D、由B选项分析可知,选项D错误。
故选:B。
6.(2021·内蒙古赤峰·中考真题)下列关于灭火的措施,不合理的是( )
A.正在使用的家用电器着火,立即用水浇灭
B.炒菜的油锅着火,立即益上锅盖并关闭火源
C.燃着的酒精灯不慎碰倒失火,立即用湿布盖灭
D.扑灭森林火灾,铲除火路走势前方树木设置隔离带
【答案】A
【解析】
A、正在使用的家用电器着火,立即用水浇,此时电器正在通电可能引发危触电危险,此选项说法不合理,符合题意;
B、炒菜的油锅着火,立即益上锅盖并关闭火源,可以隔离空气,降低温度,从而达到灭火的目的,此选项说法合理,不符合题意;
C、燃着的酒精灯不慎碰倒失火,立即用湿布覆盖,可以隔离空气,从而达到灭火的目的,此选项说法合理,不符合题意;
D、扑灭森林火灾,铲除火路走势前方树木设置隔离带,可以使大火没有了可燃物,而不能四处蔓延而得到控制,此选项说法合理,不符合题意;
故选择A。
7.(2022·辽宁大连·中考真题)酒精广泛应用于生产、生活等多个领域。实验室常用酒精灯作为加热仪器,对酒精灯适当改进,可提高其火焰的温度,以下是两种改进方法的示意图。
(1)对比分析:方法一添加金属网罩能提高温度的原因是__________;方法二将铜丝的两端插入酒精灯的灯芯处,从燃烧条件上看,插入铜丝的作用是_______。加热完成后,用镊子取下金属网罩或铜丝,盖上灯帽,火焰熄灭的原理是________。
(2)查阅资料:酒精蒸气在空气中的爆炸极限(体积分数)为3.28%~18.95%:浓度为75%的酒精溶液能有效杀菌消毒。结合资料分析,夏天在家用汽车内喷洒酒精溶液消毒,比冬天更易引发爆燃危险,这是因为________。消毒时,为避免这一隐患,你的一个合理建议是________。
【答案】
(1) 可以集中火焰 加速酒精的挥发,提高酒精浓度,提供较多的可燃物 隔绝氧气
(2) 酒精具有挥发性,夏天温度高,酒精挥发的快,更易达到酒精蒸气在空气中的爆炸极限 改为擦拭消毒
【解析】(1)添加金属网罩,可以集中火焰、提高温度;将铜丝的两端插入酒精灯的灯芯处,铜具有良好的导热性,可加速酒精的挥发,提高酒精浓度,提供较多的可燃物,从而使温度升高;盖上灯帽,可以隔绝氧气,达到灭火的目的;
(2)酒精具有挥发性,夏天温度高,酒精挥发的快,更易达到酒精蒸气在空气中的爆炸极限,故夏天在家用汽车内喷洒酒精溶液消毒,比冬天更易引发爆燃危险;消毒时,为避免这一隐患,可采取擦拭消毒的方法。
【知识点三】易燃、易爆及安全常识
1.爆炸
(1)爆炸
可燃物在有限的空间内急剧地燃烧,就会在短时时间内聚集大量的热,使气体的体积迅速膨胀而引起起爆炸。
例如,燃放鞭炮就是使火药在极小的空间内燃烧而引起爆炸;家庭用的天然气、煤气或液化石油气等如果泄露,可燃性气体聚集在通风不良的厨房等有限空间内,遇到明火或电火花就会急剧地燃烧,很可能引起爆炸。
(2)爆炸极限
可燃性气体等在空气中达到一定的含量时,遇到火源就会发生爆炸。这个能发生爆炸的含量范围,叫做爆炸极限。
2.粉尘爆炸实验
(1)如图所示,剪去空金属灌和小塑料瓶的上部,在金属灌和小塑料瓶的底侧各打一个比胶皮管外径略小的孔。连接好装置,在小塑料瓶中放入干燥的面粉,点燃蜡烛,用塑料瓶盖盖住灌。从胶皮管一端快速鼓入大量的空气,使面粉充满灌,观察现象。
(2)实验现象及分析
实验现象:发生爆炸,塑料盖被炸飞。
分析:面粉与空气充分接触,遇到明火急剧燃烧,短时间内聚积大量的热,使气体的体积在有限的空间内迅速膨胀,引起爆炸。
3.常见的易燃物
常见的易燃物有固体:硫、磷、面粉、棉絮、木炭等;液体有:酒精、石油产品(汽油、柴油、煤油);气体有:液化石油气、氢气、乙炔、沼气、一氧化碳、甲烷等。
4.与燃烧和爆炸有关的图标
5.在使用和贮存易燃物和易爆物时的注意事项
(1)易燃、易爆物不能和其他物质混合存放、应隔离储存;不能放在露天或高温的地方。
(2)存放易燃、易爆物品的地方应贴好图标及注意事项,以便及时提醒人们。
(3)在搬运易燃、易爆物品时,要轻拿、轻放,切勿撞击,以免发生意外。
【技巧方法】
燃烧和爆炸的比较
(1)相同点:爆炸和燃烧都需要与氧气接触,都需要达到可燃物的着火点,都会有明显的放热等。
(2)区别:反应的剧烈程度不同。爆炸是在有限的空间内急剧燃烧。
【拓展延伸】
(1)点燃可燃性气体前,一定要先检验气体的纯度,防止发生爆炸。
(2)可燃性气体、粉尘等与空气混合,遇到明火有可能发生爆炸。
(3)当室内天然气、液化石油气、煤气泄漏后,室内充满可燃性气体。在此环境下。不能打电话或打开换气扇,应首先关闭燃气阀门,开窗通风。并在杜绝一切明火的同时,查找泄漏原因。
【典型例题】
(2022年湖南省衡阳市中考)下列有关燃烧与灭火的说法错误的是( )
A.将煤球做成蜂窝状其日的是增大煤与空气的接触面积,使燃料充分燃烧
B.用水灭火其原理是降低了可燃物的着火点
C.遭遇火灾要采取必要的自救措施,如用湿毛巾捂住口鼻,蹲下靠近地面跑离着火区域等
D.加油站、面粉加工厂必须严禁烟火
【答案】B
【解析】
A、“煤球”到“蜂窝煤”增大了煤与氧气的接触面积,能够使煤充分燃烧,说法正确;
B、用水灭火其原理是降低了可燃物的温度到着火点以下,故B说法错误;
C、用湿毛巾捂住口鼻可以防止有害气体和粉尘进入呼吸道,所以逃生时用湿毛巾捂住口鼻,蹲下靠近地面或沿墙壁跑离着火区域,说法正确;
D、面粉厂、加油站这些地方的空气中常混有可燃的粉尘或可燃的气体,它们遇到明火有发生爆炸的危险,所以要严禁烟火,说法正确。
故选B。
【举一反三】
1.(2022年四川省自贡市中考)今年我市关于“禁止燃放烟花爆竹”的规定中,禁止燃放的区域除城区外新增了部分乡镇。下列表示“禁止燃放鞭炮”的图标是( )
A.B.
C. D.
【答案】B
【解析】本题主要考查对生活中常见公益图标的识别,可根据图标的意义和平时生活经验进行辨析。
A、该图标是当心爆炸标志,故选项错误;
B、是禁止燃放鞭炮,故选项正确;
C、是禁止烟火,故选项错误;
D、表示禁止吸烟,故选项错误。
故选:B。
2.(2022年四川省自贡市中考)2022年5月12日是我国第14个防灾减灾日,下列做法错误的是( )
A.遇到室内起火,迅速打开门窗通风
B.扑灭森林火灾时,可设置隔离带将树木与燃烧区隔离
C.炒菜时油锅中的油不慎着火,立即用锅盖盖灭
D.发现火势较大或有蔓延趋势的火灾,立即拨打119火警电话
【答案】A
【解析】根据灭火原理:①清除或隔离可燃物,②隔绝氧气或空气,③使温度降到可燃物的着火点以下,结合灭火方法进行分析解答。
A、遇到室内起火,不能迅速打开门窗通风,否则空气流通,使氧气更充足,火势更旺,会导致火势迅速蔓延,不利于灭火,故选项说法错误;
B、扑灭森林火灾时,可设置隔离带将树木与燃烧区隔离,利用了清除可燃物的灭火原理,故选项说法正确;
C、炒菜时油锅中的油不慎着火,立即用锅盖盖灭,利用的是隔绝氧气的灭火原理,故选项说法正确;
D、发现火势较大或有蔓延趋势的火灾,立即拨打119火警电话,故选项说法正确。
故选:A。
3.(2021·北京中考真题)如图所示的图标表示( )
A.禁止吸烟B.禁止燃放鞭炮
C.禁止带火种D.禁止堆放易燃物
【答案】B
【解析】
图示标志表示禁止燃放鞭炮,故选:B。
【针对训练】
1. (2022年百色市中考)如图为粉尘爆炸的实验装置,下列有关该实验的说法正确的是( )
A. 鼓入空气仅是为了增大氧气的含量B. 燃着的蜡烛能提高面粉的着火点
C. 燃烧引起的爆炸与空间大小无关D. 面粉加工厂必须严禁烟火
【答案】D
【解析】
A、做粉尘爆炸实验鼓入空气是为了增大面粉与氧气的接触面积,说法错误,不符合题意;
B、燃着的蜡烛只是给面粉燃烧提供热量,并不能提高面粉的着火点,说法错误,不符合题意;
C、爆炸是在有限的空间内急剧燃烧,故与空间大小有关,说法错误,不符合题意;
D、为了防止面粉爆炸发生意外事故,所以面粉加工厂必须严禁烟火,说法正确,符合题意。
故选D。
2.(2021·江西)高铁是中国一张靓丽的名片,车厢内禁止吸烟须张贴的标志是( )
A.B.C.D.
【答案】B
【解析】
A、表示易燃物品,不符合题意;
B、表示禁止吸烟,符合题意;
C、表示节约用水,不符合题意;
D、表示禁止带火种,不符合题意。
故选B。
3.(2021·湖北荆州)安全警钟应时刻长鸣。下列做法错误的是( )
A.油锅着火,锅盖盖灭B.燃气泄漏,点火检查
C.点燃氢气,提前验纯D.面粉厂内,禁止吸烟
【答案】B
【解析】
A、油锅着火,锅盖盖灭隔绝氧气,破坏燃烧的条件灭火,正确;
B、燃气泄漏,点火检查容易引发爆炸,错误;
C、点燃氢气,提前验纯,防止气体不纯引起爆炸,正确;
D、面粉厂内,禁止吸烟,防止引起火灾,正确。
故选B。
4.(2021·湖南怀化)下列所采取的安全措施不正确的是( )
A.油锅起火迅速用锅盖盖灭
B.煤气泄漏迅速打开排气扇
C.酒精灯不慎打翻起火,迅速用湿抹布扑盖
D.在森林大火蔓延路线前开辟一条“隔离带”,以控制火灾
【答案】B
【解析】
A、油锅起火迅速用锅盖隔绝氧气盖灭,A正确。
B、煤气泄漏,打开排气扇容易产生电火花容易发生爆炸,B错误。
C、酒精灯不慎打翻起火,迅速用湿抹布扑盖,隔绝氧气灭火,C正确。
D、在森林大火蔓延路线前开辟一条“隔离带”,清除可燃物,可以控制火灾,D正确。
故选:B。
5.(2021·湖南长沙市·中考真题)为强化安全意识,提升安全素养,某校举行了消防安全知识竞赛。下列做法正确的是( )
A.室内起火,打开所有门窗通风B.电器在使用时着火,立即用水灭火
C.炒菜时油锅着火,立即盖上锅盖D.高楼住宅发生火灾时,立即乘坐电梯逃生
【答案】C
【解析】
A、室内起火,打开所有门窗通风,会提供更多的氧气,促进燃烧,错误;
B、电器在使用时着火,用水灭火,容易导致触电事故,错误;
C、炒菜时油锅着火,立即盖上锅盖,隔绝氧气灭火,正确;
D、高楼住宅发生火灾时,不能乘坐电梯逃生,应从逃生通道走,错误。故选C。
6.(2021·江苏苏州市·中考真题)安全生活离不开化学。下列做法正确的是( )
A.发生室内着火,立即打开门窗通风B.发现CO中毒者,迅速将其转移到室外通风处
C.为防止火腿肠变质,加工时加入大量亚硝酸钠D.误食重金属盐中毒后,可服用大量食盐水自救
【答案】B
【解析】
A、发生室内着火,打开门窗通风会引入更多氧气,导致火灾更严重,错误;
B、发现CO中毒者,迅速将其转移到室外通风处,正确;
C、亚硝酸钠有剧毒,加工时香肠时不能加入大量亚硝酸钠,错误;
D、重金属盐能使蛋白质失去生理活性,误食重金属盐中毒后,可服用大量生鸡蛋清自救,错误。
故选B。
考点达标
1.(2021年山东省烟台市中考)2021年5月12日足我国第13个防灾减灾日。下列做法不符合安全要求的是( )
A.加油站、面粉加工厂等场所必须严禁烟火
B.在有明火的区域内喷洒含酒精的消毒剂
C.炒菜时油锅着火,立即盖上锅盖,使可燃物隔绝气而灭火
D.发现家中天然气或者液化气泄漏时,应先关闭阀门,并开窗通风
【答案】B
【解析】
A、根据可燃性气体与空气混合后遇明火或遇电火花等可能发生爆炸,进行分析判断。B、根据可燃性气体与空气混合后遇明火或遇电火花等可能发生爆炸,进行分析判断。C、根据灭火的原理,进行分析判断。D、根据可燃性气体与空气混合后遇明火或遇电火花等可能发生爆炸,进行分析判断。
A、加油站、面粉加工厂等场所产生可燃性气体与粉末,与空气混合后遇明火或遇电火花等可能发生爆炸,必须严禁烟火,做法符合安全要求;
B、酒精属于可燃物,在有明火的区域内喷洒含酒精的消毒剂可能发生爆炸,做法不符合安全要求;
C、炒菜时油锅着火,立即盖上锅盖,使可燃物隔绝气而灭火,做法符合安全要求;
D、发现家中天然气或者液化气泄漏时,应先关闭阀门,并开窗通风,做法符合安全要求;
故选:B。
2.(2021年辽宁省抚顺市中考)有关燃烧和灭火的说法中正确的是( )
A. 用嘴吹灭蜡烛------隔绝氧气
B. 木柴架空------增大了氧气浓度
C. 森林着火开辟隔离带------清除可燃物
D. 煤炉火越扇越旺------增大与氧气的接触面积
【答案】C
【解析】
A、根据灭火原理分析; B、根据促进燃烧的条件进行分析; C、根据灭火原理分析; D、根据促进燃烧的条件进行分析。
A、燃烧的三个条件缺一不可,用嘴吹灭蜡烛时,气流使蜡烛的温度降低到着火点以下,从而熄灭,故解释错误;
B、木柴架空燃烧更旺是因为增大可燃物与氧气的接触面积,故解释错误;
C、扑灭森林火灾开辟隔离带--清除和隔离可燃物,可以达到灭火的目的。故解释正确;
D、煤炉火越扇越是因为燃烧的剧烈程度与氧气的浓度有关,故解释错误。
故选:C。
本题考查了燃烧与灭火的知识,完成此题,可以依据已有的知识进行。
3.(2021年广州市中考)用如图所示实验探究燃烧的条件,下列说法正确的是( )
A.对比①③说明燃烧的条件之一是可燃物接触氧气
B.对比①④说明燃烧的条件之一是需要有可燃物
C.对比③④说明燃烧的条件之一是温度达到可燃物的着火点
D.本实验用盘成螺旋状的细铁丝替代白磷,能得到相同的实验结论
【答案】C
【解析】
对比实验中,其中一个实验必须能达到设置的全条件,且只存在一个变量。本题中的全
条件是需要燃烧,A项中①③均不燃烧,不能进行对比;B项中,存在冷水与热水、通氧气与不通氧气两个变量,故不能进行对比,故AB项均是错误的。③④对比,只有一个变量,且表述正确我,故选C;本实验中铁丝不能替代白磷,故D错误。
故选:C。
4.(2021年山东省东营市中考)下列有关灭火的知识,错误的是( )
A.AB.BC.CD.D
【答案】A
【解析】根据燃烧需要同时满足三个条件:①可燃物、②氧气或空气、③温度要达到着火点;灭火原理:①清除或隔离可燃物,②隔绝氧气或空气,③使温度降到可燃物的着火点以下;据此结合题意进行分析判断。
A.酒精洒在桌上起火可用湿抹布盖灭,这是利用了隔绝氧气的灭火原理,说法正确;
B.炒菜时油锅着火可盖上锅盖灭火,这是利用了隔绝氧气的灭火原理,说法正确;
C.楼房着火用水浇灭是利用了降低可燃物的温度至可燃物的着火点以下来灭火,而不是降低着火点,说法错误;
D.森林着火可开辟隔离带来灭火,这是采用了隔离可燃物的原理来灭火,说法正确。
故选:C。
5. (2021山东潍坊中考)一场大火往往由一个小小的烟头引起。烟头在火灾中所起的作用是( )
A. 提供可燃物B. 提供氧气
C. 降低可燃物的着火点D. 使可燃物的温度达到着火点
【答案】D
【解析】
烟头可使可燃物的温度达到着火点,着火点是一个定值,不能被降低。
故选D。
6. (湖北省荆州市2021年中考)安全警钟应时刻长鸣。下列做法错误的是( )
A. 油锅着火,锅盖盖灭B. 燃气泄漏,点火检查
C. 点燃氢气,提前验纯D. 面粉厂内,禁止吸烟
【答案】B
【解析】
A、油锅着火,锅盖盖灭隔绝氧气,破坏燃烧的条件灭火,正确;
B、燃气泄漏,点火检查容易引发爆炸,错误;
C、点燃氢气,提前验纯,防止气体不纯引起爆炸,正确;
D、面粉厂内,禁止吸烟,防止引起火灾,正确。
故选B。
7.(2021年四川省南充市中考)下列做法不正确的是( )
稀释浓硫酸时将水缓慢加入浓硫酸中
B.图书档案着火,用液态二氧化碳灭火器灭火
C.点燃可燃性气体前一定要先验纯
D.燃着的酒精灯不慎被碰倒,立即用湿抹布盖灭
【答案】A
【解析】
A、由于水的密度小于浓硫酸的密度,浮在浓硫酸上面,而浓硫酸溶于水时会放出大量的热,使水立刻沸腾,造成硫酸液滴向四周飞溅,这是非常危险的,稀释浓硫酸一定要把浓硫酸注入水中并不断搅拌,故错误;
B、图书档案起火,用二氧化碳灭火器扑灭,可以更有效的保护图书档案,故正确;
C、可燃性气体与空气混合遇明火爆炸,所以点燃可燃性气体前,应该先验纯,故正确;
D、不慎将燃着的酒精灯碰倒,立即用湿布盖灭,原理是隔绝氧气灭火,故正确。
故选:A。
8.(2021年广西百色市中考)强化安全意识,提升安全素养。下列做法不正确的是( )
A.珍爱生命,拒绝毒品,远离烟草
B.过量使用食品添加剂对身体无害
C.冬天用木炭烤火取暖时打开窗户保持空气流通
D.如果遇到火灾,要用湿毛巾捂住口鼻,蹲下靠近地面或沿墙壁跑离着火区域
【答案】B
【解析】
A、毒品严重危害人的身心健康,香烟的烟气中含有尼古丁、焦油、一氧化碳等几百种有毒物质,故应珍爱生命,拒绝毒品,远离烟草,A选项说法正确;
B、合理使用食品添加剂对于提高食品的色、香、味有着很大作用,但是不能过量使用,以免危害人体健康,B选项说法错误;
C、冬天用木炭烤火取暖时打开窗户保持空气流通,以防通风不畅,氧气不足导致木炭不充分燃烧产生有毒的一氧化碳而造成煤气中毒,C选项说法正确;
D、发生火灾时会产生大量有毒气体和烟尘,并聚集在高处,所以室内着火被困时,立即用湿毛巾捂住口鼻,匍匐前进,寻找安全出口,D选项说法正确。
故选:B。
9.(2021·营口)下列灭火方法,主要是利用隔绝氧气原理的是( )
A.吹灭蜡烛B.用灯帽盖灭酒精灯
C.关闭炉具阀门D.用高压水枪灭火
【答案】B
【解析】
用嘴吹灭燃烧的蜡烛,是利用了使温度降到可燃物的着火点以下的灭火原理;
用灯帽盖灭酒精灯,是利用了隔绝空气的灭火原理;
关闭炉具阀门,是利用了清除或隔离可燃物的灭火原理;
用高压水枪灭火,是利用了使温度降到可燃物的着火点以下的灭火原理。
故选:B。
10. (2021江苏省徐州中考)下列实验方案能达到实验目的的是( )
A. 验证可燃物燃烧需要氧气:按图所示装置进行实验
B. 区别氯化钙溶液和蒸馏水:取等量试样放人两支试管中,分别滴入等量肥皂水,振荡,观察现象
C. 配制100g5%的碳酸钙溶液:称取5.0g碳酸钙,放入95mL水中,充分搅拌
D. 验证酒精中含有氢元素:在95%的酒精燃烧的火焰上罩一个干燥的小烧杯,观察现象
【答案】B
【解析】
A、验证可燃物燃烧需要氧气,按图所示装置进行实验,只能得出温度要达到着火点,不能验证可燃物燃烧需要氧气,故A错误;
B、按B方案操作,可以发现一个试管的泡沫多,这是蒸馏水,另一个泡沫少、有浮渣则是氯化钙溶液,故B正确;
C、碳酸钙不溶于水,故C错误;
D、如果烧杯内壁出现小水珠,可能是反应生成的水,也有可能是原来溶液中的水,无法判断H元素来自哪里,故D错误;
故选B。
巩固提升
11.(2021年哈尔滨市中考) 下列生活中的做法正确的是( )
A. 装食品用的聚乙烯塑料袋,用加热的方法封口
B. 霉变的大米加热到280℃以上,再食用
C. 炒菜时油锅中的油不慎着火,用水浇灭
D. 蚊虫叮咬后,涂抹氢氧化钠溶液来减轻痛痒
【答案】A
【解析】
A、聚氯乙烯属于热塑性塑料,具有加热熔化,冷却成型的性质,装食品用的聚乙烯塑料袋,用加热的方法封口,说法正确;
B、霉变的大米含有黄曲霉毒素,黄曲霉毒素有毒且化学性质稳定,加热到280℃几乎不分解,不能使用,说法错误;
C、炒菜时油锅中的油不慎着火,应盖上锅盖,隔绝氧气或空气,不能用水浇灭,说法错误;
D、蚊虫叮咬后,涂抹碳酸氢钠溶液来减轻痛痒,不能用氢氧化钠溶液,氢氧化钠溶液具有较强的腐蚀性,说法错误;
答案:A。
12. (2021年湖南省湘潭市中考)下列图标与燃烧和爆炸有关的是( )
A. B.
C. D.
【答案】B
【解析】
A、该图标是“国家节水标志”,不符合题意;
B、该图标表示“禁止燃放鞭炮”,符合题意;
C、该图标表示“塑料制品回收标志”,不符合题意;
D、该图标表示“有毒品”,不符合题意。
故选B。
13. (2021年湖南省湘潭市中考)下列说法错误的是( )
A. 炒菜时油锅着火,可用锅盖盖灭B. 煤炉上放一壶水可预防CO中毒
C. 干冰升华吸热,可用于人工降雨D. 洗洁精有乳化作用,可用于去油污
【答案】B
【解析】
A、炒菜时,油锅着火,可以盖上锅盖,隔绝空气 灭火,不符合题意;
B、一氧化碳难溶于水,煤炉上放一壶水,不能预防一氧化碳中毒,符合题意;
C、干冰升华吸热,可使周围温度降低,用于人工降雨,不符合题意;
D、洗洁精中含有乳化剂,具有乳化作用,能将油污乳化为细小油滴,随水冲走,不符合题意。
故选B。
14. (2021甘肃省兰州市中考)下列有关燃烧和灭火的说法不正确的是( )
A. 燃烧是一种缓慢的氧化反应
B. “釜底抽薪”蕴含的灭火原理是清除可燃物
C. 温度达到着火点,可燃物不一定燃烧
D. 篝火晚会时架空火柴,有利于木材充分燃烧
【答案】A
【解析】
A、燃烧是一种剧烈的、发光、发热的氧化反应,说法错误;
B、“釜底抽薪”蕴含的灭火原理是清除可燃物,说法正确;
C、物质燃烧同时具备三个条件:可燃物、达到物质燃烧的着火点、与氧气接触,温度达到着火点,可燃物不一定燃烧,说法正确;
D、篝火晚会时架空火柴,可燃物与氧气充分接触,有利于木材充分燃烧,说法正确;
答案:A。
15. (2021年湖南省株洲市中考)燃烧是人类最早利用的化学变化之一、下列有关说法正确的是( )
A. 可燃性气体在空气中的含量越高,爆炸的可能性就越大
B. 未燃烧的碳氢化合物及炭粒、尘粒等排放到空气中会形成浮尘
C. 做饭时,燃气灶火焰呈现出黄色或橙色,锅底出现黑色,此时应减小灶具的进风口
D. 甲烷和乙醇燃烧产物均为水和二氧化碳,说明二者均为碳、氢两种元素组成的化合物
【答案】B
【解析】
A、可燃性气体在空气中达到爆炸极限,遇到明火,才会发生爆炸,不是含量越高,爆炸的可能性就越大,不符合题意;
B、未燃烧的碳氢化合物及炭粒、尘粒等排放到空气中会形成浮尘,说法正确,符合题意;
C、做饭时,燃气灶火焰呈现出黄色或橙色,锅底出现黑色,说明此时氧气不足,碳不完全燃烧,这时应调大进风口,不符合题意;
D、甲烷和乙醇燃烧产物均为水和二氧化碳,根据质量守恒定律,化学反应前后,元素的种类不变,说明二者均含碳、氢两种元素,可能含氧元素,不符合题意。
故选B。
16. (2021年本溪辽阳葫芦岛市中考)下列有关灭火的原理或方法,叙述正确的是( )
A. 用嘴吹灭蜡烛,隔绝氧气 B. 油锅中的油着火,用水浇灭
C. 图书档案着火,用二氧化碳灭火器扑灭 D. 木柴着火用水浇灭,降低木柴的着火点
【答案】C
【解析】
A、用嘴吹灭蜡烛,是降低温度到物质着火点以下,错误;
B、油不溶于水且密度小于水,油锅中的油着火,不能用水浇灭,应该用锅盖盖灭,错误;
C、二氧化碳不燃烧不支持燃烧,图书档案着火,用二氧化碳灭火器扑灭,利于灭火和保护书籍,正确;
D、木柴着火用水浇灭,降低温度到木柴的着火点以下,错误。
故选C。
17. (2021年广西北海市中考)中学生应有一定的安全常识。下列意外事故的处理方法错误的是( )
A. 遇到室内起火,迅速打开门窗通风
B. 图书馆内图书起火,可用二氧化碳灭火器灭火
C. 发现火势较大或有蔓延趋势的火灾,立即拨打119火警电话
D. 遭遇火灾险情时,用湿毛巾捂住口鼻等方式跑离着火区域
【答案】A
【解析】
A、遇到室内起火,迅速打开门窗通风,会增加空气的流动,提供充足的氧气,使火燃烧的更旺,符合题意;
B、图书馆内图书起火,可用二氧化碳灭火器灭火,不会因留下痕迹而损坏图书,不符合题意;
C、发现火势较大或有蔓延趋势的火灾,立即拨打119火警电话,不符合题意;
D、遭遇火灾险情时,用湿毛巾捂住口鼻,过滤有毒烟尘,迅速跑离着火区域,不符合题意。
故选A。
18.(2021·安徽中考)关于燃烧的研究是一项重要的课题。某小组以“探究燃烧的奥秘”为主题开展项目式学习。
【任务一】认识燃烧
(1)酒精、煤(含硫)、天然气是生活中常见的燃料,下列不属于三者燃烧共有的现象是______(填字母序号)。
A发光 B产生有刺激性气味的气体 C放热 D产生使澄清石灰水变浑浊的气体
(2)写出酒精(C2H5OH)完全燃烧的化学方程式______。
【任务二】探究燃烧的条件及质量变化
(3)该小组同学按下列实验步骤开展探究。
步骤1:室温下,按如图组装装置,装入药品,称量装置总质量为m1g。
步骤2:将锥形瓶浸入80℃的热水中,观察现象。
步骤3:取出装置,恢复至室温并擦干锥形瓶;打开止水夹K1,和K2,从K1处缓慢通入约50mL氧气,再关闭K1和K2,称量装置总质量为m2g。
步骤4:将锥形瓶再次浸入80℃的热水中,观察现象。
步骤5:取出装置,恢复至室温并擦干锥形瓶,称量装置总质量为m3g。
①通过上述实验,能证明燃烧需要氧气的实验现象是______。
②m1、m2、m3的大小关系是______。
【任务三】调控燃烧
(4)报道显示:国内外一些煤田因发生煤层自燃,带来了资源浪费和环境污染。一旦煤层自燃,请给出一条合理的灭火建议______。
【任务四】再探铁的燃烧
(5)查阅文献:颗粒直径为20~30nm的铁粉,在空气中会发生自燃生成氧化铁。
结合已有知识,回答下列问题:
①影响铁燃烧的因素有_______、_______(至少答出2点)。
②铁与氧气反应的条件不同,产物不同。若5.6g铁与氧气反应可得ag产物,且铁无剩余,则a的取值范围是______。
【答案】
(1). B
(2). C2H5OH+3O2eq \\ac(\s\up7(点燃),\(===,====))2CO2+3H2O
(3). 步骤2中白磷未燃烧,步骤4中白磷燃烧,产生白烟 m1>m2=m3
(4).取土填埋,隔绝空气
(5).铁的表面积 氧气的浓度(温度) 7.2≤a≤8.0
【解析】本题考查燃烧的条件和灭火的原理、化学方程式的书写、质量守恒定律。
燃烧一般都会发光、放热,由于这3种物质中都含有碳元素,燃烧后都会产生二氧化碳气体,酒精和天然气中没有硫元素,不会产生有刺激性气味的气体;
酒精燃烧是酒精与空气中的氧气在点燃条件下生成水和二氧化碳,化学方程式为:C2H5OH+3O2eq \\ac(\s\up7(点燃),\(===,====))2CO2+3H2O
①步骤2中锥形瓶中是二氧化碳,白磷没有燃烧,而步骤4中通入了氧气,白磷燃
烧,产生白烟,说明燃烧需要氧气,②由于开始装置中充入的是二氧化碳时装置总质量为m1,通入50mL氧气后,由于氧气的密度比二氧化碳的密度小,所以m1>m2,白磷燃烧是在密闭容器中进行,装置的总质量没有发生变化m2=m3;
煤层自燃我们可以用隔绝空气的方法取土填埋,也可以用降低温度到着火点以下的原理用水灭火等方法合理均可;
①影响铁燃烧的因素很多,主要有铁的表面积、氧气的浓度、温度等都会影响铁燃
烧的生成物,②铁燃烧可能生成氧化亚铁、四氧化三铁、氧化铁等,采用极端假设法,5.6g铁燃烧完全生成以上三种物质的质量分别为7.2g、7.73g、8g,所以a的取值范围是:7.2g≤a≤8g。
19.(2021年湖南省湘潭市中考)根据实验图示回答下列问题:
(1)写出图一中仪器a的名称______。
(2)实验室用加热高锰酸钾固体的方法制取氧气,选择的发生装置是______(填字母序字号),加热时,应使用酒精灯的______焰集中加热;检验氧气可用______。
(3)实验室制取CO2应选择的发生和收集装置是______(填字母序号),其反应的化学方程式为______。
(4)镁粉在火星上可以扮演地球上煤的角色,通过采用Mg/CO2金属粉末燃烧器可以为采矿车、电站等提供热能,其转化过程如图二:
已知:燃烧器中发生的主要反应为Mg+CO2eq \\ac(\s\up7(高温),\(===,====))MgO+ CO
①热气中一定含有的物质有______(写一种即可)。
②通过上述反应,你对燃烧条件的新认识是______。
【答案】
(1)长颈漏斗
(2) A 外 带火星木条
(3)BC CaCO3+2HCl=CaCl2+H2O+CO2↑
(4)一氧化碳 燃烧不一定是物质和氧气的反应
【解析】
(1)仪器a的名称长颈漏斗。
(2)实验室用加热高锰酸钾固体的方法制取氧气,为固体加热反应,选择的发生装置是A,加热时,应使用酒精灯的外焰集中加热;氧气具有助燃性,检验氧气可用带火星木条。
(3)实验室制取CO2反应为碳酸钙和稀盐酸反应生成氯化钙、水和二氧化碳气体,CaCO3+2HCl=CaCl2+H2O+CO2↑;该反应为固液不加热反应,发生装置选择B,二氧化碳密度大于空气能溶于水,收集装置选择向上排空气装置C。
(4)①根据反应Mg+CO2eq \\ac(\s\up7(高温),\(===,====))MgO+ CO可知,热气中一定含有的物质有一氧化碳。
②通过上述反应,说明燃烧不一定是物质和氧气的反应。
20.燃烧与我们的生活和社会的发展有着密切的联系。请回答下列问题:
(1)酒精灯内的酒精不小心洒出,在桌面燃烧起来,采用的灭火方法是_______。
(2)炒菜时油锅中的油不慎着火,可放入较多的蔬菜。其灭火原理是________________。
(3)一支烟头会引发一场火灾,从燃烧的条件上讲,烟头的作用___________。
(4)“釜底抽薪”灭火的化学原理是____________。
(5)天然气泄漏容易引起爆炸。如果家里天然气泄漏,你的应急措施是(答两点即可):_______、_______________。
(6)古语道:“人要实,火要虚”,做人必须脚踏实地,事业才能有成,燃烧固体燃料需要将其架空,燃烧才能更旺。从燃烧的条件看,“火要虚”的实质是:________。
(7)加油站、面粉加工厂、纺织厂、煤矿的矿井内,都标有“严禁烟火”的字样或图标,因为这些地方的空气中常混有__________,它们遇到明火,有发生爆炸的危险。
【答案】
(1)湿抹布扑灭
(2)降温至着火点以下
(3)升温至着火点
(4)清除可燃物
(5) 关闭阀门 打开窗户通风换气
(6) 增大可燃物与空气的接触面积
(7)可燃性气体和粉尘
【解析】(1)酒精灯内的酒精不小心洒出,在桌面燃烧起来,可以降温至着火点以下或者隔绝空气,采用湿抹布扑灭;(2)炒菜时油锅中的油不慎着火,可放入较多的蔬菜,使油锅里的温度降到着火点以下,把火扑灭;(3)一支烟头会引发一场火灾,从燃烧的条件上讲,燃着的烟头使可燃物的温度升高到着火点,使可燃物燃烧;(4)“釜底抽薪”是指从锅底下抽去燃烧的柴火,使水停沸,从灭火的原理是清除可燃物;
(5)天然气泄漏容易引起爆炸。如果家里天然气泄漏,可采取的应急措施是关闭阀门、打开窗户通风换气;
(6)“火要虚”是指增大可燃物与空气的接触面积,使燃料充分燃烧;
(7)加油站、面粉加工厂、纺织厂、煤矿的矿井内,有可燃性气体和粉尘,遇到明火,有发生爆炸的危险,所以在这些地方都标有“严禁烟火”的字样或图标;
21.近年来,多次发生煤矿瓦斯爆炸事件。瓦斯已成为导致我国煤矿特大恶性事故的“头号杀手”。
(1)瓦斯存在于煤层及周围岩层中,是井下有害气体的总称。瓦斯属于 (选填“纯净物”或“混合物”)。
(2)当瓦斯爆炸时,下列自救措施不当的是 。
A、站在原地不动
B、背对爆炸地点迅速卧倒
C、若眼前有水,应俯卧或侧卧于水中,并用湿毛巾捂住口鼻
D、选择合适通道迅速逃生
(3)煤矿瓦斯爆炸有三个必须条件:瓦斯纯度达到爆炸极限、足够的 和 。对任何一个条件的有效控制都可避免瓦斯爆炸。这类事故的发生也提醒我们在做易爆、有毒气体的实验时应注意 (任写一点)
【答案】(1)混合物。(2)A;(3)氧气(空气);火源(明火,温度达到着火点);点燃气体前要先检验气体的纯度(或应该在通风橱中进行实验或从遵守规章制度或注意安全等方面均可)。
【解析】(1)瓦斯的主要成分是甲烷,是井下有害气体的总称,属于混合物;故答案为:混合物。
(2)当发生瓦斯爆炸时,放出有毒气体CO,要想自救可以背对爆炸地点迅速卧倒;若眼前有水,应俯卧或侧卧于水中,并用湿毛巾捂住口鼻;选择合适通道迅速逃生;自救措施正确的是B,C,D,故选A;
(3)煤矿瓦斯爆炸有三个必须条件:瓦斯纯度达到爆炸极限、足够的火源(明火,温度达到着火点)和氧气(空气);所以点燃气体前要先检验气体的纯度,这类有毒气体的实验应该在通风橱中进行;
故答案为:氧气(空气);火源(明火,温度达到着火点);点燃气体前要先检验气体的纯度(或应该在通风橱中进行实验或从遵守规章制度或注意安全等方面均可)。
22.图甲和图乙所示实验方法均可用来探究可燃物燃烧的条件。
(1)某同学用图甲所示装置进行实验,观察到的现象是_____________________。
(2)另一同学用图乙所示装置进行实验,得到以下实验事实:
①不通空气时,冷水中的白磷不燃烧; ②通空气时,冷水中的白磷不燃烧;
③不通空气时,热水中的白磷不燃烧; ④通空气时,热水中的白磷燃烧。
该实验中,能证明可燃物通常需要接触空气才能燃烧的实验事实是(填序号,下同)________;能证明可燃物必须达到一定温度(着火点)才能燃烧的事实是_________。
(3)“化学实验的绿色化”要求实验室的“三废”排放降低到最低温度,并能得到妥善处理,实验室的安全性和环境质量得到提升,师生的绿色化学和环保意识得到强化。图甲和图乙所示实验相比,_______(填“甲”或“乙”)更体现了化学实验的绿色追求。
【答案】铜片上的白磷燃烧,产生大量白烟,铜片上的红磷和热水中的白磷不燃烧 ③ ④ 乙 【解析】(1)根据燃烧的三个条件可知,铜片上的白磷燃烧,产生大量白烟,铜片上的红磷和热水中的白磷不燃烧;(2)证明可燃物通常需要接触空气才能燃烧的实验事实是③不通空气时,热水中的白磷不燃烧;能证明可燃物必须达到一定温度(着火点)才能燃烧的实验事实是④通空气时,热水中的白磷燃烧;(3)图乙中的实验产生的白烟不会扩散到空气中污染环境。
23. (2021秋•秦都区期末)燃烧与灭火是生活中常见的现象,如图是探究燃烧条件的实验:
(1)图一所示实验现象说明燃烧应具备的条件是 。
(2)图二烧杯中蜡烛渐渐熄灭,说明燃烧应具备的条件是 。
(3)图三所示实验中,烧杯中的水有2个作用:① ,② 。铜片上白磷燃烧红磷不燃烧,说明燃烧应具备的条件是 。
(4)预防森林着火,开辟隔离带的目的是 。
(5)酒精使用时应远离火种,若不慎小面积泼洒燃烧,灭火的方法是 。
(6)住宅和商场等地发生火灾,消防队员用高压水枪喷水灭火,其原理是 。
【答案】
(1)有可燃物;
(2)与氧气接触;
(3)提供热量;隔绝氧气;温度达到着火点;
(4)隔离可燃物;
(5)湿抹布扑灭(其他合理答案均可);
(6)降低温度至着火点以下。
【解析】(1)图一所示实验中小木块能燃烧,玻璃块不能燃烧,说明燃烧应具备的条件是有可燃物,故填:有可燃物;
(2)由于二氧化碳不能支持燃烧,图二烧杯中蜡烛渐渐熄灭,说明燃烧应具备的条件是与氧气接触,故填:与氧气接触;
(3)图三铜片上白磷燃烧红磷不燃烧,说明燃烧应具备的条件是温度达到着火点,图三所示实验中,烧杯中的水有2个作用:①提供热量,②隔绝氧气;故填:提供热量;隔绝氧气;温度达到着火点;
(4)预防森林着火,开辟隔离带的目的是隔离可燃物;故填:隔离可燃物;
(5)酒精使用时应远离火种,若不慎小面积泼洒燃烧,灭火的方法是用湿抹布扑灭;故填:湿抹布扑灭(其他合理答案均可);
(6)住宅和商场等地发生火灾,消防队员用高压水枪喷水灭火,其原理是降低温度至着火点以下;故填:降低温度至着火点以下。
24.(2021年湖南省张家界市中考)在庆祝“五四”青年节晚会上,化学老师表演了“吹气生火”的魔术:他用导管向包有过氧化钠(化学式为Na2O2)粉末的脱脂棉上吹气,脱脂棉燃烧了起来。化学兴趣小组的同学对该魔术产生了浓厚兴趣,在教师的指导下,对其进行了如下探究。
【答案判断】
根据燃烧条件可知:吹出的气体能与过氧化钠反应放出一定的热量,可能有氧气生成,从而使脱脂棉燃烧。
【提出问题】
吹出的气体中有哪些物质与过氧化钠(Na2O2)发生反应,且生成物是什么?
【查阅资料】
(1)吹出的气体主要含有氮气、二氧化碳、水蒸气和氧气;
(2)过氧化钠与氮气、氧气不反应;
(3)过氧化钠为淡黄色固体粉末。
【提出猜想】
猜想一:只有H2O与Na2O2反应;
猜想二:只有CO2与Na2O2反应;
猜想三:CO2、H2O都与Na2O2反应。
【设计与实验】
探究Ⅰ:H2O与Na2O2反应
探究Ⅱ:CO2与Na2O2反应
【实验结论】
通过实验答案,猜想三正确。过氧化钠与二氧化碳、水蒸气都能反应。
【反思交流】
(1)过氧化钠应该③ 保存。
(2)探究Ⅱ:步骤三中能代替CaCl2溶液的试剂④ (写一种)。
【答案】
【设计与实验】氧气;白色沉淀
【反思交流】(1)密封。(2)氯化钡溶液。
【解析】
【设计与实验】
探究Ⅰ:
故填:氧气。
探究Ⅱ:
故填:白色沉淀。
【反思交流】
(1)过氧化钠应该密封保存。
故填:密封。
(2)探究Ⅱ:步骤三中能代替CaCl2溶液的试剂可以是氯化钡溶液,是因为氯化钡能和碳酸钠反应生成白色沉淀碳酸钡和氯化钠。
故填:氯化钡溶液。
①
②
③
④
白磷不燃烧
白磷不燃烧
白磷不燃烧
白磷燃烧
灭火器类型
适用范围
干粉灭火器
用来扑灭一般失火以及油、气等燃烧引起的火灾
二氧化碳灭火器
用来扑灭图书、档案、贵重设备、精密仪器等物品的失火
水基型灭火器
用来扑灭非水溶性可燃性液体以及固体材料引起的失火,如汽油、柴油等以及木柴引起的失火
实例
灭火方法
灭火原理
油锅着火
锅盖盖灭
让油与空气隔绝
熄灭酒精灯
灯帽盖灭
隔绝氧气
酒精洒到桌面上燃烧
用湿抹布盖灭
隔绝氧气,使温度降低到着火点以下
森林火灾
设置隔离带
隔离可燃物
电线着火
先关电闸,后用二氧化碳灭火器扑灭
隔绝氧气,使温度降低到着火点以下
图书馆档案着火
用二氧化碳灭火器扑灭
隔绝氧气,使温度降低到着火点以下
天干物燥,容易引发火灾
用高压水枪灭火
使温度降低到着火点以下
①
②
③
④
白磷不燃烧
白磷不燃烧
白磷不燃烧
白磷燃烧
选项
情景
灭火方法
灭火原理
A
酒精洒在桌上起火
用湿抹布盖灭
隔绝氧气
B
炒菜时油锅着火
用锅盖盖灭
隔绝氧气
C
楼房着火
用水浇灭
降低可燃物的着火点
D
森林着火
开辟隔离带
隔离可燃物
步骤一
步骤二
步骤三
实验操作
实验现象
有气泡产生
带火星的木条复燃
产生蓝色沉淀
实验结论
H2O能与Na2O2反应,产生① 和NaOH。
步骤一
步骤二
步骤三
实验操作
玻璃管中反应后的固体
实验现象
淡黄色粉末逐渐变成白色粉末
带火星的木条复燃
固体溶解
无气泡产生
产生②
实验结论
CO2能与Na2O2反应,产生①和Na2CO3。
步骤一
步骤二
步骤三
实验操作
实验现象
有气泡产生
带火星的木条复燃(反应生成氧气)
产生蓝色沉淀(氢氧化钠和硫酸铜反应生成蓝色沉淀氢氧化铜)
实验结论
H2O能与Na2O2反应,产生氧气和NaOH。
步骤一
步骤二
步骤三
实验操作
玻璃管中反应后的固体
实验现象
淡黄色粉末逐渐变成白色粉末
带火星的木条复燃(生成氧气)
固体溶解
无气泡产生(固体中不含有过氧化钠)
产生白色沉淀(碳酸钠和氯化钙反应生成白色沉淀碳酸钙)
实验结论
CO2能与Na2O2反应,产生①和Na2CO3。
相关试卷
这是一份化学九年级上册课题4 化学式与化合价课时练习,共34页。试卷主要包含了 定义, 数值的判定, 化合价的表示方法, 化合价和离子符号比较, 原子团及其化合价, 化合价的应用,7g等内容,欢迎下载使用。
这是一份初中化学人教版九年级上册课题3 水的组成随堂练习题,共56页。试卷主要包含了3 水的组成, 氢气的性质, 氢气在空气中燃烧, 氢气的用途,031L O2、0等内容,欢迎下载使用。
这是一份九年级上册课题2 水的净化课后复习题,共50页。试卷主要包含了2 水的净化, 纯水与天然水的比较, 自来水厂的净水过程, 过滤和蒸馏, 过滤时错误的操作是, 净化水的方法有等内容,欢迎下载使用。

