福建省福州第一中学2024届高三下学期质量检测化学试题(原卷版+解析版)
展开(完卷时间75分钟;满分100分)
可能用到的相对原子质量:H1 Li7 C12 N14 O16 S32 Cl35.5 Fe56 C59 Ag108 Ce140
一、选择题:本题共10小题,每小题4分,共40分。在每小题的四个选项中,只有一项是符合题目要求的。
1. 第19届亚运会在杭州顺利闭幕,下列关于亚运会期间使用的材料说法错误的是
A. 杭州丝绸的主要成分是天然高分子化合物B. 火炬的金属部分采用的铝合金硬度比铝大
C. 具有自净功能的聚四氟乙烯可通过缩聚制备D. 通信用到的芯片主要材料是高纯硅
【答案】C
【解析】
【详解】A. 杭州丝绸的主要成分是蛋白质,是天然高分子化合物,故A正确;
B. 含有Al、Cu、Mg等元素,合金的硬度比任一组成成分金属的硬度大,火炬的金属部分采用的铝合金硬度比铝大,故B正确;
C. 具有自净功能的聚四氟乙烯可通过加聚反应制备,故C错误;
D. 通信用到的芯片是半导体,主要材料是高纯硅,故D正确;
故选C。
2. 下列关于各实验装置图的叙述中正确的是
A. 装置①:实验室制取乙烯
B. 装置②:实验室制取乙酸乙酯
C. 装置③:验证乙炔的还原性
D. 装置④:验证溴乙烷发生消去反应可生成烯烃
【答案】D
【解析】
【详解】A.实验室制取乙烯需要浓硫酸与乙醇混合加热170℃,装置①中温度计不能测得反应溶液的温度,A错误;
B.实验室制取乙酸乙酯,为了更好的分离混合物同时防止倒吸现象的发生,导气管要在饱和碳酸钠溶液的液面上,不能伸入到液面以下,B错误;
C.电石中含有的杂质与水反应产生H2S也具有还原性,能够使酸性KMnO4溶液褪色,因此不能验证乙炔的还原性,C错误;
D.溴乙烷发生消去反应生成烯烃,能够使溴四氯化碳溶液溶液褪色,而挥发的乙醇不能发生反应,因此可以达到验证反应产物,D正确;
故合理选项是D。
3. 设为阿伏加德罗常数的值。下列叙述正确的是
A. 1 ml 含有的共价键数目为
B. 1 ml 与水完全反应时转移电子数为
C. 60 g 晶体中含有个键
D. 含1 ml 的NaCl和混合物中的质子数为
【答案】D
【解析】
【详解】A.中和之间形成离子键,一个中含4个N-H共价键,则1 ml 含有的共价键数目为,故A错误;
B.和水反应的方程式:,一半作氧化剂,另一半作还原剂,则1ml与水完全反应时转移的电子数为,故B错误;
C.晶体中,1个Si与4个O原子形成4个Si-O共价键,60 g的物质的量为,则60 g该晶体中含有个共价键,故C错误;
D.一个和一个中所含的质子数都是28个,二者混合物的总物质的量为1ml,则混合物中质子数为,故D正确;
故选D。
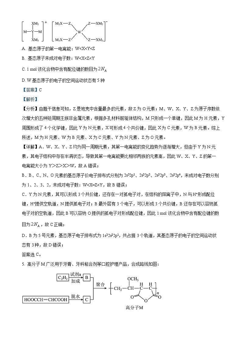
4. 某多孔储氢材料前驱体结构如图,M、W、X、Y、Z为原子序数依次增大的五种短周期主族非金属元素,Z是地壳中含量最多的元素。下列说法正确的是
A. 基态原子的第一电离能:W
D. W基态原子的电子的空间运动状态有5种
【答案】C
【解析】
【分析】由题干信息可知,Z是地壳中含量最多的元素,故Z为O元素;M、W、X、Y、Z为原子序数依次增大的五种短周期主族非金属元素,根据多孔材料前驱体结构,M只形成一个单键,因此M为H元素,Y周围形成了4个化学键,因此Y为N元素,X可形成4个共价键,因此X为C元素,W为B元素。综上所述,M为H元素、W为B元素、X为C元素、Y为N元素、Z为O元素。
【详解】A.W、X、Y、Z均为同一周期元素,其第一电离能的变化趋势为逐渐增大,但由于Y为N元素,其电子结构中存在半满状态,导致其第一电离能要比相邻两族的元素高,因此W、X、Y、Z的第一电离能大小为Y>Z>X>W,故A错误;
B.B、C、N、O元素的基态原子价电子排布式分别为2s22p1、2s22p2、2s22p3、2s22p4,未成对电子数分别为1、2、3、2,未成对电子数:W
D.B为5号元素,基态原子电子排布式为1s22s22p1,共占据3个轨道,其基态原子的电子的空间运动状态有3种,故D错误;
答案选C。
5. 高分子M广泛用于牙膏、牙科粘合剂等口腔护理产品,合成路线如图:
下列说法错误的是
A. 试剂a是甲醇,B分子中可能共平面的原子最多8个
B. 化合物B的核磁共振氢谱有三组峰,峰面积比为
C. 用于合成化合物C的原料丁烯二酸可以是顺丁烯二酸,也可以是反丁烯二酸
D. 合成M的聚合反应是加聚反应
【答案】C
【解析】
【分析】采用逆推法可知,M是加聚产物,结合题可知,CH2=CHOCH3与加聚反应生成M,因此,C为,B为CH2=CHOCH3,由乙炔与甲醇加成生成CH2=CHOCH3,据此作答。
【详解】A.根据分析,试剂a为CH3OH,名称是甲醇,化合物B为CH2=CH-O-CH3内可能共平面的原子最多8个,故A正确;
B.物质B的结构简式是CH2=CHOCH3,核磁共振氢谱有三组峰,峰面积比为,故B正确;
C.丁烯二酸存在、顺反异构,但反丁烯二酸不容易失水形成酸酐,主要是因为其两个羧基在空间上处于异侧的位置,这种空间位阻关系导致其不易脱水成酐,相比之下,顺丁烯二酸的两个羧基在空间上处于同侧的位置,因此很容易分子间脱水形成酸酐,应该用顺二丁烯酸为原料,故C错误;
D.聚合物M是由CH2=CH-O-CH3和 中的双键上发生加成聚合反应,故D正确;
故答案选C。
6. 石墨是层状结构,许多分子和离子可以渗入石墨层间形成插层化合物。插入石墨层中间,形成晶体结构如图(a),晶体投影图如图(b)。若该结构中碳碳键键长为apm,碳层和锂层相距dpm(用NA表示阿伏加德罗常数的值)。下列说法错误的是
A. 石墨的二维结构中,每个碳原子配位数为3
B. 该插层化合物的化学式为LiC6
C. 该插层化合物中同层最近距离为3apm
D. 该插层化合物的密度为
【答案】D
【解析】
【详解】A.石墨的二维结构中,每个碳原子最近的碳原子为3,配位数为3,故A正确;
B.根据均摊原则,四棱柱单元中Li+个数,C原子个数,所以该化合物的化学式为LiC6,故B正确;
C.同层Li+最近距离为棱柱顶面边长,同层Li+最近距离为3apm,故C正确;
D.晶胞质量为g,晶胞体积为,密度为;
故D错误;
故选D。
7. 一种利用有机胺(TBA)参与联合生产碳酸氢钠和二氯乙烷工艺流程如图所示。下列说法错误的是
A. TBA替代了侯德榜制碱法中的氨气
B. 胺再生过程的反应为
C. 整个工艺原子利用率为100%,符合绿色化学的要求
D. 氯化过程每生成,总反应中消耗
【答案】D
【解析】
【分析】由题意可知,制碱过程为:NaCl+CO2+H2O+TBA=NaHCO3+TBA•HCl,TBA的再生过程为:O2+4CuCl+4TBA•HCl=4CuCl2+4TBA+2H2O,乙烯的氯化过程为:。
【详解】A.侯德榜制碱法是先把氨气通入食盐水,然后向氨化的食盐水中通二氧化碳气体,生产溶解度较小的碳酸氢钠,由图可知,过程I中的TBA替代了侯德榜制碱法中的氨气,A正确;
B.TBA的再生过程为:O2+4CuCl+4TBA•HCl=4CuCl2+4TBA+2H2O,B正确;
C.流程分析可知,反应物全部转化为生成物,该工艺原子利用率100%,C正确;
D.TBA的再生过程和“氯化过程”发生的反应为:O2+4CuCl+4TBA·HCl=4CuCl2+4TBA+2H2O,即为O2+2CuCl+2TBA•HCl=2CuCl2+2TBA+H2O,,每生成lmlC2H4Cl2,总反应中消耗0.5mlO2,D错误;
故答案选D。
8. 完成下列实验所选用的试剂和操作、现象和结论均正确的是
A. AB. BC. CD. D
【答案】C
【解析】
【详解】A.碳酸氢根离子和四羟基合铝酸根离子生成氢氧化铝沉淀和碳酸根离子,不是双水解生成二氧化碳,A错误;
B.将过氧化钠投入滴有酚酞溶液的水中,过氧化钠具有强氧化性,会观察到溶液先变红后褪色,B错误;
C.向浓度均为0.1ml·L-1的MgSO4和CuSO4的混合溶液中逐滴加入0.01ml·L-1的NaOH溶液,先看到有蓝色沉淀生成,说明氢氧化铜更难溶,溶度积更小,C正确;
D.三溴苯酚溶于苯,观察不到沉淀,故无法判断苯中是否含有苯酚,D错误;
故选C。
9. 利用废旧锂电池中制备的装置如图所示,下列说法错误的是
A. 电极A为阴极
B. 电极B发生的反应为:
C. 中的Mn元素均转移到了中
D. 和的迁移方向不同
【答案】C
【解析】
【分析】由图可知,该装置为电解池,电极A为与直流电源负极相连的阴极,酸性条件下,LiMn2O4在阴极得到电子发生还原反应生成锰离子,电极方程式为:LiMn2O4+3e−+8H+=Li++2Mn2++4H2O,电极B为阳极,水分子作用下,锰离子在阳极失去电子发生氧化反应生成二氧化锰和氢离子,电极反应式为2H2O+Mn2+-2e-=MnO2+4H+,则电解的总反应方程式为2LiMn2O4+4H+2Li++Mn2++3MnO2+2H2O。
【详解】A.电极A为与直流电源负极相连的阴极,故A正确;
B.电极B为阳极,水分子作用下,锰离子在阳极失去电子发生氧化反应生成二氧化锰和氢离子,电极反应式为2H2O+Mn2+-2e-=MnO2+4H+,故B正确;
C.由分析可知,电解的总反应方程式为:2LiMn2O4+4H+2Li++Mn2++3MnO2+2H2O,中的元素转移到了和Mn2+中,故C错误;
D.电解池中阳离子移向阴极,和的迁移方向相同,都向阴极移动,故D正确;
故答案选C。
10. 工业上常用作沉淀剂除去废水中的和。通过调节溶液的pH可使和逐一沉降,处理过程中始终保持溶液为饱和状态即ml/L,体系中、、,浓度(ml/L)的负对数pM与pH的关系如图所示。已知:。下列说法不正确的是
A. Ⅱ表示与pH的关系曲线
B. Q点对应的数量级为
C.
D. 溶液中和均为0.1ml/L,完全沉淀时溶液的最小pH为2
【答案】B
【解析】
【分析】H2S饱和溶液中随着pH增大,c(H+)减小,c(HS-)、c(S2-)均增大,则-lgc(HS-)和-lgc(S2-)随着pH增大而减小,且pH相同时,c(HS-)>c(S2-),即-lgc(HS-)<-lgc(S2-),则Ⅰ、Ⅱ分别表示-lgc(HS-)、-lgc(S2-)与pH的关系曲线;随着pH增大,c(S2-)增大,则c(Zn2+)和c(Mn2+)逐渐减小,且Ksp(MnS)>Ksp(ZnS),即当c(S2-)相同时,c(Mn2+)>c(Zn2+),则-lgc(Mn2+)和-lgc(Zn2+)随着pH增大而增大,且-lgc(Mn2+)<-lgc(Zn2+),则Ⅲ、Ⅳ分别表示-lgc(Zn2+)、-lgc(Mn2+)与pH的关系曲线,据此分析结合图像各点数据进行解题。
【详解】A.由分析可知,Ⅱ表示-lgc(S2-)与pH的关系曲线,故A正确;
B.Ⅰ表示-lgc(HS-)与pH的关系曲线,当c(H+)=10-5.5ml/L时,c(HS-)=10-2.6ml/L,,且,则a=2.2,则c(H+)=10-2.2ml/L=100.8×10-3ml/L,所以Q点对应c(H+)的数量级为10−3,故B错误;
C.,由图可知,当c(H+)=10-5.45ml/L时,c(S2-)=10-11.9ml/L,则,,则,所以,故C正确;
D.曲线Ⅱ、Ⅲ的交点表示c(H+)=10-5.45ml/L时,c(S2-)=c(Zn2+)=10-11.9ml/L,则,恰好完全沉淀时,,由得:,即pH=2,则Zn2+完全沉淀时溶液的最小pH为2,故D正确;
故选B。
二、非选择题:本题共4小题,共60分。
11. 氯化钴(CCl2)固体为蓝色,吸水后变为粉红色至红色,有潮解性,能溶于水,常用作分析试剂湿度和水分的指示剂。某兴趣小组查阅有关资料后在实验室以C2O3为主要原料制备氯化钴。
有关资料:Ⅰ.C2O3不溶于水,不与水反应,具有较强氧化性。
Ⅱ.C2O3在不同温度下被还原的产物如下表:
回答下列问题:
(1)有同学查阅资料得知,向C2O3固体滴加浓盐酸会生成氯化钴,进行实验时发现还产生了黄绿色有刺激性气体的气体,反应的化学方程式为_______。
小组同学因此舍弃该制备方法。
(2)经讨论后,确定了实验方案:
Ⅰ.制备:Ⅱ.净化;Ⅲ.热还原制备CO;Ⅳ.还原产物用盐酸酸溶;Ⅴ.酸溶液提取;Ⅵ.检验产品纯度。
小组同学称取制备CO,制备CO用到的装置如图所示(夹持装置已略去)。
①以上装置各接口的连接顺序为e→_______→h。
②加热瓷舟前应进行的操作为_______。
③同学甲认为可控温电加热管的温度应该控制在200℃,同学乙认为温度为250℃也不会对的纯度造成影响,他的理由是_______。
(3)瓷舟中的CO冷却后溶于盐酸,此过程中无气体产生,将酸溶液经_______(填操作名称),得到晶体。
(4)将晶体中_______气流中加热去除结晶水,置于干燥器中冷却后称其质量为2.6500g。
(5)小组同学将所得晶体溶于水,加入足量溶液,所得白色沉淀的质量为5.7400g。经计算存在误差,则产生上述误差的原因可能为_______。
【答案】(1)C2O3+6HCl(浓)=2CCl2+Cl2↑+3H2O
(2) ①. c→d→a→b→f→g(g→f) ②. 松开装置C中弹簧夹,先通入一段时间H2 ③. 温度为200℃时生成产物为CO,温度为250℃时产物为C,根据反应C+2HCl=CCl2+H2↑,CO+2HCl=CCl2+H2O,故加热到250℃也不会对的纯度造成影响
(3)蒸发浓缩、冷却结晶、过滤、洗涤、干燥
(4)HCl (5)加热失去结晶水过程中不完全或者加热失去结晶水的过程中未在干燥器中冷却或者CCl2晶体表面含有HCl等杂质
【解析】
【分析】(2)图示实验装置A为干燥H2的装置,装置B为除去H2中的少量HCl,装置C为实验制备H2的装置,反应原理为:Zn+2HCl=ZnCl2+H2↑等,装置D为C2O3热还原制备CO的装置,反应原理为:C2O3+H22CO+H2O,装置E为尾气处理装置,据此分析解题。
【小问1详解】
有同学查阅资料得知,向C2O3固体滴加浓盐酸会生成氯化钴,进行实验时发现还产生了黄绿色有刺激性气体的气体即Cl2,根据氧化还原反应配平可得反应的化学方程式为:C2O3+6HCl(浓)=2CCl2+Cl2↑+3H2O,故答案为:C2O3+6HCl(浓)=2CCl2+Cl2↑+3H2O;
【小问2详解】
图示实验装置A为干燥H2的装置,装置B为除去H2中的少量HCl,装置C为实验制备H2的装置,反应原理为:Zn+2HCl=ZnCl2+H2↑等,装置D为C2O3热还原制备CO的装置,反应原理为:C2O3+H22CO+H2O,装置E为尾气处理装置,据此分析解题:
①有上述分析可知,先制备氢气、再除杂、干燥,发生热还原反应,最后为尾气处理装置,则以上装置各接口的连接顺序为e→c→d→a→b→f→g(g→f)→h,故答案为:c→d→a→b→f→g(g→f);
②由于H2与空气混合可能发生爆炸,故加热瓷舟前应进行的操作为松开装置C中弹簧夹,先通入一段时间H2,以排空装置中的空气,故答案为:松开装置C中弹簧夹,先通入一段时间H2;
③由题干表中数据可知,同学甲认为可控温电加热管的温度应该控制在200℃生成产物为CO,同学乙认为温度为250℃时产物为C,根据反应C+2HCl=CCl2+H2↑,CO+2HCl=CCl2+H2O,故加热到250℃也不会对的纯度造成影响,故答案为:温度为200℃时生成产物为CO,温度为250℃时产物为C,根据反应C+2HCl=CCl2+H2↑,CO+2HCl=CCl2+H2O,故加热到250℃也不会对的纯度造成影响;
【小问3详解】
瓷舟中的CO冷却后溶于盐酸,此过程中无气体产生,即得到CCl2溶液,将酸溶液经蒸发浓缩、冷却结晶、过滤、洗涤、干燥,得到晶体,故答案为:蒸发浓缩、冷却结晶、过滤、洗涤、干燥;
【小问4详解】
由于CCl2易发生水解,生成C(OH)2和HCl,HCl易挥发,故若直接加热失去结晶水,将得不到CCl2,将晶体中HCl气流中(以抑制CCl2水解)加热去除结晶水,置于干燥器中冷却后称其质量为2.6500g,故答案为:HCl;
【小问5详解】
小组同学将所得晶体溶于水,加入足量溶液,所得白色沉淀的质量为5.7400g,则n(AgNO3)==0.04ml,则n(CCl2)=0.02ml,m(CCl2)=0.02ml×130g/ml=2.600g,即测量结果偏高,则产生上述误差的原因可能为:加热失去结晶水的过程中不完全或者加热失去结晶水的过程中未在干燥器中冷却或者CCl2晶体表面含有HCl等杂质,故答案为:加热失去结晶水的过程中不完全或者加热失去结晶水的过程中未在干燥器中冷却或者CCl2晶体表面含有HCl等杂质。
12. 二氧化铈()具有较强的氧化性,是一种应用非常广泛的稀土氧化物。以氟碳铈矿(主要含、等)为原料制备的一种工艺流程如图所示。
回答下列问题:
(1)“氧化焙烧”后,Ce元素转化为和,写出氧化焙烧的化学方程式_______。
(2)“酸浸”时,铈的浸出率与温度、的关系如图所示,应选择的最适宜的条件为_______(填标号)。不能用盐酸代替硫酸进行酸浸,理由是_______。
A.65℃、 B.75℃、 C.85℃、 D.100℃、
(3)“系列操作”包含以下几个过程:
已知:不能溶于有机物TBP,能溶于有机物TBP,且存在反应。
“系列操作”在_______(填仪器名称)中完成,“有机层B”中发生反应的离子方程式为_______。
(4)“调pH”中,要使沉淀完全(通常认为溶液中离子浓度小于为沉淀完全),应控制pH大于_______(已知:25℃时)。
(5)“氧化”中,氧化剂与还原剂的物质的量之比为_______。
(6)具有良好的储氧放氧能力,晶胞如图所示,是汽车尾气净化催化剂的关键成分。
①纳米中位于晶粒表面的具有催化作用。已知晶胞边长为,在边长为的立方体晶粒中位于表面的最多有_______个。
②在尾气消除过程中与相互转化。中的Ce为、价,测定x的值可判断它们的比例。现取固体1.6560g,加入足量硫酸和充分溶解,使⁺全部被还原成,再用的酸性标准溶液滴定至终点,重复操作三次,平均消耗标准溶液40.00mL(已知氧化性:),则x的值为_______,则此时氧空位率为_______。
【答案】(1)
(2) ①. C ②. CeO2具有较强氧化性会被盐酸还原为Ce3+;生成有毒的Cl2会污染环境;盐酸不能除去杂质Ba2+等
(3) ①. 分液漏斗 ②.
(4)9 (5)1:2
(6) ①. 50 ②. 0.4 ③. 20%
【解析】
【分析】氟碳铈矿主要含CeFCO3、BaO等,在富氧空气中“氧化焙烧”生成CeO2、CeF4和CO2,熔渣中加入硫酸“酸浸”时,BaO与H2SO4反应生成BaSO4,CeO2、CeF4转化成CeF3+,过滤后,滤液经系列操作,CeF3+转化成Ce3+,加入NaOH调节pH使Ce3+转化成Ce(OH)3沉淀,过滤后滤渣中加入NaClO将Ce(OH)3氧化成Ce(OH)4,煅烧Ce(OH)4得到CeO2。
【小问1详解】
“氧化焙烧”步骤中,BaO不参与反应,由流程可知CeFCO3与富氧空气中的氧气发生氧化还原反应生成CeO2、CeF4和CO2,此过程中Ce元素的化合价由+3价升至+4价,O元素的化合价由0价降至-2价,根据得失电子守恒、原子守恒,反应的化学方程式为;答案为:。
小问2详解】
由图可知,温度为85℃、c(H+)为2.5ml/L时,铈的浸出率最高,应选择的最适宜的条件为85℃、2.5ml/L;“酸浸”步骤中,用硫酸浸取,BaO与硫酸反应生成BaSO4沉淀,若用盐酸替代硫酸,CeO2具有较强氧化性会被盐酸还原为Ce3+,生成有毒的Cl2会污染环境,且盐酸不能除去杂质Ba2+;答案为:C;CeO2具有较强氧化性会被盐酸还原为Ce3+;生成有毒的Cl2会污染环境;盐酸不能除去杂质Ba2+等。
【小问3详解】
滤液A中的CeF3+能溶于有机物TBP,振荡静置后的水层与有机层采用分液方法进行分离,使用的仪器为分液漏斗;由流程可知,有机层A中加入“洗氟液”后,分离出含F-溶液,F-浓度减小,平衡CeF3++TBP⇌CeTBP4++F-正向移动,CeF3+离子转化为CeTBP4+离子;由流程可知,有机层B中CeTBP4+离子在酸性条件下与H2O2发生氧化还原反应,CeTBP4+被还原成Ce3+,则H2O2被氧化成O2,Ce元素的化合价由+4价降至+3价,O元素的化合价由H2O2中的-1价升至O2中的0价,根据得失电子守恒、原子守恒和电荷守恒,反应的离子方程式为;答案为:分液漏斗;。
【小问4详解】
当c(Ce3+)=1×10-5ml/L时,依据,,c(H+)=10-9ml/L,pH=9,此时处于沉淀溶解平衡状态,当pH大于9时,Ce3+完全沉淀;答案为:9。
【小问5详解】
)“氧化”步骤中氧化剂是NaClO,还原产物是Cl-,1mlNaClO参与反应得到2ml电子,还原剂是Ce(OH)3,氧化产物是Ce(OH)4,1mlCe(OH)3参与反应失去1ml电子,根据得失电子守恒,氧化剂与还原剂的物质的量之比为1:2;答案为:1:2。
【小问6详解】
①在边长为2 a nm的立方体晶粒中,含有8个该立方晶胞,可看作上层四个、下层四个,则位于表面的Ce4+最多有:晶胞面心的4个、四个晶胞共用的顶点1个在晶粒的面上,有 ,顶点8、棱上12个,共50个,故答案为:50;
②实验过程CeO2-x固体中Ce4+全部被还原成Ce3+,FeSO4∙7H2O部分被氧化成Fe3+,剩余的部分用酸性KMnO4标准溶液滴定,由于氧化性Ce4+>KMnO4,故滴定过程中KMnO4不会与Ce3+反应,根据反应5Fe2+++8H+=5Fe3++Mn2++4H2O,与反应的Fe2+的物质的量为5×0.1000ml/L×0.04L=0.02ml,还原Ce4+消耗的Fe2+的物质的量为0.0220 ml-0.02ml=0.0020ml,根据反应Ce4++Fe2+=Ce3++Fe3+,则固体中+4价Ce的物质的量0.0020ml,相当于CeO2为0.0020ml,则固体中相当于Ce2O3物质的量为=0.004ml,则固体中,解得x=0.4;CeO2中阳离子和阴离子的个数比为1:2,释放O后得到CeO1.6的晶体,阳离子和阴离子的个数比为1:1.6,,则此晶体中O2-的空位率为,故答案为:0.4;20%。
13. 氮是自然界重要元素之一,氮及其化合物的性质以及氮的循环利用对解决环境和能源问题都具有重要意义。
已知:1 ml物质中的化学键断裂时所需能量如下表。
(1)恒温下,将1 ml空气和的体积分数分别为0.78和0.21,其余为惰性组分)置于容积为V L的恒容密闭容器中,假设体系中只存在如下两个反应:
ⅰ.
ⅱ. kJ⋅ml
①___________kJ⋅ml
②以下操作可以降低上述平衡体系中NO浓度的有___________ (填标号)。
A.升高温度 B.移除 C.降低浓度
③若上述平衡体系中ml⋅L:ml⋅L,则___________ml⋅L用含a、b、V的计算式表示)。
(2)也是造成水体富营养化的重要原因之一,用NaClO溶液氧化可除去氨气。其反应机理如图1(其中和NaCl略去)。NaClO氧化的化学反应程式为___________。
(3)改变对溶液中NaClO去除氨气效果与余氯(溶液中+1价氯元素的含量)的影响如图2所示,则除氨气过程中最佳的值约为___________。
(4)室温下,用水稀释0.1 ml⋅L氨水,溶液中随着水量的增加而减小的是___________。
A. B.
C. D.
(5)工业上以和为原料在一定温度和压强下合成尿素。反应分两步:
ⅰ.和生成;ⅱ.分解生成尿素。
结合反应过程中能量变化图3,下列说法正确的是___________。
a.活化能:反应ⅰ<反应ⅱ
b.ⅰ为放热反应,ⅱ为吸热反应
c.
【答案】(1) ①. ②. BC ③.
(2)
(3)1.5 (4)BD
(5)ab
【解析】
【小问1详解】
①焓变=反应物总键能-生成物总键能,;
②
A.升高温度,平衡向着吸热方向进行,反应i为吸热反应,则升温平衡正向进行,NO浓度增大,A错误;
B.移除NO2,平衡ii向正向进行,NO浓度降低,B正确;
C.降低N2浓度,平衡逆向进行,消耗NO,NO浓度降低,C正确;
③,,;
【小问2详解】
根据始末状态判断反应物中氨气被氧化生成氮气,次氯酸被还原生成氯化钠,根据得失电子守恒,化学方程式:;
【小问3详解】
当去除率较高时,余氯量较低,说明去除效果最佳,则除氨气过程中最佳值约为1.5;
【小问4详解】
A.加水稀释过程中,温度不变,不变,A错误;
B.加水稀释过程中,温度不变,不变,稀释过程中减小,则减小,B正确;
C.加水稀释,氨水碱性减弱,增大,C错误;
D.加水稀释,氨水碱性减弱,增大,减小,减小,D正确;
【小问5详解】
a.由反应历程图可知,活化能:反应ⅰ<反应ⅱ,正确;
b.由反应历程图可知,反应i正反应的反应物总能量高于生成物总能量,ⅰ为放热反应,反应ii正反应反应物总能量低于生成物总能量,ⅱ为吸热反应,正确;
c.由反应历程图可知,反应i:,反应ii:,根据盖斯定律:i+ii得 ,错误。
14. 非罗考昔(化合物L)是一种非甾体抗炎药,其中一种合成路线如下(部分皮应条件略去):
(1)化合物G的官能团名称______,化合物L中所有元素电负性由大到小顺序为_______。
(2)已知羧基中羟基被氯取代称之为酰氯,则化合物B的名称为_______。
(3)从化合物A生成L的全过程中,下列说法正确的有_______。
A.有碳氧双键和碳氢单键断裂,也有碳碳双键和碳氧单键形成
B.反应物K中,碳原子采取的杂化方式有:、,并且存在手性碳原子
C.化合物G中碳氧原子间的σ键与π键的个数之比为
(4)基于上述反应原理,利用、、合成
a.从出发,第一步的化学方程式为_______。
b.相关步骤涉及到卤代烃制醇反应,其反应条件为_______。
c.最后一步反应中,有机反应物为_______(写结构简式)。
【答案】(1) ①. 醚键、羧基 ②.
(2)异丁酰氯(或2-甲基丙酰氯)
(3)AC (4) ①. ②. NaOH水溶液,加热 ③.
【解析】
【分析】A→C,C→D为取代反应,则B为,D→E为卤代烃水解反应,条件为强氧化钠水溶液,加热,H+I→G为取代反应,F+G→K为酯化反应,K→L发生加成消去反应。
【小问1详解】
化合物G 的官能团名称为:醚键、羧基,化合物L中元素有,非金属性越强电负性越大,则电负性,故答案为:醚键、羧基;。
【小问2详解】
由分析知,B为,名称为异丁酰氯(或2-甲基丙酰氯),故答案为:异丁酰氯(或2-甲基丙酰氯)。
【小问3详解】
A.K→L发生加成消去反应,有碳氧双键断裂,也有碳碳双键形成,F+G→K为酯化反应有碳氧单键形成,A→C,C→D为取代反应,有碳氢单键断裂,A正确;
B.反应物K中,碳原子有双键和单键采取的杂化方式有:,没有碳原子连接四个不同的原子或原子团不存在手性碳原子,B错误;
C.化合物G中碳氧原子间的σ键有4个与π键有一个,个数之比为4:1,C正确;
故选AC。
【小问4详解】
该流程为,
第一步的化学方程式为,相关步骤涉及到卤代烃制醇反应,其反应条件为水溶液,加热;最后一步反应中,有机反应物为,故答案为:;NaOH水溶液,加热;。选项
实验
试剂和操作
现象和结论
A
探究HCO与[Al(OH)4]-的反应
等体积等浓度的NaHCO3溶液与Na[Al(OH)4]溶液混合
有气体和沉淀生成,HCO与[Al(OH)4]-发生双水解反应,生成A1(OH)3和CO2
B
检验过氧化钠溶于水是否生成碱性物质
将过量过氧化钠投入滴有酚酞溶液的水中
溶液最终变为红色,过氧化钠与水反应生成碱性物质
C
比较Cu(OH)2和Mg(OH)2的溶度积
向浓度均为0.1ml·L-1的MgSO4和CuSO4的混合溶液中逐滴加入0.01ml·L-1的NaOH溶液
先看到有蓝色沉淀生成,Ksp[Cu(OH)2]
检验苯中是否含有苯酚
向苯中滴加少量浓溴水、振荡
无白色沉淀,苯中无苯酚
温度/℃
125
200
250
还原产物
物质
能量/kJ·ml
945
498
631
福建省福州第三中学2023-2024学年高三下学期第十六次检测(三模)化学试题(原卷版+解析版): 这是一份福建省福州第三中学2023-2024学年高三下学期第十六次检测(三模)化学试题(原卷版+解析版),文件包含福建省福州第三中学2023-2024学年高三下学期第十六次检测三模化学试题原卷版docx、福建省福州第三中学2023-2024学年高三下学期第十六次检测三模化学试题解析版docx等2份试卷配套教学资源,其中试卷共27页, 欢迎下载使用。
安徽省六安第一中学2024届高三下学期质量检测(一 )化学试题(原卷版+解析版): 这是一份安徽省六安第一中学2024届高三下学期质量检测(一 )化学试题(原卷版+解析版),文件包含安徽省六安第一中学2024届高三下学期质量检测一化学试题原卷版docx、安徽省六安第一中学2024届高三下学期质量检测一化学试题解析版docx等2份试卷配套教学资源,其中试卷共32页, 欢迎下载使用。
安徽省六安第一中学2024届高三下学期质量检测(二 )化学试题(原卷版+解析版): 这是一份安徽省六安第一中学2024届高三下学期质量检测(二 )化学试题(原卷版+解析版),文件包含安徽省六安第一中学2024届高三下学期质量检测二化学试题原卷版docx、安徽省六安第一中学2024届高三下学期质量检测二化学试题解析版docx等2份试卷配套教学资源,其中试卷共31页, 欢迎下载使用。

