山东省济南市商河县2023-2024学年七年级下学期期中语文试题(含解析)
展开
这是一份山东省济南市商河县2023-2024学年七年级下学期期中语文试题(含解析),共20页。试卷主要包含了选材构思等内容,欢迎下载使用。
本试题共8页,满分为150分,考试时间为120分钟。
答卷前,请考生务必将自己的姓名、座号和准考证号填写在答题卡上,并将考点、姓名、准考证号和座号填写在试卷规定的位置。考试结束后,将答题卡和试卷一并交回。
注意事项:
1.答选择题时,必须使用2B铅笔填涂答题卡上相应题目的答案标号,修改时,要用橡皮擦干净。
2、答非选择题时,必须使用0.5毫米黑色签字笔书写,要求笔迹清晰、字体工整,务必在答题卡号所指示的答题区内作答。
一、(16分)
(一)【广播——传读书智慧】
阅读下面文段,完成下面小题
书,是知识的源泉。通过读书,使人思想插上翅膀,感情绽开花蕾。我热爱读书。徜徉书中,我便走进了历史的星空,感受了历史名人的家国情怀。
泱泱中华,从不缺民族英雄,国之楷模。鲁迅以笔为戎,爱憎分明,怒斥敌人,深恶痛绝,诠释坚韧的战斗精神;邓稼先殷红热血,精忠报国,鞠躬尽瘁,死而后已,他是中华民族不倒的脊……无论他们是默默无闻、鲜为人知。还是妇儒皆知、家喻户晓,他们的精神都令我们仰之弥高。
家国情怀,是人类共有的一种朴素情感,是国家和民族的精神凝聚力。文天祥即便战败被俘,也鞠躬尽瘁(A);杜甫即便马革裹尸(B),仍忧国忧民;孔子即便厄于陈邦,也诲人不倦(C);陆游即便僵卧孤村,仍渴望建功立业。他们都是当之无愧(D)的精神楷模。感受他们的家国情怀,可以陶冶情操,净化心灵,使人追求道德修养的更高境界。
1.文中加点词字音、字形有误的一项是( )
A.深恶痛绝wùB.殷红yānC.妇儒皆知D.仰之弥高
2.文中画线处的成语使用不正确的一项是( )
A.鞠躬尽瘁B.马革裹尸C.诲人不倦D.当之无愧
3.下列句子没有语病的一项是( )
A.学校篮球队之所以取得如此骄人的战绩,是因为他们团结协作、努力拼博的结果。
B.一个人能否成为真正的读者,关键在于他的青少年时期是否养成良好的读书习惯
C.随着对各区县的实地调查,使专家组对当地义务教育达标状况有了全面的了解。
D.这种网络社交工具的广泛使用,加快了信息流通的速度和规模。
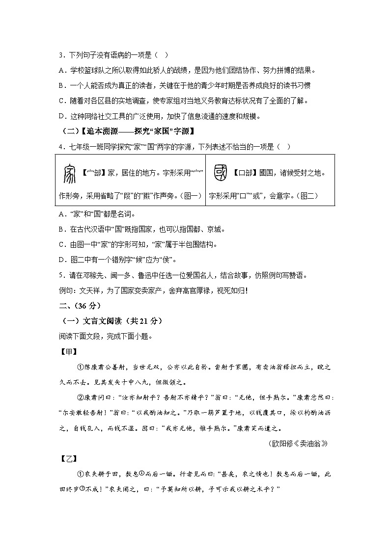
(二)【追本溯源——探究“家国”字源】
4.七年级一班同学探究“家”“国”两字的字源,下列表述不恰当的一项是( )
A.“家”和“国”都是名词。
B.在古代汉语中“国”既指国家,也可以指国都、京城。
C.由图一中“家”的字形可知,“家”属于半包围结构。
D.图二中有一个错别字“候”应为“侯”。
5.请在邓稼先、闻一多、鲁迅中任选一位爱国名人,结合故事,仿照例句写赞语。
例句:文天祥,为了国家变卖家产,舍弃高官厚禄,视死如归!
二、(36分)
(一)文言文阅读(共21分)
阅读下面文段,完成下面小题。
【甲】
①陈康肃公善射,当世无双,公亦以此自矜。尝射于家圃,有卖油翁释担而立,睨之久而不去。见其发矢十中八九,但微颔之。
②康肃问曰:“汝亦知射乎?吾射不亦精乎?”翁曰:“无他,但手熟尔。”康肃忿然曰:“尔安敢轻吾射!”翁曰:“以我酌油知之。”乃取一葫芦置于地,以钱覆其口,徐以杓酌油沥之,自钱孔入,而钱不湿。因曰:“我亦无他,惟手熟尔。”康肃笑而遣之。
(欧阳修《卖油翁》)
【乙】
①农夫耕于田,数息①而后一锄。行者见而曰:“甚矣,农之惰也!数息而后一锄,此田终岁②不成!”农夫闻之,曰:“予莫知所以耕,子可示我以耕之术乎?”
②行者解衣下田,一息而数锄,一锄尽一身之力。未及移时气竭汗雨喘喘焉不能作声且扑于田。徐谓农夫曰:“今而后知耕之难也!
③农夫曰:“非耕难,乃子之术误矣!人之处事亦然,欲速则不达也。”行者服而退。
(选自《浑然子》,有删改)
[注释]①呼吸;②终岁:整年。
6.下面是阅读文本时对文言字词的推断,其中有错误的是( )
A.甲文作者是北宋政治家,文学家欧阳修,唐宋八大家之一。“公亦以此自矜”中的“公”,是对男子的尊称。
B.成语“爱莫能助”中“莫”解释为“不”,据此可类推乙文中“予莫知所以耕”中的“莫”也为此意。
C.甲文中“但微颔之”中的“颔”,意思是下巴。
D.字典中“术”有“道路”“方法”“计谋”“学问”等义项,乙文中“乃子之术误矣”的“术”应为“方法”之意。
7.下列句子中加点字意义和用法相同的一项是( )
A.尝射于家圃 于我如浮云
B.徐以杓酌油沥之 一锄尽一身之力
C.以钱覆其口 见其发矢十中八九
D.自钱孔入,而钱不湿 学而不思则罔
8.下面对文中画波浪线句子的断句,正确的一项是( )
未及移时气竭汗雨喘喘焉不能作声且扑于田
A.未及移/时气竭汗雨/喘喘焉不能/作声且扑于田
B.未及移时/气竭汗雨/喘喘焉不能作声/且扑于田
C.未及移时/气竭汗雨/喘喘焉不能/作声且扑于田
D.未及移/时气竭汗雨/喘喘焉不能作/声且扑于田
9.下面对甲乙两文的叙述,不正确的一项是( )
A.【甲】文卖油翁“但微颔之”,因为卖油翁觉得陈尧咨射技高超,只不过是手熟而已。
B.【甲】文选自《归田录》,内容以日常生活为主,不刻意褒贬,不仅具有文学价值,还有重要的史料价值。
C.【甲】文虽然短小,但记述清楚简洁,对卖油翁酌油写得简略,对陈尧咨射箭则记述得比较详细。
D.【乙】农夫耕田的时候,“数息而后一锄”,说明农夫是个懂耕田方法的人。
10.用现代汉语写出下面语句的大意。
(1)徐谓农夫曰:“今而后知耕之难也!”
(2)非耕难,乃子之术误矣!
11.“传承古文化,修身齐圣贤”。请谈谈【甲】【乙】两文分别给了你什么启示?每篇文章写出一条即可。
(二)诗歌阅读(共7分)
阅读下面诗歌,完成下面小题
访戴天山道士不遇
李白
犬吠水声中,桃花带露浓①。
树深②时③见鹿,溪午不闻钟。
野竹分青霭③,飞泉挂碧峰。
无人知所去,愁倚⑤四两三松。
[注释]①带露浓:挂满了露珠。②树深:树丛深处。③时:偶尔、有时。④青霭:青色的云气。⑤倚:靠。
12.下面对本诗的理解或赏析不正确的一项( )
A.首联展现出一派桃源景象:隐隐的犬吠声夹杂在淙淙的流水声中,桃花带着几点露珠,充满了野趣。
B.“带露浓”三字,除了为桃花增色外,还点出了入山的时间是在早晨,与下一联中的“溪午”相映照。
C.颈联用字精妙,一个“分”字描画了野竹青蔼两种相似的色调汇成一片绿色,一个“挂”字显示出白色飞泉与青山碧峰相映成趣。
D.结尾两句,诗人通过问询的方式,从侧面写出即使“不遇”却依然在景色中得到解脱的惊喜、愉悦之情,用笔略带迂回,感情亦随势流转,久久不绝。
13.前人评论这首诗“无一字说道士,无一句说不遇,却句句是不遇,句句是访道士不遇”道出了此诗的妙处,请结合诗句简要分析。
(三)诗文名句默写(共8分,每空1分)
14.古诗文是中华民族文化的瑰宝,小语和小文对本学期所学的古诗文做了梳理与归类,请你帮助他们补全对话。
小语:诗中有景。“(l) ,弹琴复长啸。”(《竹里馆》)中有诗人隐居山林的清净之景,“(2) , ”(《木兰诗》)中有北方军营寂寞惆怅的苦寒之景。
小文:诗中有情。那清净的竹林里,“(3) , ”(《竹里馆》)是隐士独享与明月作伴的无限惬意;那漫漫的故园路上,“马上相逢无纸笔,(4) ”(《逢入京使》)是征人远赴边塞振作精神、安慰家人的万千思念。“(5) , ”(《春夜洛城闻笛》)是悠悠笛声中的绵绵情思。
三、(7分)
15.阅读以下名著片段,完成题目。
【甲】
他的腿长步大,腰里非常的稳,跑起来没有多少响声,步步都有些伸缩,车把不动,使座儿觉到安全、舒服。说站住,不论在跑得多么快的时候,大脚在地上轻蹭两蹭,就站住了;他的力气似乎能达到车的各部分。
【乙】
现在,怎能占点便宜,他就怎办。多吸人家一支烟卷,买东西使出个假铜子去,喝豆汁多吃几块咸菜,拉车少卖点力气而多争一两个铜子,都使他觉到满意……他也学会跟朋友们借钱,借了还是不想还;逼急了他可以撒无赖。初一上来,大家一点也不怀疑他,都知道他是好体面讲信用的人,所以他一张嘴,就把钱借到。他利用着这点人格的残余到处去借,借着如白捡,借到手便顺手儿花去。人家要债,他会作出极可怜的样子去央求宽限……一来二去,他连一个铜子也借不出了,他开始去骗钱花。凡是以前他所混过的宅门,他都去拜访,主人也好,仆人也好,见面他会编一套谎,骗几个钱;没有钱,他央求赏给点破衣服,衣服到手马上也变了钱,钱马上变了烟酒。
(1)以上选段选自哪本书《 》,作者是 。【甲】文第一段中的他指的是哪个人物:
(2)圈点批注是古人读书时常用的传统方法。读【甲】【乙】名著片段,完成表格。
四、现代文阅读(31分)
(一)(10分)
阅读下面的文字,完成下面小题。
①满天都是星光,火把也亮起来了,从山脚向上望,只见火把排成许多“之”字形,一直连到天上,跟星光接来,分不出是火把还是星星。这真是我生平没见过的奇观。
②大家都知道这座山是怎样地陡了,不由浑身紧张,前后呼喊起米,都想努一把力,好快些翻过山去。
③“不要掉队呀!”
④“不要落后做乌龟呀!”
⑤“我们顶着天啦!”
⑥大家听了,哈哈地笑起来。
⑦在“之”字拐的路上一步一步地上去。向上看,火把在头顶上一点点排到天空:向下看,简直是绝壁,火把照着人的脸,就在脚底下。
⑧走了半天,忽然前面又走不动了。传来的话说,前面又有一段路在峭壁上,马爬不上去。又等了一点多钟,传下命令来说,就在这里睡觉,明天一早登山。
⑨就在这里睡觉?怎么行呢?下去到竹林里睡是不可能的。但就在路上睡吗?路只有一尺来宽,半夜里一个翻身不就骨碌下去了吗?而且路上的石头又非常不平,睡一晚准会疼死人。
⑩但这是没有办法的,只得裹一条毯子,横着心躺下去,因为实在太疲倦,一会儿就酣然入梦了。
⑪半夜里,忽然醒来,才觉得寒气逼人,刺入肌骨,浑身打着战,把毯子卷得更紧些,把身子蜷起来,还是睡不着。(A)天上闪烁的星星好像黑色幕上缀着的宝石,它跟我们这样地接近哪!黑的山峰像巨人一样矗在面前,四围的山把这山谷包围得像一口井。上边和下边有几堆火没有熄,冻醒了的同志们围着火堆小声地谈着话。(B)除此以外,就是寂静,耳朵里有不可捉摸的声响,极远的又是极近的,极洪大的又是极细切的,像春蚕在咀嚼桑叶,像野马在平原上奔驰,像山泉在呜咽,像波涛在澎湃。不知什么时候又睡着了。
16.结合语境,按要求赏析文中画线的句子。
①A句属于什么描写?有什么作用?
②B句中,作者写夜晚寂静,可描写的却是各种声响,这是运用了什么手法?有什么作用?
17.这幅插图对应的是选文①—⑦段,想一想,为什么编者单单挑选这些段落进行插图呢?
(二)(共21分)
阅读文章,回答问题
花开屋外,福藏心中
①有一年冬天,因生活中的各种不顺,我去外省的一个女友处小住了一段时间,临近年关,女友带我去山上采风,下山时,顺道看望了一位老人。
②冬日的村庄,寂静安详。透着几分荒凉。女友带我来到一户农家,A几间老旧的土坯房静静地卧在北风中,四周围着篱笆院墙。
③推开半掩的斑驳木门,扑进眼帘的是一地的红,像一片片玫瑰花卿西落院中。仔细看,是一幅幅写着“福”字的春联。
④院当中站着一位穿着藏青色旧棉袍、戴着风雪帽、满脸沟壑的老人,正手握毛笔在院中的一张木桌上,投入地书写春联。
⑤每写好一张,就有一个穿红花棉袄、大约五六岁的小女孩接过去铺在地上。灰白的泥土地面上,铺满了一张张红纸,像一朵朵盛开的梅花。一个个大写的“福”字横七坚八地散落在院中。
⑥回来的路上,女友告诉我,这户人家只剩下祖孙两人。老人唯一的儿子五年前不幸因病去世,不久儿媳妇离开了家,从此再无音讯。一老一小朝夕相伴,冷暖相依。女友在民政部门工作,逢年过节会给老人送些慰问品。
⑦B老人见到我们,忙放下手中的笔,搬出一条长,用袖子抹了一把浮灰,招呼我们坐下。
⑧我低头看着一地的红纸,老人的字写得不算多好,但每个“福”字都匀称周正,力透纸背,满地的红,像一团团燃烧的火苗,炸开在黄土地上。满脸喜气的小女孩,像欢快的音符,在火苗上不停跳动。
⑨陋室破衣,命运多舛,福在哪里?
⑩忽而一阵风过,一缕幽香挟裹而来。啊,是腊梅的香气!我循着花香寻找到东院篱墙边的一树梅花,朵朵鹅黄色的花蕾俏立枝头,像一粒粒米黄的珍珠串在枝干上。我环顾了一下小院,发现小院的四周都种着花草。有芍药、月季、一串红、大丽菊……都是些普普通通的花草,但春有红月季,夏有美人蒸,秋有菊,冬有梅,祖孙二人的生活里,一年四季都有花香缭绕。
⑪“大爷,你写这么多福字干什么用呀?”女友问。
⑫“送给乡亲们的。每年我都给每户人家送几张福字,我也识不了几个字,写不出啥好东西,只能给大伙儿写几个福字。”老人的声音依然洪亮有力,听不出沧桑浸泡过的味道。
⑬“大爷,这娃的娘有消息吗?”我爱怜地看着正在摆弄“福”字的女娃,小声问老人。老人看了小孙女一眼,轻轻摇了摇头。
⑭“大爷,你恨她吗?”
⑮“恨啥呀,孩子有自己的难处。”老人说着深嗅了一口梅花:“腊梅真香呀!”
⑯临走时,我在女友耳边叮咛了几句,塞给她500元钱。女友把钱递给老人:“大爷,国家又给你发钱了,过年了,买点好吃的。”老人忙用手挡了回来:“怎么又给钱?我们祖孙俩够用了,钱留给别人家吧,我这把老骨头暂时还能拉扯孩子几年,不能老花国家的钱。”
⑰抵不住女友的再三坚持,老人不好意思地收下了钱,忽然想起了什么,慌忙转身进屋,拿了一个布口袋递给女友“这袋花生拿着,自家种的,可香呢。”
⑱谢过老人,我们起身告辞,回头又看到了土墙边的梅花,莹黄剔透,朵朵生香。
⑲福在哪里?就在老人一颗难得的心上。我又望了一眼满目春波的小女孩,知道她活在春意荡漾的庭院,爷爷为她将人世的风雪挡在了门外。这样的孩子,长大后心上也是开着花的。
⑳花开屋外,福藏心中。那一天,我给老人送去了物质救济,老人却还给我一份无价的精神救济。
18.文章写了老人的哪几件事情?请用简要的语言概括。
19.“没有细节,作品就没有生命。”请你从上文画线的A、B两句,结合小说内容品析细节描写的作用。
(1)几间老旧的土坯房静静地卧在北风中,四周围着篱笆院墙。
(2)老人见到我们,忙放下手中的笔,搬出一条长凳,用袖子抹了一把浮灰,招呼我们坐下。
20.第⑨段在文中有什么作用?请结合上下文分析。
21.本文中的老人与杨绛笔下的老王有哪些共同之处?请结合两文相关内容进行阐释。
四、写作(60分)
22.温暖是黑夜中的一盏指路明灯,让迷失方向的人走向光明;温暖是雪地里的一团篝火,让寒冷的人感到扑面的热气;温暖是沙漠中一泓稀有的水源,让口干舌燥的人感到甘甜。人生路上,总有一些温暖让我们铭记心底。
请以“记忆里,那一份温暖”为题,写一篇记叙文。
要求:①书写工整,卷面整洁②内容充实,有细节描写,能表达真情实感③文中不得出现真实的人名、校名,不少于600字。
【宀部】家,居住的地方。字形采用“宀”作形旁,采用省略了“叚”的“豭”作声旁。(图一)
【口部】國国,诸候受封之地。字形采用“口”“或”,会意字。(图二)
甲
①从写法角度批注:
乙
②从内容角度批注:
1.C 2.B
【解析】1.本题考查字音字形的识记。
C.妇儒皆知——妇孺皆知,妇女和小孩子都知道。形容事情散播得非常广,大家都知道;
故选C。
2.本题考查成语的正确使用。
A.鞠躬尽瘁:指小心谨慎,贡献出全部精力。句中用来形容“文天祥”符合语境,使用正确;
B.马革裹尸:指用马的皮革把尸体包起来。多指军人战死于沙场,形容为国作战,决心为国捐躯的意志。句中用来形容“杜甫”不符合语境,使用错误;
C.诲人不倦:教导人特别耐心,从不厌倦。句中用来形容“孔子”符合语境,使用正确;
D.当之无愧:完全当得起,没有惭愧和不足的地方。意思是接受某种荣誉或称号等是完全够条件的。句中用来形容这些人能够担当的起这些称号符合语境,使用正确;
故选B。
3.B
【详解】考查病句的辨析与修改。
A.句式杂糅,将“因为”或“的结果”去掉;
C.成分残缺,缺少主语,可去掉“使”;
D.搭配不当,“加快”与“规模”不能搭配,去掉“和规模”;
故选B。
4.C
【详解】本题考查汉字。
C.有误,“家”是上下结构;
故选C。
5.例如:鲁迅,为了国家弃医从文,用笔杆子唤醒国人,志气高昂!
闻一多,为了革命献出生命,用鲜血唤醒人们,无私无畏!
邓稼先,为了民族隐姓埋名,舍弃名利财富,鞠躬尽瘁!
【详解】考查仿写句子能力。
要求结合故事给人物写赞语。要抓住他们的事迹,如邓稼先为中国核武器、原子武器的研发做出了重要贡献,闻一多为革命而牺牲,鲁迅弃医从文,赞颂他们崇高的精神品格和历史贡献,表达对他们的敬仰、爱戴之情。用语要美,要包含真挚的感情。有故事,句式一致即可。
示例:邓稼先,为了祖国默默无闻,付出满腔热血,至死不悔!
6.C 7.D 8.B 9.C 10.(1)(他)慢慢地对农夫说:“从今往后,我算知道种田的难处了!”
(2)耕田困难,而是你的方法错了! 11.甲文:示例①熟能生巧,无论做什么事情都要下苦功夫,勤加练习,这样才能达到成功的彼岸;示例②人外有人,天外有天,做人要谦虚,不能骄傲自大。
乙文:示例①欲速则不达,做事情要讲究方法,不能急于求成,否则达不到预期的效果;示例②只有在生活亲身实践,才能找到正确的答案和方法;示例③实践胜于说教,只有亲身实践后,才有发言权。
【解析】6.本题考查文言实词。
C.有误,颔:点头;
故选C。
7.本题考查一词多义。
A.介词,在/介词,对;
B.代词,指葫芦/助词,的;
C.代词,指葫芦/代词,指陈康肃公;
D.均为连词,表转折;
故选D。
8.本题考查文言断句。文言文断句必须在理解整个句子的基础上进行,要注意六种情况:主谓之间要停顿;谓宾之间要停顿;谓语中心语和介宾短语之间要停顿;“古二今一”之间要停顿;关联词后面要停顿;总领性词语后面要停顿。另外还要注意不能把一个词划开。
”未及移时气竭汗雨喘喘焉不能作声且扑于田”:没有多长时间,他的力气用完了,气喘吁吁,汗如雨下的样子,连声音都发不出了,向前倒在田里。“未及移时”突出时间短,“气竭汗雨”写人的神态,视觉角度,“喘喘焉不能作声”从声音角度写人的表现,“且扑于田”写动作。根据句意断为:未及移时/气竭汗雨/喘喘焉不能作声/且扑于田。
故选B。
9.本题考查内容理解和辨析。
C.有误,本文详略得当,对卖油翁的酌油技艺描写的很详细,对康肃公的善射则描写的很简略;
故选C。
10.本题考查文言文翻译的能力。解答时,注意重点词语的含义及句式理解,并按现代汉语的规范,将翻译过来的内容进行适当的调整,达到词达意顺即可。重点词语:
(1)谓……曰:对……说;难:不容易。
(2)非:不是。乃:而是。术:方法。
11.本题考查阅读启示。
甲文中从陈康肃公的角度看:第①段“陈康肃公善射,当世无双 ,公亦以此自矜”,第②段“汝亦知射乎?吾射不亦精乎”“尔安敢轻吾射”,看了卖油翁酌油的高超技艺后,只好“笑而遣之”,告诉我们不要仗着自己有本事就骄傲自满,人外有人,天外有天,做人要谦虚稳重,要精益求精,只有勤奋与努力才是成功的秘诀,只有真正掌握工作的全部内容与真谛,才能达到自己所想达到的理想境界;
从卖油翁的角度看:第②段“乃取一葫芦置于地,以钱覆其口,徐以杓酌油沥之,自钱孔入,而钱不湿”,可见卖油翁身怀绝技,但是并不骄傲,启示我们做人应该谦虚;做任何事情都要勤学苦练,久而久之就能够做到熟能生巧;
乙文中第②段“行者解衣下田,一息而数锄,一锄尽一身之力。未及移时,气竭汗雨,喘喘焉不能作声,且扑于田”可知实践胜于说教,只有亲身实践后,才有发言权;再加上第③段:“欲速则不达也”可知,欲速则不达,做事情要讲究方法,不能急于求成,否则达不到预期的效果;第②段“今而后知耕之难也”告诉我们只有在生活亲身实践,才能找到正确的答案和方法。
【点睛】参考译文:
甲
康肃公陈尧咨擅长射箭,当世没有第二个可与之媲美,他也因此自夸。曾经有一次,他在自家的园子里射箭,有个卖油的老翁放下担子站在一旁,斜着眼睛看他射箭,很久不离开。老翁见到他射出的箭十支能中八九支,只是对他微微点头。
康肃公问道:“你也懂得射箭吗?我射箭的技艺不也很精湛吗?”老翁说:“没有别的(奥妙),只是手法技艺熟练罢了。”康肃公气愤地说:“你怎么敢轻视我射箭的本领!”老翁说:“凭我倒油(的经验)知道这个(道理)。“于是老翁拿出一个葫芦放在地上,用一枚铜钱盖住葫芦的口,慢慢地用勺子舀起油(通过铜钱方孔)滴入(葫芦),油从铜钱的孔中注入,而铜钱没有被沾湿。于是老翁说:“我也没有什么其他奥妙,只是手法熟练罢了。”康肃公笑着让老翁走了。
乙
有个农民在田里耕种,他喘几口气以后才挥一下锄头。有个过路人看见了讥笑说:“你种田都这个样子,你这个农夫真是太懒了!你喘几口气才挥一下锄头,这样耕田几个月也耕不完。”农夫说:“我不知道用什么方法来耕地,你可以把耕地的方法示范给我吗?”
过路人脱下衣服走到田里,喘一口气连挥几下锄头,每锄一下都用尽全身的力气。没有多长时间,他的力气用完了,气喘吁吁,汗如雨下的样子,连声音都发不出了,向前倒在田里。他对农夫说:“我到今天才知道耕地的不易。”
农夫说:“不是耕田困难,而是你的方法错了!人处理事情也是这样,想要刻意追求速度反而达不到目的。”过路人心服也口服地离开了。
12.D 13.全诗各句都不明言道士和不遇,却都围绕访道士不遇而展开。首联写诗人访道士时所见之景,只闻犬吠,不见道士出;颔联写见鹿反衬不见人,“不闻钟”暗示无人;颈联是在道院所观之景,这显然是因为诗人不遇道士而出现的观赏动作;尾联以问讯的方式侧面写出访道士不遇的事实。
【解析】12.本题考查内容理解。
D.尾联句意:没有人知道道士的去向,只好依靠几棵古松,排遣愁思。据此可知,表现了诗人“不遇”的惆怅,并非“惊喜、愉悦之情”;
故选D。
13.本题考查内容理解与赏析。全诗八句,前六句写往“访”,重在写景,景色优美;末两句写“不遇”,重在抒情,情致婉转。
“犬吠水声中,桃花带露浓”意为:隐隐的犬吠声夹杂在淙淙的流水声中,桃花带着几点露珠。诗的开头两句展现出一派桃源景象。首句写所闻,泉水淙淙,犬吠隐隐;次句写所见,桃花带露,浓艳耀目。诗人正是缘溪而行,穿林进山的。这是入山的第一程。宜人景色,使人流连忘返,且让人想到道士居住此中,正如处世外桃源,超尘拔俗。
“树深时见鹿,溪午不闻钟”意为:树林深处,常见到麋鹿出没。正午时来到溪边却听不到山寺的钟声。颔联写诗人在林间小道上行走,常常见到出没的麋鹿;林深路长,来到溪边时,已是正午,是道院该打钟的时候了,却听不到钟声。这两句极写山中之幽静,暗示道士已经外出。这两句景语又含蓄的叙事:以“时见鹿”反衬“不见人”;以“不闻钟”暗示道院无人。
“野竹分青霭,飞泉挂碧峰”意为:绿色的野竹划破了青色的云气,白色的瀑布高挂在碧绿的山峰。这两句写景,即可以看出道远的一片净土的淡泊与高洁,又可以体会到诗人造访不遇,怅然若失的心情。
“无人知所去,愁倚两三松”意为:没有人知道道士的去向,我不由自主的靠着几株古松犯愁。结尾两句,诗人通过问询的方式,从侧面写出“不遇”的惆怅,用笔略带迂回,感情亦随势流转,久久不绝。可据此分析作答。
14. 独坐幽篁里 朔气传金柝 寒光照铁衣 深林人不知 明月来相照 凭君传语报平安 此夜曲中闻折柳 何人不起故园情
【详解】本题考查对名篇名句和古诗文的识记理解。默写题作答时,一要透彻理解诗文的内容;二要认真审题,找出符合题意的诗文句子;三答题内容要准确,做到不添字,不漏字,不错字。本题的“幽篁、朔气、金柝、照、凭、报、折柳、故园”等字词容易写错。
15.(1) 《骆驼祥子》 老舍 祥子
(2) 甲:运用动作描写生动地写出了祥子拉车的跑法,表现了祥子的健壮、跑法好看。 乙:从占便宜、借钱、骗钱三个方面写出了祥子的无赖,表现了他的堕落。
【详解】(1)本题考查文学常识。
结合“他的腿长步大,腰里非常的稳,跑起来没有多少响声,步步都有些伸缩,车把不动,使座儿觉到安全、舒服。说站住,不论在跑得多么快的时候,大脚在地上轻蹭两蹭,就站住了;他的力气似乎能达到车的各部分”的内容,由“拉车”可知,此处人物是祥子,文段选自《骆驼祥子》。《骆驼祥子》是作家老舍所著的长篇小说,以旧北平为背景,描写了一个外号“骆驼”名叫祥子的人力车夫的悲惨遭遇,反映了生活在城市最底层的广大劳动人民的痛苦,暴露了旧社会的罪恶。这部作品以主要人物祥子为中心,围绕祥子的行动交叉着两条线索,一条是祥子“拉车,买上自己的车”,写他怎样为做个自由车夫,刻苦努力、不断挣扎,到头来希望破灭,陷入更加苦难的深渊,这是主线。另一条是祥子与虎妞、小福子、夏太太等异性的纠葛,这是次线,但它与主线拧成一股,不断推进情节的发展。
(2)考查名著内容的理解和批注能力。
①从写法角度批注:结合“他的腿长步大,腰里非常的稳,跑起来没有多少响声,步步都有些伸缩,车把不动,使座儿觉到安全、舒服。说站住,不论在跑得多么快的时候,大脚在地上轻蹭两蹭,就站住了;他的力气似乎能达到车的各部分”的内容,由“他的腿长步大,腰里非常的稳,跑起来没有多少响声,步步都有些伸缩,车把不动,使座儿觉到安全,舒服”“不论在跑得多么快的时候,大脚在地上轻蹭两下,就站住了”运用动作描写,生动地写出了祥子拉车的跑法,塑造了一个健壮、有力、老实、坚韧的壮年男子形象。
②从内容角度批注:根据“现在,怎能占点便宜,他就怎办。多吸人家一支烟卷,买东西使出个假铜子去,喝豆汁多吃几块成菜,都使他觉到满意”可概括为:爱占小便宜;根据“他也学会跟朋友们借钱,借了还不想还;逼急了他可以耍无赖”可以概括为:借钱耍无赖;根据“凡是以前他所混过的宅门,他都去拜访,主人也好,仆人也好,见面他会编一套谎,骗几个钱”等可以概括为:编谎话骗钱花。由此可知,从占便宜、借钱、骗钱三个方面写出了祥子的无赖,表现出了他的自甘堕落。
16.①景物描写,生动形象地写出了险峻的山势,表现了红军身处险境却能镇定自若的乐观主义精神。②运用以声写静的手法,将寂静与声响进行对比,写一个极度疲劳的人冻醒后又欲入睡,在恍惚迷离中听到的难以名状的声音;以四个比喻句,显示出声响的起伏变幻;表现了夜半深山的静谧、红军夜宿的艰苦。又不失乐观的情趣。 17.这一部分写出了山的高大陡峭,突出长征的困难,写出了红军的艰难和坚强、大无畏精神。
【解析】16.考查语句赏析。
①本句描写了天上的星光和高耸的山峰,这是一种景物描写,也可理解为是环境描写。星光与人相接,山峰如巨人一样矗立,突出了山的高峻。联系后句“上边和下边有几堆火没有熄,冻醒了的同志们围着火堆小声地谈着话”可知,虽然环境险恶,但红军战士们并镇定自若。表现了红军战士们的乐观主义精神,也表现了作者对他们的赞美之情。
②联系句中的“除此以外,就是寂静,耳朵里有不可捉摸的声响”可知,运用了以声衬静的写法。以夜的寂静和耳朵里不知名的声响进行了对比。联系前句“上边和下边有几堆火没有熄,冻醒了的同志们围着火堆小声地谈着话”可知,表现了红军战士们被冻醒后难以入睡,恍惚中仿佛听到莫名声响的情态。“像春蚕在咀嚼桑叶,像野马在平原上奔驰,像山泉在呜咽,像波涛在澎湃”四个比喻句,生动形象地表现了这种声响的起伏变幻。以声衬静,既表现了夜的寂静,也看到红军夜宿的艰苦。作者细致地描摹了耳中的声响,表现了他的乐观情绪。
17.考查语段赏析。
根据首段中的“从山脚向上望,只见火把排成许多‘之’字形,一直连到天上,跟星光接来,分不出是火把还是星星”和第⑦段中的“向上看,火把在头顶上一点点排到天空:向下看,简直是绝壁,火把照着人的脸,就在脚底下”可知,这几段写出山的高大陡峭,从中可以看出红军长征行军的艰难。联系第②段中的“前后呼喊起米,都想努一把力,好快些翻过山去”和第⑥段中的“大家听了,哈哈地笑起来”可知,表现了红军战士们大无畏和乐观精神。插图就是对红军翻越老山界这一壮举的生动呈现。
18.①每年过年写福字送给乡亲们②体谅丢下孩子离开的儿媳妇③要把救助款留给别人④送我们自家种的花生 19.(1)“卧”写出了土坯房在北风中安静坦然的样子,通过对老人居住环境的描写,写出了老人居住条件的简陋,又表现了老人面对不幸与贫寒安详平和的心态。
(2)“忙”“搬”“抹”“招呼”等动作描写,突出了老人待客的热情诚恳以及对“我”女友的感恩之心。 20.起承上启下的作用,从上文对爷孙俩居住环境差、衣着简陋和命运多舛的描写,转入后文对“福在哪里”的叙写。 21.本文中的老人与老王都遭遇生活的不幸,身处逆境,但却能坚强乐观:老人儿子去世、媳妇离家,独自一人带着小孙女生活,在院子里种满了花草;老王身体残疾,没有组织,但靠着一辆破三轮车养活自己。他们都宽容豁达,老人对于离家的媳妇不抱怨、不仇恨;老王不悲观,不埋怨,对于身处不幸中的人们尽心帮助。他们都知足感恩,老人每年过年时都写福字送给乡邻们,送我们花生;老王在病入膏肓时还给我送来鸡蛋和香油表示感谢。
【解析】18.本题考查对文章内容的梳理与概括。解答此题在理解文意的基础上,找到相对应的段落内容进行概括。
根据第⑫段“送给乡亲们的。每年我都给每户人家送几张福字,我也识不了几个字,写不出啥好东西,只能给大伙儿写几个福字”可概括为:老人每年过年写福字送给乡亲们;
根据第⑬段“大爷,这娃的娘有消息吗”“老人看了小孙女一眼,轻轻摇了摇头”以及第⑮段“恨啥呀,孩子有自己的难处”可概括为:老人体谅丢下孩子离开的儿媳妇;
根据第⑯段“怎么又给钱? 我们祖孙俩够用了,钱留给别人家吧,我这把老骨头暂时还能拉扯孩子几年,不能老花国家的钱”可概括为:老人要把救助款留给别人;
根据第⑰段“这袋花生拿着,自家种的,可香呢”可概括为:送我们自家种的花生。
19.本题考查对句子的赏析。
(1)“几间老旧的土坯房静静地卧在北风中,四周围着篱笆院墙。”这是老人的居住环境的描写,“老旧的土坯房”“篱笆院墙”写出了老人居住条件的简陋,表现了老人家境的贫寒。根据第②段“冬日的村庄,寂静安详,透着几分荒凉”可知,“静静地”“卧”表现了土坯房的在寒冷冬日里十分安静坦然,衬托了老人安详平和的心态。
(2)“老人见到我们,忙放下手中的笔,搬出一条长凳,用袖子抹了一把浮灰,招呼我们坐下。”从“忙”“搬”“抹”等词一系列动词可知,这是对老人的动作描写,突出了老人待客的热情诚恳。“用袖子抹了一把浮灰”表现了老人的细心,结合第⑥段“女友在民政部门工作,逢年过节会给老人送些慰问品”可知,表现了老人对“我”女友的感恩之心。
20.本题考查句段作用。
根据文章第⑨段“陋室破衣,命运多舛,福在哪里”可知,写出爷孙俩居住环境差、衣着简陋、命运多舛。
根据第②段“女友带我来到一户农家,几间老旧的土坯房静静地卧在北风中,四周围着篱笆院墙”可知,写出爷孙俩居住环境差;根据第④段“院当中站着一位穿着藏青色旧棉袍、戴着风雪帽、满脸沟壑的老人,正手握毛笔在院中的一张木桌上,投入地书写春联”可知他们衣着简陋。
根据第⑥段“回来的路上,女友告诉我,这户人家只剩下祖孙两人。老人唯一的儿子五年前不幸因病去世,不久儿媳妇离开了家,从此再无音讯。一老一小朝夕相伴,冷暖相依”可知,他们命运多舛。因此,“陋室破衣,命运多舛”承接上文内容,是对上文内容的概括。
结合第⑩段“祖孙二人的生活里,一年四季都有花香缭绕”,第⑫段“送给乡亲们的。每年我都给每户人家送几张福字,我也识不了几个字,写不出啥好东西,只能给大伙儿写几个福字”,第⑲段“福在哪里?就在老人一颗难得的心上”可知,第⑨段为下文叙写“福在哪里”做铺垫。
21.本题考查人物形象分析。
根据第②段“几间老旧的土坯房静静地卧在北风中,四周围着篱笆院墙”,这是老人的居住环境,老王住在破破落落的大院里面的塌败的小屋。可知,老人和老王的居住条件的简陋、家境贫寒;
根据⑥段“回来的路上,女友告诉我,这户人家只剩下祖孙两人。老人唯一的儿子五年前不幸因病去世,不久儿媳妇离开了家,从此再无音讯。一老一小朝夕相伴,冷暖相依”,结合第⑩段“都是些普普通通的花草,但春有红月季,夏有美人蕉,秋有菊,冬有梅,祖孙二人的生活里,一年四季都有花香缭绕”,第⑯段“我们祖孙俩够用了,钱留给别人家吧,我这把老骨头暂时还能拉扯孩子几年,不能老花国家的钱”可知,本文中的老人儿子去世、媳妇离家,独自一人带着小孙女生活,对生活仍充满希望,十分坚强。老王有个哥哥,死了,有两个侄儿,“没出息”,此外就没什么亲人。老王身体残疾,没有组织,但靠着一辆破三轮车养活自己。文中的老人和老王一样都遭遇生活的不幸,生活条件差,但他们却都坚强乐观;
根据文章第⑮段“恨啥呀,孩子有自己的难处”可知,老人体谅丢下孩子离开的儿媳妇,老人对于离家的媳妇不抱怨、不仇恨。“有人说,这老光棍大约年轻时不老实,害了什么恶病,瞎掉了一只眼”,他对别人的闲话也不怨恨,尽他所能为身边人提供帮助,老王为我们半价送冰、免费送医,可知老人和老王都善良大度、宽容豁达;
结合第⑫段“送给乡亲们的。每年我都给每户人家送几张福字,我也识不了几个字,写不出啥好东西,只能给大伙儿写几个福字”可知,老人写福字送给乡邻们。结合第⑰段“这袋花生拿着,自家种的”可知,老人送我们花生;老王在病入膏肓时还给杨绛送来鸡蛋和香油表示感谢。可知,老人和老王都心怀感恩。
22.例文:
记忆里,那一份温暖
黄昏姗姗而来,远处城市的灯火已亮,灿然耀眼却依旧安稳地依偎在那黛青色的山的怀抱里,等待安眠。在山的上面,临近夜晚的天空沉浸在奇异的蓝紫色中,初冬时天空特有的高远和澄澈将这奇异的美展现得淋漓尽致,而冬特有的寒冷也快要在我手上结出一层薄薄的霜来。我无心再留恋这美丽又严酷的自然景象,不禁加快步伐,落叶被踩出喀拉喀拉的声响——我只想快点回家。
记忆中,不愿去碰兜里冷冰冰的钥匙,而是伸手去敲那扇透着温暖的门。一开门迎接我的就是一室暖黄色的灯光和微微笑着的母亲,她侧身将我让进来,再挂好我散发着寒冷的衣物,她又忙着从茶壶里倒出杯茶来,紫砂壶流线一般的壶嘴里倾出淡黄色的透明的茶水,缓缓流着直到全部流进下方白色的瓷杯里。
母亲用手捏着瓷杯的底部,小心地挪动着到我面前,一滴不落。我听着瓷杯和玻璃桌面发出一点细微的清脆响声,才慵懒地伸手重新端起那杯茶来。
触手生温,这一杯茶的温暖使身体快速复苏。
吹开浮叶,轻轻地嘬饮一口,甘甜与苦涩同时流淌,芳香与热气在眼前缠绕。
握住这一杯茶的时候,这一室是春回大地。
还记得去年窗外飘洒着初雪的时候,我静静地泡了一壶茶。在阳台上看见刚购物回来的母亲的脚印在雪中深浅不一,听着水在火上微微铮鸣,凝视着干枯的茶叶在温热的水中慢慢舒展身体,宛如伶人抛出的流云袖,宛如午夜里沉默开放的昙花,宛如在母亲怀里孩童展露笑颜。我站在门口,听见三声轻轻地叩门声响,就急忙跑过去开门,用微笑和一室温暖来迎接母亲,帮她挂好沾着雪花的衣物,又赶着去倒茶。看见淡黄的茶水从紫色的壶口流出,进到白色的杯底,我握着杯底送到母亲面前。母亲接过去,浅浅嘬饮一口,眼里全是微笑与暖意。缓缓升腾的茶香与温热晕染了目光,水一样的温暖在我和母亲的心上缓缓流淌。
我知道,在我送出这一杯茶的时候,这一方的天空定是朝阳正好。
无论走在多么寒冷的归途,看着眼前一片灯火阑珊,我知道有一盏是为我而亮,为了温暖我而长明不灭。
想到这里,我只想加快步伐,去端起那一杯温热的茶,去感受那一抹温暖的光。
【详解】本题考查命题作文。
1.审题立意:作文题目贴近生活,充满温情。这一命题开口较小, 题目的外延和初中生的生活经历相吻合。看到这一题目,生活中的点点滴滴就会自然地泛上心头,“温暖”既可以是身体的感觉,更是心理的感受。“温暖”可作形容词,形容语言、动作、眼神;“温暖”可作动词,“温暖”我们的心田,“温暖”我们的记忆,乃至温暖我们的生命。理解了“温暖”的多重含义,我们可以迅速地联系到生活中所感受到的种种温暖,可以多角度立意,多角度联系社会实际,找准写作的切入口。
2.选材构思:选材时,可以写“爸爸关心、妈妈呵护”的平常题材,但不容易出新。如果写“遭遇挫折后同学的关心”“生活贫困时陌生人的照顾”以及“雪灾、地震灾区、疫情期间的人民在得到全国人民的关爱和帮助时的内心感受”等方面取材,会更新颖一些。最好是写出自己的真实感受,哪怕只是一个瞬间,把它捕捉、记录下来也可,重在写出自身的情感体验,只有首先感动自己的文章,才能感动别人。
相关试卷
这是一份2024学年山东省济南市商河县中考二模语文测试题,共8页。
这是一份2024学年山东省济南市商河县中考二模语文测试题,共8页。
这是一份山东省济南市商河县2023-2024学年八年级下学期期中考试语文试题,文件包含山东省济南市商河县2023-2024学年八年级下学期期中考试语文试题pdf、八下期中语文答案第一版有更正请以此为准docx等2份试卷配套教学资源,其中试卷共11页, 欢迎下载使用。

