所属成套资源:【全套精品专题】初二年级中考生物模拟试卷(带解析)
【全套精品专题】初二年级中考生物模拟试卷2(带解析)
展开
这是一份【全套精品专题】初二年级中考生物模拟试卷2(带解析),文件包含初中学业水平测试模拟题doc、初中学业水平测试模拟题解析版doc等2份试卷配套教学资源,其中试卷共29页, 欢迎下载使用。
说明:1.本试卷分第Ⅰ卷和第Ⅱ卷两部分,考试时间为60分钟,试卷满分为100分。
2.考试形式为开卷书面考试,独立完成,不得相互讨论。
第Ⅰ卷(选择题共50分)
一、单项选择题:(每小题只有一个选项是符合题意,每小题2分)
1. 探究“温度对鼠妇生活的影响”的实验设计中,正确的变量是
A. 鼠妇的数量B. 光照的强度C. 温度的高低D. 土壤的湿度
2. 种子萌发过程中不需要的外界条件是
A. 充足的空气
B. 适宜的温度
C. 一定的水分
D. 充足的阳光
3. 超市里用保鲜膜包蔬菜的主要作用不包括
A. 防止杂菌污染B. 抑制呼吸作用C. 促进光合作用D. 防止水分散失
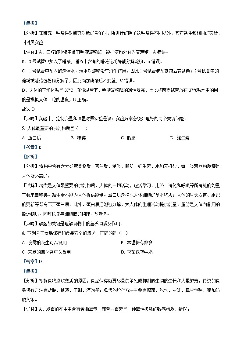
4. 下图为某同学探究“液对淀粉的消化作用”的实验设计下列叙述正确的是
A. 淀粉在口腔中被分解成葡萄糖
B. 2号试管中的淀粉会被唾液中的蛋白消化分解
C. 滴加碘液后,1号试管不变蓝,2号试管变蓝
D. 两支试管放在37℃温水中的目的是模拟人体口腔的温度
5. 人体最重要供能物质是( )
A. 蛋白质B. 糖类C. 脂肪D. 维生素
6. 下列关于食品保存和食品安全的叙述,正确的是( )
A. 发霉的花生可以食用B. 常温保存熟食
C. 未煮的四季豆可以食用D. 灭菌保存牛奶
7. 血浆中含量最多的物质是
A. 水B. 葡萄糖C. 蛋白质D. 无机盐
8. 某成年人的血常规化验数据如下表所示,推测他可能患的病是( )
A. 贫血症B. 炎症C. 血友病D. 坏血病
9. 如果胎儿期甲状腺激素分泌不足,会引起
A. 侏儒症B. 呆小症C. 糖尿病D. 坏血病
10. 狗的下列行为中,属于非条件反射的是
A. 表演简单算术B. 进食时分泌唾液C. 听到指令坐下D. 外出自行回家
11. 某同学在公园里看到了一个植物挂牌,其中“月季”的分类等级是( )
A. 门B. 纲C. 目D. 种
12. 下图四种生物中,属于酵母菌的是
A. B. C. D.
13. 下列关于生物多样性及其保护的叙述中,正确的是
A. 遗传多样性是生物多样性最直观的体现B. 物种灭绝速度加快的主要原因是人类活动
C. 用青高提取青高素治疗疟疾潜在价值D. 2020年起长江实行十年禁渔属于迁地保护
14. 下列叙述中,不符合达尔文自然选择学说的是
A. 生物一般都具有很强的生殖能力B. 在生存斗争中适者生存,不适者被淘汰
C. 生物常会为争食物而发生生存斗争D. 人类的色盲和白化病是自然选择的结果
15. 下图为某生态系统中的食物网,下列叙述正确的是
A. 该食物网中一共有九条食物链
B. 最长的食物链中共有五个营养级
C. 食物网中数量最少的生物是蛇
D. 该食物网中还缺少非生物成分
16. 自我调节能力最弱的生态系统是
A. 草原生态系统B. 湖泊生态系统C. 城市生态系统D. 雨林生态系统
17. 马铃薯块茎能够发芽形成新植株,这种生殖方式属于
A. 营养生殖B. 组织培养C. 有性生殖D. 出芽生殖
18. 下列关于青蛙生殖和发育的叙述中,正确的是
A. 体内受精B. 生殖过程可以离开水C. 幼体用鳃呼吸D. 幼体和成体形态相似
19. 下列关于遗传物质的叙述中,正确的是
A. 蛋白质是遗传物质B. 遗传物质不能传递给后代
C. 每个DNA分子上只有一个基因D. 遗传物质主要在细胞核中
20. 在酿制酒酿的过程中,蒸熟的糯米在降温后才能加酒曲的原因是
A. 促进淀粉合成B. 促进酒酿发酸C. 防止酒曲灭活D. 防止糯米变质
21. 下列与转基因技术无关的是( )
A 用酵母制作馒头B. 用大肠杆菌生产人胰岛素
C. 奶牛分泌人生长激素D. 抗虫棉花体内有抗虫毒素
22. 属于特异性免疫的是
A. 接种新冠肺炎疫苗B. 皮肤的屏障作用
C. 体液中溶菌酶的杀菌作用D. 白细胞的吞噬作用
23. 为探究不同浓度的酒精对水蚤心率的影响,生物小组进行了相关实验,实验结果见下表。下列叙述正确的是
A. 该实验设置清水组是为了做对照实验B. 实验水蛋可随意选择体型大小不同的
C. 同一只水蚤应先在酒精溶液中,后在清水中观察心率D. 高浓度的酒精对水蛋的心率有促进作用
24. 下列关于安全用药和家庭药箱的叙述中,正确的是
A. 药箱必须遵循全面性原则B. 药箱只能放外用药和内服药
C. 用抗生素不会有耐药性D. 用药前要注意查看保质期
25. 健康的生活方式不包括( )
A. 每天饮用足量清水B. 积极参加体育锻炼C. 食物种类多样化D. 沉迷于网络游戏
第Ⅱ卷(非选择题共50分)
二、非选择题(本大题包括6小题,共50分)
26. 图甲为植物叶肉细胞内进行某些生理活动的示意图,其中①、②为相关气体,A为细胞内的相关结构;图乙为温度对该植物光合作用合成葡糖的影 响的曲线图。请回答下列问题:
(1)图甲中,叶绿体中进行的生理活动是_____作用,①代表的气体为_____,②代表的气体为________。结构A中进行的生理活动是______作用,细胞通过分解部分有机物获得生命活动所需的________。
(2)图乙中,该植物在温度约为____℃时,葡萄糖的合成量最高;在未达到该温度时,随着温度的升高,葡糖的合成量______。
(3)请根据光合作用和呼吸作用原理,写出一条提高大棚菜产量的措施:_____________。
27. 生物学实验课制作和观察口腔上皮细胞的临时装片。请据图回答下列问题:
(1)图甲中,用于一般调节的是粗准焦螺___(填字母),当转动粗准焦螺旋使镜简下降时,眼睛应该注结构__(填字母),免压碎玻片。观察标本时,应先选用___(选填“高倍”或“低倍”)物镜进行观察。
(2)制作口腔上皮细胞临时装片时,先在载玻片的中央滴一滴___。盖盖玻片时,应让盖玻片的一侧接触___,然后再缓慢盖上。口腔上皮细胞颜色较浅,不易观察,为提高实验效果,可以在盖玻片的一侧滴加___,另一侧用吸水纸吸引,重复2~3次后再观察。
(3)如果口腔上皮细胞偏在视野的左下方,此时应该将载玻片往____方移动,直至将细胞移至视野中央。如果视野较暗,则可以通过____使得视野变亮。
28. 下图为某同学体内部分生理话动的示意图(小写字母表示物质,数字表示结构)。请据图回答下列问题:
(1)图甲中,b代表的物质是_____。该同学吸气时,b依次透过肺泡壁和_______进入血液,如果血液中红细胞数目和_____含量较高,则血液运输氧的能力较强。
(2)该同学早餐吃了鸡蛋,鸡蛋中的蛋白质在小肠内被分解成c______才能被吸收。如果营养物质c要到达肾,需经过图乙中的⑨______到达心腔右心房,然后经过__循环回到左心房,最后由②_______出发,经体循环到达肾脏。
(3)如果在尿液中检测到蛋白质,则可能发生病变的部位是肾单位中的_____。
29. 2021年4月13日,日本政府正式宣布将开始向大海排放福岛核废水。核废水中残存的氚具有放射性,对海洋生态系统及整个生物圈造成巨大的危害。请回答下列问题:
(1)在海洋生态系统中,浮游植物属于_______,该系统能量流动的特点是________。
(2)图中的顶层食鱼鱼类是第_______营养级,该系统中的物质和能量是沿着______流动的;核废水中的在生物体内富集最多的生物是_______。
(3)日本政府指望依靠海洋的______能力来解决核废水的危害。若海洋中的动植物因放射性物质发生变异或死亡,将导致生态系统难以维持________。
(4)你对日本政府做出此项决定的态度是:__________。
30. 人体细胞中含有22对常染色体和1对性染色体。人的卷舌性状由常染色体上的基因控制,用“R”表示显性基因,用“r”表示隐性基因,请回答下列题:
(1)男性的体细胞中染色体组成如图所示,用“22对+XY”表示,则男性产生的精子类型有_____种。女性的体细胞中染色体组成可表示为_________。
(2)若某一性状总是父亲传给儿子,由儿子传给孙子,那么控制这一性状的基因最可能在_____染色体上。
(3)人群中能卷舌与不能卷舌是一对_____性状。现有一对夫妻都能卷舌,生出了一个不能卷舌的孩子,则能卷舌是___性状,不能卷舌是_____性状,则父亲的基因型是____,母亲的基因型是______,再生一个孩子能卷舌的可能性为______。
31. 2020年口罩成为全球需求量最大的医疗物资,其有效地控制了新型冠状病毒在全世界范围内的迅速传播研究人员利用自动滤料测试仪对不同类型口进行检测,实验结果如下图所示。请分析回答下列问题:
(1)该实验的变量是_____,研究目的是______。过滤效率是多次检测后所得数据的平均值,其目的是_______。
(2)根据实验结果分析,不同类型口罩的防护能力____(选填“相同”或 “不同”),防护能力最弱的是______口罩。
(3)使用过的口罩上附着大量灰尘,细菌、病毒等污物。对于新型冠状肺炎无症状感染者使用过的一次性医用口,正确的处理方法是________(选填“高温蒸煮后重复使用”、“扔进专用垃圾桶”或“扔进普通垃圾桶”)。
(4)从传染病传播的三个基本环节分析,患病者属于______,新型冠状肺炎主要通过_______和接触传播。国家为全民免费接种疫苗,这在传染病的预防措施上属于________。
检查项目
检查结果
正常范围
红细胞计数(RBC)
4.2×1012个/L
3.5×1012~5.5×1012个/L
白细胞计数(WBC)
8×109个/L
5.0×109~10.0×109个/L
血小板计数(PLT)
2.4×1011个/L
1.5×1011~3.5×1011个/L
血红蛋白(Hb)
90g/L
110~160g/L
溶液
清水
1%酒精
10%酒精
20%酒精
每10秒的心跳次数
42
36
18
死亡
相关试卷
这是一份【全套精品专题】初中生物中考复习专题模拟卷7(带答案),文件包含精品解析湖北省宜昌市2021年中考生物试题原卷版doc、精品解析湖北省宜昌市2021年中考生物试题解析版doc等2份试卷配套教学资源,其中试卷共24页, 欢迎下载使用。
这是一份【全套精品专题】初中生物中考复习专题:模拟卷2(带答案),共24页。
这是一份【全套精品专题】初中生物中考复习专题:模拟试卷1(带答案),文件包含精品解析海南省2021年中考生物试题原卷版doc、精品解析海南省2021年中考生物试题解析版doc等2份试卷配套教学资源,其中试卷共34页, 欢迎下载使用。

