【全套精品专题】初中生物中考复习专题模拟卷7(带答案)
展开
这是一份【全套精品专题】初中生物中考复习专题模拟卷7(带答案),文件包含精品解析湖北省宜昌市2021年中考生物试题原卷版doc、精品解析湖北省宜昌市2021年中考生物试题解析版doc等2份试卷配套教学资源,其中试卷共24页, 欢迎下载使用。
一、选择题
1. 下列特征属于图中阴影部分的是( )
A. 具有细胞结构B. 进行有性生殖C. 能进行光合作用D. 具有遗传和变异的特性
2. 有关稻田养鱼生态系统的说法:①要构成一个完整的生态系统,除水稻鱼类外,补充阳光、空气、水等非生物部分即可;②其中一条食物链是:浮游植物→小鱼→大鱼;③若该生态系统被难以分解的农药污染,则大鱼体内积累的农药最多;④因为在稻田中增加了鱼类所以该生态系统的自动调节能力提高到与热带雨林相同,其中正确的是( )
A. ②③B. ③④C. ①②③D. ①②
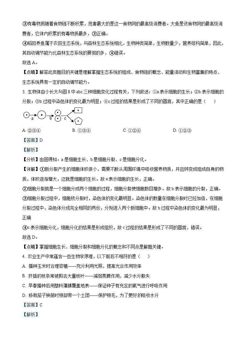
3. 生物体由小长大与图8中abc三种细胞变化过程有关,下列叙述:①a表示细胞的生长;②b表示细胞的分裂;③b过程中染色体的变化最为明显;④c过程的结果是形成了不同的器宫,其中正确的是( )
A. ②③④B. ①③④C. ①②④D. ①②③
4. 农业生产中常蕴含一些生物学原理,以下前后不相符的是( )
A. 播种玉米时合理密植——充分利用光照,提高光合作用效率
B. 扞插的枝条常被剪去大量枝叶——减弱蒸腾作用,减少水分散失
C. 早春播种后用塑料薄膜覆盖地表——保证种子有充足的氧气进行呼吸作用
D. 移栽茄子秧苗时根部带一个土团——保护根毛,为了更好的吸收水分
5. 如图简要呈现了绿色开花植物—大豆的一生。下列说法正确的是( )
A. ①②③⑤组成的胚由受精卵发育而来B. 种子萌发时首先突破种皮的是③胚根
C. 幼根的生长靠伸长区增加细胞的数量D. 果实由⑥胚珠和⑦果皮组成
6. 指纹识别是多数智能手机的标配功能,小小的指纹包含了重要的信息,控制人指纹信息的遗传物质存在于细胞的______中。
A. 细胞壁B. 细胞膜C. 细胞核D. 细胞质
7. 如图为小麦叶肉细胞内部分代谢过程示意图。下列叙述正确的是( )
A. 小麦因具①过程故属于生态系统中的生产者B. 仅②过程维持了生物圈中的碳—氧平衡
C. ①②过程依次在光下与黑暗条件下进行D. 生产上欲使小麦增产,需同时促进①②过程
8. 小明在为班级足球比赛加油时,见到自己班进球后高兴得手足舞蹈、心跳加速、血压升高,为什么会这样呢?下列解释:①该过程受激素调节,与神经系统没有关系;②人情绪激动时,大脑皮层特别兴奋;③肾上腺会分泌较多的肾上腺素;④肾上腺素等能够使心跳加快、血压升高,其中正确的是( )
A. ②③④B. ①③④C. ①②④D. ①②
9. 下表是某医院提供的某人尿液化验的部分数据(超出正常时,+表示较多,++表示很多):
下列关于尿的形成和发生病变的原因分析:①尿液的形成要经过肾小球、肾小囊内壁的过滤作用和肾小管的重吸收作用;②入球小动脉和出球小动脉中流的都是动脉血;③尿液排出体外的过程为肾脏→输尿管→膀胱→尿道;④此人肾小球可能有炎症,其中正确的是( )
A. ②③④B. ①③④C. ①②④D. ①②③
10. 据报道,输入新冠肺炎康复者的血浆可治疗该病的危重病患者,对此认识:①康复者的血浆中含大量抗体;②医生为康复者抽血时,针头刺入的是动脉;③医生为患者输血,针刺入的是静脉;④康复者的血浆随患者血液进入到他的肺部所经过的途径依次是图中的③→④→①→②,其中正确的是( )
A. ①③B. ②④C. ①②③D. ①③④
11. 下列对四种动物类群和主要特征的概述正确的是( )
A. 水母——腔肠动物“身体辐射对称,有口有肛门
B. 血吸虫——扁形动物——身体两侧对称,有口无肛门
C. 蚯蚓——线形动物——身体由许多相似的体节组成
D. 龙虾——软体动物——体表有外骨骼,身体和附肢都分节
12. 2021年4月宜昌市渔政部门拍摄到一只江豚,关于江豚的说法:①江豚的身体呈流线型,可减少在水中运动的阻力;②江豚依靠鳃呼吸;③江豚的生殖方式为胎生;④近几年江豚频繁出现是长江大力保护的成果,其中正确的是( )
A. ①②③B. ①②④C. ①③④D. ②③④
13. 英国有一只刚失去幼崽的雌猫,用自己的乳汁喂养了三只刚出生不久的小狗崽,雌猫与狗崽宛如“母子”。雌猫这种行为是:①繁殖行为;②社会行为;③先天性行为;④学习行为;⑤由遗传物质决定的;⑥由环境因素决定的,其中正确的是( )
A. ①③⑤B. ①⑥C. ②③⑤D. ②④⑥
14. 下列关于科学家与其作出的重大贡献对应错误的是( )
A. 袁隆平——杂交水稻B. 孟德尔——结晶牛胰岛素
C. 林奈——双名法D. 弗莱明——青霉素
15. 关于细菌、真菌、病毒与人类关系的说法:①制作食品—利用乳酸菌发酵制作馒头;②与人共生—人体肠道中的有些细菌能够制造维生素B12,对健康有益;③保护环境—城市污水处理厂利用细菌净化污水;④引起人患病—艾滋病是病毒引起的,其中正确的是( )
A. ①②③B. ①②④C. ①③④D. ②③④
16. 依据某些特征对部分生物作出如图所示分类,下列描述错误的是( )
A. 类群1由蛋白质外壳和内部遗传物质构成
B. 类群2无成形细胞核但有DNA集中的区
C. 类群3中既有单细胞生物,又有多细胞生
D. 类群2、3不能直接利用无机物制造有机物
17. 2019年被誉为“长江淡水鱼之王”的长江白绿宣告灭绝,有关生物多样性的说法正确的是( )
A. 生物多样性的实质是生物种类的多样性
B. 保护生态系统的多样性,是保护生物多样性的根本措施
C. 为丰富我国的动植物资源,应大力引进一些外来物种
D. 将濒危物种迁出原地移到动、植物园是保护濒危物种最有效的措施
18. 有关部分生物生殖和发育的说法:①一株草莓经组织培养短期内产生大量草莓属于无性生殖;②蝗虫、青蛙和家鸽都是变态发育;③昆虫的发育分为完全变态发育和不完全变态发育;④发育成雏鸡的结构是胚盘,其中正确的是( )
A. ①②③B. ①②④C. ①③④D. ②③④
19. 双眼皮和单眼皮是一对相对性状(D表示显性基因,d表示隐性基因)。小明的父母都是双眼皮,但小明却是单眼皮。对这种现象认识正确的是( )
A. 不能判断哪一个是隐性性状B. 小明父母控制单双眼皮的基因组成都是Dd
C. 小明基因变异,没有遗传父母基因D. 小明父母再生一个单眼皮孩子的几率为75%
20. 据报道,包括旅游景点大堡礁在内的多处珊瑚大面积死亡,多名生物学家研究原因,初步结论是二氧化碳含量升高导致的。低碳生活,人人有责,以下做法你会选择哪些在今后生活中践行:①多乘坐地铁等公共交通车辆,少开私家车;②纸张双面使用;③关闭电视时不关闭电源;④少用或不用一次性餐具;⑤用电子贺卡代替纸质贺卡( )
A. ①②③④B. ①②③⑤C. ①②④⑤D. ③④⑤
二、综合题
21. 科学探究是我们应用科学方法、认识科学知识、形成科学概念的重要手段和途径。请用所学知识回答下列问题。
(1)爱因斯坦说过:“提出一个问题往往比解决一个问题更重要。”请观察下图中兔和猫的双眼在头部的位置,就此现象提出一个问题______;许多作物是在春天播种的,天寒地冻不适于播种,由此现象提出问题后作出的假设是:种子的萌发需要______。
(2)在制订计划时要考虑诸多因素,如“绿叶在光下制造有机物”实验中,实验前要先把盆栽天竺葵放到黑暗处一昼夜,目的是______;为防止直接加热酒精导致燃烧发生危险,脱去叶绿素时需要______加热。
(3)设计对照实验是探究实验重要部分。某同学在探究“某种非生物因素对鼠妇生活的影响”时,设计了如图所示的实验装置,此实验的变量是______。除此条件外其他条件都应该______。
(4)在实施计划时,每一步都要严格规范操作。小明在探究“馒头在口腔中的变化”时,本应该将处理好的①②③号试管放入37℃温水中5到10分钟。由于一时着急,误将三支试管放入尚未冷却的100℃的水中。之后滴加碘液发现3支试管______色,其原因是______。
(5)关于生男生女的奥秘,在“模拟精子与卵细胞随机结合的实验”中,统计全班实验结果,发现不同类型的精子与卵细胞结合的几率大致相同,由此你得出的结论是______。无论什么探究实验,在表达和交流时如果发现自己的结论和别人不同,这时应该怎么做?______。(答一条)
22. 新冠疫情虽还在全球肆虐,但我国在习近平总书记为核心的党中央领导下正确应对,疫情得到有效控制,人们能健康的生活。小明父母周六去打新冠疫苗,顺便带上小明为其体检。
(1)中午准备在甲餐厅吃午饭时,小明发现店中马铃薯近一半发芽了,于是果断换到乙餐厅吃午饭,请你解释这么做原因______;父母把点餐权交给了小明,请你替小明点餐:______。(分一主几副答)
(2)吃饭时看到一青年与家人争吵,还不理他人劝解扬长而去。小明知道健康的人要有良好的社会适应状态,对此,你认为什么状态才是良好的社会适应状态?______;当你遇到挫折或者不顺心的事情时,你是如何调节自己的情绪的?______。(都只答一条)
(3)进医院时须戴口罩,这种措施在传染病预防上属于______;接种新冠疫苗后,体内可产生相应抗体,这类免疫方式属于______性免疫。
(4)打疫苗时一个老人说“吃抗生素就能杀死新冠病毒(如图)没有必要打疫苗。”若你是小明,请运用所学的知识对老人予以解释说明______﹔日常生活中你是如何预防新冠的?(答一条,戴口罩除外)______。
(5)离开医院时小明看见一人因饮酒过量正送来急救,对于抽烟、酗酒、吸毒等行为,我们应该拒绝它们,请你指出其中任意一种行为涉及有害物质和其可能诱发的危害:______ 。一天所见所闻再次证明健康生活方式的重要性,在今后的日常生活中,你会选择何种健康的生活方式?______。(任答一种)
23. 生物从无到有、到如今种类繁多,经历了漫长的进化过程,该过程中进化与适应观、结构与功能观等生命观念体现得淋漓尽致。请作答:
(1)原始地球上尽管不能形成生命,但能产生构成生物体的______,它们汇集到原始海洋中经过漫长岁月才形成原始生命,最终进化成现在的生命,其中人类和现代类人猿的共同祖先是______。
(2)关于进化的原因,以洞穴生活的墨西哥脂鲤盲鱼(如图)种群出现为例说明:脂鲤有很强的繁殖能力,它们为了获得足够的食物和空间进行______,脂鲤具有遗传和变异的特性,变异是______的(填“定向”或“不定向”);正常脂鲤遗传时变异产生了盲鱼,而盲鱼在洞穴生活中是有利变异更容易生存,并将这些变异遗传给下一代,最终形成新的种群。
(3)各种生物在进化过程中,形成了各自适应环境形态结构和______;在现存的生物中,有许多非常简单、低等的生物并没有在进化过程中绝灭,而且分布还非常广泛,为什么?______
(4)生物的适应性普遍存在,请填表。
(5)生物通过______使得生命在生物圈中世代相续、生生不息,而生物的进化又使得生命不断发展。从“进化和适应观”来说,你如何看待现在紧张的学习和生活?(答一条)______。
葡萄糖
蛋白质
无机盐
尿素
红细胞
白细胞
样本
++
0
1.1
1.7
0
0
生物的形态结构特征
特征适应点解读
①:小肠______(具有何结构,答一条)
与消化和吸收功能相适应
②:蛔虫体表有角质层
能防止人体消化液侵蚀,适于______生活
相关试卷
这是一份【全套精品专题】初中生物中考复习专题:模拟卷2(带答案),共24页。
这是一份【全套精品专题】初中生物中考复习专题:模拟试卷1(带答案),文件包含精品解析海南省2021年中考生物试题原卷版doc、精品解析海南省2021年中考生物试题解析版doc等2份试卷配套教学资源,其中试卷共34页, 欢迎下载使用。
这是一份【全套精品专题】初中生物复习专题精讲 湖南娄底中考生物模拟试卷(带答案),共6页。试卷主要包含了选择题,判断题,简答题等内容,欢迎下载使用。

