【全套精品专题】初中生物中考复习专题:模拟试卷1(带答案)
展开
这是一份【全套精品专题】初中生物中考复习专题:模拟试卷1(带答案),文件包含精品解析海南省2021年中考生物试题原卷版doc、精品解析海南省2021年中考生物试题解析版doc等2份试卷配套教学资源,其中试卷共34页, 欢迎下载使用。
一、选择题(本大题共有35道小题,每小题的四个选项中,只有一项最符合题干的要求)
1. 下列属于生物的是( )
A. 人体蜡像B. 熊猫根雕C. 恐龙化石D. 冠状病毒
【答案】D
【解析】
【分析】生物的特征:生物的生活需要营养。生物能够进行呼吸。生物能排出体内产生的废物。生物能够对外界刺激作出反应。生物能够生长和繁殖。除病毒外,生物都是由细胞构成的。生物都能遗传和变异的特征。
【详解】人体蜡像、熊猫根雕、恐龙化石都不具有生物的特征,不属于生物,冠状病毒具有生物的特征,属于生物。
故选D。
【点睛】解答此类题目的关键是理解生物的特征。
2. 从植物体的结构层次看,黄皮果实属于( )
A. 组织B. 器官C. 系统D. 个体
【答案】B
【解析】
【分析】植物体的结构层次为:细胞→组织→器官→植物体。
【详解】植物体有根、茎、叶、花、果实和种子六种器官,根、茎、叶与营养有关,属于营养器官;花、果实和种子与植物的生殖有关,属于生殖器官。从植物体的结构层次看,黄皮果实属于器官。
故选B。
【点睛】掌握植物体的结构层次为本题解题关键。
3. 在人的一生中,身体发育和智力发展的黄金时期是( )
A. 青春期B. 幼儿期C. 中年期D. 老年期
【答案】A
【解析】
【分析】人的一生分为婴儿期、幼年期、童年期、青春期、青年期、中年期和老年期等,其中青春期是人一生中身体发育和智力发展的黄金时期。
【详解】青春期是一个生长和发育发生重要变化的时期,其中身高突增是青春期的一个显著特点,另外,神经系统和心、肺等器官的功能也显著增强,青春期是人一生中身体发育和智力发展的黄金时期。进入青春期之后,男孩和女孩的性器官也都迅速发育,是我们学习的最佳时期,我们要充分利用这个时期好好学习知识,增长自己的才干,树立远大理想,将来有所作为。
【点睛】解答此题的关键就是掌握青春期生理的发育,理解青春期是生长发育的黄金时期。
4. 包粽子用的糯米含量最多的有机物是( )
A. 脂肪B. 蛋白质C. 糖类D. 维生素
【答案】C
【解析】
【分析】食物中的糖类绝大部分是淀粉,还有少量的麦芽糖和葡萄糖。含糖类丰富的食物如:面条、馒头、米饭、面包等食物,据此解答。
【详解】食物所含的六类营养物质中,能为人体提供能量的是糖类、脂肪和蛋白质,同时这三类物质也是组织细胞的组成成分。糖类是人体最重要的供能物质,人体的一切活动,包括学习、走路、消化和呼吸等所消耗的能量主要来自糖类,糖类主要从食糖、谷类、豆类和米饭、馒头、面包等食物中获得。因此糯米中含量较多的是糖类。
故选C。
【点睛】解答此类题目的关键是明确人体需要的各种营养物质的食物来源。
5. 制作人的口腔上皮细胞临时装片时,不需要准备的器材是( )
A. 刀片B. 吸水纸C. 消毒牙签D. 盖玻片
【答案】A
【解析】
【分析】在制作人的口腔上皮细胞临时装片时要注重把握以下几个步骤
①擦片:用洁净纱布将载玻片和盖玻片擦拭干净;②滴水:在载玻片中央滴一滴生理盐水;③取材:用牙签在口腔内侧轻刮几下(操作前请漱口);④涂:将带有细胞的牙签涂抹在生理盐水滴中;⑤盖片:用镊子夹起盖玻片,轻轻盖在表皮上。盖时,让盖玻片一边先接触载玻片上水滴的边沿,然后慢慢放下,以免产生气泡;⑥染色:在盖玻片一侧滴1 ~2滴碘液;⑦吸水:在盖玻片另一侧用吸水纸吸引碘液,使染液浸润标本的全部。
【详解】由分析“制作人的口腔上皮细胞临时装片时要注重把握以下几个步骤”可知,该实验需要吸水纸吸引碘液、消毒牙签涂抹细胞、盖玻片制作临时装片,不需要的器材是刀片,故选A。
【点睛】正确识记并理解制作人的口腔上皮细胞临时装片的实验步骤是解题的关键。
6. 下图是探究植物蒸腾作用的实验示意图(除实验变量外,其他条件相同且适宜),该实验的变量是( )
A. 光照B. 叶片C. 温度D. 湿度
【答案】B
【解析】
【分析】对照实验是在研究一种条件对研究对象的影响时,所进行的除了这种条件不同外,其他条件都相同的实验,这个不同的条件,就是唯一变量。
【详解】蒸腾作用是水分从活的植物体内以水蒸气的状态散失到大气中的过程,植物的蒸腾作用散失的水分约占植物吸收水的99%,蒸腾作用的主要器官是叶。由题图可知,两个锥形瓶的变量是叶片的多少,其他条件相同且适宜,故选B。
【点睛】正确识记并理解对照试验的设计原理是解题的关键。
7. 下列动物中,与其它动物亲缘关系最远的是( )
A. 海葵B. 海马C. 鲸鱼D. 海豹
【答案】A
【解析】
【分析】分类单位越大,所包含的生物共同特征越少,生物种类越多,亲缘关系越远;反之,分类单位越小,所包含的生物共同特征越多,生物种类越少,亲缘关系越近。通过生物的分类,可以了解生物之间的亲缘关系和进化的历程。
【详解】海葵属于腔肠动物,体内没有脊柱,属于无脊椎动物,海马属于鱼,鲸鱼、海豹属于哺乳动物,生活在水中,体内都有脊柱,属于脊椎动物。
故选A。
【点睛】动物分类这部分内容是考试的重点,要注意理解掌握。
8. 从食品安全角度考虑,我们购买包装食品时可以不关注的是( )
A. 包装袋的完整性B. 保质期C. 包装袋的美观D. 生产日期
【答案】C
【解析】
【分析】带有“QS”标志的产品就代表着食品生产企业是经过国家批准的,产品是必须经过强制性检验且合格的。
【详解】食品安全应贯穿于生产、运输、加工、储存、烹饪等全过程,购买食品时应当关注食品包装上是否有“QS”质量安全图标,营养成分,是否有添加剂,生产日期,保质期,生产厂家和厂家地址等内容。
故选C。
【点睛】食品安全问题是关乎公民的生命和身体健康的大事,我们应当特别关注。
9. “藕断丝连”是常见的现象,这里的“丝”来自植物体的( )
A. 上皮组织B. 输导组织C. 营养组织D. 保护组织
【答案】B
【解析】
【分析】植物的主要组织有分生组织、保护组织、输导组织、营养组织等,它们各具有不同的功能.据此答题.
【详解】A.上皮组织属于人体的基本组织,不是植物体的组织,A错误。
B.输导组织有运输物质的作用,植物体内的导管能运送水和无机盐,筛管能运送有机物,属于输导组织,“藕断丝连”中的丝就是输导组织,B正确。
C.营养组织的细胞壁薄,液泡大,有储存营养物质的功能,含有叶绿体的营养组织还能进行光合作用合成有机物。因此营养组织有制造和储存营养的功能,植物的果肉、叶肉、茎中央的髓等大多属于营养组织,C错误。
D.保护组织一般由植物根、茎、叶表面的表皮细胞构成,位于植物体的最外面,具有保护内部柔嫩部分的功能,D错误。
故选B。
【点睛】点植物的主要组织及功能是考试的重点,要熟练掌握并灵活运用。
10. “谷雨,谷得雨而生也。”谷雨前后适于播种和移栽植物,这说明( )
A. 环境影响生物B. 生物影响环境
C. 生物适应环境D. 环境适应生物
【答案】A
【解析】
【分析】环境中影响生物生活的各种因素叫生态因素,分为非生物因素和生物因素。非生物因素包括:光、温度、水、空气、土壤等。生物因素是指环境中影响某种生物个体生活的其他所生物。
【详解】谷雨是二十四节气之一,谷雨是春季最后一个节气,中国明代介绍栽培植物的著作《群芳谱》中有记载:“谷雨,谷得雨而生也”,谷雨前后,适于播种与移栽植物,这体现了非生物因素水分对生物的影响,即环境影响生物。
故选A。
【点睛】解答此类题目的关键是运用所学知识对某些自然现象做出科学的解释。
11. 红军在长征途中翻雪山、过草地时,经常穿越沼泽地。这里的“沼泽”属于( )
A. 草原生态系统B. 农田生态系统C. 森林生态系统D. 湿地生态系统
【答案】D
【解析】
【分析】地球上所有的生物与其环境的总和就叫生物圈。生物圈是地球上所有生物与其生存的环境形成的一个统一整体,包括森林生态系统、海洋生态系统、农田生态系统、草原生态系统、淡水生态系统、湿地生态系统、城市生态系统等等,生物圈是一个统一的整体,是地球上最大的生态系统,是所有生物共同的家园。
【详解】A.草原生态系统,较为干旱,缺乏高大植物,主要以低矮的草原植被为主,A错误。
B.农田生态系统是人工建立的生态系统, 其主要特点是人的作用非常关键,人们种植的各种农作物是这一生态系统的主要成员。农田中的动植物种类较少,群落的结构单一,主要是农作物,B错误。
C.森林生态系统分布在较湿润的地区,动植物种类繁多,营养结构复杂。森林在涵养水源、保持水土、防风固沙、调节气候、净化空气、消除污染等方面起着重要作用,有“绿色水库”、“地球之肺”之称,C错误。
D.湿地生态系统是在多水和过湿条件下形成的生态系统。沼泽是典型的湿地生态系统,以沼泽植物占优势,动物的种类也很多。湿地具有净化水源、蓄洪抗旱的作用,能调节区域小气候,有地球的肾之称。它兼有水域和陆地生态系统的特点,具有极其特殊的生态功能,是地球上最重要的生命支持系统,D正确。
故选D。
【点睛】正确识记并理解生物系统的类型和特征是解题的关键。
12. 放在清水中的洋葱鳞片叶内表皮细胞不会涨破,原因是植物细胞具有支持和保护作用的( )
A. 液泡B. 细胞膜C. 细胞壁D. 叶绿体
【答案】C
【解析】
【分析】植物细胞的结构包括细胞壁、细胞膜、细胞质、细胞核、液泡、叶绿体、线粒体。不同的结构具有不同的功能。
【详解】A.液泡内的细胞液中溶解着多种物质,不符合题意。
B.细胞膜有保护和控制物质进出的作用,不符合题意。
C.植物细胞有细胞壁,有保护和支持作用,因此尽管洋葱表皮细胞完全浸润在清水中也不会因过度吸水而胀破。动物细胞无此结果,动物细胞要在0.9%的生理盐水滴中才能保持正常形态,符合题意。
D.叶绿体是能量转换器,是光合作用的场所,不符合题意。
故选C。
【点睛】掌握细胞的结构和功能是解题的关键。
13. 海南多所学校开展特色韵律操活动,学生做操时完成各种动作的动力来自( )
A. 骨B. 肌肉C. 关节D. 神经系统
【答案】B
【解析】
【分析】骨骼肌有受刺激而收缩的特性,当骨骼肌受神经传来的刺激收缩时,就会牵动着它所附着的骨,绕着关节转动,于是躯体就产生了运动。在运动中,骨起杠杆作用,关节起支点作用,骨骼肌收缩产生动力。运动并不是仅靠运动系统来完成,它需要神经系统的控制和调节,它需要能量的供应,因此还需要消化系统、呼吸系统、循环系统等系统的配合。
【详解】人体能产生运动,是因为骨骼肌受到神经传来的刺激而收缩,再牵动骨绕着关节活动,骨起杠杆作用,关节起支点作用,骨骼肌收缩产生动力。所以,学生做操时完成各种动作的动力来自肌肉,故选B。
【点睛】正确识记并理解运动的产生过程是解题的关键。
14. 生物学家利用射线处理农作物,选育出优质高产的新品种,从根本上是因为射线改变了农作物的( )
A. 性状B. 遗传物质C. 生活环境D. 生活习性
【答案】B
【解析】
【分析】遗传育种是通过系统选择、杂交、诱变等方法培育人类需要的动植物新品种。育种是通过遗传变异、改良遗传特性,以培育优良动植物新品种的技术,以遗传学为理论基础,并综合应用生态、生理、生化、病理和生物统计等多种学科知识,遗传育种对发展畜牧业和种植业具有十分重要的意义。
【详解】通过高能量、大剂量的γ射线照射或药物处理,使得种子的遗传物质发生变化,DNA分子中,氢键等最容易被射线撞击离开原来的位置,虽然生物有自动修复的本领,但是,在大剂量高强度持续累积照射或药物刺激的情况下,修补速度慢于破坏速度,当停止照射或刺激后,生物分子通过化学反应试图重新变回原本的样子,但是,由于先前的照射或刺激的时间太长,DNA的双螺旋结构被打乱,要变回原来的样子的几率变得无限小起来,几乎不可能,这就导致了遗传变异,这样的变异有好也有坏,所以我们需要把种子种出来,研究它们的成长性状,记录,并通过两到三代的持续优化,从而筛选出优良的品种。
故选B。
【点睛】射线照射或药物处理可以改变种子里的遗传物质,使之发生可遗传的变异。
15. 下图最能反映酵母菌发酵时产酒速度随环境温度变化(其他条件相同且适宜)的曲线是( )
A. B. C. D.
【答案】C
【解析】
【分析】酿酒时要用到酵母菌,在无氧条件下酵母菌才能把葡萄糖分解成酒精和二氧化碳。
【详解】酵母菌的生活需要适宜的温度,过低会抑制酵母菌的生长和繁殖,影响发酵,因此在适当的温度范围内,随着温度的升高,酵母菌的活性增强,利于发酵,产生较多的酒精,但随着温度的继续升高,超过了酵母菌的最适宜温度,温度过高会抑制酵母菌的活性,直至杀死酵母菌,产酒量会慢慢降低,C正确。
故选C。
【点睛】熟练掌握制酒的过程中酵母菌的变化是本题解题关键。
16. 从行为获得的途径看,下列动物的行为与其他三项不同的是( )
A. 孔雀开屏B. 老马识途C. 蜘蛛结网D. 蜜蜂筑巢
【答案】B
【解析】
【分析】1.先天性行为是动物生来就有的,由动物体内的遗传物质所决定的行为,又称为本能,如蜜蜂采蜜、蜘蛛结网、亲鸟育雏等。先天性行为往往是一些简单的、出生时就必不可少的行为,是动物的一种先天具备的非条件反射行为。先天性行为往往是一些简单的,出生时就必不可少的行为,维持动物最基本生存的需要。
2.学习行为是在遗传因素的基础上,通过环境因素的作用,由生活经验和学习而获得的行为,如鹦鹉学舌、海豹表演、小狗钻火圈等。
【详解】孔雀开屏、蜘蛛结网、蜜蜂筑巢都是由动物体内的遗传物质所决定的行为,属于先天性行为(又称为本能);而老马识途是马在遗传因素的基础上,通过环境因素的作用,由生活经验和学习而获得的行为,属于学习行为,故选B。
【点睛】正确识记并理解先天性行为和学习行为的区别是解题的关键。
17. 研究表明,吸食毒品可导致人体出现精神异常,说明毒品会损害人体的( )
A. 呼吸系统B. 消化系统C. 循环系统D. 神经系统
【答案】D
【解析】
【分析】吸食毒品会损害人体的神经系统、呼吸系统,还会让人染上毒痛。
【详解】毒品对中枢神经系统和周围神经系统都有很大的损害,可产生异常的兴奋、抑制等作用,出现一系列神经、精神症状,如失眠、烦躁、惊厥、麻痹、记忆力下降、主动性降低、性格孤僻、意志消沉、周围神经炎等。对心血管系统、呼吸系统、消化系统和生殖系统等也会造成的危害。
故选D。
【点睛】掌握吸毒的危害是解题的关键。
18. 果蝇的体细胞中有4对染色体,1个体细胞经过3次分裂后形成的细胞数和每个细胞内含有的染色体数分别是( )
A. 3个4对B. 8个4对C. 8个4条D. 6个4条
【答案】B
【解析】
【分析】1.细胞分裂就是一个细胞分成两个细胞的过程,细胞分裂使细胞数目增多。
2.在细胞分裂的过程中首先发生变化的是细胞核,细胞核中的染色体首先要完成复制加倍,随着分裂的进行,染色体分成完全相同的两份,分别进入两个新细胞中。这样,两个新细胞的染色体形态和数目相同,新细胞和原细胞的染色体相同和数目也相同。保证了新细胞和原细胞遗传物质一样。
【详解】细胞的分裂是指一个细胞分成两个细胞的过程,一个细胞经过一次分裂,形成两个新细胞即21。两次分裂后,形成四个新细胞即22,3次分裂后形成8个细胞即23。细胞分裂新形成的细胞和原细胞染色体数目相同,因此一个细 胞中有4对染色体,这个细胞连续分裂3次,形成的每个细胞中的染色体数4对。
所以,果蝇的体细胞中有4对染色体,1个体细胞经过3次分裂后形成的细胞数和每个细胞内含有的染色体数分别是8个、4对,故选B。
【点睛】解答此类题目的关键是理解掌握细胞分裂过程中染色体数目的变化。
19. 如图为尿的形成过程示意图,原尿中的葡萄糖经过重新吸收后回到的结构是( )
A. ①B. ②C. ③D. ④
【答案】C
【解析】
【分析】图中,①是肾小球,②是肾小囊,③是肾小管外的毛细血管,④是肾小管。
尿的形成过程中要经过肾小球和肾小囊壁的滤过作用和肾小管的重吸收作用两个过程。
【详解】当血液流经肾小球和肾小囊内壁时,除血液中的血细胞和大分子的蛋白质外,其他成分都可以滤过到②肾小囊腔内形成原尿,当原尿流经④肾小管时,原尿中含有的大部分的水、全部的葡萄糖以及部分无机盐被重吸收。在重吸收过程中,对人体有用的物质,如大部分的水、全部的葡萄糖和部分无机盐被重新吸收,回到包围在肾小管外的③毛细血管中。
故选C。
【点睛】掌握尿液的形成过程是解题的关键。
20. 当心情不好时,采取的不恰当措施是( )
A. 幽默和自我安慰B. 悲观失望,封闭自我
C. 向亲人或朋友倾诉D. 有意识转移话题,分散注意力
【答案】B
【解析】
【分析】心情愉快是儿童青少年心理健康的核心。良好的情绪和适度的情绪反应,表示青少年的身心处于积极的健康状态。
【详解】在日常生活中,遇到不顺心的事,每个人都会或多或少地出现一些情绪问题,如紧张、生气、烦恼等。当出现这些问题时,我们可以试着用以下三种方法来调节自己的情绪。方法一:当情绪不好时,有意识地转移话题,或者做点别的事情,如听音乐、看电视、打球、下棋、外出跑步等,来分散自己的注意力,这样可以使情绪得到缓解;方法二:把自己心中的烦恼向亲人或知心的朋友诉说甚至大哭一场,把积压在内心的烦恼宣泄出来,这样也会有利于身心健康,但是,要注意宣泄的对象、地点和场合,方法也要适当,避免伤害别人;方法三:当你想得到一件东西,或者想做某件事而未能成功时,为了减少内心的失望,可以找一个适当的理由来安慰自己,这样可以帮助你在挫折面前接受现实,保持较为乐观的态度。
所以,当心情不好时,采取的不恰当措施是“悲观失望,封闭自我”,故选B。
【点睛】正确识记并理解心理调节方法是解题的关键。
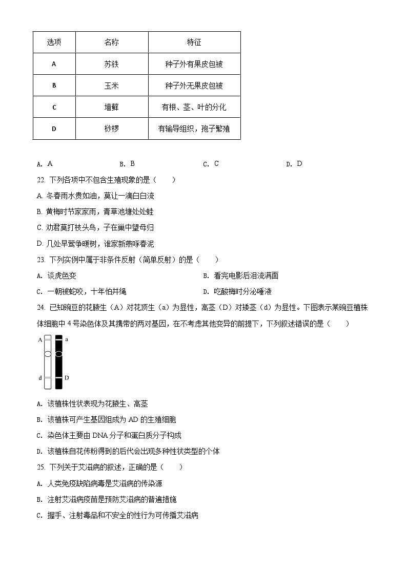
21. 下列植物与其特征对应正确的是( )
A. AB. BC. CD. D
【答案】D
【解析】
【分析】藻类植物的结构简单,无根、茎、叶的分化,更无输导组织;苔藓植物生活在阴湿的环境中,没有真正的根,因此无法支持很高的地上部分,虽然有了茎和叶,但茎、叶内无输导组织,不能为植株输送大量的营养物质供其利用,所以苔藓植物比较矮小;蕨类植物也生活在阴湿的环境中,有了根、茎、叶的分化,根能吸收大量的水和无机盐,并且体内有输导组织,能为植株输送大量的营养物质供植物生长利用,也有了机械组织,能支撑地上部分,因此蕨类植物一般长的比较高大。裸子植物和被子植物都属于种子植物,体内有输导组织,是较高等的植物类群。
【详解】A.苏铁,俗称“铁树”,广泛分布于中国、日本、菲律宾和印度尼西亚等国家。苏铁属于裸子植物,种子外无果皮包被,A错误。
B.玉米是被子植物,种子外有果皮包被,B错误。
C.墙藓属于苔藓植物,苔藓植物有茎、叶的分化,但无根,C错误。
D.桫椤又称树蕨,长得像椰树,具有根、茎、叶分化,体内有输导组织,属于蕨类植物,可用孢子繁殖,D正确。
故选D。
【点睛】正确识记并理解植物分类及其特征是解题的关键。
22. 下列各项中不包含生殖现象是( )
A. 冬春雨水贵如油,莫让一滴白白流
B. 黄梅时节家家雨,青草池塘处处蛙
C. 劝君莫打枝头鸟,子在巢中望母归
D. 几处早莺争暖树,谁家新燕啄春泥
【答案】A
【解析】
【分析】繁殖行为:与动物繁殖有关的行为。如占巢、筑巢、求偶、交配、产卵、孵卵、育雏等一系列行为。
【详解】A.“冬春雨水贵似油,莫让一滴白白流”是说冬春雨水对庄稼的重要性,农作物进行光合作用必须需要水,符合题意。
B.黄梅时节家家雨,青草池塘处处蛙体现了青蛙求偶的行为,不符合题意。
C.劝君莫打三春鸟,子在巢中盼母归,是鸟的育雏行为,属于生殖现象,不符合题意。
D.几处早莺争暖树,谁家新燕啄春泥中体现了家燕在屋檐下筑巢,是鸟类的筑巢行为,不符合题意。
故选A。
【点睛】掌握 动物的繁殖行为是本题解题关键。
23. 下列实例中属于非条件反射(简单反射)的是( )
A. 谈虎色变B. 看完电影后泪流满面
C. 一朝被蛇咬,十年怕井绳D. 吃酸梅时分泌唾液
【答案】D
【解析】
【分析】反射一般可以分为两大类:简单反射和复杂反射,简单反射是指人生来就有的先天性反射,是一种比较低级的神经活动,由大脑皮层以下的神经中枢(如脑干、脊髓)参与即可完成;复杂反射是人出生以后在生活过程中逐渐形成的后天性反射,是在非条件反射的基础上,在大脑皮层参与下完成的,是高级神经活动的基本方式。
【详解】AB.谈虎色变、看完电影后泪流满面,都需要人语言中枢的参与,属于人类所特有的复杂反射,AB错误。
C.一朝被蛇咬,十年怕井绳,是人出生以后在生活过程中逐渐形成的后天性反射,属于复杂反射,C错误。
D.吃酸梅时分泌唾液是人生来就有的先天性反射,是一种比较低级的神经活动,属于非条件反射(简单反射),D正确。
故选D。
【点睛】正确识记并理解反射类型是解题的关键。
24. 已知豌豆的花腋生(A)对花顶生(a)为显性,高茎(D)对矮茎(d)为显性。下图表示某豌豆植株体细胞中4号染色体及其携带的两对基因,在不考虑其他变异的前提下,下列叙述错误的是( )
A. 该植株性状表现为花腋生、高茎
B. 该植株可产生基因组成为AD的生殖细胞
C. 染色体主要由DNA分子和蛋白质分子构成
D. 该植株自花传粉得到的后代会出现多种性状类型的个体
【答案】B
【解析】
【分析】生物体的形态特征、生理特征和行为方式叫做性状,同种生物同一性状的不同表现形式叫做相对性状。生物的性状由基因控制,基因有显性和隐性之分;显性基因是控制显性性状的基因,隐性基因是控制隐性性状的基因;当细胞内控制某种性状的一对基因都是显性或一个是显性、一个是隐性时,生物体表现出显性基因控制的性状;当控制某种性状的基因都是隐性时,隐性基因控制的性状才会表现出来。
【详解】A.豌豆植株体细胞中4号染色体携带的两对基因分别是:Aa和Dd,均表现为显性性状:花腋生、高茎,A正确。
B.在生物的体细胞中,染色体是成对存在的,基因也是成对存在的,分别位于成对的染色体上,在形成生殖细胞的过程中,成对的染色体分开,每对染色体中的一条进入生殖细胞,基因也随着染色体的分离而进入不同的生殖细胞中,既可以形成基因组成为:Ad和aD的生殖细胞, B错误。
C.染色体是细胞核中容易被碱性染料染成深色的物质。主要由DNA和蛋白质组成,DNA是遗传物质,C正确。
D.亲代的基因型为:AaDd×AaDd,产生的生殖细胞有:AD Ad aD ad四种类型,所以杂交后可以产生多种性状类型的个体,D正确。
故选B。
【点睛】掌握基因的显性和隐性以及运用遗传图谱解答问题是解题的关键。
25. 下列关于艾滋病的叙述,正确的是( )
A. 人类免疫缺陷病毒是艾滋病的传染源
B. 注射艾滋病疫苗是预防艾滋病的普遍措施
C. 握手、注射毒品和不安全的性行为可传播艾滋病
D. 人类免疫缺陷病毒主要侵犯并瓦解人体的免疫系统
【答案】D
【解析】
【分析】艾滋病是一种病毒性传染病,是人类感染人类免疫缺陷病毒(HIV)后导致免疫缺陷,使人体免疫功能缺损的疾病,HIV感染者和艾滋病病人是本病的唯一传染源。HIV主要存在于感染者和病人的血液、精液、阴道分泌物、乳汁中;因此艾滋病的传播途径主要有:性传播(与已感染的伴侣发生无保护的性行为)、静脉注射吸毒(与他人共用被感染者使用过的、未经消毒的注射工具,是一种非常重要的HIV传播途径)、母婴传播(在怀孕、生产和母乳喂养过程中,感染HIV的母亲可能会传播给胎儿及婴儿)、血液及血制品传播(输入被HIV污染的血液及其血液制品)等;但是,交谈、握手拥抱、礼节性亲吻、同吃同饮、共用厕所和浴室、共用办公室、公共交通工具、娱乐设施等日常生活接触不会传播HIV。
【详解】A.人类免疫缺陷病毒是艾滋病的病原体,错误。
B.艾滋病目前还没有疫苗,错误。
C.艾滋病可以通过血液和性传播,因此注射毒品和不安全的性行为可传播艾滋病,但是握手不会传播,错误。
D.艾滋病毒主要侵犯并瓦解人体的免疫系统,导致免疫缺陷,正确。
故选D。
【点睛】解答此题的关键是明确艾滋病的病因以及传播途径等。
26. 下列各项与凝血功能有关的是( )
①血小板 ②红细胞 ③血浆蛋白 ④白细胞
A. ①B. ①②C. ①③D. ①④
【答案】C
【解析】
【分析】血液凝集过程有凝集因子和血小板参与,凝血因子是指参与血液凝固过程的 各种蛋白质组分,它的生理作用是,在血管出血时被激活,和血小板粘连在一起并且补塞血管上的漏口,主要的凝血因子是纤维蛋白原。
【详解】血小板有促进止血和加速凝血的作用,血浆是血液中的液态部分。血浆的90%是水,血浆中还含有许多与凝血、抵御疾病等相关的血浆蛋白,红细胞具有运输氧气的功能,白细胞有防御疾病的作用。
故选C。
【点睛】解题的关键是知道三种血细胞的功能。
27. 当阻塞物阻塞咽喉时,救护者可按照如图所示方法施救,被救者体内发生的变化是( )
A. 膈顶部上升,肺内气压变小B. 膈顶部下降,肺内气压变大
C. 胸腔容积缩小,肺内气压变大D. 胸腔容积扩大,肺内气压变小
【答案】C
【解析】
【分析】呼吸系统由呼吸道和肺组成,呼吸道是气体进出肺的通道。
【详解】当阻塞物经咽、喉后,堵住气管时,会引起呼吸困难。此时,救护者可按照图中所示方法施救,使被救者膈顶部上升,胸腔容积缩小,肺内气压大于外界气压,形成较大的气流把阻塞物冲出。随后,气体才能顺利进入肺。
故选C。
【点睛】掌握肺与外界的气体交换过程是本题解题关键。
28. 下列关于海洋动物的叙述,正确的是( )
A. 海蜇体表有刺细胞,有口无肛门,属于扁形动物
B. 文蛤身体柔软,有外套膜和贝壳,属于软体动物
C. 大龙虾身体由头、胸、腹三部分组成,属于环节动物
D. 马鲛鱼通过头部的摆动以及鳍的协调作用游泳,属于鱼类
【答案】B
【解析】
【分析】腔肠动物:身体呈辐射对称,体表有刺细胞,有口无肛门。
软体动物:身体柔软,大多具有贝壳,运动器官是足,大多用鳃进行呼吸。
节肢动物:体表有外骨骼,身体和附肢都分节。
鱼:生活在水中,鱼体表大都覆盖有鳞片,用鳃呼吸,用鳍游泳,通过尾部和躯干部的摆动以及鳍的协调作用游泳。
【详解】A.海蜇身体呈辐射对称,体表有刺细胞,有口无肛门,属于腔肠动物,A错误
B.软体动物主要特征是∶身体柔软,大多具有贝壳,运动器官是足,大多用鳃进行呼吸。文蛤是软体动物,它的贝壳是由外套膜的分泌物形成的,B正确。
C.大龙虾用鳃呼吸,身体分为头胸部和腹部,有2对触角,头胸部具发达的头胸甲,属于节肢动物甲壳纲,C错误。
D.马鲛鱼属于鱼类,鱼运动方式是游泳,在水中靠尾部和躯干部的左右摆动而产生前进的动力,各种鳍相互协调来维持鱼体的平衡,从而利于获得食物和防御敌害;鱼的呼吸器官是鳃,D错误。
故选B。
【点睛】掌握动物的类群和特点是解题的关键。
29. 某同学用光学显微镜观察根尖永久玻片标本,观察视野如下图所示。若要继续观察其成熟区细胞,下一步操作是( )
A. 向上移动玻片B. 向下移动玻片C. 更换高倍物镜D. 调节细准焦螺旋
【答案】A
【解析】
【分析】使用显微镜由低倍物镜换成高倍物镜时,视野内的变化是视野变暗,看到的细胞数目减少,变大。
【详解】某同学用光学显微镜观察根尖永久装片,结果如图所示,若要观察成熟区细胞,必须放大物镜的倍数,说明是由低倍镜换成高倍镜,因为高倍镜的视野窄,虽然在低倍镜下能看到的物像,如果偏离视野中央的话,换上高倍镜,物像可能就不在视野中了。显微镜成倒像,又因为视野中物像的位置与玻片标本移动的方向相反,若要观察成熟区细胞,成熟区在根尖的上方,为使物像刚好在视野的中央,应将玻片往上方移动。所以选项A符合题意。
故选A。
【点睛】解此题的关键是理解掌握显微镜的结构和使用方法。
30. 下列关于动物运动的叙述,错误的是( )
A. 动物的运动有利于获取食物和躲避敌害
B. 关节腔内有滑液,能减少骨与骨之间的摩擦
C. 人做伸肘动作时肱二头肌舒张、肱三头肌收缩
D. 哺乳动物任何一个动作的完成只需要运动系统的参与
【答案】D
【解析】
【分析】骨骼肌受神经传来的刺激收缩时,就会牵动骨绕关节活动,于是躯体的相应部位就会产生运动。屈肘时,肱二头肌收缩,肱三头肌舒张;伸肘时,肱三头肌收缩,肱二头肌舒张;上肢自然下垂时,二者同时舒张;垂提重物时,二者同时收缩。
【详解】A.动物通过运动,比较迅速地改变自身的空间位置,以利于寻找食物、有利于动物寻找配偶,有利于逃避敌害和繁衍种族,A正确。
B.使关节运动灵活的结构特点是:关节面上覆盖一层表面光滑的关节软骨,和关节囊的内表面还能分泌滑液,可减少运动时两骨间关节面的摩擦和缓冲运动时的震动,B正确。
C.骨骼肌受神经传来的刺激收缩时,就会牵动骨绕关节活动,于是躯体的相应部位就会产生运动。伸肘时,肱三头肌收缩,肱二头肌舒张,C正确。
D.运动并不是仅靠运动系统来完成的,还需要神经系统的调节。运动所需的能量,有赖于消化系统、呼吸系统、循环系统等系统的配合,D错误。
故选D。
【点睛】正确识记并理解运动系统的组成、运动的产生过程和生物的意义是解题的关键。
31. 下列关于微生物的叙述,正确的是( )
A. ②的生殖细胞是芽孢
B. ①②④都有成形的细胞核
C. ①②④营腐生生活,③营寄生生活
D. ③由蛋白质外壳和内部的遗传物质组成
【答案】D
【解析】
【分析】分析题图:①是酵母菌,②是细菌,③是噬菌体,④是青霉。
【详解】A.有些细菌在生长发育后期,个体缩小、细胞壁增厚,形成芽孢。芽孢是细菌的休眠体,对不良环境有较强的抵抗能力。小而轻的芽孢还可随风飘散各处,落在适当环境中,又能萌发成细菌。芽孢不是生殖细胞,A错误。
B.细菌的基本结构是细胞壁、细胞膜、细胞质、无成形的细胞核;真菌的基本结构有细胞壁、细胞膜、细胞质、细胞核,没有叶绿体。所以,①④都有成形的细胞核,②无成形的细胞核,B错误。
C.①酵母菌、部分②细菌、④霉菌营腐生生活,③病毒营寄生生活;有些②细菌(如蓝细菌)能制造有机物,属于生产者,C错误。
D.噬菌体是细菌病毒,病毒没有细胞结构,主要由内部的核酸和外部的蛋白质外壳组成,不能独立生存,只有寄生在活细胞里才能进行生命活动,D正确。
故选D。
【点睛】正确识记并理解细菌、真菌和病毒的结构与营养特点是解题的关键。
32. 下列有关人体生命活动调节的叙述,正确的是( )
A. 幼年生长激素分泌过多会导致大脖子病
B. 喝醉酒的人动作不协调,主要原因是酒精麻痹了脑干
C. 学生听到上课铃声响起后走进教室,该反射的神经中枢位于大脑皮层
D. 人体的生命活动主要受到内分泌系统的调节,但也受到神经调节的影响
【答案】C
【解析】
【分析】(1)简单反射(非条件反射)简单反射是指生来就有的先天性反射。如缩手反射、眨眼反射、排尿反射和膝跳反射等。它是一种比较低级的神经活动,由大脑皮层以下的神经中枢(如脊髓、脑干)参与即可完成。
(2)复杂反射(条件反射)复杂反射是人出生以后在生活过程中逐渐形成的后天性反射。例如,同学们听到上课铃声会迅速走进教室;行人听到身后的汽车喇叭声,就会迅速躲避等。
【详解】A.幼年时生长激素分泌过多会引起巨人症,缺碘造成甲状腺激素分泌不足导致地方性甲状腺肿,即“大脖子病”,错误。
B.小脑的主要功能是使运动协调,维持身体的平衡,人酒醉后站不稳,说明酒精已经麻醉小脑,错误。
C.复杂反射是人出生以后在生活过程中逐渐形成的后天性反射。例如,同学们听到上课铃声会迅速走进教室;行人听到身后的汽车喇叭声,就会迅速躲避等,学生听到铃声回到教室,活动的神经中枢位于大脑皮层,正确。
D.人体的生命活动主要受到神经调节,但也受到内分泌系统的调节影响,错误。
故选C。
【点睛】关键是理解复杂反射与简单反射的区别。解答时可以从复杂反射与简单反射的不同特点方面来切入。结合实际来回答。
33. 将豆苗盆栽放置在带洞孔的暗盒内,并在盒子中放入两片厚纸板做成迷宫,豆苗会绕过厚纸板弯曲生长,并从洞孔伸出来(如图所示)。下列叙述错误的是( )
A. 该实验说明植物具有向光生长的特性
B. 土壤中的有机物为豆苗生长提供能量
C. 盒内的温度可能会影响豆苗伸出洞孔的时间
D. 盒内的豆苗茎叶多为黄白色,原因是黑暗中无法形成叶绿素
【答案】B
【解析】
【分析】绿色植物通过叶绿体利用光能把二氧化碳和水转化成储存着能量的有机物,并释放出氧气,叫光合作用。
【详解】A.茎叶沿迷宫生长,绿色植物具有向光生长的特性,这有利于获得充足的光照,A正确。
B.土壤中的无机物为绿色植物光合作用制造有机物提供原料,B错误。
C.温度会影响光合作用的速率,因此盒内的温度可能会影响豆苗伸出洞孔的时间,C正确。
D.叶绿素只能在有光的条件下才能形成,暗盒不透光,因此盒内的豆苗茎叶多为黄白色,D正确。
故选B。
【点睛】关键是把握光合作用的概念。
34. 下列关于生物进化的叙述,错误的是( )
A. 孔子鸟既像鸟又像爬行动物,由此可以推断鸟类可能是由爬行类进化来的
B. 不同物种之间在相互影响中不断进化和发展
C. 原始哺乳动物为适应不同环境而进化为现存的各种哺乳动物
D. 脊椎动物由低等到高等的进化顺序是:鱼类→两栖类→爬行类
【答案】C
【解析】
【分析】生物进化的总体趋势:由简单到复杂、由低等到高等、由水生到陆生。植物的进化进程:藻类植物→苔藓植物;藻类植物→蕨类植物→种子植物(裸子植物和被子植物)。无脊椎动物的进化历程:原始单细胞动物→原始腔肠动物→原始扁形动物→原始线形动物→原始环节动物→原始软体动物→原始节肢动物。无脊椎动物进化为脊椎动物。脊椎动物的进化历程:古代鱼类→古代两栖类→古代爬行类→古代鸟类、哺乳类。
【详解】A.通过对郑氏始孔子鸟化石的研究表明,这种动物既像鸟,又像爬行动物,根据以上特征,科学家认为始祖鸟是由爬行类进化到鸟类的一个过渡类型,由此可以推断鸟类可能是由爬 行类进化来的,A正确。
B.不同物种之间,生物与无机环境之间在相互影响中不断进化和发展,这就是共同进化。生物进化过程实际上是生物与生物、生物与无机环境共同进化的过程,进化导致生物多样性,B正确。
C.生物与环境相适应,原始哺乳动物的生活环境不同,经过长期的自然选择形成了适应各自环境的不同特点,进化为原始的各类哺乳动物,这是自然选择的结果。而不是原始哺乳动物为适应不同的环境而主动进化,C错误。
D.结合分析可知:脊椎动物由低等到高等的进化顺序是:鱼类→两栖类→爬行类→鸟类、哺乳类,D正确。
故选C。
【点睛】正确识记并理解生物进化的原因、研究方法、历程是解题的关键。
35. 下图是水稻花蕊和种子的结构示意图,下列相关叙述正确的是( )
A. 传粉受精后,甲图中的③发育成的乙图中的bcdef
B. 种子萌发时,f首先突破种皮,e、d发育成叶和茎
C. 若要清晰观察胚的完整结构,可用刀片将水稻种子从中央横向切开
D. 若图乙中的种子是由图甲的相关结构发育而来,则a和②的基因组成相同
【答案】D
【解析】
【分析】图中①花药、②花丝、③胚珠;a种皮、b胚乳、c子叶、d胚芽、e胚轴、f胚根。
【详解】A.种子的胚包括胚根、胚芽、胚轴、子叶。传粉受精后,③胚珠发育成种子,错误。
B.种子萌发的过程:f胚根首先突破种皮发育成根,e胚轴发育成连接根与茎的部分,d胚芽发育成茎和叶,错误。
C.若要清晰观察胚的完整结构,可用刀片将水稻种子从中央纵向切开,错误。
D.a种皮由珠被发育而来,②是花丝,都没有经过精子和卵细胞的结合,所以二者基因相同,正确。
故选D。
【点睛】掌握种子的结构和种子萌发的过程是解题的关键。
二、非选择题(本大题共有四道题)
36. 健康中国行动,我们共同参与。乙图的①~④表示人心脏的四个腔。请分析并回答下列问题:
(1)从预防传染病的措施看,养成正确洗手、不随地吐痰、科学佩戴口罩等良好卫生习惯属于____。
(2)接种新冠疫苗形成免疫屏障是终结新冠肺炎最有力的武器。接种新冠疫苗的人体内会产生____以抵抗病原体,这种免疫类型是___(填“非特异性免疫”或“特异性免疫”)。
(3)青少年应远离传统烟草和电子烟。甲图表示相同年龄段吸烟者和非吸烟者肺功能随年龄增长的变化曲线,据图可知,吸烟行为会显著降低人的___。
(4)体育锻炼能增强人体呼吸肌的收缩力量,使参与气体交换的___数量增多,提高人体的最大摄氧量。当外界氧气进入血液后,依次经过心脏的___(填乙图中的序号),再通过体循环使全身组织器官获得充足的氧气,降低了心脏病、动脉硬化等高危疾病的发病风险。
(5)合理膳食是健康的四大基石之一。丙图表示不同人群每天摄入的食物比例,据图分析,肥胖患者应减少___的摄入量。
【答案】 ①. 切断传播途径 ②. 抗体 ③. 特异性免疫 ④. 肺功能 ⑤. 肺泡 ⑥. ①②(顺序错了不给分) ⑦. 粮谷类、肉类(答对一个得1分,答对两个得2分)
【解析】
【分析】传染病的预防措施:①控制传染源:对传染病人尽量做到“五早”(五早:早发现、早诊断、早报告、早隔离、早治疗),对患传染病的动物及时处理。②切断传播途径:搞好环境卫生和个人卫生,消除各种媒介生物。③保护易感人群:积极参加体育锻炼增强体质,提高免疫力,按时接种疫苗等。
非特异性免疫是生来就有的,人人都有,能对多种病原体有免疫作用。包括第一、二道防线。特异性免疫是指第三道防线,产生抗体,消灭抗原,是出生后才有的,只能对特定的病原体有防御作用。是患过这种病或注射过疫苗后获得的。
乙图①左心房,②左心室,③右心室,④右心房。
【详解】(1)传播途径是指病原体从传染源到达易感人群所经过的途径,因此养成正确洗手、不随地吐痰、科学佩戴口罩等良好卫生习惯属于切断传播途径。
(2)疫苗:通常是用失活的或减毒的病原体制成的生物制品,将它接种于人体后,可以使人体内产生相应的抗体,从而提高对特定传染病的抵抗力,因此接种新冠疫苗的人体内会产生抗体以抵抗病原体,这种免疫类型是特异性免疫。
(3)从曲线图中可以看出,相同年龄段吸烟者和非吸烟者的肺功能都下降,但吸烟者的肺功能严重下降。
(4)运动员经常参加体育锻炼,呼吸肌收缩力量得到加强,可以扩大胸廓的活动范围,使呼吸的深度加大、加深,参与气体交换的肺泡数量增多;当外界氧气通过肺进入血液后,要经过以下路径到达全身组织器官,肺静脉→左心房→左心室→主动脉→全身各级动脉→全身毛细血管→全身组织器官,因此当外界氧气进入血液后,依次经过心脏的①②,再通过体循环到达全身组织器官。
(5)从丙图中可以看出肥胖人群摄入的粮谷类和肉类是最多的,因此肥胖患者应该少吃粮谷类和肉类,这些食物能在体内转化成脂肪储存起来,导致人肥胖。
【点睛】解答此题的关键是掌握传染病的预防措施,提升肺功能的方法,血液循环的过程。
37. 科研人员选择体色为白色和黑色的家猪,利用显微注射法向细胞核中注射水母绿色荧光蛋白基因,培育出了白天显现出原来的体色、夜晚显现荧光的转基因猪,研究过程示意图如下,请分析回答:
(1)该实验说明生物的性状主要由______控制。
(2)培育荧光丁猪的生殖方式属于______生殖。
(3)如果让荧光丁猪和另一头性别为____的黑色家猪杂交,生下了一头白色小猪,这头小猪的基因组成为____(显性基因用H表示,隐性基因用h表示)。
(4)该实验运用到的现代生物技术有________。
【答案】 ①. 基因 ②. 无性 ③. 雌性 ④. hh ⑤. 转基因技术、克隆(核移植)技术、胚胎移植(答对一个得1分,答对两个以上得2分)
【解析】
【分析】一种生物的某个基因转入到另一种生物的基因组中,这就是转基因技术,基因是DNA上的最小片段。
【详解】(1)生物体的形态特征、生理特征和行为方式叫做性状,通过转基因猪产生的过程可知,注射过绿色荧光蛋白基因的细胞发育成绿色荧光猪,转入该基因的猪能发出绿色荧光说明基因控制着生物的性状。
(2)培育荧光丁猪的生殖方式没有经过精子和卵细胞的结合。属于无性生殖。
(3)荧光丁猪的细胞核来自黑色雄性乙猪,所以基因与乙猪相同,性别为雄性,颜色黑色,则让荧光丁猪和另一头性别为雌性的黑色家猪杂交,生下了一头白色小猪,在一对相对性状的遗传中,若后代个体中出现了亲代中没有的性状,那么新出现的性状一定是隐性性状,白色小猪则为隐性性状,由hh控制。
(4)由实验示意图可知:该实验运用到的现代生物技术有核移植、胚胎移植等现代生物技术。
【点睛】掌握转基因技术原理和应用,理解生物的性状是由基因控制的。
38. 某生物兴趣小组探究外界因素对海带生长率(指实验前后海带体内物质增加的百分比)的影响,实验结果如下图所示。请分析回答问题:
(1)由实验一可知,海带生长的最适温度范围是在___℃之间:长期在25℃环境条件下培养海带,会导致海带____。
(2)由实验一和实验二可知,___对海带生长率有影响。
(3)每组实验都选用多株海带而不是一株海带的目的是______。
(4)能否根据实验二中的数据得出促进海带生长的最适二氧化碳浓度为500ppm?___,原因是______。
【答案】 ①. 10~15 ②. 死亡 ③. 温度、二氧化碳浓度(答对一个得1分,答对两个得2分) ④. 减小实验误差(合理答案均给分) ⑤. 不能 ⑥. 二氧化碳浓度从200ppm到500ppm,海带的生长率逐渐升高,但未出现峰值(合理答案均给分)
【解析】
【分析】1.探究过程探究的一般过程包括:发现问题、提出问题→作出假设→制订计划→实施计划→得出结论→表达和交流。
2.实验设计的基本原则:①单因子变量原则:控制其他因素不变,只改变其中某一实验变量,观察它对实验结果的影响。整个实验过程中除了欲处理的实验变量外,其他实验条件要求前后一致。②科学性原则:所谓科学性原则,是指实验的原理要符合科学原理,实验结果的预期要有科学依据,实验的各个环节不能偏离生物学基本知识和基本原理,以及其他学科领域的基本原则。③可重复性原则:一次实验的结果是不能令人信服的,只有经过多次反复的实验都得到相同的实验结果,才可以在此基础上得出正确的结论。
【详解】(1)据直方图可见:海带在10℃~15℃之间,生长率增长,故海带生长的最适温度范围是在10~15℃之间。据直方图可见,海带在25℃时,海带生长率为负值,说明:长期在25℃环境条件下培养海带,会导致海带死亡。
(2)实验一探究了温度对海带生长率的影响,实验二探究了二氧化碳浓度对海带生长率的影响。所以,由实验一和实验二可知,温度、二氧化碳浓度都对海带生长率有影响。
(3)每组只用一株海带做实验不科学,可能因海带自身原因等偶然性而影响实验结果。因此,海带数量要多,这样可以减少其他因素的影响而导致的误差,排除偶然性,增强实验的准确性、可靠性。 所以,每组实验都选用多株海带而不是一株海带的目的是:减小实验误差(合理答案均给分)。
(4)由题图可知:二氧化碳浓度从200ppm到500ppm,海带的生长率逐渐升高,但未出现峰值。所以,不能根据实验二中的数据,得出促进海带生长的最适二氧化碳浓度为500ppm的结论。
【点睛】正确识记并理解探究实验的设计原则和方法,善于从题干图表中提取信息是解题的关键。
39. 生态文明和绿色发展理念贯穿于海南自由贸易港建设全过程。分析下列资料回答问题:
资料一 首届中国国际消费品博览会践行“绿色办展”,要求各涉展企业自觉杜绝提供和使用一次性不可降解塑料制品,提供全生物降解塑料袋、塑料餐具等塑料制品供消费者选择使用
资料二 海南湿地保护与恢复等生态文明建设成效显著。如昌江海尾国家湿地公园有黑翅鸢、白腹鹞等9种国家二级野生保护动物,紫水鸡和栗树鸭等珍稀物种也在这里栖息繁衍。公园内共有维管植物79科164属196种,野生脊椎动物16目40科94种。
资料三 近年来,海南省森林覆盖率稳定在62.1%以上,充分发丙挥了绿色植物消耗二氧化碳、制造氧气的功能,被誉为“天然氧吧”!下图为森林生态系统中生产者、消费者、分解者和环境的关系示意图。
(1)生态系统中的____(填“生产者”“消费者”或“分解者”)能降解全生物降解塑料制品,参与生物圈中的____循环。
(2)资料二反映了生物多样性中的___多样性。湿地保护和恢复工程的实施,使生态系统的自动(自我)调节能力____,结构更加稳定。
(3)资料三图中表示生产者的是_____,它通过____作用消耗二氧化碳,制造氧气,对维持生物圈中的碳-氧平衡起了重要作用。
【答案】 ①. 分解者 ②. 物质 ③. 生物种类(物种) ④. 增强 ⑤. 丙 ⑥. 光合
【解析】
【分析】根据图示箭头方向可以确定,甲为消费者、乙为分解者、丙为生产者。
【详解】(1)分解者是指生态系统中细菌、真菌和放线菌等具有分解能力的生物,也包括某些原生动物和腐食性动物。它们能把动植物残体中复杂的有机物,分解成简单的无机物(无机盐、二氧化碳、水),释放到环境中,供生产者再一次利用。所以,生态系统中的分解者能降解全生物降解塑料制品,参与生物圈中的物质循环。
(2)生物圈内所有的植物、动物和微生物,它们所拥有的全部基因以及各种各样的生态系统,共同构成了生物多样性。生物多样性包括基因多样性、物种多样性和生态系统多样性。故资料二反映了生物多样性中的生物种类(物种)多样性。生态系统中各种生物的数量和所占的比例是相对稳定的状态。这种平衡是一种动态平衡,之所以会出现这种平衡是因为生态系统具有一定的自我调节能力,这种能力与生态系统中生物的种类和数量有关,生物的种类和数量越多,营养结构越复杂,这种能力就越强,生态系统往往就越稳定;反之,就越弱。所以,湿地保护和恢复工程的实施,使生态系统的自动(自我)调节能力增强,结构更加稳定。
(3)生产者主要是指绿色植物,它们能进行光合作用将太阳能转变为化学能,将无机物转化为有机物,不仅供自身生长发育的需要,也是其他生物类群的食物和能源的提供者。绿色植物在光合作用中制造氧,超过了自身呼吸作用对氧的需要,其余的氧气都以气体形式排到了大气中;绿色植物还通过光合作用,不断消耗大气中的二氧化碳,这样就维持了生物圈中二氧化碳的氧气的相对平衡,简称碳-氧平衡。所以,资料三图中表示生产者的是丙,它通过光合作用消耗二氧化碳,制造氧气,对维持生物圈中的碳-氧平衡起了重要作用。
【点睛】正确识记并理解生态系统的组成和功能、生态系统的物质循环过程是解题的关键。
本试卷的题干、答案和解析均由组卷网()专业教师团队编校出品。
登录组卷网可对本试卷进行单题组卷、细目表分析、布置作业、举一反三等操作。
试卷地址:在组卷网浏览本卷
组卷网是旗下的在线题库平台,覆盖小初高全学段全学科、超过900万精品解析试题。
关注组卷网服务号,可使用移动教学助手功能(布置作业、线上考试、加入错题本、错题训练)。
长期征集全国最新统考试卷、名校试卷、原创题,赢取丰厚稿酬,欢迎合作。
钱老师 QQ:537008204 曹老师 QQ:713000635
选项
名称
特征
A
苏铁
种子外有果皮包被
B
玉米
种子外无果皮包被
C
墙藓
有根、茎、叶的分化
D
桫椤
有输导组织,孢子繁殖
相关试卷
这是一份【全套精品专题】初中生物复习专题精讲 中考生物模拟试卷(word版,含解析),共21页。试卷主要包含了本试卷分选择题和非选择题两部分,荔枝的果肉香甜多汁等内容,欢迎下载使用。
这是一份【全套精品专题】初中生物复习专题精讲 湖南娄底中考生物模拟试卷(带答案),共6页。试卷主要包含了选择题,判断题,简答题等内容,欢迎下载使用。
这是一份【全套精品专题】初中生物复习专题精讲 湖南益阳中考生物模拟试卷(带答案),共6页。试卷主要包含了下列关于生态系统的说法正确的是等内容,欢迎下载使用。

