所属成套资源:【全套精品专题】初二年级中考生物模拟试卷(带解析)
【全套精品专题】初二年级中考生物模拟试卷4(带解析)
展开
这是一份【全套精品专题】初二年级中考生物模拟试卷4(带解析),文件包含初中中考模拟考试试卷解析版doc、初中中考模拟考试试卷doc等2份试卷配套教学资源,其中试卷共49页, 欢迎下载使用。
一、单项选择题(每小题给出的四个选项中,仅有一个选项最符合题意。每小题选对者得2分,共70分)
1. 在制作人口腔上皮细胞临时装片时,应先在载玻片中央滴加的液体是( )
A. 蒸馏水B. 自来水C. 生理盐水D. 澄清石灰水
2. 某同学利用显微镜观察洋葱表皮细胞、蚕豆叶上的保卫细胞、人口腔上皮细胞时,发现某结构仅在蚕豆叶保卫细胞中出现。此结构是( )
A. 细胞壁B. 细胞膜C. 液泡D. 叶绿体
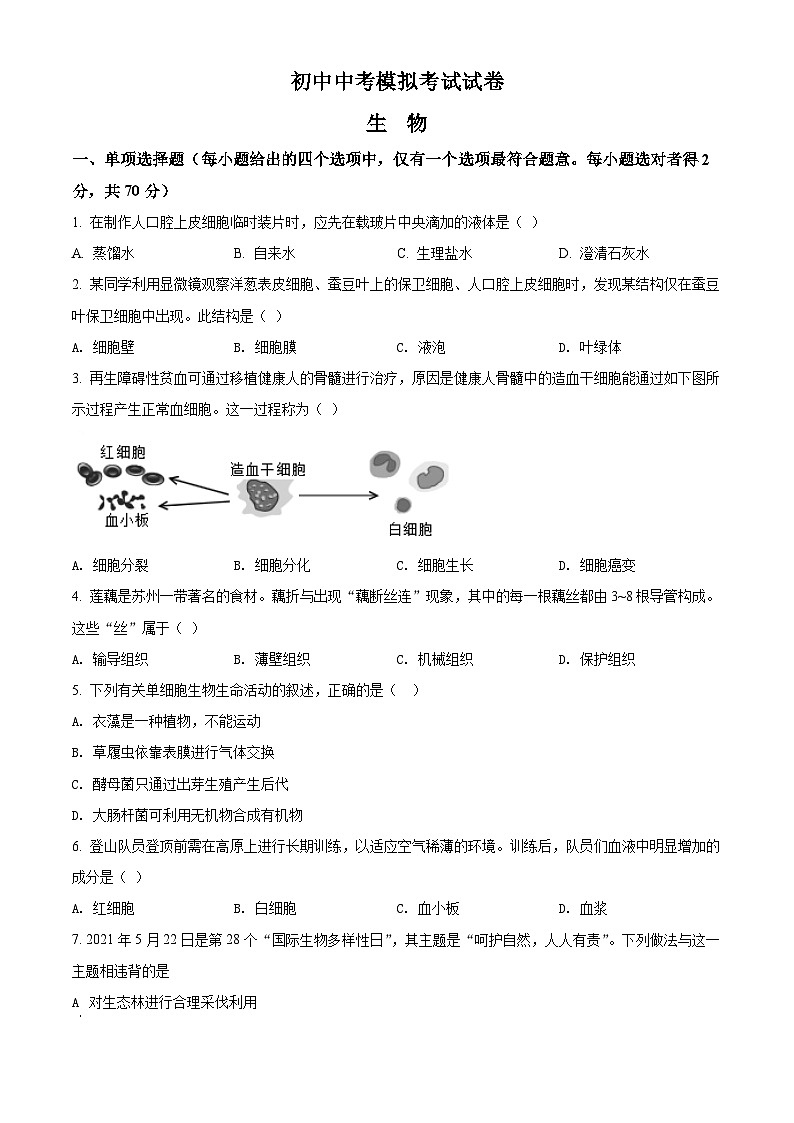
3. 再生障碍性贫血可通过移植健康人的骨髓进行治疗,原因是健康人骨髓中的造血干细胞能通过如下图所示过程产生正常血细胞。这一过程称为( )
A. 细胞分裂B. 细胞分化C. 细胞生长D. 细胞癌变
4. 莲藕是苏州一带著名的食材。藕折与出现“藕断丝连”现象,其中的每一根藕丝都由3~8根导管构成。这些“丝”属于( )
A. 输导组织B. 薄壁组织C. 机械组织D. 保护组织
5. 下列有关单细胞生物生命活动的叙述,正确的是( )
A. 衣藻是一种植物,不能运动
B. 草履虫依靠表膜进行气体交换
C. 酵母菌只通过出芽生殖产生后代
D. 大肠杆菌可利用无机物合成有机物
6. 登山队员登顶前需在高原上进行长期训练,以适应空气稀薄的环境。训练后,队员们血液中明显增加的成分是( )
A. 红细胞B. 白细胞C. 血小板D. 血浆
7. 2021年5月22日是第28个“国际生物多样性日”,其主题是“呵护自然,人人有责”。下列做法与这一主题相违背的是
A 对生态林进行合理采伐利用
B. 对生活污水进行无害化处理
C. 为扩大粮食种植面积围湖造田
D. 为保护野生动植物建立自然保护区
8. 我国政府提出2060年前实现碳中和,即通植树造林、节能减排等形式,使碳净排放量降为零。下列叙述正确的是
A. 碳中和意味着可以抵消生物产生的二氧化碳
B. 实现碳中和离不开绿色植物的光合作用
C. 绿色植物是生态系统的生产者,不产生二氧化碳
D. 实现碳中和与居民日常用电量多少无关
9. “民以食为天,食以安为先”。食品安全关乎千家万户的身体健康和生命安全,世界卫生组织将每年的6月7日定为“世界食品安全日”。下列有关食品安全的叙述错误的
A. 食用蔬菜、水果前要用水洗净或削皮
B. 购买肉类制品时要检查是否检疫合格
C. 家中食品需按要求采取正确方法储藏
D. 食物表面有少量霉斑可以去除后食用
10. 某同学为了探究种子萌发的条件,选取可萌发的6粒豌豆种子进行如图所示的6组实验操作。一段时间后,有部分种子开始萌发。下列有关叙述正确的是
A. 图中对照组只有①号和④号种子
B. ②号种子的胚芽可能最先突破种皮开始萌发
C. 本实验探究了温度、水分两个条件对种子萌发的影响
D. 本实验存在的不足之处是每组只用了一粒豌豆种子
11. 某兴趣小组研究发现,番茄的生长与温度有密切的关系。他们将番茄放在特定的实验装置,先持续光照12小时,再置于黑暗中12小时。实验结果如下表:
依据表中数据计算可知,番茄一天累积有机物最多制温度是
A. 15℃B. 20℃C. 25℃D. 30℃
12. 下列有关大棚蔬菜种植的叙述,正确的是
A. 向大棚中通入“气肥”,目的是提高氧气量以增产
B. 适当施加有机肥,可提高蔬菜对有机物的吸收量
C. 适当增加光照强度,可提高蔬菜的光合作用速率
D. 只要加大蔬菜的种植密度,就可提高蔬菜的产量
13. 如图为人体消化系统的部分结构示意图。下列叙述正确的是
A. ①是肝脏,分泌的胆汁里含有可消化脂肪的酶
B. ②和⑤是小肠,是消化吸收营养物质的主要场所
C. ③是胃,有暂时贮存食物和初步分解蛋白质的功能
D. ④是胰脏,分泌的胰液中含有消化酶和胰岛素
14. 为了探究暴饮暴食引起消化不良的原因,有同学做了如下图所示的实验,其结果是1号试管不变色,2号试管变蓝。有关叙述正确的是( )
A. 由图甲、乙可知,该实验的变量是淀粉糊和唾液
B. 步骤丙中的两支试管应放入70℃的热水中保温
C. 该实验原理是唾液淀粉酶能将淀粉分解为甘油
D. 该实验的结论是食物数量过多会引起消化不良
15. 某同学因为严重腹泻需要输液治疗,消炎药物和生理盐水通过血管输入到他的体内。有关叙述正确的是( )
A. 输液时针头应插入动脉血管
B. 针头插入时的方向应指向心脏
C. 药物只会在消化道处发挥药效
D. 药物只经过体循环不会经过肺循环
16. 人体的肺是由肺泡构成的。有关肺泡结构和功能的叙述,正确的是
A. 肺泡数量多,有利于扩大气体交换的面积
B. 肺泡内有纤毛和黏液,有利于清扫和黏住灰尘
C. 肺泡的壁由多层细胞构成,有利于扩张和回缩
D. 肺泡壁内部有丰富的毛细血管,有利于气体交换
17. 下图是模拟人体呼吸运动过程的实验示意图。有关叙述错误
A. 该实验模拟的是外界环境与肺泡的气体交换
B. ①模拟的器官能使②内的气体变得清洁湿润
C. ④模拟的是膈,可调节胸廓的容积大小
D. 图甲模拟的是呼气过程,此时膈肌收缩
18. 2021年5月,世界女排联赛在意大利举行,燃起了广大球迷的观赛热情。球迷在观赛时看到精彩瞬间,往往会激动地欢呼雀跃。下列叙述正确的是( )
A. 该过程属于非条件反射
B. 该反射的神经中枢在大脑皮质
C. 骨骼肌是产生动作的感受器
D. 球迷视觉形成部位是视网膜
19. 青少年长时间近距离看书或沉迷于手机游戏容易形成近视。下列示意图中,能正确表示近视成像与矫正方法的是( )
A. ①和③B. ①和④C. ②和③D. ②和④
20. 生长激素是一种蛋白质类激素。某兴趣小组为探究生长激素的作用,利用大小相同且生长状况相似的同种健康幼鼠30只进行相关实验,实验操作和结果如下:
下列分析错误的是
A. A组和B组结果说明生长激素有促进生长的作用
B. B组和C组结果说明生长激素对幼鼠生长无影响
C. A组和C组结果说明生长激素只能通过注射起效
D. 饲喂生长激素失效的原因可能是在小肠内被分解
21. 某人走路时经前会出现膝盖疼痛的现象。经检查确诊后,医生在他的膝关节腔内注射了玻璃酸钠溶液,该病人的症状很快得到缓解。此治疗中玻璃酸钠溶液的作用相当于关节内的
A. 滑液B. 血液C. 韧带D. 关节软骨
22. 篮球运动是中学生喜爱的运动之一。下图为双手投篮动作示意图。下列有关叙述正确的是( )
A. 骨骼肌由肌腹和肌腱组成
B. 投篮时骨骼肌起支点作用
C. 图中肱三头肌先收缩再舒张
D. 投篮动作仅需运动系统就能完成
23. 2020年11月底,苏州作为江苏省第一批海绵城市建设试点城市,已基本完成试点区内的试点项目建设。海绵城市是指城市能够像海绵一样,在适应环境变化和应对雨水带来的自然灾害等方面具有良好的弹性。下列措施不符合建设海绵城市要求的是
A. 植树种草,增加城市绿地面积
B. 疏通河道、沟渠,建设并保护湿地
C. 采用透水材料铺装城市的绿道、广场
D. 大量建设水泥道路,改善城市交通
24. 苏州博物馆内的文衡山先生手植紫藤是国宝之一。该紫藤依附棚架攀缘而上,花呈紫色。下列有关叙述正确的是( )
A. 紫藤属于蕨类植物B. 紫藤的种子外无果皮包被
C. 紫藤可通过扦插或压条的方法繁殖D. 紫藤花瓣的色素主要存在于叶绿体中
25. 图为某种菊石的复原图。菊石是已经灭绝的海洋无脊相动物之一,因其表面有类似菊花的线纹而得名。菊石有外套膜和壳体等结构。据此推测,菊石属于
A. 软体动物B. 鱼类
C. 腔肠动物D. 甲壳动物
26. 新冠疫苗的全民接钟是最直接,最有效地达到全民兔疫新冠病毒的方式。从免疫学角度分析,进入人体的新冠疫苗与其引发的免疫反应分别是( )
A. 抗原、非特异性免疫B. 抗原、特异性免疫
C. 抗体、非特异性免疫D. 抗体、特异性免疫
27. 下图表示一只乌鸦摄食植物果实的瞬间。下例有关叙述正确的是( )
A. 乌鸦牙齿发达,可研磨食物
B. 乌鸦用气囊进行气体交换
C 乌鸦体表被羽使体温恒定
D. 乌鸦可帮助植物传播种了
28. 生物只有适应环境才能存。下列叙述错误的是( )
A. 蝗虫具有坚韧的外骨骼,不容易被天敌捕食
B. 鯽鱼身体呈流线型,有利于减小水中的阻力
C. 家鸽的孵卵和育雏行为能提高后代的成活率
D. 蟒蛇的鳞片可减少水分散失,适于陆地生活
29. 2020诺贝尔生理学或医学奖授予了三位在“发现丙型肝炎病毒”方面作出贡献的科家。下列有关该病毒的叙述正确的是( )
A. 是一种单细胞生物,繁殖速度快
B. 没有遗传物质,只能寄生在活细胞
C. 个体极其微小,只能用电子显微镜观察
D. 可以被青霉素等多种抗生素杀死
30. 某研究小组通过模拟捕食者对非洲蟾蜍的攻击行为,以研究非洲蟾蜍的逃避策略。该研小组分別从0°、45°、90°向蟾蜍抛掷易拉罐,以模拟捕食者从不同方向对其进行攻击,观察并记录蟾蜍的逃避方式及相关比例,如下图所示。有关叙述错误的是
A. 面对90°方向的攻击,非洲蟾蜍均以跳跃方式逃避
B. 应对45°方向攻击时,非洲蟾蜍静止不动的比例较低
C. 非洲蟾蜍应对不同方向攻击采取的逃避方式有差异
D. 非洲蟾蜍的上述应对攻击逃避行为与遗传因素无关
31. 制作馒头时,酵母菌产生的二氧化碳会使面团膨大松软。下图表示用酵母菌发面时,不同温度对面团中酵母菌二氧化碳产生量的影响。下列叙述错误的是( )
A. 温度过低不利于酵母菌产生二氧化碳
B. 温度越高,酵母菌产生二氧化碳越多
C. 发面的适宜温度大约在30~45℃之间
D. 酵母菌除了用于制作馒头,还能酿酒
32. 1930年,我国植物分类学奠基人胡先骕先生发现并用双名法命名了一种长有秤砣状果实的树:Sinjackia rehderiana。下列叙述正确的是( )
A. 双名法的创立者是林奈
B. 生物的学名用斜体英文来表示
C. Sinjackia是种名,rehderiana是属名
D. “属”是生物分类最基本的单位
33. 正常情况下,人体的精子与卵细胞结合的场所是
A. 卵巢B. 输卵管C. 阴道D. 子宫
34. 白化病是一种由常染色体上基因引起的遗传病。某家族白化病的遗传图谱如下图所示(用A和a分别表示显性基因和隐性基因)。下列叙述错误的是( )
A. 白化病的致病基因是隐性基因
B. 3号和4号的基因组成都是Aa
C. 7号携带致病基因的可能性是
D. 9号不可能携带致病基因
35. “杂交水稻之父”袁隆平院士领衔的团队培育出高产杂交水稻,为解决全球粮食问题作出巨大贡献。下列有关叙述错误的是( )
A. 由野生水稻培育高产杂交水稻的过程属于人工选择
B. 杂交水稻新品种的培育,利用了水稻遗传的多样性
C. 高产杂交水稻新品种的变异,属于不可遗传的变异
D. 杂交水稻产生的生殖细胞染色体数是体细胞的一半
二、双项选择题(每小题给出的四个选项中,有两个选项最符合题意。每小题全选对者得3分,选对但不全的得1分,选错得0分,共15分)
36. 某同学使显微镜观察蚕豆叶下表皮,图甲为显微镜结构图,乙图为低倍镜下观察到的一个视野。下列叙述确的是( )
A. 光线较暗时需用结构③的凹面一侧对光
B. 看见图像但不够清晰只能调节结构④
C. 转动结构②可转换不同倍数的物镜
D. 放大观察结构⑥时应先向右上方移动装片
37. 体外膜肺氧合(ECMO)俗称人工肺,是一种为患者进行体外呼吸与血液循环的医疗设备,在新冠肺炎治疗中起着非常重要的作用。使用时,先用导管1将血液从人体静脉引出,通过装置后,血液经导管2回到人体的动脉或静脉内(见图)。有关叙述正确的是
A. “氧合器”可为患者直接提供能量
B. “泵”可为患者的血液循环提供动力
C. “导管2”中流动的是颜色暗红的静脉血
D. “氧合器”可增加血液中氧气量和排出二氧化碳
38. 下列有关急救的叙述,正确的是( )
A. 主动为急救车让行,搭建生命通道
B. 当有人昏迷时,应用力摇晃唤醒昏送者
C. 发现煤气泄露时,需立即开灯查找泄露处
D. 常用的止血法有指压止血法和止血带止血法
39. 只有达成全民健康,才能更好的推进小康社会的建设。下列属于健康生活方式的是( )
A. 葡萄酒能扩张血管、活血化瘀,多喝有益
B. 定期适当进行有氧运动,有利于强身健体
C. 正确应对困难和挫折,锻炼意志保持乐视态度
D. 果汁含有丰富的维C等营养成分,可替代饮水
40. 生物技术的迅猛发展极大地提高了我们的生活量,对我们的未来影响巨大。下列有关生物技术的叙述正确的是( )
A. 微生物发酵技术可用于开发新型能源
B 克隆技术可用于快速改良动植物性状
C. 利用干细胞技术治疗可改善新冠肺炎重症患者的肺损伤
D. 利用试管婴儿技术可通过体外受精和体外发育繁殖后代
三、组合选择题(每小题给出的四个选项中,仅有一个选项最符合题意。每小题选对者得1分,共15分)
Ⅰ.请阅读以下资料,完成下面小题:
小麦是我国重要的农作物。赤霉病(FHB)是一种由禾谷镰刀菌引起的小麦重大真菌流行病害,每年都给全球小麦生产带来严重的损失,同时受侵染的小麦籽粒中会含有真菌毒素,影响食品安全和人畜健康。2020年4月,山东农业大学孔令让团队在《科学》杂志发表了小麦抗赤霉病的最新研究成果,宣布从小麦近缘植物长穗偃麦草中首次克隆出抗赤霉病主效基因Fhb7,且成功将其转移至小麦品种中,首次明确并验证了其在小麦抗病育种中不仅具有稳定的赤霉病抗性,而且具有广谱的解毒功能。目前,已有30多家单位进行广泛试验,结果表现良好。该成果为解锁赤霉病这一世界性难题找到了“金钥匙”。
41. 我们日常所吃的面粉是由小麦种子加工而成。它主要来自于小麦种子结构中( )
A. 胚乳B. 子叶C. 胚芽D. 胚根
42. 下图是禾谷镰刀菌示意图。有关叙述正确的是( )
A. 仅由直立菌丝构成
B. 细胞中没有成形的细胞核
C. 通过叶绿体进行光合作用
D. 通过孢子繁殖后代
43. 我国科学家培育抗赤霉病小麦所用的生物技术是( )
A. 杂交育种技术B. 转基因技术
C. 植物组培技术D. 无土栽培技术
44. 下列有关长穗偃麦草和抗赤霉病小麦的叙述错误的是( )
A. 长穗偃麦草对赤霉病具有抗性
B. Fhb7基因在长穗偃麦草的染色体上
C. 抗赤霉病小麦的遗传物质没有发生改变
D. 小麦具有赤霉病抗性的变异属于有利变异
45. 小麦的植物形态结构特征是须根系;茎秆中空有节;叶长披针形;穗状花序,无花瓣果实为颖果。如果科学家想要利用小麦的其它近缘植物来改良小麦的品种,下列植物中最合适的是( )
A. 紫箕:须根系;根状茎;羽状复叶;背面密生孢子
B. 银杏:直根系;茎粗壮;叶扇形;球花雌雄异株;种子外没有果皮包被
C. 麦冬:须根系;根状茎;叶细长带状;总状化序,花被6片;果实为浆果
D. 毛花雀稗:须根系;茎秆中空有节;叶细长带状;总状花序;无花瓣;果实为颖果
Ⅱ.请阅读以下资料,完成下面小题:
长江白鲟栖息于长江干流的中下游,吻部细长,布满了皮肤感受器,能感知水压、水流的变化。令人惋惜的是,长江白鲟于2019年12月被正式宣布灭绝,下图为长江白鲟的纪念邮票。长江是全球生物多样性最为丰富的河流之一,分布有4300多种水生生物。然而,长期以来受拦河筑坝、水域污染过度捕捞航道整治、挖砂采石等活动影响,长江水生生物的生存环境日趋恶化,生物多样性指数持续下降,珍稀特有物种资源全面衰退,白暨豚、白鲟、鲥、鯮等物种已多年未见,中华鲟、长江江豚等极度濒危。保护长江生物种群资源,维持长江整体生态平衡,已经刻不容缓。因此,从2021年1月1日零时起,长江流域重点水域十年禁渔全面启动。
46. 长江珍稀特有物种资源全面衰退,这一现象说明
A. 生物能影响环境B. 环境能影响生物
C. 生物能适应环境D. 环境能适应生物
47. 下列叙述错误的是
A. 长江白鲟游泳时的动力来自于尾部和躯干部的摆动
B. 长江白鲟的灭绝会降低长江流域的物种多样性
C. 长江白鲟吻部反射弧较长反应速度慢
D. 长江白鲟吻部细长是自然选择的结果
48. 长江流域生物种类繁多,其中不属于消费者的是
A. 鲫鱼B. 大鲵C. 菖蒲D. 扬子鳄
49. 长江“十年禁渔”的措施属于
A. 就地保护B. 迁地保护C. 宣传教育D. 法制教育
50. 下图是长江部分食物网模式图。有关叙述正确的是
A. 图中食物网共有4条食物链
B. 戊与丁之间仅构成竞争关系
C. 该食物网中戊获得能量最多
D. 乙所需的能量最终来自太阳
Ⅲ.请阅读以下资料,完成下面小题:
春季是蚊、蝇、鼠类繁殖的髙峰期。随着气温逐渐升高,苏州城内蚊、蝇、鼠类数量明显增多。由于此类病媒生物可传播多种传染病,影响我们的生活质量,因此苏州市卫健委每年春季都会组织开展露头蚊蝇消杀和春季灭鼠的统一活动,从而降低此类病媒生物的密度,预防相关传染病的发生和流行。此活动首先进行的是环境治理和物理防制。蚊的幼虫主要孳生在水中。我们身边很多不起眼的地方都会孳生蚊的幼虫,要分别采取翻、清、通、填等分类管理和处置方法,对各种可能孳生蚊虫的水体进行处置。如绿化带、卫生死角、废弃的容器等都要及时清除;居民家中种养水生植物建议每5~7天换水1次,并冲洗植物根部彻底洗刷容器内壁等。应对垃圾粪便等蝇类的主要孳生场所进行及时清理,减少蝇类孳生。其次还可进行化学防制。针对这些病媒生物的不同特点,投放不同的杀虫剂和灭鼠剂。但根据近年来苏州市蚊蝇药物抗性监测结果,淡色库蚊对双硫磷、家蝇对敌敌畏等常用杀虫剂已产生较高抗性,因此需慎用杀虫剂。
51. 下图是苏州常见的蚊、蝇品种。有关叙述错误的是
A. 都属于节肢动物,身体分节,足与触角也分节
B. 身体都分为头、胸、腹三部分,腹部有三对足
C. 头部都有一对触角,有触觉和嗅觉功能
D. 头部都有一个口器,可以摄取食物
52. 蚊、蝇、鼠类的繁殖能力极强,是造成蚊蝇泛滥鼠害猖獗的原因之一。有关它们繁殖特点的叙述错误的是
A. 蚊蝇、鼠类的受精方式都是体内受精
B. 蚊蝇的生殖方式都是卵生,鼠类是胎生
C. 鼠类后代的成活率比蚊蝇后代的成活率高
D. 鼠类的生殖方式比蚊蝇更适应环境
53. 蚊的发育要经历受精卵、幼虫、蛹、成虫的过程,以下消杀方案中不是针对幼虫期的是
A. 及时清理卫生死角以防积水
B. 在户外设置紫光灯进行诱杀
C. 闲置未用容器应当翻转倒放
D. 种养水生植物需勤换水并冲洗根部
54. 通过消杀蚊、蝇、鼠类可以预防相关传染病的发生和流行。每年春季的消杀活动属于预防传染病措施中的
A. 消灭病原体B. 控制传染源C. 切断传播途径D. 保护易感人群
55. 下列对蚊、蝇产生抗药性原因的叙述中,错误的是
A. 杀虫剂的使用导致蚊、蝇发生抗药性变异
B. 蚊、蝇群体中原来就存在具有抗药性变异的个体
C. 随着杀虫剂的使用,蚊、蝇群体中抗药性个体比例增加
D. 蚊蝇群体抗药性的增强是杀虫剂对其定向选择的结果
温度(℃)
10
15
20
25
30
35
光照下吸收二氧化碳(毫克/小时)
1.75
2.50
3.15
3.85
3.50
3.00
黑暗下释放二氧化碳(毫克/小时)
0.75
1.10
1.60
2.25
3.00
3.50
组别
A
B
C
幼鼠数量
10只
10只
10只
操作方法
定期注射适量生长激素
定期注射等量生理盐水
定期饲喂等量生长激素
实验结果
增重40%
增重25%
增重25%
相关试卷
这是一份【全套精品专题】初中生物中考复习专题模拟卷5(带答案),文件包含精品解析湖北省咸宁市2021年中考生物试题原卷版doc、精品解析湖北省咸宁市2021年中考生物试题解析版doc等2份试卷配套教学资源,其中试卷共23页, 欢迎下载使用。
这是一份【全套精品专题】初中生物中考复习专题模拟卷4(带答案),文件包含精品解析湖北省随州市中考2021年中考生物试题原卷版doc、精品解析湖北省随州市中考2021年中考生物试题解析版doc等2份试卷配套教学资源,其中试卷共13页, 欢迎下载使用。
这是一份【全套精品专题】初中生物中考复习专题:模拟试卷1(带答案),文件包含精品解析海南省2021年中考生物试题原卷版doc、精品解析海南省2021年中考生物试题解析版doc等2份试卷配套教学资源,其中试卷共34页, 欢迎下载使用。

