所属成套资源:2024年中考生物一模试题分类汇编(广东专用)
2024年广东省中考生物一模试题分类汇编-专题08 生物的遗传与变异(原卷版+解析版)
展开这是一份2024年广东省中考生物一模试题分类汇编-专题08 生物的遗传与变异(原卷版+解析版),文件包含2024年广东省中考生物一模试题分类汇编-专题08生物的遗传与变异原卷版docx、2024年广东省中考生物一模试题分类汇编-专题08生物的遗传与变异解析版docx等2份试卷配套教学资源,其中试卷共30页, 欢迎下载使用。
1.(2024·广东·一模)利用细菌生产人胰岛素,利用山羊乳腺生产人凝血因子,两项应用都涉及到的技术是( )
A.克隆B.发酵C.转基因D.组织培养
2.(2024·广东·一模)下面与转基因大豆应用了相同生物技术的是( )
A.试管婴儿B.抗虫棉C.克隆羊D.太空椒
3.(2024·广东·一模)超雄综合征患者的性染色体组成为XYY,其两条Y染色体最可能来自( )
A.全部来自母亲B.母亲和父亲各一条
C.全部来自父亲D.祖父和外祖父各一条
4.(2024·广东·一模)镰状细胞贫血是一种单基因遗传病。镰状红细胞是由血红蛋白结构缺陷造成的,其存活时间远低于正常红细胞,导致红细胞含量降低,引起贫血等症状。如图乙为小敏家镰状细胞贫血的遗传系谱图,小敏父母再生一个正常孩子的概率是( )
A.1/2B.3/4C.1/4D.3/8
5.(2024·广东江门·一模)科学家将某种蜘蛛的基因注入蚕的受精卵中,从而生产出含10%蜘蛛丝蛋白的新型复合茧丝纤维,以下利用了相同生物技术的是( )
A.利用大肠杆菌生产胰岛素 B.试管婴儿
C.杂交小麦 D.太空培育番茄
6.(2024·广东江门·一模)下列关于生物的性状的表述,正确的是( )
A.生物的性状只能通过肉眼观察B.每个生物体都会有多种不同的性状
C.生物的相对性状只有两种表现形式D.子代的性状一半来自父方,一半来自母方
7.(2024·广东·一模)小明的妈妈怀孕了,他和哥哥都希望妈妈生一个妹妹,你觉得他们愿望实现的可能性是( )
A.0B.25%C.50%D.100%
8.(2024·广东·一模)在农田劳动技术实践活动中,有同学发现,同一株萝卜,根在地下的表皮是无色的,露出地面的表皮却是浅绿色的。关于这一现象的说法正确的是( )
A.这种变异遗传自上一代B.萝卜的遗传物质发生改变
C.生物的性状受环境影响D.温度导致这一现象的发生
9.(2024·广东肇庆·一模)如图表示a、b、c以及细胞核、细胞五者之间的关系,其中正确的是( )
A.B.C.D.
10.(2024·广东·一模)下列关于基因的描述,正确的是( )
A.基因全部存在于细胞核中 B.性状相同基因组成一定相同
C.基因是有遗传效应的DNA片段 D.基因都是成对存在的
11.(2024·广东肇庆·一模)人的单眼皮和双眼皮是由一对基因控制的。如图是正常体细胞,如果单眼皮基因(D)在图中A位置,那么双眼基因(d)所在的位置是( )
A.①B.②C.③D.④
12.(2024·广东肇庆·一模)生物的性状一般是成对存在的,下列各组性状中,属于相对性状的是( )
A.山羊的白毛与牦牛的黑毛B.金鱼的泡眼与鲫鱼的凸眼
C.水稻的直叶与小麦的卷叶D.南瓜的黄色与南瓜的绿色
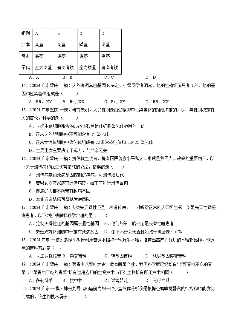
13.(2024·广东·一模)用豌豆进行杂交实验,结果如下表,能确定高茎为显性性状的组别是( )
A.AB.BC.CD.D
14.(2024·广东肇庆·一模)人的有酒窝由基因R决定,小雪同学有酒窝,她的生殖细胞只有1种,她的基因和性染色体组成是( )
A.RR、XYB.Rr、XXC.Rr、XYD.RR、XX
15.(2024·广东肇庆·一模)研究表明,人的性别是由受精卵中性染色体的组成决定的,以下与性别决定有关的言论,科学的是( )
A.人类生殖细胞所含的染色体数目是体细胞染色体数目的一倍
B.正常人的卵细胞中不可能含有Y 染色体
C.正常女性体细胞中染色体组成有22条常染色体和1对X 染色体
D.生男生女主要决定于母方,与父亲无关
16.(2024·广东肇庆·一模)提倡优生优育,提高国民健康水平和人口素质是我国人口政策的重要内容,以下关于遗传病和优生优育措施的说法,错误的是( )
A.遗传病是由致病基因控制的疾病,可遗传给后代
B.若男女双方家庭有遗传病史,婚前应进行遗传咨询
C.健康的人都不携带有致病基因
D.禁止近亲结婚可降低发病风险
17.(2024·广东肇庆·一模)人类先天聋性哑是一种遗传病。 一对听觉正常的夫妇所生第一胎是先天性聋哑病患者,以下判断或解释科学合理的是( )
A.控制天聋性哑的基因属于显性基因B.他们的第二胎一定是天聋性哑患者
C.夫妇双方体细胞中一定有致病基因D.生下不患先天聋性哑孩子机会是:50%
18.(2024·广东·一模)袁隆平教授利用普通水稻和一种野生水稻,培育出高产而优质的水稻新品种。他运用的育种方式是( )
A.人工选择培育B.杂交育种C.转基因育种D.诱导基因突变育种
19.(2024·广东肇庆·一模)菜青虫以菜叶为食,危害蔬菜产业,我国科学家已经培育出“菜青虫不吃的青菜”,“菜青虫不吃的青菜”培育过程应用的生物技术与下列生物培育所用技术相同( )
A.多莉绵羊B.抗虫棉C.试管婴儿D.无籽西瓜
20.(2024·广东·一模)神舟九号飞船座舱内的一种小型气体分析仪是根据苍蝇嗅觉器官的结构和功能仿制而成的,该生物技术属于( )
A.克隆技术B.仿生技术C.转基因技术D.生物防治技术
21.(2024·广东·一模)同种生物同一性状的不同表现形式称为相对性状。下列选项中不属于相对性状的是( )
A.鸡的玫瑰冠与单冠B.家兔的白毛与黑毛
C.人的单眼皮与无耳垂D.番茄的红果与黄果
22.(2024·广东·一模)下列关于细胞核、染色体、DNA、基因关系的叙述,错误的是( )
A.染色体存在于细胞核中 B.染色体由基因和蛋白质组成
C.一个DNA分子含有多个基因 D.DNA分子主要存在于细胞核中
23.(2024·广东湛江·一模)我国已经开始实施一对夫妇可以生育三个子女的政策。某夫妇第一胎和第二胎均为女孩,第三胎生男孩的概率是( )
A.25%B.50%C.75%D.100%
24.(2024·广东湛江·一模)科学家将繁殖速度快和具有超强分解能力的两种细菌的遗传物质进行重组,从而生产出快速分解污染物的超级菌来治理环境。科学家所利用的这种生物技术是( )
A.嫁接B.组织培养C.转基因D.克隆
25.(2024·广东东莞·一模)国宝大熊猫一向以标志性的黑白毛色为人们所熟知。然而,秦岭野生大熊猫种群却出现了一种罕见的毛色突变体——棕白色大熊猫。如图甲是一只雄性棕白色大熊猫七仔家族中的毛色遗传示意图,图乙为大熊猫的染色体组成示意图。
(1)大熊猫的体温 ,与其体表被毛有关。由图甲可以推测出大熊猫棕白毛色这一性状是由 (填“显性”或“隐性”)基因控制的,棕白色大熊猫七仔的基因组成是 (用B、b表示)。
(2)图乙大熊猫的染色体主要是由[②] 和③组成的,其中 (填序号)是主要的遗传物质。大熊猫的体细胞中有21对染色体,生殖细胞中的染色体数目是 条。其性别决定与人类相似,七仔生殖细胞中的性染色体组成是 。
(3)大熊猫属于脊索动物门哺乳 食肉目的动物。手臂抓握竹子进食时,起动力作用的是运动系统中的 。
(4)进一步研究发现大熊猫的棕白毛色是由于其体内的Bace2基因发生了突变,说明生物体的性状是由 决定的。
26.(2024·广东清远·一模)原“共和国勋章”获得者袁隆平院士培育的“超级杂交稻”,确保了我国占7%的耕地,养活了占世界22%的人口。如图是三种育种方法示意图,表是水稻茎秆高度的四组遗传实验结果。请分析回答下列问题。
(1)如图所示,经卫星搭载的普通黄稻(籽粒的果皮为黄色)种子,在返地种植时,出现了几株果皮为棕色的水稻,这是因为在太空条件下,种子的 发生改变引起的,这种变异属于 变异,如果把这种变异的植株选择成为新的水稻品种,这种选择称为 。
(2)水稻花很小,自然状态下很难用人工授粉的方法培育杂交种子,袁隆平团队偶然发现一株雄性不育的野生水稻,利用其与普通水稻杂交,培育出了高产杂交稻.该育种方法对应图1中的 (选填序号),该高产杂交水稻的产生,运用了植物的 (选填“有性”或“无性”)生殖方式。
(3)如表所示,水稻的茎秆有高秆和矮秆两种不同的表现形式,在遗传学上称为一对 ,根据组合 可判断出 为显性性状。
(4)若控制稻秆高矮的基因用D,d表示,推测第3组亲本组合中高秆的基因组成是 ;在第4组的后代中,基因组成为Dd的植株理论上应有 株。
27.(2024·广东·一模)由袁隆平院士带领科研团队培育的海水稻可以生长在海边滩涂地区,具有抗旱、抗涝、抗病虫害、抗盐碱等特点。海水稻的推广种植将成为提升粮食产量的重要手段。甲、乙分别表示稻花(两性花)和稻谷的基本结构,丙为海水稻杂交过程中亲代和子代的性状表现(显性基因用A表示,隐性基因用a表示),据此回答问题。
(1)图乙中的⑤ 是新植物的幼体,它是由图甲①中的 与②中的 结合发育而来,海水稻的生殖方式是 。
(2)海水稻稻米并不咸,是因为海水稻细胞的 能控制海水中盐分的进出。
(3)由图丙可知,海水稻的显性性状为 ,子代中高产水稻的基因组成为 ,子代高产水稻中纯种个体所占的比例是 。
(4)2020年6月,袁隆平院士及其团队在青海柴达木盆地用野生高寒耐盐碱水稻和高产水稻杂交,成功培育出高寒耐盐碱高产水稻。该育种方法利用了 的多样性,使杂交后代具有 的优良遗传特性。
28.(2024·广东湛江·一模)生物通过遗传、生殖和发育,使生命在生物圈中世代相续、生生不息。图甲、乙、丙、丁是有关生物生殖与发育的示意图;下表数据为八年级某兴趣小组对一些家庭进行的有关白化病(控制该性状的基因用B、b表示)遗传的调查研究结果,运用所学知识回答下列问题。
(1)图甲中M表示蝗虫、家蚕和青蛙的生殖方式,则M代表 (填“卵生”或“胎生”)。
(2)图乙表示昆虫的两种发育方式。若D表示受精卵,请写出蝗虫一生的发育过程: (用字母和箭头表示),此发育过程的特点是 (填“完全变态发育”或“不完全变态发育”)。
(3)图丙中胎儿与母体进行物质交换的器官是[ ]。图中结构①的细胞内的性染色体组成是 。
(4)图丁表示以三月红荔枝为砧木,桂味荔枝为接穗,进行嫁接。发育成的荔枝植株所结果实的性状与 (填“三月红”或“桂味”)荔枝相同。
(5)在遗传学上,皮肤正常和白化称为一对 。某皮肤白净的男性由于长期户外工作,皮肤变得黝黑,该肤色 (填“能”或“不能”)遗传给后代。根据第 组可以判断,白化病为隐性性状。
(6)若一对肤色正常的夫妻生育了一个白化病的孩子,则该夫妇再生育一个肤色正常的孩子的概率为 。(用百分数表示)
29.(2024·广东揭阳·一模)大豆是我国重要的粮油和饲料兼用作物,在国民经济发展中具有重要的战略地位。我国农业科技人员在大豆育种和改良等多方面不断探索,保障大豆种质安全。
资料一:选育“抗病”基因
栽培大豆原产于中国,由野生大豆经过长期定向选择、改良驯化而成。在长期的人工选择过程中,只有约30%的基因得以保留,因此栽培大豆的抗逆性明显下降。
大豆疫霉根腐病是由大豆疫霉菌引起的,严重影响大豆产量。科学家从野生大豆里找到该病的抗性基因,将含有该抗性基因的野生大豆与栽培大豆进行杂交育种。研究过程及结果如下。
(1)大豆疫霉根腐病的抗病与感病在遗传学上称为一对 。分析表格数据,有 (选填“1”或“2”)组数据可判断出性状的显隐性,其中的 是隐性性状。
(2)若控制显性性状的基因用R表示,控制隐性性状的基因用r表示,则第Ⅱ组子代抗病植株的基因型有 ,其中最适合农民留种能用于来年种植的基因型是 ,选用这些种子留种的原因是 。
资料二:找回更多的“走失”基因
我国境内有大量的多年生野生大豆,科学家致力于从野生大豆中找到“走失”的基因,让它们重新回到栽培大豆中。山东农业大学研究团队首次获得了多年生野生大豆的高精度基因组图谱,目前该团队已经找到183个基因,这些基因影响着大豆开花时间抗病性、抗盐碱、耐旱性等优良性状,为大豆育种提供了重要的遗传资源。
(3)大豆体细胞中的染色体是20对,有DNA分子 个。我国科学家找回了野生大豆中的优良基因,从根本上丰富了大豆的 多样性。
(4)野生大豆与栽培大豆进行杂交育种,这种育种方式可使栽培大豆产生 (选填“可遗传”或“不可遗传”)变异。
30.(2024·广东·一模)资料一:广东是登革热流行区,每年5月份开始进入登革热高发流行季。登革热是由登革热病毒引起的,主要通过伊蚊叮咬在人群中传播。在新流行区,人群普遍易感。
资料二:科学家成功培育出一种能抵抗登革热病毒感染的埃及伊蚊,培育过程如图所示。
(1)人被伊蚊叮咬,会去拍打蚊子,体现出生物的一个基本特征,即 。
(2)从传染病的角度来看,登革热病毒属于 ,与人体细胞相比较,它没有 结构。
(3)传染病能够在人群中流行必须具备3个基本环节,伊蚊在登革热流行环节中,属于 。伊蚊成虫具有 对足,属于 动物,其发育过程属于完全变态发育,与蝗虫相比多经历了 期。
(4)新培育的埃及伊蚊具有能产生登革热抗体的性状,这种性状是由 决定的,该伊蚊获得这种性状是通过 技术实现的,埃及伊蚊的抗登革热变异属于 变异。
组别
A
B
C
D
父本
高茎
高茎
矮茎
高茎
母本
高茎
矮茎
矮茎
高茎
子代
全为高茎
有高有矮
全为矮茎
有高有矮
组合
亲代性状
子一代性状和植株数目
高秆
矮秆
1
高秆×高秆
787
0
2
矮秆×矮秆
0
782
3
高秆×矮秆
403
397
4
高秆×高秆
600
200
组别
家庭数目
婚配方式
子女
父亲
母亲
正常
白化病
一
2
白化病
白化病
0
2
二
2
正常
白化病
3
1
三
3
白化病
正常
5
1
四
245
正常
正常
349
4
组别
亲代杂交组合
子代植株数
抗病
感病
Ⅰ
抗病×感病
28
0
Ⅱ
抗病×抗病
118
38
相关试卷
这是一份2024年广东省东莞市中考二模生物试题(原卷版+解析版),文件包含2024年广东省东莞市中考二模生物试题原卷版docx、2024年广东省东莞市中考二模生物试题解析版docx等2份试卷配套教学资源,其中试卷共37页, 欢迎下载使用。
这是一份2024年广东省茂名市信宜市中考一模生物试题(原卷版+解析版),文件包含2024年广东省茂名市信宜市中考一模生物试题原卷版docx、2024年广东省茂名市信宜市中考一模生物试题解析版docx等2份试卷配套教学资源,其中试卷共33页, 欢迎下载使用。
这是一份2024年广东省清远市英德市中考一模生物试题(原卷版+解析版),文件包含2024年广东省清远市英德市中考一模生物试题原卷版docx、2024年广东省清远市英德市中考一模生物试题解析版docx等2份试卷配套教学资源,其中试卷共32页, 欢迎下载使用。

