2024年广东省东莞市中考二模生物试题(原卷版+解析版)
展开一、选择题(共30小题,每小题2分,共60分。请把正确答案填涂在答题卡上)
1. 我国的多年生水稻,入选国际权威学术期刊《科学》杂志评出的“2022年十大科学突破”。多年生水稻种一次可连续免耕收获3~4年,下列相关生命现象与生物基本特征不相符的是( )
A. 水稻的茎中空——生物适应环境B. 水稻季末落叶——排出代谢废物
C. 草盛则稻苗稀——生物有应激性D. 腋芽来年再生——能生长和繁殖
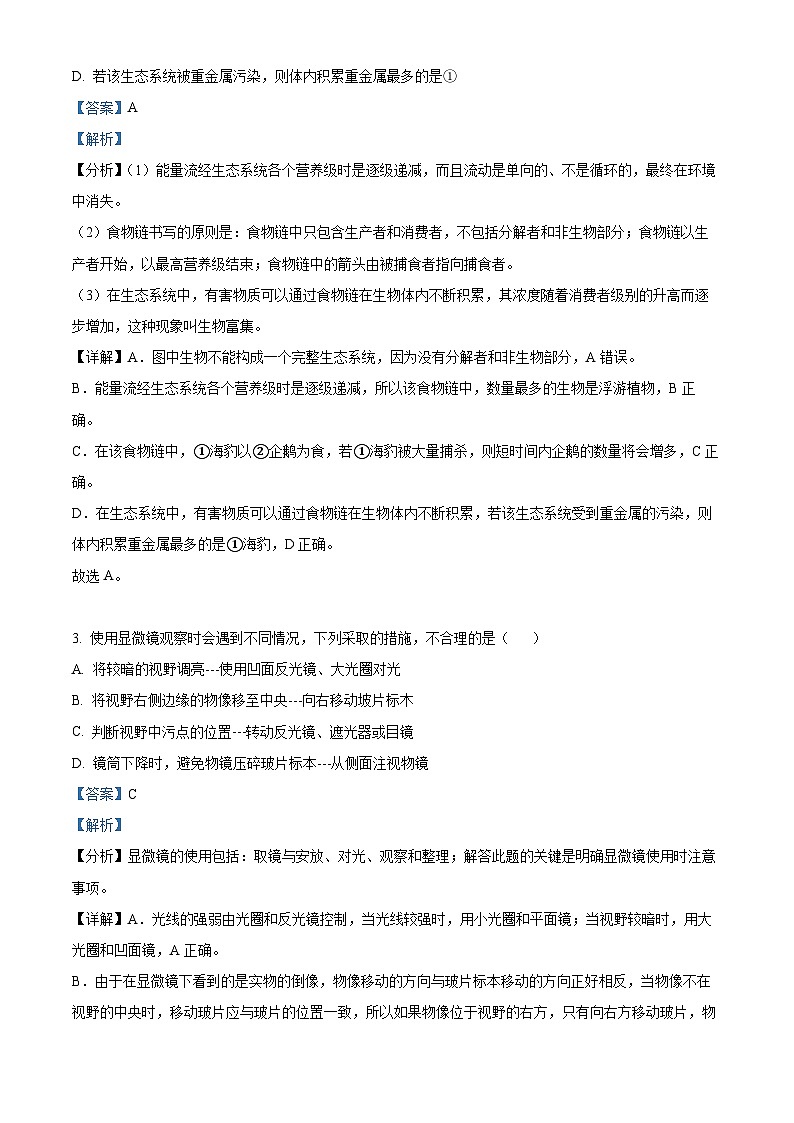
2. 如图是由海豹、浮游植物、鱼、企鹅所构成能量金字塔。下列说法,不正确的是( )
A. 图中生物构成一个完整生态系统
B. 这条食物链中,数量最多的生物是④
C. 若①被大量捕杀,则短时间内②的数量将会增多
D. 若该生态系统被重金属污染,则体内积累重金属最多的是①
3. 使用显微镜观察时会遇到不同情况,下列采取的措施,不合理的是( )
A. 将较暗的视野调亮---使用凹面反光镜、大光圈对光
B. 将视野右侧边缘的物像移至中央---向右移动坡片标木
C. 判断视野中污点的位置---转动反光镜、遮光器或目镜
D. 镜筒下降时,避免物镜压碎玻片标本---从侧面注视物镜
4. 图甲、乙分别是黄瓜果肉细胞、口腔上皮细胞结构模式图。下列有关叙述错误的是( )
A. 甲的①能保护和控制物质进出
B. ④是甲、乙的控制中心
C. 与乙相比,甲特有的结构是①细胞壁③叶绿体⑤液泡
D. 甲、乙都具有的能量转换器是⑦线粒体
5. 下列关于各植物类群的叙述,错误的是( )
A. 紫菜属于藻类植物,无根、茎、叶分化
B. 葫芦藓属于苔藓植物,可作为监测空气污染程度的指示植物
C. 肾蕨属于蕨类植物,有类似茎、叶的分化,有假根,体内没有输导组织
D. 玉米属于被子植物,种子外面有果皮包被
6. 人们经常把生物学知识应用于生产生活,下列措施与目的不相符的是( )
A. 及时排涝——促进根的呼吸作用
B. 人工辅助授粉——弥补传粉不足
C. 植物扦插——保持母体优良性状
D. 移栽植物时去掉部分枝叶——主要目的是降低呼吸作用,减少有机物消耗
7. 如图是菜豆种子和玉米种子的基本结构模式图,下列叙述错误的是( )
A. 菜豆种子中储存营养物质的结构是②
B. 在玉米种子的纵剖面上滴加碘酒,变蓝的部位是b
C. ⑥和g都是新植物的幼体
D. 种子萌发时首先突破种皮的是③和f
8. 如图图示探究植物蒸腾作用的实验装置,有关该实验的说法正确的是( )
A. 蒸腾作用越强,根对水分和无机盐的吸收速度越快
B. 三个塑料袋内壁的水珠由多到少依次是C>B>A
C. 植物蒸腾作用的强弱与叶片面积的大小密切相关
D. 大量水分通过蒸腾作用散失对植物是一种浪费
9. 将银边天竺葵放在黑暗中一昼夜,进行如图所示实验。该实验不能验证光合作用( )
A. 产生氧气B. 需要光
C. 需要叶绿体D. 需要二氧化碳
10. 下图为女性生殖系统和胎儿发育示意图。下列相关说法不正确的是( )
A. 产生卵细胞并分泌雌性激素的是②B. 受精卵形成的场所是①
C. 胚胎和胎儿发育的场所是③D. 胎儿与母体进行物质交换的结构是⑤
11. 如图是人体的消化系统示意图,下列相关叙述正确的是( )
A. 8是肝脏,分泌的胆汁含有消化脂肪的酶。
B. 2是口腔,唾液中的酶能将淀粉分解成麦芽糖
C. 5是胰腺,分泌的胰岛素可消化多种营养物质
D. 6是小肠,是蛋白质开始进行化学性消化的器官
12. 下图为“探究馒头在口腔中的变化”的实验设计,三个试管均置于37℃温水中10分钟。下列说法正确的是( )
A. 滴加碘液后,①号试管变蓝色、②③不变蓝
B. ①与②对照,可探究唾液对馒头的消化作用
C. ②③对照,可探究牙齿咀嚼和舌搅拌的作用
D. 本探究实验变量不唯一,无法得出任何结论
13. 学们在生物实践课上,把头伸入装满水的脸盆里尽量憋住气30秒,然后抬起头采用爆发式呼气,感受生命的美好。同学们抬头呼气过程中胸部变化是( )
A. 胸廓扩大B. 肺压大于外界气压C. 膈顶部下降D. 肋骨上升
14. 反射是神经调节的基本方式。下列有关叙述不正确的是( )
A. 反射弧是反射的结构基础B. 膝跳反射的神经中枢是脊髓
C. “谈虎色变”是人类特有的反射D. 含羞草被触碰后叶片收拢属于反射
15. 眼和耳是人体重要的感觉器官。下列叙述与它们的结构和功能不相符的是( )
A. 通过调节眼球中③的曲度,人可以看清远近不同的物体
B. 遇到强光时,眼球中的①会变小以减少对④过强的刺激
C. ⑤是形成听觉的部位。
D. 遇到巨大声响时,迅速张开口,可使鼓膜两侧气压平衡
16. 激素调节是人体生命活动调节重要方式。下列相关描述不正确的是( )
A. 若一青春期女孩第二性征发育不明显,可能是因输卵管堵寒,雌性激素无法排出导致
B. 呆小症是由于幼年缺乏甲状腺激素导致
C. 侏儒症、巨人症、肢端肥大症均是由同一激素引起的疾病
D. 某人血糖长期偏高,最有可能是胰岛出现异常
17. “稻花香里说丰年,听取蛙声一片。”这句古诗最能体现动物在生物圈中的作用是( )
A. 维持生态平衡B. 帮助传播种子
C. 帮助植物传粉D. 促进物质循环
18. 下列叙述符合“结构与功能相适应”观点的是( )
A. 华枝睾吸虫的消化器官发达,消化能力强,适于寄生生活
B. 蝗虫体表有外骨骼,能防止体内水分蒸发,适于陆地生活
C. 家鸽体内的气囊可进行气体交换,保证了飞行时的氧气供给
D. 家兔的牙齿有门齿和犬齿的分化,提高了摄食和消化能力
19. 如图是人体部分运动器官的示意图,下列有关说法错误的是( )
A. 人体的运动系统主要由③⑥⑦组成B. 屈肘时⑤收缩④舒张
C. ⑦在运动过程中起支点的作用D. ③通常绕过关节附着在不同的骨上
20. 下列现象和典故属于先天性行为的是( )
A. 望梅止渴B. 老马识途
C. 杯弓蛇影D. 蜘蛛织网
21. 下列食品与其发酵所利用的微生物对应不正确的是( )
A. 葡萄酒——酵母菌B. 酸奶——乳酸菌
C. 豆腐乳——青霉菌D. 米醋——醋酸菌
22. 小明帮妈妈整理厨房,他将刚采摘的香菇晒干后放在干燥阴凉的地方储存。下列食物的储存方法与小明储存香菇采用的方法属于同一原理的是( )
A. 盒装牛奶B. 罐头
C. 牛肉干D. 袋装肉肠
23. 下列有关生物分类和生物多样性的叙述,错误的是( )
A. 种是最基本的分类单位,同种生物的亲缘关系是最密切的
B. 被子植物的花、果实、种子往往作为分类的重要依据
C. 每个生物都是一个丰富的基因库
D. 生物种类的多样性实质上是基因的多样性
24. 下图中植物的繁殖属于有性生殖的是( )
A. 马铃薯B. 草莓
C. 玉米D. 虎尾兰
25. 小聪用所学生物知识让外婆家的苦李树结出了甜桃,他采用的是( )
A. 嫁接B. 扦插C. 组织培养D. 种子繁殖
26. 下列有关动物生殖和发育的叙述,错误的是( )
A. 鸟受精卵中能够发育成胚胎的是胚盘
B. 苍蝇发育过程属于不完全变态发育
C. 大熊猫生殖发育的主要特点是胎生、哺乳
D. 青蛙是卵生,体外受精
27. 如图为白化病的系谱图。I、II、III分别代表三代人,相应基因用D、d表示。下列叙述正确的是( )
A. 据图判断,白化病是一种显性遗传病B. II-6体细胞的基因组成是DD或Dd
C. II-5产生的精子染色体组成是22条+YD. II-3和II-4再生一个健康孩子的概率是3/4
28. 关于生命起源和生物进化的叙述,不正确的是( )
A. 原始大气的主要成分有水蒸气、氨气、甲烷等
B. 米勒实验证明原始生命起源于原始海洋
C. 生物进化的趋势是由单细胞到多细胞
D. 化石是研究生物进化的最直接证据
29. 下列关于自然选择的叙述,不正确的是( )
A. 在常刮大风的海岛上,昆虫的残翅是有利变异
B. 蚊子为了适应蚊香的环境,产生了抗药性变异
C. 细菌抗药性增强,体现了抗生素决定细菌进化的方向
D. 毒蛾的警戒色使其容易被敌害识别,是自然选择的结果
30. 克隆羊“试管婴儿”和太空椒等都是应用的现代生物技术。下列叙述正确的是( )
A. 克隆羊“多莉”的培有利用了杂交技术
B. “试管婴儿”的培育利用了无性生殖原理
C. 美国超级鼠的获得利用了转基因技术
D. 太空椒是太空特殊环境诱发定向变异的结果
二、非选择题(本大题含读图理解、实验探究、综合应用、资料分析4小题,共40分,请把答案填写在答题卷上)
31. 建造塑料大棚生产有机农产品,可以促进农民增收。番茄又名西红柿,生长周期短,其秧苗培育简便,是大棚种植常选的果蔬作物。请根据图示回答下列问题。
(1)图一为番茄叶片结构示意图,根据对叶片结构的观察,你认为叶所属的结构层次是____________;番茄果实中有多粒种子是因为子房中有多个________;有机物的合成主要发生在图一中的[ ]_______。
(2)图二为番茄叶片进行的生命活动模式图,能为番茄的生命活动提供能量的是[ ]__________。
(3)图三为番茄叶片在夏季晴朗的一天内吸收和释放二氧化碳量随时间变化的曲线图,曲线中的e点在中午时分二氧化碳吸收量下降的主要原因是为了避免图二中的[ ]___________过强,关闭了图一中的部分[ ]___________所致。一天中有机物积累最多的时刻是点_________(填字母)。
(4)若夜间适当降低大棚内的温度,图三中的a点会_________(填“上移”或“下移”)。图二中B所示生理过程对应图三曲线的__________段(用图中字母表示)。
(5)大棚种植番茄时,施肥是必要的,其目的是给番茄的生长提供_________。
32. 为探究洋葱是否具有抑菌作用,科研人员多次重复实验,测量抑菌圈的直径。实验装置、操作过程及数据如下表所示:
●:已灭菌且浸过100%洋葱汁液的滤纸 ○:已灭菌且浸过无菌水的滤纸
(1)实验中在配制培养基时要高温处理,目的是__________,待冷却后,分别培养大肠杆菌和金黄色葡萄球菌用于实验。
(2)大肠杆菌和金黄色葡萄球菌都属于_________(填“细菌”或“真菌”),在培养基上看到的菌落相对较_________(填“大”或“小”)。它们与酵母菌在结构上的区别在于它们没有_____________,属于______(填“原核”或“真核”)生物。在37℃培养,说明它们生长需要_____________。
(3)各培养基和菌种的量保持相同的目的是_____________。对抑菌圈直径求平均值的目的是___________。
(4)以洋葱汁液为变量的对照实验有__________(填编号)。
(5)根据实验现象,可得出的结论是洋葱汁液对大肠杆菌和金黄色葡萄球菌都有抑菌作用,其中对________的抑菌作用更强。
33. 人体的抵抗力与体内充足的水分、营养及充足的睡眠息息相关,其中水分所占的地位相当重要。图一表示人体部分生理活动,字母A、B、C、D代表心脏四腔,①~⑥表示相关血管,E、F、G、H代表生理过程,1、2、3表示构成肾单位的相关结构。请据图回答相关问题。
(1)当人们感冒发烧时,医生建议患者多喝温开水。水分进入人体后不经过消化,直接通过图一中的[ ]___________过程进入到循环系统,并随血液循环途经心脏,依次经过心脏四个腔的顺序是_________(用字母和箭头表示)。
(2)加强营养,保证充足的能量供给,有助于感冒患者的身体康复。人体的主要供能物质是糖类,糖类中的淀粉在人体内最终分解为_____________,而正常人的尿液中不含这种物质,这与肾单位中发生的[ ]_______的重吸收作用有关。
(3)适量的运动能增强心肌功能,改善血液循环,提高免疫力。心脏的活动具有节律性,图一中C、D同时收缩时,房室瓣处于___________(选填“关闭”或“张开”)状态。与血管⑤相比,从血管③流出的血液中,明显减少的物质有___________(至少写出2种)。
(4)图二表示人平静呼吸时肺容量随时间变化的曲线,图一中的F过程,对应图二中的__________段,此时肌处于____________状态。
(5)小肠绒毛壁、肺泡壁、毛细血管壁共同的结构特点是都是由一层___________构成的,有利于物质透过,这体现了______________的生物学观点。
34. 阅读材料,运用所学知识分析作答:
资料一:夏天是登革热高发季节:广东曾遭遇过最严重的登革热疫情,登革热是由登革热病毒引起的急性病毒性疾病,主要通过伊纹叮咬在人群当中传播,接种疫苗是有效预防登革热措施之一。
资料二:在日常生活中掌握一些必要的急救常识(如图A、图B所示),对于保障身体健康、挽救生命具有重要意义。如果遇到心跳、呼吸骤停的患者,拨打“120”急救电话之后,应该马上对患者实施心肺复苏。遇到外伤出血患者需及时止血。
资料三:慢性病(指心脑血管疾病、恶性肿瘤、糖尿病等)已成为危害人类健康的“头号杀手”。据统计,仅我国每年就有370万人因慢性病死亡。为了远离疾病,专家建议务必养成良好的饮食、卫生及生活习惯。
(1)资料一:从传染病流行的三个基本环节分析,患登革热的病人属于_________,登革热病毒通过伊蚊叮咬在人群当中传播,伊蚊通常把卵产在积水中后孵化,在校园预防登革热的宣传中,请你提出一项阻断这种传染病在校园传播的具体做法的宣传语“______________”,这一预防措施属于______________。
(2)资料一:2014年11月2日,世界首个登革热疫苗成功通过测试,该疫苗进入人体后在不引起疾病前提下,刺激淋巴细胞产生_______________,从而将入侵的病原体清除。这种免疫属于___________(选填:“非特异性免疫”或“特异性免疫”)。
(3)资料二中,实施心肺复苏时,图A所示甲、乙二人施救的先后顺序是__________。若图B所示受伤部位b处有暗红色的血液缓缓流出,则加压或包扎点应在_________处(填字母)。
(4)材料二中提到的疾病,与人们的生活水平逐渐提高有关,称为“生活方式病”病。又叫________病。作为青少年,我们可以选择哪些健康的生活方式预防材料三中的疾病?___________________(写出一条即可)“吃出健康”正成为人们饮食方面的追求,下列做法错误的是________。
A.不吃早餐,偏爱吃油炸、膨化食品。 B.粗细粮合理搭配
C.不挑食、不偏食 D.饮食要定量,不要暴饮暴食培养皿编号
A1
A2
B1
B2
实验装置及操作过程
培养基中含大肠杆菌
培养基中含金黄色葡萄球菌
37℃培养48小时
抑菌圈的平均直径(cm)
1.11
0
1.33
0
2024年广东省茂名市信宜市中考一模生物试题(原卷版+解析版): 这是一份2024年广东省茂名市信宜市中考一模生物试题(原卷版+解析版),文件包含2024年广东省茂名市信宜市中考一模生物试题原卷版docx、2024年广东省茂名市信宜市中考一模生物试题解析版docx等2份试卷配套教学资源,其中试卷共33页, 欢迎下载使用。
2024年广东省东莞市中考二模生物试题: 这是一份2024年广东省东莞市中考二模生物试题,共9页。试卷主要包含了选择题,非选择题等内容,欢迎下载使用。
2024年广东省东莞市中考二模生物试题: 这是一份2024年广东省东莞市中考二模生物试题,共9页。

