大单元五 第十四章 第65讲 羧酸 羧酸衍生物-备战2025年高考化学大一轮复习课件(人教版)
展开1.掌握羧酸的结构与性质。2.熟悉酯、油脂、酰胺的结构特点及相关性质。3.掌握乙酸乙酯的实验室制法。
1.羧酸的组成和结构(1)羧酸:由烃基(或氢原子)与羧基( )相连而构成的有机化合物。(2)通式一元羧酸的通式为R—COOH,饱和链状一元羧酸的分子通式:CnH2nO2(n≥1,n为整数)或CnH2n+1COOH(n≥0,n为整数)。
3.羧酸的化学性质(1)弱酸性如乙酸是一种弱酸,其酸性比碳酸强,在水溶液中的电离方程式为CH3COOHCH3COO-+H+。
(2)取代反应①酯化反应:如CH3COOH和CH3CH218OH发生酯化反应的化学方程式为CH3COOH+CH3CH218OH 。
CH3CO18OCH2CH3+H2O
注意 酯化反应的机理是“酸脱羟基醇脱氢”。
1.乙酸、硬脂酸、油酸互为同系物( )2.乙醇能发生氧化反应,而乙酸不能发生氧化反应( )3.能与NaHCO3溶液反应产生CO2的有机物应含有羧基( )4.甲酸能发生银镜反应,能与新制的氢氧化铜反应生成砖红色沉淀( )5.甲酸、乙酸和石炭酸都属于羧酸( )
一、羧酸的酸性1.分子式为C5H10O2并能与饱和NaHCO3溶液反应放出气体的有机物有(不含立体异构)A.3种 B.4种 C.5种 D.6种
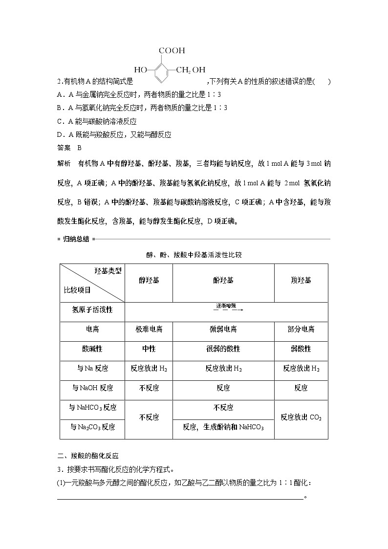
2.有机物A的结构简式是 ,下列有关A的性质的叙述错误的是A.A与金属钠完全反应时,两者物质的量之比是1∶3B.A与氢氧化钠完全反应时,两者物质的量之比是1∶3C.A能与碳酸钠溶液反应D.A既能与羧酸反应,又能与醇反应
有机物A中有醇羟基、酚羟基、羧基,三者均能与钠反应,故1 ml A能与3 ml钠反应,A项正确;A中的酚羟基、羧基能与氢氧化钠反应,故1 ml A能与 2 ml 氢氧化钠反应,B错误;A中的酚羟基、羧基能与碳酸钠溶液反应,C项正确;A中含羟基,能与羧酸发生酯化反应,含羧基,能与醇发生酯化反应,D项正确。
醇、酚、羧酸中羟基活泼性比较
二、羧酸的酯化反应3.按要求书写酯化反应的化学方程式。(1)一元羧酸与多元醇之间的酯化反应,如乙酸与乙二醇以物质的量之比为1∶1酯化:______________________________________________________________。(2)多元羧酸与一元醇之间的酯化反应,如乙二酸与乙醇以物质的量之比为1∶2酯化:________________________________________________________________________。
(3)多元羧酸与多元醇之间的酯化反应,如乙二酸与乙二醇酯化①生成环酯:____________________________________________________。②生成高聚酯:nHOOC—COOH+nHOCH2CH2OH ___________________________________________________。
(4)羟基酸自身的酯化反应,如 自身酯化①生成环酯:____________________________________________________。②生成高聚酯:______________________________________________________________。
1.酯(1)定义:羧酸分子羧基中的 被—OR′取代后的产物,可简写为 。
(2)官能团:______________ 。
(3)物理性质:低级酯的物理性质
(4)化学性质——水解反应(取代反应)酯在酸性或碱性环境下,均可以发生水解反应。如乙酸乙酯的水解:①酸性条件下水解:______________________________________________(可逆)。②碱性条件下水解:____________________________________________(进行彻底)。
2.乙酸乙酯的制备实验要点(1)制备原理
______________________________________________________。
(2)实验装置实验现象:_____________________________________________________________。(3)导管末端在液面上,目的是 。
在饱和Na2CO3溶液上层有无色透明的、具有香味的油状液体生成
(4)加入试剂的顺序为乙醇、浓硫酸和乙酸,不能先加浓硫酸。(5)浓硫酸的作用: 。(6)饱和Na2CO3溶液的作用:_______________________________________________________。不能用NaOH溶液。
反应乙酸、溶解乙醇、降低乙酸乙酯的溶解度,便于
3.油脂(1)组成和结构油脂是 与甘油反应所生成的酯,由C、H、O三种元素组成,其结构可表示为
注意 ①油脂的密度比水小。②天然油脂都是混合物,没有固定的熔、沸点。
(3)化学性质①油脂的氢化(油脂的硬化)经硬化制得的油脂叫人造脂肪,也称硬化油。如油酸甘油酯与H2发生加成反应的化学方程式为
____________________。
②水解反应a.酸性条件下,硬脂酸甘油酯发生水解反应的化学方程式为
____________________________。
b.碱性条件下,硬脂酸甘油酯在NaOH溶液中发生水解反应(即皂化反应)的化学方程
_______________________________,
其水解程度比在酸性条件下水解程度大。
1.分子式相同的羧酸和酯互为同分异构体( )2.酯化反应和酯的水解反应都属于取代反应( )3.可以用NaOH溶液来除去乙酸乙酯中的乙酸( )4.1 ml酚酯基水解时,最多可消耗2 ml NaOH( )5.C4H8O2的同分异构体的类型有羧酸、酯、羟基醛等( )6.矿物油和植物油主要成分不同( )7.“酯”和“脂”意义不同,不能混用( )8.油脂的皂化反应属于加成反应( )9.天然植物油常温下一般呈液态,难溶于水,有恒定的熔、沸点( )
一、羧酸和酯的同分异构体的书写
1.某芳香族化合物的分子式为C8H8O2,分别写出所有羧酸和酯的结构简式。
2.如图为实验室制取少量乙酸乙酯的装置图。下列关于该实验的叙述不正确的是A.向a试管中先加入浓硫酸,然后边摇动试管边慢慢加入 乙醇,再加入冰醋酸B.试管b中导气管下端管口不能浸入液面的目的是防止实 验过程中产生倒吸现象C.实验时加热试管a的目的之一是及时将乙酸乙酯蒸出,使平衡向生成乙酸乙酯的方 向移动D.试管b中饱和Na2CO3溶液的作用是吸收随乙酸乙酯蒸出的少量乙酸和乙醇
浓硫酸的密度大,与乙醇和乙酸混合时放出大量的热,故必须先加入乙醇,再加入浓硫酸,最后加入乙酸,故A不正确。
3.苯甲酸异丙酯为无色油状液体,留香时间长,常用于香精,制备反应为
实验小组用如图所示装置对苯甲酸异丙酯的制备进行探究。下列说法错误的是A.适当增加 的用量可增大苯甲酸的转化率B.仪器b可用仪器c代替C.实验后混合液经NaOH溶液、水洗涤后可获得粗品D.分水器中水层高度不变时可停止加热a
实验后混合液经NaOH溶液洗涤会使产物水解造成产率下降,C错误;分水器中水层高度不变时表示不再产生水,即反应达到平衡,可停止加热,D正确。
三、油脂的组成、性质和应用
4.“油”在生活生产中应用广泛,下列有关“油”的说法正确的是A.食用油的主要成分是不饱和高级脂肪酸甘油酯,属于天然有机高分子B.汽油、煤油、生物柴油等均来源于石油,主要成分都是烃类C.甘油是丙三醇的俗称,既可以做护肤品,又可以制作炸药D.天然奶油、黄油等是从牛奶或羊奶中提取出来的半固态物质,属于蛋白质
食用油的主要成分是不饱和高级脂肪酸甘油酯,但油脂相对分子质量较小,故其不属于有机高分子,A错误;汽油、煤油等均来源于石油,主要成分都是烃类,而生物柴油的主要成分是硬脂酸甲酯,属于酯类物质,不是烃类,也不来源于石油,B错误;甘油是丙三醇的俗称,具有很强的保湿功能,可以做护肤品,其与硝酸、浓硫酸反应生成的三硝酸甘油酯是一种烈性炸药,C正确;天然奶油、黄油等是从牛奶或羊奶中提取出来的半固态物质,属于油脂,不属于蛋白质,D错误。
5.某物质的结构为 ,下列关于该物质的叙述正确的是A.一定条件下与氢气反应可以生成硬脂酸甘油酯B.1 ml该物质一定条件下可与3 ml H2发生加成反应C.与氢氧化钠溶液混合加热能得到肥皂的主要成分D.与其互为同分异构体且完全水解后产物相同的油脂有三种
脂肪、油、矿物油三者的比较
1.胺(1)概念 取代氨(NH3)分子中的 原子而形成的化合物。(2)通式胺有三种结构通式:
(3)化学性质——碱性胺类化合物具有碱性,如苯胺能与盐酸反应,生成可溶于水的苯胺盐酸盐,反应的化学方程式为 ___________ 。
2.酰胺(1)组成和结构酰胺是羧酸分子中羟基被氨基取代得到的化合物。其结构一般表示为___________,其中的 叫做酰基, 叫做酰胺基。
、 、 ,其中 是酰胺的官能团,R1、R2可以相同,也可以不同。
(3)化学性质——水解反应
1.甲胺的结构简式为OHC—NH2( )2.胺类化合物具有碱性( )3.胺的通式一般写作R—NH2( )4.胺与羧酸反应生成酰胺基的反应类型与酯化反应的反应类型不同( )5.C4NH11的胺类同分异构体共有8种(不考虑立体异构)( )
1.乙酰苯胺是磺胺类药物的原料,其结构如图所示,下列关于乙酰苯胺的说法正确的是A.分子式为C8H9NOB.乙酰苯胺是一种芳香烃C.1 ml乙酰苯胺最多能和含2 ml NaOH的水溶液完全反应D.分子中所有原子一定在同一平面上
2.(2022·海南,12改编)化合物“E7974”具有抗肿瘤活性,结构简式如下,下列有关该化合物说法正确的是A.不能使Br2的CCl4溶液褪色B.分子中含有4种官能团C.分子中含有4个手性碳原子D.1 ml该化合物最多与2 ml NaOH反应
连有4个不同原子或基团的饱和碳原子是手性碳原子,因此化合物“E7974”含有的手性碳原子用*标注如图: ,共3个,C错误;分子中两个酰胺基和一个羧基均能与NaOH溶液反应,故1 ml该化合物最多与3 ml NaOH反应,D错误。
根据结构简式可知,“E7974”含有碳碳双键,可使Br2的CCl4溶液褪色,A错误;由结构简式可知,分子中含有取代氨基、酰胺基、碳碳双键、羧基,共4种官能团,B正确;
3.氯硝柳胺的结构简式如图。下列说法不正确的是A.氯硝柳胺属于芳香族化合物B.氯硝柳胺含有5种官能团C.氯硝柳胺不能与碳酸氢钠溶液反应D.氯硝柳胺能发生加成、取代反应
该物质中含有苯环,属于芳香族化合物,A正确;该物质中含有酚羟基、碳氯键、酰胺基、硝基,共4种官能团,B错误;该物质中不含羧基,所以不能和碳酸氢钠溶液反应,C正确;该物质中含有苯环,可以发生加成反应,酚羟基的邻位碳原子上有氢原子,可以和溴发生取代反应,D正确。
1.(2023·全国甲卷,8)藿香蓟具有清热解毒功效,其有效成分结构如图。下列有关该物质的说法错误的是A.可以发生水解反应B.所有碳原子处于同一平面C.含有2种含氧官能团D.能与溴水发生加成反应
藿香蓟的分子结构中含有酯基,因此其可以发生水解反应,A说法正确;分子结构中的右侧有一个饱和碳原子连接着两个甲基,所有碳原子不可能处于同一平面,B说法错误;
分子中含有酯基和醚键2种含氧官能团,C说法正确;分子中含有碳碳双键,能与溴水发生加成反应,D说法正确。
2.(2023·北京,11)化合物K与L反应可合成药物中间体M,转化关系如下。已知L能发生银镜反应,下列说法正确的是A.K的核磁共振氢谱有两组峰B.L是乙醛C.M完全水解可得到K和LD.反应物K与L的化学计量比是1∶1
K分子结构对称,分子中有3种不同化学环境的氢原子,核磁共振氢谱有3组峰,A错误;根据原子守恒可知1个K与1个L反应生成1个M和2个H2O,L应为乙二醛,B错误、D正确;
M发生完全水解时,酰胺基水解,得不到K和L,C错误。
3.(2023·新课标卷,8)光学性能优良的高分子材料聚碳酸异山梨醇酯可由如下反应制备。下列说法错误的是A.该高分子材料可降解B.异山梨醇分子中有3个手性碳C.反应式中化合物X为甲醇D.该聚合反应为缩聚反应
4.(2022·河北,2)茯苓新酸DM是从中药茯苓中提取的一种化学物质,具有一定生理活性,其结构简式如图。关于该化合物,下列说法错误的是A.可使酸性KMnO4溶液褪色B.可发生取代反应和加成反应C.可与金属钠反应放出H2D.分子中含有3种官能团
分子中含有碳碳双键,故可使酸性高锰酸钾溶液褪色,A正确;分子中含有碳碳双键,故可发生加成反应,含有羧基和羟基,故能发生取代反应,B正确;
分子中含有羧基和羟基,故能与金属钠反应放出H2,C正确;分子中含有碳碳双键、羧基、羟基和酯基4种官能团,D错误。
5.(2022·湖南,3)聚乳酸是一种新型的生物可降解高分子材料,其合成路线如下:下列说法错误的是A.m=n-1B.聚乳酸分子中含有两种官能团C.1 ml乳酸与足量的Na反应生成1 ml H2D.两分子乳酸反应能够生成含六元环的分子
根据氧原子守恒可得:3n=2n+1+m,则m=n-1,A正确;聚乳酸分子中含有三种官能团,分别是羟基、羧基、酯基,B错误;1个乳酸分子中含有1个羟基和1个羧基,则1 ml乳酸和足量的Na反应生成1 ml H2,C正确;乳酸分子中含有羟基和羧基,则两分子乳酸可以反应生成含六元环的分子( ),D正确。
1.下列说法正确的是A.油脂水解可得到乙醇和高级脂肪酸B.油脂在酸性条件下的水解反应是皂化反应C.植物油和动物脂肪都不能使溴水褪色D.糖类和油脂都是由碳、氢和氧三种元素组成的
油脂水解可得到甘油和高级脂肪酸,A项错误;油脂在碱性条件下的水解反应才称为皂化反应,B项错误;植物油是不饱和高级脂肪酸的甘油酯,能使溴水褪色,C项错误。
A.用饱和Na2CO3溶液洗涤产物后分液B.使用浓硫酸作催化剂C.采用水浴加热D.可使用冷凝回流加分水器的方式提高产率
2.借助下表提供的信息分析,下列实验室制备乙酸丁酯所采取的措施不正确的是
乙酸丁酯中混有乙酸和1-丁醇,用饱和碳酸钠溶液进行洗涤,可以中和乙酸,溶解1-丁醇,降低乙酸丁酯在水中的溶解度,有利于乙酸丁酯的分层,A正确;实验室制备乙酸丁酯的反应温度需略高于126.3 ℃,而水浴的最高温度为100 ℃,C错误;使用冷凝回流加分水器不断分离出生成的水,促使酯化反应正向进行,有利于提高乙酸丁酯的产率,D正确。
3.一种光刻胶树脂单体的结构简式如图所示。下列说法正确的是A.该有机物分子式为C12H19O2B.分子中存在3个手性碳原子C.与足量氢气加成,消耗2 ml H2D.该单体水解产物不能发生消去反应
4.苯甲酸常用作食品添加剂。下列有关苯甲酸的说法正确的是A.其同系物中相对分子质量最小的是C7H6O2B.其分子中所有碳原子共面C.若与醇反应得到碳、氢原子个数比为9∶10的酯,则该醇一定是乙醇D.其钠盐可用作奶粉中的抗氧化剂
苯甲酸的同系物中相对分子质量最小的是C8H8O2,A错误;C项中的醇可能是乙二醇,C错误;苯甲酸钠是常用的食品防腐剂,不能用作奶粉中的抗氧化剂,D错误。
6.(2023·广西来宾模拟)2022年卡塔尔世界杯期间对大量盆栽鲜花施用了S-诱抗素制剂,以保证鲜花盛开。S-诱抗素的分子结构如图,下列关于该分子说法正确的是A.S-诱抗素的分子式为C13H18O5B.S-诱抗素分子中含有5种官能团C.1 ml S-诱抗素最多能与1 ml NaOH反应D.S-诱抗素在一定条件下能发生缩聚反应和氧化反应
S-诱抗素的分子式为C14H18O5,A错误;根据S-诱抗素的结构分析,含有碳碳双键、酯基、羟基、羧基4种官能团,B错误;因为分子中含有酯基和羧基,所以1 ml S-诱抗素最多能与2 ml NaOH反应,C错误;S-诱抗素中含有—OH和—COOH,能发生缩聚反应,含有碳碳双键,能发生氧化反应,D正确。
7.(2023·辽宁葫芦岛模拟)肉桂酸苄酯可用于制作香料,结构简式如图所示。下列关于肉桂酸苄酯的说法正确的是A.是苯的同系物B.1 ml该酯可与8 ml H2发生加成反应C.在碱性条件下可稳定存在D.分子式为C16H14O2
酯基不能与氢气加成,则1 ml该酯可与7 ml H2发生加成反应,B错误;该有机物中含有酯基,在碱性条件下会发生水解生成羧酸盐和醇,C错误。
8.(2023·河南安阳第一次联考)对苯二甲酸双羟乙酯可用作香料,其结构简式如图所示。下列关于对苯二甲酸双羟乙酯的说法错误的是A.分子式为C12H14O6B.可由 和 发生取代反应进行制备C.能发生氧化反应和缩聚反应D.苯环上的二氯代物有2种
对苯二甲酸与乙二醇发生酯化反应可以制备该有机物,B正确;
该有机物含有2个醇羟基,能与二元羧酸发生缩聚反应,能发生氧化反应,C正确;采用“定一移一”的方法可知,苯环上的二氯代物不止2种,D错误。
9.一定量的某有机物和足量Na反应得到Va L氢气,取另一份等物质的量的同种有机物和足量NaHCO3反应得Vb L二氧化碳,若在同温同压下Va=Vb≠0,则该有机物可能是①CH3CH(OH)COOH ②HOOC—COOH ③CH3CH2COOH④HOOCCH2CH(OH)CH2COOH ⑤CH3CH(OH)CH2OHA.② B.②③④C.④ D.①
解答本题时注意以下两点:①1 ml —OH或1 ml —COOH与足量金属钠反应分别放出0.5 ml H2;②醇羟基不与NaHCO3反应,1 ml —COOH与足量NaHCO3反应放出1 ml CO2。
10.乙酰苯胺俗称“退热冰”,实验室合成路线如下(反应条件略去),下列说法错误的是A.三个反应都是取代反应B.反应①提纯硝基苯的方法为碱洗→分液 →水洗→分液→蒸馏C.反应②中加入过量酸,苯胺产率降低D.在乙酰苯胺的同分异构体中,能发生水解的不少于3种
乙酰苯胺的同分异构体中可以水解的有酰胺类,如邻甲基甲酰苯胺、间甲基甲酰苯胺、对甲基甲酰苯胺、苯乙酰胺、邻甲基苯甲酰胺、间甲基苯甲酰胺等,所以在乙酰苯胺的同分异构体中,能发生水解的不少于3种,故D正确。
11.乙酸异戊酯天然存在于香蕉、苹果等水果和浆果中,具有香蕉香味。某化学兴趣小组在实验室中利用乙酸和异戊醇( )制备乙酸异戊酯,实验装置如图1所示(加热及夹持仪器略),相关物质的有关性质如表所示。
下列说法正确的是A.冷凝管中冷水应从b口进a口出B.将装置中的直形冷凝管换成球形冷凝管, 冷凝效果可能更好C.将装置Ⅱ换成图2所示装置效果更好D.加入过量的乙酸可提高异戊醇的转化率
冷凝管中冷水应“下进上出”,即a口进b口出,A项错误;该装置中冷凝管倾斜放置,球形冷凝管适合竖直放置,倾斜放置时容易残留液体,B项错误;NaOH溶液能使生成的酯发生水解,C项错误。
酰胺在碱性条件下水解生成羧酸盐和氨气,C错误。
13.莽草酸是合成治疗禽流感的药物——达菲(Tamiflu)的原料之一。莽草酸的结构简式为 。(1)莽草酸的分子式是__________。
(2)莽草酸与溴的四氯化碳溶液反应的化学方程式为____________________________ (有机物用结构简式表示,下同)。
(3)莽草酸与乙醇反应的化学方程式是_________________________________________________。
(4)17.4 g莽草酸与足量碳酸氢钠溶液反应,生成二氧化碳的体积(标准状况)为________。
(5)莽草酸在浓硫酸作用下加热可得到B(B的结构简式为 ),其反应类型是___________。
14.有机物H(C9H8O4)是洁面化妆品的中间体,以A为原料合成有机物H的路线如图:
回答下列问题:(1)A的化学名称为_______。
(2)由D生成E所用的试剂和反应条件为______________________。(3)由E生成F的反应类型为___________,F的结构简式为____________________。
(4)G与新制的Cu(OH)2反应的化学方程式为_____________________________________________________________________________________________________。
(5)H长期暴露在空气中容易变质的主要原因是__________________________________________。
H为酚类化合物,易被空气中的氧
(6)参照上述流程,设计以乙醇为原料制备CH3CH==CHCOOH的合成路线(其他无机试剂任选)。
,G发生氧化反应,然后酸化生成H为 。
利用已知信息③实现碳链变化,乙醇发生催化氧化反应生成乙醛,2分子乙醛反应生成CH3CH==CHCHO,再进一步氧化生成CH3CH==CHCOOH。
备战2025届新高考化学一轮总复习第9章有机化学基础第50讲羧酸及其衍生物课件: 这是一份备战2025届新高考化学一轮总复习第9章有机化学基础第50讲羧酸及其衍生物课件,共52页。PPT课件主要包含了课标指引,考点二胺和酰胺,目录索引,素养发展进阶,必备知识•梳理,氢原子,COOH,脂肪酸,关键能力•提升,吸水剂等内容,欢迎下载使用。
2024届高三化学一轮复习课件:烃的衍生物(二) 羧酸 羧酸衍生物: 这是一份2024届高三化学一轮复习课件:烃的衍生物(二) 羧酸 羧酸衍生物,共3页。PPT课件主要包含了烃基或氢原子,COOH,冰醋酸,RCOOR,+3H2,题组一羧酸,题组二酯和油脂,苯甲醛,OHCCHO,CH3CHBr2等内容,欢迎下载使用。
2024届高考一轮复习 第九章 有机化学 第6讲 羧酸 羧酸衍生物课件PPT: 这是一份2024届高考一轮复习 第九章 有机化学 第6讲 羧酸 羧酸衍生物课件PPT,共59页。PPT课件主要包含了HCOOH,COOH,CHO,常见的羧酸,HOOCCOOH,RCOOR′,物理性质,RCOOH+R′OH,油脂的化学性质,皂化反应等内容,欢迎下载使用。

