2024年西藏自治区日喀则市白朗县中考一模化学试题(原卷版+解析版)
展开可能用到的相对分子质量:Fe-56 S-32 O-16 H-1 Cu-64
一、选择题:本大题共8小题,每小题2分,共16分。
1. 下列涉及化学变化的是
A 光合作用B. 冰雪融化C. 海水蒸发D. 溪水流淌
【答案】A
【解析】
【详解】A、光合作用,有氧气等新物质生成,属于化学变化;
B、冰雪融化,只是状态发生了改变,无新物质生成,属于物理变化;
C、海水蒸发,只是水的状态发生了改变,无新物质生成,属于物理变化;
D、溪水流淌,无新物质生成,属于物理变化。
故选A。
2. 青海是生态大省,要筑牢生态保护屏障。下列做法不符合这一理念的是
A. 提倡步行、骑自行车等“低碳”出行方式B. 生活中露天焚烧废旧塑料和橡胶
C. 公共场所禁止吸烟D. 大力开展植树造林活动
【答案】B
【解析】
【详解】提倡步行、骑自行车等“低碳”出行方式 ,公共场所禁止吸烟都能减少污染物的排放,有利于保护环境;大力开展植树造林活动有利于提高空气净化能力;生活中露天焚烧废旧塑料和橡胶,会产生大量有害气体和烟尘,污染环境。选B
3. 为了更好地认识绚丽多彩的物质世界,我们应掌握物质分类法。下列物质中属于化合物的是
A. 牛奶B. 石墨C. 酥油茶D. 蒸馏水
【答案】D
【解析】
【详解】A、牛奶中含有水和蛋白质等物质,属于混合物,故选项不符合题意;
B、石墨是由碳元素组成的单质,不属于化合物,故选项不符合题意;
C、酥油茶中含有多种物质,属于混合物,故选项不符合题意;
D、蒸馏水是由氢元素和氧元素组成的纯净物,属于化合物,故选项符合题意。
故选D。
4. 荔枝生长过程中,需要施肥为果树补充营养。下列属于复合肥是
A. NH4H2PO4B. CO(NH2)2C. NH4NO3D. KCl
【答案】A
【解析】
【详解】A、磷酸二氢铵含有氮、磷、钾三种元素中的N、P元素,属于复合肥,符合题意;
B、尿素含有氮、磷、钾三种元素中的氮元素,属于氮肥,不符合题意;
C、硝酸铵含有氮、磷、钾三种元素中的氮元素,属于氮肥,不符合题意;
D、氯化钾含有氮、磷、钾三种元素中的钾元素,属于钾肥,不符合题意。
故选A。
5. 下列实验现象描述错误的是
A. 硫粉在氧气中燃烧产生的淡蓝色火焰
B. 将带火星的木条伸入到盛有氧气的集气瓶中,木条复燃
C. 熟石灰与(NH4)2SO4,产生有刺激性气味的气体
D. 铝丝插入硫酸铜溶液中,铝丝表面有红色物质析出
【答案】A
【解析】
【详解】A、硫粉在空气中燃烧产生的淡蓝色火焰,硫粉在氧气中燃烧产生的蓝紫色火焰,错误,
B、氧气具有助燃性,故将带火星的木条伸入到盛有氧气的集气瓶中,木条复燃,正确,
C、熟石灰与(NH4)2SO4会相互反应产生氨气,故有刺激性气味气体生成,正确,
D、金属铝的活动性比铜强,故铝丝插入硫酸铜溶液中,铝能将铜置换出来,所以铝丝表面有红色物质析出,正确,
故选A
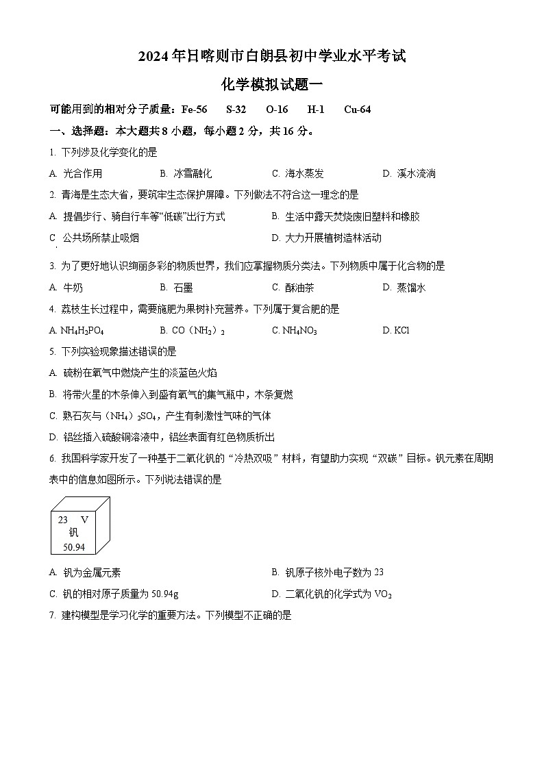
6. 我国科学家开发了一种基于二氧化钒的“冷热双吸”材料,有望助力实现“双碳”目标。钒元素在周期表中的信息如图所示。下列说法错误的是
A. 钒为金属元素B. 钒原子核外电子数为23
C. 钒的相对原子质量为50.94gD. 二氧化钒的化学式为VO2
【答案】C
【解析】
【详解】A、根据钒元素在周期表中的信息可知,钒为金属元素,故说法正确;
B、根据钒元素在周期表中的信息可知,原子序数=核外电子数=质子数=核电荷数=23,故说法正确;
C、根据钒元素在周期表中的信息可知,钒的相对原子质量为50.94,故说法错误;
D、根据氧化物的书写原则,氧化物中,氧在后,并在氧元素右下角标出氧原子的个数,则二氧化钒的化学式为VO2,故说法正确;
故选C。
7. 建构模型是学习化学的重要方法。下列模型不正确的是
A 空气组成(按体积分数)
B. 溶解性与溶解度关系
C. pH与溶液酸碱性
D. 原子核结构
【答案】D
【解析】
【分析】
【详解】A、空气中体积分数的含量:氮气占78%,氧气占21%,稀有气体0.94%,二氧化碳0.03%,其他成分占0.03%,模型正确,故A不符合题意;
B、物质的溶解度大于10克时为易溶,当物质的溶解度在10克至1克时为可溶,当物质的溶解度在1克至0.01克微溶,小于0.01克为难溶,模型正确,故B不符合题意;
C、pH=7为中性,pH小于7的为酸性,pH大于7的为碱性,模型正确,故C不符合题意;
D、原子核在原子内,原子核内有质子和中子,电子绕着原子核作高速运动,模型不正确,故D符合题意;
故选D。
8. 如图所示的四个图像,能正确反映对应变化关系的是
A. 水的电解
B. 加热一定量KMnO4固体
C. 表示在密闭容器中用红磷测定空气中氧气的含量,瓶内压强的变化
D. 将一定质量的硫酸铜溶液倒入盛有铁钉的烧杯中
【答案】D
【解析】
【详解】A、水的电解,氢气与氧气的体积比为2:1,纵坐标应为生成气体的体积,故选项错误;
B、高锰酸钾分解要产生二氧化锰、锰酸钾和氧气,随着高锰酸钾的分解,固体中氧元素的质量减少,但由于完全分解后剩余固体中含有锰酸钾和二氧化锰,所以固体中氧元素的含量不会减小为零,故选项错误;
C、在密闭容器中用红磷测定空气中氧气的含量,红磷燃烧放出大量的热,导致瓶内压强增大,当反应结束,容器逐渐冷却,压强减小,因为燃烧消耗氧气的,瓶内压强的变化以最终压强比初始状态减少,故选项错误;
D、起始时有铁钉故有一定的固体质量起点不为零,根据铁和硫酸铜反应的化学方程式,,铁和铜的质量关系为56:64,可知,反应过程中固体的质量增加,当完全反应后固体的质量不再变化,呈水平线,故选项正确。
故选:D。
二、填空题。(本大题共6小题,化学方程式每空2分,其余每空1分,共28分。)
9. 家庭厨房就是一个小世界,“锅碗瓢盆”和“柴米油盐”中包含着许多化学知识。
(1)下列厨房用品的主要材料属于金属材料的是______(填写序号,下同),属于有机合成材料的是________。
①竹筷 ②铁锅 ③塑料调味盒 ④铝壶
(2)均衡膳食有利于人体健康,达娃同学家某天中午的食谱如下:米饭、红烧排骨、花生米、凉拌牛肉、酸奶,从营养学的角度考虑,你建议食谱中应该增加_______(填序号)。
①油饼 ②炒鸡蛋 ③素炒小白菜 ④麻婆豆腐
(3)84消毒液作为常用的消毒剂,其主要成分为次氯酸钠(NaC1O),其中氯元素的化合价为______。
【答案】(1) ①. ②④ ②. ③
(2)③ (3)+1
【解析】
【小问1详解】
①竹筷由竹子制成,竹子属于天然材料;②铁锅由铁制成,铁属于金属材料;③塑料调味盒由塑料制成,塑料属于有机合成材料;④铝壶由铝制成,铝属于金属材料;
由分析可知属于金属材料的是②④;属于有机合成材料的是③;
【小问2详解】
米饭中富含淀粉,淀粉属于糖类;红烧排骨、凉拌牛肉、酸奶中富含蛋白质;花生米中富含油脂;从营养学的角度考虑,该食谱中缺少的营养物质为维生素,则该食谱中应该增加富含维生素的食物,素炒小白菜中富含维生素,故选:③;
【小问3详解】
次氯酸钠(NaC1O)中氧元素化合价为-2,钠元素化合价为+1,设氯元素化合价为x,根据在化合物中各元素化合价的代数和为零可得,解得,故次氯酸钠(NaC1O)中氯元素的化合价为+1。
10. 已知A~G为初中化学常见的物质。如图所示“→”表示转化关系,“—”表示相互能发生反应。已知A是人体胃液中含有的酸,E是最轻的气体,B和D所含元素相同。请回答:
(1)写出下列物质的化学式:A_______。
(2)B物质的一种用途______。
(3)写出F→E的化学反应方程式_______。
【答案】(1)HCl (2)灭火(合理即可)
(3)2H2O2H2↑+O2↑
【解析】
【分析】A是人体胃液中含有的酸,则为HCl;E是最轻的气体,则为氢气;盐酸能和碳酸盐反应生成二氧化碳气体,二氧化碳和一氧化碳能相互转化,而B和D所含元素相同,则B为二氧化碳、D为一氧化碳;金属氧化物能和盐酸反应,且金属氧化物能和一氧化碳反应,则C为金属氧化物,为氧化铁或氧化铜等;氢气和水能相互转化,氧化钙能和水反应生成氢氧化钙,氢氧化钙能和盐酸反应,则F为水、G为氢氧化钙。
小问1详解】
由分析可知,A为HCl。
【小问2详解】
B为二氧化碳,二氧化碳不可燃也不助燃,可用于灭火,且二氧化碳可作气体肥料等。
【小问3详解】
F为水,E为氢气,电解水生成氢气和氧气,反应的化学方程式为:。
11. 如表是KNO3、NaCl在不同温度下的溶解度:
根据表信息,完成下列各题
(1)60℃时,KNO3的溶解度为________。
(2)10℃时,将KNO3和NaCl的饱和溶液同时升高温度到30℃,所得溶液中溶质的质量分数的大小关系是:前者______后者(填“大于”“小于”或“等于”)。
(3)20℃时,15gNaCl加入到40g水中充分溶解所得溶液的质量为_______。
【答案】(1)110g
(2)小于 (3)54.4g
【解析】
【小问1详解】
60℃时,KNO3的溶解度为110g;
【小问2详解】
10℃时,KNO3的溶解度为20.9g,NaCl的溶解度为35.8g,KNO3和NaCl的饱和溶液中溶质的质量分数的大小关系为KNO3<NaCl,硝酸钾和氯化钠的溶解度均随温度升高而增大,将KNO3和NaCl的饱和溶液同时升高温度到30℃,硝酸钾和氯化钠的溶解度均增大,变为不饱和溶液,溶液组成不变,则溶质质量分数不变,所是KNO3小于NaCl;
【小问3详解】
20℃时,NaCl的溶解度为36g,即100g水中最多能溶解36g氯化钠,达到饱和状态,则40g水中最多只能溶解氯化钠的质量为,所以15gNaCl加入到40g水中充分溶解所得溶液的质量为50g+14.4g=54.4g。
12. 请根据下列装置图,回答有关问题:
(1)写出图中标号仪器的名称:①______;②______。
(2)写出用氯酸钾和二氧化锰反应的化学方程式_______。
(3)实验室常用加热无水醋酸钠与碱石灰固体混合物制取甲烷,应选择的发生装置是_____(填字母)。
【答案】(1) ①. 长颈漏斗 ②. 集气瓶
(2)2KClO32KCl+3O2↑
(3)A
【解析】
【小问1详解】
仪器的名称:①长颈漏斗;②集气瓶;
【小问2详解】
氯酸钾在二氧化锰催化作用下加热生成氯化钾和氧气,该反应的化学方程式为:2KClO32KCl+3O2↑;
【小问3详解】
加热无水醋酸钠与碱石灰固体混合物制取甲烷,反应为固固加热反应,选择固固加热型发生装置,故应选择的发生装置是A。
13. 化学是一门以实验为基础的科学,根据如图所示的实验回答下列问题:
(1)图A中观察到的实验现象是______。
(2)由B图对比可知,铁生锈的条件之一是______。
(3)实验C中酒精灯加网罩的作用______。
(4)图D电解水时,常在水中加入硫酸钠的目的是______,该实验得到的结论为______。
【答案】(1)乒乓球碎片先燃烧
(2)与氧气接触 (3)集中火焰,提高温度
(4) ①. 增强水的导电性 ②. 水是由氢元素和氧元素组成的
【解析】
【小问1详解】
实验A中,滤纸碎片、乒乓球碎片均与氧气接触,乒乓球碎片的着火点低,故观察到的实验现象是:乒乓球碎片先燃烧;
【小问2详解】
实验B中,左边试管中的铁钉与水接触,不生锈,右边试管中的铁钉与氧气和水接触,生锈,说明铁生锈需要与氧气接触;
【小问3详解】
实验C中,木炭和氧化铜需要在高温下反应生成铜和二氧化碳,故实验C中酒精灯加网罩的作用:集中火焰、提高温度;
【小问4详解】
纯水不导电,在水中加入硫酸钠的目的是:增强水的导电性;
电解水生成氢气和氧气,氢气由氢元素组成,氧气由氧元素组成,根据质量守恒定律,化学反应前后,元素的种类不变,可得水是由氢元素和氧元素组成的。
14. 回答下列问题:
(1)氢化钙固体是登山运动员常用的能源提供剂。某探究小组的同学通过查阅资料得知,氢化钙(CaH2)遇水反应生成氢氧化钙和氢气,请写出该反应的化学方程式_______。
探究小组的同学把一定量的CaH2加入Na2CO3溶液中,充分反应后过滤,得到滤渣和滤液。经检验滤渣的成分是碳酸钙。
【提出问题】滤液中溶质的成分是什么?
【猜想与假设】
(2)猜想一:NaOH
猜想二:NaOH和Ca(OH)2
猜想三:NaOH和______
猜想四:NaOH、Na2CO3和Ca(OH)2
经过讨论,大家认为猜想四不合理,用化学方程式说明原因_______。
(3)【实验证明】
【答案】(1)CaH2+2H2O=Ca(OH)2+2H2↑
(2) ①. Na2CO3 ②. Na2CO3+Ca(OH)2=CaCO3↓+2NaOH
(3) ①. 无明显现象 ②. 稀盐酸
【解析】
【小问1详解】
氢化钙(CaH2)遇水反应生成氢氧化钙和氢气,方程式为:CaH2+2H2O=Ca(OH)2+2H2↑;
【小问2详解】
一定量的CaH2加入Na2CO3溶液中,氢化钙与水反应生成氢氧化钙和氢气,氢氧化钙与碳酸钠反应生成碳酸钙沉淀和氢氧化钠,两者恰好完全反应,溶液中溶质只含有氢氧化钠,若碳酸钠过量,则溶质为氢氧化钠和碳酸钠,若氢氧化钙过量,则溶质为氢氧化钠和氢氧化钙,结合其它猜想情况,故猜想三为:NaOH和Na2CO3,故填:Na2CO3;
猜想四是不合理的,因为碳酸钠与氢氧化钙不能共存,碳酸钠与氢氧化钙反应生成碳酸钙白色沉淀和氢氧化钠,化学方程式为:Na2CO3+ Ca(OH)2=CaCO3↓+ 2NaOH;
【小问3详解】
实验一,若猜想二不成立,滤液中没有氢氧化钙。碳酸钠与氢氧化钙反应能生成碳酸钙沉淀,所以取滤液,向其中滴入少量碳酸钠溶液,无明显现象;
实验二:碳酸钠与盐酸反应有气泡产生。另取滤液,向其中加入足量稀盐酸,产生气泡,说明滤液中含有碳酸钠,结合实验一,故可得出猜想三成立。
三、计算题:本大题共1题,共6分。
15. 现有溶质质量分数为20%的稀硫酸245g。向其中加入32g废铁屑(杂质不溶于水也不参加反应),恰好完全反应。计算:
(1)废铁屑中铁的质量分数;
(2)生成硫酸亚铁的质量:
(3)配制245g质量分数为20%的稀硫酸,需要40%的硫酸(密度为)多少毫升(结果精确到0.1)。
【答案】(1)解:稀硫酸中溶质质量:
设废铁屑中铁的质量为
则废铁屑中铁的质量分数为:
答:废铁屑中铁的质量分数为。
(2)设生成硫酸亚铁的质量为
答:生成硫酸亚铁的质量为76g。
(3)需要40%的硫酸质量:
需要40%的硫酸体积:
答:需要40%的硫酸的体积为94.2mL。
【解析】
【小问1详解】
解析见答案;
【小问2详解】
解析见答案;
【小问3详解】
解析见答案。温度/℃
10
20
30
40
50
60
70
80
90
溶解度/g
KNO3
20.9
32
45.8
64
85.5
110
138
169
202
NaCl
35.8
36
36.3
36.6
37
37.3
37.8
38.4
39
实验
现象
结论
实验一:取滤液,向其中滴入少量碳酸钠溶液
I:_______
猜想二不成立
实验二:另取滤液,向其中加入足量_____
II:产生气泡
猜想三成立
2024年西藏自治区日喀则市江孜县中考一模化学试题(原卷版+解析版): 这是一份2024年西藏自治区日喀则市江孜县中考一模化学试题(原卷版+解析版),文件包含2024年西藏自治区日喀则市江孜县中考一模化学试题原卷版docx、2024年西藏自治区日喀则市江孜县中考一模化学试题解析版docx等2份试卷配套教学资源,其中试卷共16页, 欢迎下载使用。
2024年海南省陵水县中考一模化学试题(原卷版+解析版): 这是一份2024年海南省陵水县中考一模化学试题(原卷版+解析版),文件包含2024年海南省陵水县中考一模化学试题原卷版docx、2024年海南省陵水县中考一模化学试题解析版docx等2份试卷配套教学资源,其中试卷共20页, 欢迎下载使用。
2024年贵州省贵阳市中考一模化学试题(原卷版+解析版): 这是一份2024年贵州省贵阳市中考一模化学试题(原卷版+解析版),文件包含2024年贵州省贵阳市中考一模化学试题原卷版docx、2024年贵州省贵阳市中考一模化学试题解析版docx等2份试卷配套教学资源,其中试卷共20页, 欢迎下载使用。

