重难点20 鉴赏古代诗歌艺术手法2024年高考语文专练(新高考专用)
展开命题趋势
①表达技巧过去在全国卷中是轮考点,而在2022年、2023年全国各卷中成为考查热点。
②就现有的考查题目看,其考法相对灵活:提问较宽泛,不聚焦于某一技巧,涉及技巧主要是抒情手法、表现手法、描写手法与结构技巧,而且重在赏析其效果。
一.设问形式
1.分析、判断全诗或某一联运用的结构技巧/修辞手法/表现手法/表达方式。
2.分析诗词写景/物的艺术/叙事的艺术。
3.某一抒情手法/描写手法对全诗情感表达和结构安排的作用。
4.诗人怎样通过意象表达情感/诗人如何表达情感、志向、观点。
二.设问解读
表达技巧是作者在塑造形象、创造意境、表达主旨时所采取的特殊表现手法,主要包括表达方式、表现手法、修辞手法、结构技巧四个方面。鉴赏表达技巧是诗歌鉴赏题中的考查重点,更是考查热点。当题目中涉及“艺术”“如何”“怎样”等词时,多是在考查表达技巧,且常与形象、主旨以及诗歌比较阅读等考点联系起来考查。
解题方法
(一)表达技巧是作者在塑造形象、创造意境、表达主旨时所采取的特殊的表现手法,主要分为四个方面:
一是表达方式,包括记叙、描写、议论、抒情;
二是表现手法,如象征、渲染、用典等;
三是修辞手法,如比喻、拟人、互文、顶真等;
四是结构技巧,如开门见山、卒章显志、首尾呼应、以景结情等。
赏析表达技巧题一般分为三个步骤:
点(点明技巧名称)+释(解释技巧运用)+效(分析技巧在塑造人物、表情达意方面的作用)。
1.认真审题,精准判断表达技巧
①立足整体。即把所给的判断材料当作一个整体来看,不是只看其中的一个片段。
②把握关系。关系即诗词中材料和材料之间的相互组合关系。因为诗词讲究简洁、凝练,又受诗句长短的限制,所以材料之间的关系更多地体现为诗句之间的组合关系。这种关系就是写作技巧,即表达技巧。
2.精准分析表达效果
①紧扣目的。所有的表达技巧都是为表达目的服务的,“表达技巧+表达目的”就等于表达效果。在具体诗歌中,表达目的包括写景、状物、造境、写人、叙事、抒情等方面。所谓赏析表达效果,就是运用这种技巧,看它写出了什么样的景,使景物描写得如何;描绘了什么样的事物,使该事物形象如何,营造出了什么样的意境;刻画了人物的什么形象,使人物形象如何;抒发了什么样的思想感情,使思想感情表达得如何。
②紧扣技巧。不同的表达技巧有着不同的表达效果。如比喻、拟人重在生动形象,借景抒情使情感抒发委婉含蓄,反衬、对比达到突出强调之效果。
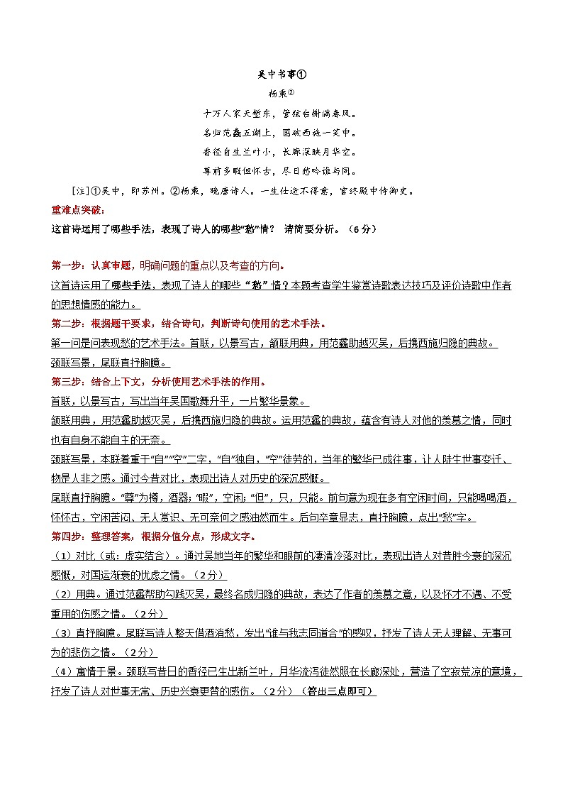
(2023上·广东惠州市第八中学高三阶段练习)阅读下面这首诗,完成下面小题。
吴中书事①
杨乘②
十万人家天堑东,管弦台榭满春风。
名归范蠡五湖上,国破西施一笑中。
香径自生兰叶小,长廊深映月华空。
尊前多暇但怀古,尽日愁吟谁与同。
[注]①吴中,即苏州。②杨乘,晚唐诗人。一生仕途不得意,官终殿中侍御史。
重难点突破:
这首诗运用了哪些手法,表现了诗人的哪些“愁”情? 请简要分析。(6分)
第一步:认真审题,明确问题的重点以及考查的方向。
第二步:根据题干要求,结合诗句,判断诗句使用的艺术手法。
第三步:结合上下文,分析使用艺术手法的作用。
第四步:整理答案,根据分值分点,形成文字。
作答步骤
第一步:认真审题,明确问题的重点以及考查的方向。
第二步:根据题干要求,结合诗句,判断诗句使用的艺术手法。
第三步:结合上下文,分析使用艺术手法的作用。
第四步:整理答案,根据分值分点,形成文字。
古代诗歌阅读
(一)(2023全国甲卷真题再现)阅读下面这首宋词,完成各题。
临江仙
晁补之
身外闲愁空满眼,就中欢事常稀。明年应赋送君诗。试从今夜数,相会几多时。
浅酒欲邀谁共劝,深情唯有君知。东溪春近好同归。柳垂江上影,梅谢雪中枝。
1.下列对这首词的理解和赏析,不正确的一项是( )
A.这首词真实描写了送别的场景,充分地表现出词人对朋友的眷恋之情。
B.词人时常感到缺乏快乐,而即将到来的离别又会强化这种愁闷的感受。
C.因不忍与朋友分别,词人更珍惜当下,数算还剩下多少时日可以相聚。
D.春天即将到来,词人希望与朋友同归东溪游览,共同欣赏春日的美景。
※2.词的结尾两句被后代评论家称赞为“绝妙”,请简要分析其妙处。
(二)(2023全国乙卷真题再现)阅读下面这首宋词,完成下面小题。
破阵子
陆游
看破空花尘世,放轻昨梦浮名,蜡屐登山真率饮,筇杖穿林自在行,身闲心太平。
料峭余寒犹力,廉纤细雨初晴。苔纸闲题溪上句,菱唱遥闻烟外声。与君同醉醒。
3.下列对这首词的理解和赏析,不正确的一项是( )
A.词人以“空花”“昨梦”喻指过往的虚无,“看破”“放轻”宣示自己告别过去。
B.词人着屐拄杖、登山穿林,一个远离尘世、悠游自在的山野隐逸形象跃然纸上。
C.细雨初晴的春日,依然会使人感觉到寒冷,但这并没有影响词人的轻松自得。
D.词人在最后表示,希望远方友人能与自己同饮共醉,表达了真挚的思念之情。
※4.这首词是如何表现人闲适心情的?请结合作品简要分析。
(三)(2023新高考II卷真题再现)阅读下面这首宋诗,完成下面小题。
湖上晚归
林 逋
卧枕船舷归思清,望中浑恐是蓬瀛。
桥横水木已秋色,寺倚云峰正晚晴。
翠羽湿飞如见避,红蕖香袅似相迎。
依稀渐近诛茅地[注],鸡犬林萝隐隐声。
【注】诛茅地:诗中指人的居所。
5.下列对这首诗的理解和赏析,不正确的一项是( )
A.诗人描写自己乘船归家途中所见,笔下画面随着行程逐次展开,自然流畅。
B.诗人眼中的景物在秋日余晖的映照之下,有动有静,多姿多彩,令人愉悦。
C.诗人如处仙境的感觉被人居之地的鸡鸣狗吠之声破坏,心情也发生了变化。
D.诗人调动多种感官,从不同的角度进行描写,状物生动,笔触鲜活而细腻。
※6.王国维说:“以我观物,故物皆著我之色彩。”这一观点在本诗中是如何得到印证的?请简要分析。
(四)(2022上·广东梅州·高三校考开学考试)阅读下面这首唐诗,完成下面小题。
送别
李白[唐代]
寻阳五溪水,沿洄直入巫山里。
胜境由来人共传,君到南中自称美。
送君别有八月秋,飒飒芦花复益愁。
云帆望远不相见,日暮长江空自流。
7.下列对这首诗的理解和赏析,不正确的一项是( )
A.根据本诗内容可知,诗人的友人即将乘船出发,沿水路驶往三峡方向。
B.诗人表示友人将去的地方景色优美,而友人的风采正与这美景相称。
C.本诗最后两句的表达方式,在《黄鹤楼送孟浩然之广陵》中也曾使用。
D.诗中前后两次使用“君”,都是指即将离别的友人,含义并无不同。
※8.本诗是如何表现离愁别绪的?请结合内容简要分析。
(五)(2022下·上海崇明·高二上海市崇明中学校考阶段练习)阅读下面的词,完成下面小题。
虞美人
【北宋】晁补之
原桑飞尽霜空杳。霜夜愁难晓。油灯野店怯黄昏。穷途不减酒杯深。故人心。
羊山古道行人少。也送行人老。—般别语重千金。明年过我小园林。话如今。
9.出版社编《历代词选》,拟为这首词添加一个题目,以下选项中合适的一项是( )
A.野望B.归隐C.饯别D.怀旧
10.下列关于这首词写作特点的说法正确的一项是( )
A.“原桑”两句以萧条之景渲染悲壮情绪。
B.“油灯”句借助典型画面表现人物心理。
C.“羊山”两句以行人情状反衬自身遭遇。
D.全词不事雕琢,用语清丽,情思宛转。
※11.从虚实结合的角度赏析词中画线部分。
(六)(2020下·安徽六安·高二校考期中)阅读下面这首宋词,完成下面小题。
客中守岁在柳家庄
白居易
守岁尊无酒,思乡泪满巾。
始知为客苦,不及在家贫。
畏老偏惊节,防愁预恶春。
故园今夜里,应念未归人。
12.下列对这首诗的赏析,不恰当的一项是( )
A.首联,开篇点题,点明时间是除夕夜。同时表现作者在外生活窘迫,连酒也没有;因极度思念家乡,泪水把衣襟都沾湿了。
B.颔联,作者知道家里生活也贫困,但是与之相比,在外更加的艰辛,因为贫困之外,又加上了刻骨的思念。
C.第三联“惊”字,表现了作者因年老而感觉到时光匆匆,而“畏老”“恶春”也是本诗所要侧重表达的情感。
D.这首律诗用语平淡朴实,明白晓畅,与李商隐的名作《锦瑟》语言风格截然不同。
※13.这首古诗运用了多种艺术手法,请任选两种加以简析。
(七)(2024上·山东济南·高三统考期末)阅读下面这首宋词,完成下面小题。
贺新郎·九日
刘克庄
湛湛长空黑。更那堪、斜风细雨,乱愁如织。老眼平生空四海,赖有高楼百尺。看浩荡千崖秋色。白发书生神州泪,尽凄凉不向牛山①滴。追往事,去无迹。
少年自负凌云笔。到而今、春华落尽,满怀萧瑟。常恨世人新意少,爱说南朝狂客②,把破帽年年拈出。若对黄花孤负酒,怕黄花也笑人岑寂。鸿北去,日西匿。
注:①牛山:在山东临淄县南,春秋时期,齐景公登临牛山,为自己的生命短暂而悲哀饮泣。②南朝狂客:指孟嘉。晋孟嘉为桓温参军,尝于重阳节共登龙山,风吹帽落而不觉。
14.下列对这首词的理解和赏析,不正确的一项是( )
A.上片首句开阔,“更那堪”两句情感变得细腻低沉,接着又以磅礴之笔一扫低沉,将诗人的感慨抒发得深沉透彻。
B.“孟嘉落帽”的典故,表达了对世人只爱说前朝掌故的不满,表面上是谈写文章,实则表达不随流俗、忧家忧国的情感。
C.词人在“春华落尽”中感叹年华老去,与“少年”壮志形成对比,满怀萧瑟,与《贺新郎》(国脉微如缕)风格迥异。
D.词人目送飞鸿北去,对故国的思恋更加强烈,但南宋国势危殆,让人忧虑,此处以天际景物作结,意境萧瑟,感慨苍凉。
※15.前人评论说,本词“大率与辛稼轩相类”。请据此谈谈你的理解。
(八)(2024上·山东临沂·高一校考阶段练习)阅读下面这首宋词,完成小题。
临江仙
陈与义①
高咏楚词酬午日②,天涯节序匆匆。榴花不似舞裙红。无人知此意,歌罢满帘风。
万事一身伤老矣,戎葵③凝笑墙东。酒杯深浅去年同。试浇桥下水,今夕到湘中。
【注】①陈与义:北宋末南宋初的爱国词人。本词是作者在建炎三年避金兵流寓湖南、湖北一带,逢端午感怀而作。②楚词:亦作“楚辞”,是战国时期楚国爱国诗人屈原创作的一种新的诗歌体裁。③午日:端午节。④戎葵:即蜀葵,夏日开花,有向阳特征。
16.下列对这首词的理解和赏析,不正确的一项是( )
A.词一开头,透露了词人在节日中的感时心绪和壮阔胸襟。他高昂地吟咏楚辞度过端午节,深感天涯流落,时光之速。
B.五月的榴花触动了词人,让他回忆起过去酒宴高会、观舞听歌的情景,榴花与舞裙的对比中,突显了江湖流徙的感伤。
C.“戎葵凝笑墙东”借戎葵向太阳的属性来喻自己始终如一的爱国思想,“凝笑”二字,正是词人自己的心灵写照。
D.“试浇桥下水,今夕到湘中”是将酒浇到水中,让凭吊之意随水流入湘江,这一行为与“一尊还酹江月”相同。
※17.本词中的“万事一身伤老矣”与辛弃疾词中的“凭谁问:廉颇老矣,尚能饭否”在内容上和情感表达方式上有何不同?请简要分析。
(九)(2023上·山东潍坊·高三昌乐二中校考阶段练习)阅读下面这首宋词,完成下面小题。
定风波•次高左藏使君韵①
【宋】黄庭坚
万里黔中一漏天,屋居终日似乘船。及至重阳天也霁,催醉,鬼门关外蜀江前。
莫笑老翁犹气岸,君看,几人黄菊上华颠②。戏马台③南追两谢,驰射,风流犹拍古人肩。
【注】①黄庭坚贬谪黔州期间创作的一首词。②华颠:白头。③戏马台:项羽所筑,今江苏徐州城南。刘裕北征,会僚属于此,赋诗为乐,谢瞻和谢灵运各赋《九日从宋公戏马台集送孔令》一首。
18.下列对这首词的理解和赏析,不正确的一项是( )
A.上阕开头二句为全词定下高昂的基调,“一漏天”“似乘船”生动地表明秋雨不止、人困室内的情状,写出贬谪之地环境恶劣。
B.上阕后三句写久雨放晴,又逢佳节,蜀江畔畅饮狂欢,“及至”“也”二词充分体现出词人喜出望外的心情。
C.本词通过重阳即事感怀,借谢瞻、谢灵运戏马台赋诗之典,淋漓尽致地表现词人豪爽的气概。
D.全词铸词造句新警生动,用典自然贴切。全篇布局上一抑三扬,语意疏宕,笔力遒劲,意境开阔。
※19.有人评价黄庭坚词“入于苏而又出于苏”。本词下阕在写法上“入于苏”,而情感上“出于苏”。请对照苏轼《念奴娇·赤壁怀古》的下阕,分析本词下阕在情感上“出于苏”的具体表现。
(十)(2023上·湖南长沙·高三雅礼中学校考阶段练习)阅读下面这首唐诗,完成下面小题。
春 尽
韩 偓①
惜春连日醉昏昏,醒后衣裳见酒痕。
细水浮花归别涧,断云含雨入孤村。
人闲易有芳时恨,地迥难招自古魂。
惭愧流莺相厚意,清晨犹为到西园。
【注】①韩偓:晚唐大臣、诗人。本诗写于朱全忠篡唐、诗人南逃寓居福建南安之时。
20.下列对这首诗的理解和赏析,不正确的一项是 ( )
A.诗人因春尽而连日醉酒,首联抓住醉酒这一行为反复渲染,突出了“惜春”之情。
B.颔联写景,落花归别涧,云雨入孤村。“别”“孤”用词精炼,暗含伤春悲己之情。
C.颈联抒情。人处悠闲,易萌春逝之憾。身在闽南,难以滋生自古人臣的忧国之心。
D.这首诗扣住“春尽”抒述情怀,语言流畅优美,格律工整,融情入景,沉挚动人。
※21.周邦彦《苏幕遮》的“鸟雀呼晴,侵晓窥檐语”句同样用拟人手法描写了鸟儿的形象,请问本诗尾联在鸟儿特点及作用上与《苏幕遮》有什么不同?请简要回答。
(十一)(2024上·山西运城·高三校考阶段练习)阅读下面两首宋诗,完成下面小题。
牧牛图
田锡
干戈扰扰遍中州,挽粟车行似水流。
何日承平如画里,短蓑长笛一川秋。
病牛
李纲
耕犁千亩实千箱,力尽筋疲谁复伤?
但得众生皆得饱,不辞羸病卧残阳。
22.下列对这两首诗的理解和赏析,不正确的一项是( )
A.《牧牛图》是一首题画诗。画里送军粮的牛车,就像流水一样,写出牛车之多,突出战乱给人民带来的沉重负担。
B.《牧牛图》中诗人所描绘的“承平”社会场景指的是,一幅在秋天原野上牧童吹笛放牧的美好画面。
C.《病牛》首句写牛为主人耕田千亩,收获千箱,两个“千”显出牛的辛劳,突出牛的功绩,虽无病字,却有病因。
D.李纲对杜甫极为推崇,“但得众生皆得饱”,与杜甫“安得广厦千万间,大庇天下寒士俱欢颜”的情感很相似。
※23.两首诗均以牛入诗,主要手法与主旨却不同,请结合作品简要分析。
(十二)(2023上·山西·高三统考阶段练习)阅读下面这首宋诗,完成下面小题。
途中
赵汝鐩
雨中奔走十来程,风卷云开陡顿晴。
双燕引雏花下教,一鸠唤妇树梢呜。
烟江远认帆樯影,山舍微闻机杼声。
最爱水边数株柳,翠条浓处两三莺。
24.下列对这首诗的理解和赏析,不恰当的一项是( )
A.“雨中奔走十来程”描写了一幅风雨途中奔走的画面,为后文写雨后天晴、燕戏鸠鸣的景象做铺垫。
B.首联“陡”“顿”二字突出了天气变幻之快,同时生动刻画了诗人内心的愉悦,侧面写出诗人在雨中忙碌奔走的姿态。
C.颔联写燕子在引领雏燕,阵阵鸠声,春意盎然;尾联的水边柳和柳处莺将诗人沉醉山水的情态推到了顶峰。
D.整首诗语言平易明畅,生动自然,又不乏用词上的精心锤炼,富有表现力,令人心醉,写尽了春光之色和春天之美。
※25.请从写作手法的角度赏析颈联。
(十三)(2024上·黑龙江鸡西·高三统考期末)阅读下面这首宋词,完成下面小题。
减字木兰花
朱敦儒
刘郎①已老,不管桃花依旧笑②。要听琵琶,重院莺啼觅谢家。
曲终人醉,多似浔阳江上泪③。万里东风,国破山河落照红。
[注释]①刘郎:指唐诗人刘禹锡。他曾被贬至南方连州、朗州等地,作者此时也因战乱而流浪南方。②崔护《题都城南庄》诗有“桃花依旧笑东风”之句。这句是说诗人已老,花月繁华引不起他的兴致。③浔阳江上:白居易《琵琶行》:“浔阳江头夜送客,枫叶荻花秋瑟瑟。”
26.下面对这首诗的理解和赏析不正确的一项是( )
A.作者作此词时已是在南渡之后,人已老,首句写“刘郎已老”有自比之意。
B.上片次句和首句紧密相连,语意有如一气呵成,大有“万事不关心”之慨。
C.下片开头一句“曲终人醉”,接着上片的“听琵琶”而来,琵琶弹奏完了,人也醉了。
D.下片三四句,词人在伤心中想象着落日映照的山河,隐喻国运衰微的迹象。
※27.古人云“材富则约以用之”,朱敦儒的这首《减字木兰花》与辛弃疾《永遇乐·京口北固亭怀古》都能做到压缩材料来表达感情,请结合两首词各举两例概括分析。
(十四)(2023上·黑龙江大庆·高三大庆实验中学校考期末)阅读下面这首宋诗,完成下面小题。
雪后到乾明寺遂宿
苏轼
门外山光马亦惊,阶前屐齿我先行。
风花误入长春苑,云月长临不夜城。
未许牛羊伤至洁,且看鸦鹊弄新晴。
更须携被留僧榻,待听催檐泻竹声。
28.下列对这首诗的理解和赏析,不正确的一项是( )
A.首联起句“山光”“马惊”可谓奇笔,诗人心中惊喜难禁,先睹为快之意呼之欲出。
B.颔联“长春苑”“不夜城”指代乾明寺,表现雪后繁华之景,给人芳菲三春的错觉。
C.颈联以一“弄”字置于“晴”上尤为活泼传神,与“云破月来花弄影”有同工之妙。
D.尾联回扣标题,诗人喜雪之情,溢于言表,意犹未尽,愿宿于此,以待赏明日之景。
※29.元丰四年(1081年)冬,黄州大雪。苏轼在《书雪》中说:“今年黄州,大雪盈尺。”诗人是如何表现“大雪盈尺”情形的?请结合诗句具体分析。
(十五)(2023上·湖北荆州·高三荆州中学校考阶段练习)阅读下面这首宋诗,完成下面小题。
题西溪无相院
张先
积水涵虚上下清,几家门静岸痕平。
浮萍破处见山影,小艇归时闻草声。
入郭僧寻尘里去,过桥人似鉴中行。
已凭暂雨添秋色,莫放修芦碍月生。
30.下列对这首诗的理解和赏析,不正确的一项是( )
A.诗人描写一场秋雨过后,无相寺边河湖溪塘都涨满了水,天光水色交融的景象,展现了西溪的独特风貌。
B.颔联从小处、远处着墨,微风初起、草声微弱等景象都被诗人一一捕捉,一见一听,错落有致,妙趣横生。
C.诗人笔下的无相院极其清净,溪水照映人影,也照见了人的内心,几乎达到“心与境寂”的禅悟境地。
D.诗人运用虚实结合、动静结合和反衬等多种手法,从不同的角度进行描写,状物生动,笔触鲜活而细腻。
※31.张先善写“影”,人称“张三影”。此诗中有三处写“影”,请简要分析它们的角度有何不同。
年份
卷别
篇名
提问方式
设题角度
2023
新高考Ⅱ卷
《湖上晚归》
王国维说:“以我观物,故物皆著我之色彩。”这一观点在本诗中是如何得到印证的?请简要分析。
借景抒情
全国
甲卷
《临江仙》
词的结尾两句被后代评论家称赞为“绝妙”,请简要分析其妙处。
景物描写
作用
全国
乙卷
《破阵子》
这首词是如何表现人闲适心情的?请结合作品简要分析。
借景抒情
2022
新高考Ⅱ卷
《送别》
本诗是如何表现离愁别绪的?请结合内容简要分析。(6分)
抒情手法
全国
乙卷
《白下驿饯唐少府》
本诗与《送杜少府之任蜀州》都是王勃的送别之作,但诗人排遣离愁的方法有所不同。请结合内容简要分析。(6分)
2019
全国
Ⅱ卷
《投长沙裴侍郎》
诗歌的颈联描写了两个具体场景,与其他各联直抒胸臆的写法不同,这样写在情感表达和结构安排方面有什么作用?(6分)
景物描写
作用
2016
全国
甲卷
《丹青引赠曹将军霸(节选)》
为了突出曹霸的高超画技,诗人作了哪些铺垫?请简要分析。(6分)
结构技巧
重难点21 古代诗歌与课内篇目比较阅读(教考衔接)2024年高考语文专练(新高考专用): 这是一份重难点21 古代诗歌与课内篇目比较阅读(教考衔接)2024年高考语文专练(新高考专用),文件包含重难点21诗歌阅读之教考衔接课内篇目原卷版docx、重难点21诗歌阅读之教考衔接课内篇目解析版docx等2份试卷配套教学资源,其中试卷共31页, 欢迎下载使用。
重难点19 鉴赏古代诗歌语言风格2024年高考语文专练(新高考专用): 这是一份重难点19 鉴赏古代诗歌语言风格2024年高考语文专练(新高考专用),文件包含重难点19诗歌阅读之鉴赏诗歌语言风格原卷版docx、重难点19诗歌阅读之鉴赏诗歌语言风格解析版docx等2份试卷配套教学资源,其中试卷共32页, 欢迎下载使用。
重难点16鉴赏诗歌思想情感价值观-2023年高考语文【热点重点难点】专练(新高考)(原卷版+解析): 这是一份重难点16鉴赏诗歌思想情感价值观-2023年高考语文【热点重点难点】专练(新高考)(原卷版+解析),共28页。试卷主要包含了读作者,知背景,找诗眼,明中心等内容,欢迎下载使用。

