人教版九年级上册课题3 制取氧气精练
展开1、分离液态空气法
原理:利用液态氧气和液态氮气的沸点不同。——是物理变化
具体过程:首先将空气净化除去杂质等,然后在高压低温的条件下,使空气液化,控制温度蒸发液态氮气,沸点较低的氮气先蒸发出来,余下的便是沸点较高的淡蓝色液态氧气,将其加压贮存在钢瓶中备用即可
2、膜分离技术(物理变化):指在分子水平上不同粒径分子的混合物在通过半透膜时,实现选择性分离的技术。
【典例1】下列有关工业上制取氧气的说法中正确的是( )
A.分离液态空气制取氧气属于分解反应
B.分离液态空气制取氧气的过程中发生物理变化
C.液氧是无色的
D.分离液态空气所得的氧气贮存在银灰色钢瓶中
【答案】B。
【解析】A、分离液态空气制取氧气是利用氧气和氮气沸点的不同,该过程中没有生成新的物质,是物理变化,故A错误;
B、根据A的解答可以知道,分离液态空气制取氧气的过程中发生物理变化,故B正确;
C、液氧是淡蓝色的,不是无色,故C错误;
D、分离液态空气所得的氧气贮存在蓝色钢瓶中,故D错误;
故选:B。
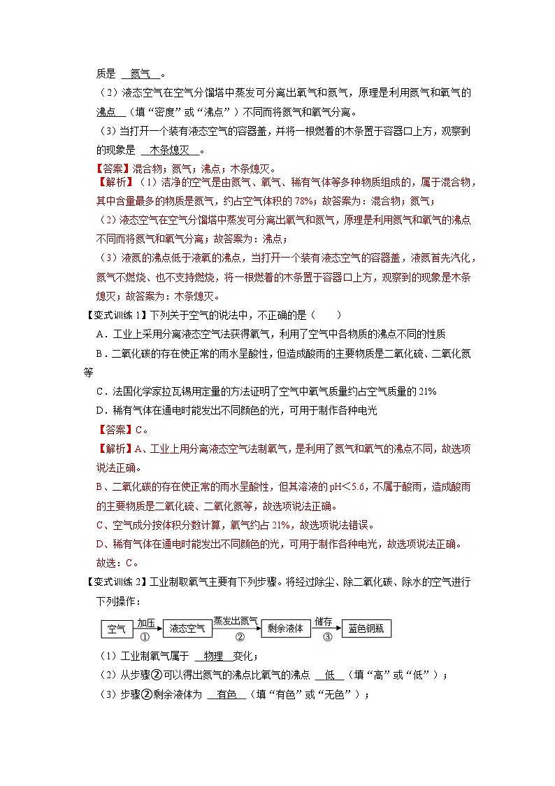
【典例2】如图为工业制取氧气的部分流程示意图,请根据图示回答相关问题:
(1)洁净的空气属于 混合物 (填“混合物”或“纯净物”),其中含量最多的物质是 氮气 。
(2)液态空气在空气分馏塔中蒸发可分离出氧气和氮气,原理是利用氮气和氧气的 沸点 (填“密度”或“沸点”)不同而将氮气和氧气分离。
(3)当打开一个装有液态空气的容器盖,并将一根燃着的木条置于容器口上方,观察到的现象是 木条熄灭 。
【答案】混合物;氮气;沸点;木条熄灭。
【解析】(1)洁净的空气是由氮气、氧气、稀有气体等多种物质组成的,属于混合物,其中含量最多的物质是氮气,约占空气体积的78%;故答案为:混合物;氮气;
(2)液态空气在空气分馏塔中蒸发可分离出氧气和氮气,原理是利用氮气和氧气的沸点不同而将氮气和氧气分离;故答案为:沸点;
(3)液氮的沸点低于液氧的沸点,当打开一个装有液态空气的容器盖,液氮首先汽化,氮气不燃烧、也不支持燃烧,将一根燃着的木条置于容器口上方,观察到的现象是木条熄灭;故答案为:木条熄灭。
【变式训练1】下列关于空气的说法中,不正确的是( )
A.工业上采用分离液态空气法获得氧气,利用了空气中各物质的沸点不同的性质
B.二氧化碳的存在使正常的雨水呈酸性,但造成酸雨的主要物质是二氧化硫、二氧化氮等
C.法国化学家拉瓦锡用定量的方法证明了空气中氧气质量约占空气质量的21%
D.稀有气体在通电时能发出不同颜色的光,可用于制作各种电光
【答案】C。
【解析】A、工业上用分离液态空气法制氧气,是利用了氮气和氧气的沸点不同,故选项说法正确。
B、二氧化碳的存在使正常的雨水呈酸性,但其溶液的pH<5.6,不属于酸雨,造成酸雨的主要物质是二氧化硫、二氧化氮等,故选项说法正确。
C、空气成分按体积分数计算,氧气约占21%,故选项说法错误。
D、稀有气体在通电时能发出不同颜色的光,可用于制作各种电光,故选项说法正确。
故选:C。
【变式训练2】工业制取氧气主要有下列步骤。将经过除尘、除二氧化碳、除水的空气进行下列操作:
(1)工业制氧气属于 物理 变化;
(2)从步骤②可以得出氮气的沸点比氧气的沸点 低 (填“高”或“低”);
(3)步骤②剩余液体为 有色 (填“有色”或“无色”);
(4)储存在蓝色钢瓶里的“工业液氧”是 混合物 (填“纯净物”或“混合物”);
(5)用 点燃的木条 可以区分空气、“工业液氧”和二氧化碳;
(6)为纪念人类成功攀登珠穆朗玛峰50周年,中国登山协会业余登山队2003年5月21日再次登顶成功。登山队必备的物品之一是氧气瓶,此时氧气的作用是 供给呼吸 。氧气与体内的葡萄糖发生反应,提供人体活动所需的能量,并生成二氧化碳和水,写出该反应的文字表达式 葡萄糖+氧气水+二氧化碳 。
【答案】(1)物理;(2)低;(3)有色;(4)混合物;(5)点燃的木条;(6)供给呼吸;葡萄糖+氧气水+二氧化碳。
【解析】(1)工业制氧气没有新物质的生成,属于物理变化;
(2)从步骤②可以看出,液氮首先气化,所以可得出氮气的沸点比氧气的沸点低;
(3)氮气与氧气的沸点不同,氮气沸点低,先汽化,因此,剩余的液体主要是液氧,液氧是淡蓝色的;
(4)储存在蓝色钢瓶里的“工业液氧”中含有氧气、稀有气体等多种物质,属于混合物;
(5)氧气具有助燃性,二氧化碳不燃烧也不支持燃烧,所以可以用燃着的木条区分空气、“工业液氧”和二氧化碳,木条燃烧更旺盛的是“工业液氧”,木条立即熄灭的是二氧化碳,木条燃烧无明显变化的则是空气;
(6)登山队必备的物品之一是氧气瓶,此时氧气的作用是供给呼吸;葡萄糖和氧气在酶的作用下生成水和二氧化碳,反应的文字表达式为:葡萄糖+氧气水+二氧化碳。
故答案为:(1)物理;(2)低;(3)有色;(4)混合物;(5)点燃的木条;(6)供给呼吸;葡萄糖+氧气水+二氧化碳。
【变式训练3】请回答下列与空气有关的问题:
(1)工业上利用液态氮和液态氧的 沸点 不同,分离液态空气获得氧气;
(2)从空气中分离出来的氮气能做保护气,体现了氮气的 稳定 性;
(3)将澄清的石灰水放置在空气中一段时间后,发现澄清的石灰水表面有一层白膜,这说明空气中含有 CO2 。
【答案】沸点;稳定;CO2。
【解析】(1)工业上利用液态氮和液态氧的沸点不同,分离液态空气获得氧气;
故答案为:沸点;
(2)从空气中分离出来的氮气能做保护气,体现了氮气的稳定性;
故答案为:稳定;
(3)二氧化碳与氢氧化钙反应生成碳酸钙白色沉淀和水,将澄清的石灰水放置在空气中一段时间后,发现澄清的石灰水表面有一层白膜,这说明空气中含有二氧化碳;
故答案为:CO2。
考点2 催化剂的特点与催化作用
1、催化剂概念:在化学反应中能改变其他物质的反应速率,但本身的化学性质和质量在反应前后不变的物质。
2、催化剂的特点概括起来说有三个:
1.“一变,两不变”,即能改变化学反应的速率(加快或减慢),本身的质量和化学性质不变。
2.“针对性”,即催化剂针对某个化学反应来说,才有意义。例如,不能笼统地说:二氧化锰是催化剂,或者催化剂是二氧化锰等;而应该表达为:二氧化锰是过氧化氢(或氯酸钾)分解的催化剂。
3.“多样性”,即某个化学反应的催化剂可能有多种。例如,在过氧化氢分解的反应中,二氧化锰、红砖粉末、土豆片、沸石、硫酸铜溶液等都可作催化剂。 而催化作用是指催化剂在化学反应中所起作用(即能改变化学反应的速率)。它包括加快和减慢化学反应的速率两种情况。
3、理解:
①催化剂不能改变生成物的质量
②催化剂不是反应物也不是生成物(写在反应条件上)
③一种催化剂只针对某一反应,不同的反应,催化剂可能相同,某一反应的催化剂可能不只一种
4、证明某物质是催化剂(同时满足即为催化剂):
①证明是否改变反应速率:相同条件下,加或者不加药品对比实验;
②证明质量是否改变:实验前称量一次,实验后分离出来再称量一次;
③证明化学性质是否改变:将分离出来的物质再进行实验①的操作,观察是否还能改变反应速率。
5、拓展:影响某反应的反应速率的因素
反应物浓度、反应温度、反应物接触面积、是否有催化剂、催化剂种类、催化剂质量等等。
【典例3】加热一定量氯酸钾和二氧化锰混合物制取氧气.下列是有关反应关系坐标图,其中合理的是( )
A. B.C. D.
【答案】C。
【解析】A、二氧化锰在氯酸钾制取氧气的反应中做催化剂,质量不变,故图象不正确;
B、根据用加热氯酸钾和二氧化锰混合物的方法在实验室制取氧气的化学方程式和生成物的质量比可知,生成氯化钾的质量>生成氧气的质量;反应完全后,氯化钾和氧气的质量都不再增加,但一开始氧气的质量为0,B不正确;
C、根据用加热氯酸钾和二氧化锰混合物的方法,氯化钾和氧气的质量都不再增加,氯酸钾的质量变为0,故图象C正确;
D、根据用加热氯酸钾和二氧化锰混合物的方法在实验室制取氧气的化学方程式和生成物的质量比可知,生成氯化钾的质量、生成氧气的质量同时到达拐点,故图象不正确;
故选:C。
【典例4】分析下列做法对实验产生的影响或原因(假定实验中其他操作均正确)。
(1)用铜丝测定空气中氧气的体积分数时,所用铜丝的量不足,测得的氧气的体积分数 偏小 (填“偏大”“不变”“偏小”)。
(2)用二氧化锰和一定量的过氧化氢溶液制取氧气时,所用二氧化锰的量偏多,制得氧气的质量 不变 (填“偏大”“不变”“偏小”)。
(3)做铁丝在氧气中燃烧的实验时,瓶内没有留水或一层细沙,后果是 炸裂集气瓶 。
【答案】不变;炸裂集气瓶。
【解析】(1)用铜丝测定空气中氧气的体积分数时,所用铜丝的量不足,导致氧气不能完全反应,测得的氧气的体积分数偏小。
故填:偏小。
(2)用二氧化锰和一定量的过氧化氢溶液制取氧气时,所用二氧化锰的量偏多,制得氧气的质量不变,是因为二氧化锰是催化剂,能够改变反应速率,不能改变生成物质量。
故填:不变。
(3)做铁丝在氧气中燃烧的实验时,瓶内没有留水或一层细沙,后果是炸裂集气瓶,是因为铁燃烧形成的高温熔融物溅落,导致集气瓶受热不均,容易炸裂。
故填:炸裂集气瓶。
【典例5】氧气是一种重要的气体。小颖在试管中加入5mL 5%过氧化氢溶液,再依次进行实验:①插入带有火星的木条;②加入少量二氧化锰;③插入带有火星的木条。
(1)当出现带有火星的木条 复燃 (填现象)时,说明试管中有大量氧气产生。
(2)实验产生氧气的文字表达式为 过氧化氢水+氧气 ,该反应属于 分解反应 (填基本反应类型)。
【答案】复燃;过氧化氢水+氧气;分解反应。
【解析】(1)当出现带有火星的木条复燃时,说明试管中有大量氧气产生。
故填:复燃。
(2)实验产生氧气的文字表达式为:过氧化氢水+氧气,该反应属于分解反应。
故填:过氧化氢水+氧气;分解反应。
【变式训练1】下列关于催化剂的叙述中,正确的是( )
A.催化剂都能加快其他物质的化学反应速率
B.催化剂本身的质量和性质在反应前后不变
C.不使用二氧化锰做催化剂,氯酸钾受热不会分解
D.二氧化锰在对一定量的氯酸钾起催化作用以后,仍能用作其他的氯酸钾分解反应的催化剂
【答案】D。
【解析】A、根据催化剂的定义可知,催化剂能改变其他物质的化学反应速率,不只是加快,故A错误;
B、催化剂在化学反应前后,本身的质量和化学性质不变,但物理性质可能改变,故B错误;
C、二氧化锰只是使氯酸钾较快的放出氧气,没有二氧化锰,加热氯酸钾也会放出氧气,只是速度较慢而已,故C错误;
D、催化剂在化学反应前后,本身的质量和化学性质不变,所以二氧化锰在对一定量的氯酸钾起催化作用以后,仍能用作其他的氯酸钾分解反应的催化剂,故D正确。
故选:D。
【变式训练2】氧气是一种重要的气体。小林在试管中加入5mL5%过氧化氢溶液,再依次进行实验:①插入带有火星的木条;②加入少量二氧化锰;③插入带有火星的木条。
(1)当出现带有火星的木条 复燃 的现象时,说明试管中有大量氧气产生。
(2)实验中二氧化锰做的是 催化剂 。
【答案】复燃; 催化剂。
【解析】(1)氧气具有助燃性,当出现带有火星的木条复燃的现象时,说明试管中有大量氧气产生,故答案为:复燃。
(2)二氧化锰的作用是催化作用,做催化剂,故答案为:催化剂。
考点3 分解反应
基本反应类型
①化合反应:由两种或两种以上的物质生成另一种物质的反应。(“多变一”)
②分解反应:由一种反应物生成两种或两种以上其他物质的反应。(“一变多”)。
【典例6】下列化学反应中既不是化合反应也不是分解反应的是( )
A.碳+氧气二氧化碳 B.氢氧化钠+盐酸→氯化钠+水
C.高锰酸钾锰酸钾+二氧化锰+氧气 D.镁+氧气氧化镁
【答案】B。
【解析】A、碳+氧气二氧化碳,该反应符合“多变一”的特征,属于化合反应,故选项错误。
B、氢氧化钠+盐酸→氯化钠+水,该反应不符合“多变一”的特征,也不符合“一变多”的特征,既不是化合反应也不是分解反应,故选项正确。
C、高锰酸钾锰酸钾+二氧化锰+氧气,该反应符合“一变多”的特征,属于分解反应,故选项错误。
D、镁+氧气氧化镁,该反应符合“多变一”的特征,属于化合反应,故选项错误。
故选:B。
【典例7】下列装置可用于实验室制取气体。
(1)用高锰酸钾制取氧气的符号表达式为 KMnO4K2MnO4+MnO2+O2 ,该反应属于 分解 (填“化合”或“分解”)反应。
(2)用高锰酸钾制取氧气,应选用的发生装置和收集装置为 AD (填序号)。
【答案】(1)KMnO4K2MnO4+MnO2+O2;分解;(2)AD。
【解析】(1)高锰酸钾在加热条件下反应生成锰酸钾、二氧化锰和氧气,符号表达式为KMnO4K2MnO4+MnO2+O2;该反应反应物是一种,生成物是三种,符号一变多的特点,属于分解反应;
(2)实验室用高锰酸钾制取氧气时,该反应属于固体加热型,适合用装置A作发生装置;氧气不易溶于水,可用排水法收集,氧气密度比空气略大,可用向上排空气法收集,故选D收集。
故答案为:(1)KMnO4K2MnO4+MnO2+O2;分解;(2)AD。
【变式训练1】下列实验现象描述及所属反应类型正确的是( )
A.木炭在氧气中燃烧发出白光,是氧化反应
B.硫在氧气中燃烧发出微弱的淡蓝色火焰,是化合反应
C.红磷在氧气中燃烧产生大量的白色烟雾,是分解反应
D.细铁丝在空气中燃烧,火星四射,生成四氧化三铁,是化合反应
【答案】A。
【解析】A、木炭在氧气中燃烧,发出白光,该反应是物质与氧气发生的反应,属于氧化反应,故选项说法正确.
B、硫在氧气中燃烧,发出明亮的蓝紫色火焰,故选项说法错误.
C、红磷在氧气中燃烧,产生大量的白烟,而不是白色烟雾,其反应属于化合反应,故选项说法错误.
D、铁丝在空气中只能烧至发红,不会剧烈燃烧、火星四射,故选项说法错误。
故选:A。
【变式训练2】分离液态空气是根据 液态氮和液态氧沸点 不同的原理而将氮气与氧气进行分离的.它 不属于 (填“属于”或“不属于”)分解反应.该变化属于 物理 变化.
【答案】液态氮和液态氧沸点;不属于;物理。
【解析】由于空气中大约含有21%的氧气,所以这是工业制取氧气的既廉价又易得的最好原料;工业上制氧气采用的是分离液态空气法:在低温条件下加压,使空气转变为液态空气,然后蒸发;由于液态氮的沸点比液态氧的沸点低,因此氮气首先从液态空气中蒸发出来,剩下的主要是液态氧.在整个过程中没有新物质生成,属于物理变化,不属于分解反应.
故答案为:液态氮和液态氧沸点;不属于;物理.
【变式训练3】以下各反应中,属于化合反应的是 ①③ ;属于分解反应的是 ②④ ;属于氧化反应的是 ① ;既属于化合反应,又属于氧化反应的是 ① .
①铁+氧气四氧化三铁;②氯酸钾氯化钾+氧气;
③五氧化二磷+水磷酸;④碳酸氢铵二氧化碳+氨气+水.
【答案】①③;②④;①;①。
【解析】①铁+氧气四氧化三铁,该反应符合“多变一”的特征,属于化合反应;该反应又是物质与氧气发生的化学反应,属于氧化反应.
②氯酸钾氯化钾+氧气,该反应符合“一变多”的特征,属于分解反应.
③五氧化二磷+水磷酸,该反应符合“多变一”的特征,属于化合反应;但该反应不是物质与氧气发生的化学反应,不属于氧化反应.
④碳酸氢铵二氧化碳+氨气+水,该反应符合“一变多”的特征,属于分解反应.
故答案为:①③;②④;①;①.
人教版九年级上册课题2 氧气一课一练: 这是一份人教版九年级上册<a href="/hx/tb_c9844_t7/?tag_id=28" target="_blank">课题2 氧气一课一练</a>,共14页。试卷主要包含了氧气的物理性质,氧气的化学性质,氧气的检验和鉴别,氧气的用途,主要有两方面等内容,欢迎下载使用。
人教版九年级上册第二单元 我们周围的空气课题1 空气同步训练题: 这是一份人教版九年级上册<a href="/hx/tb_c9843_t7/?tag_id=28" target="_blank">第二单元 我们周围的空气课题1 空气同步训练题</a>,共13页。试卷主要包含了物质的分类,纯净物和混合物的判别等内容,欢迎下载使用。
人教版九年级上册第二单元 我们周围的空气课题3 制取氧气精品测试题: 这是一份人教版九年级上册第二单元 我们周围的空气课题3 制取氧气精品测试题,文件包含23制取氧气-九年级化学上册同步精品讲义+分层作业人教版原卷版docx、23制取氧气-九年级化学上册同步精品讲义+分层作业人教版解析版docx等2份试卷配套教学资源,其中试卷共38页, 欢迎下载使用。

