所属成套资源:最新小升初数学专项复习精编讲义(可通用)
第20讲 综合与实践(一)-【专项复习】最新六年级数学下册小升初专项复习(通用版)
展开
这是一份第20讲 综合与实践(一)-【专项复习】最新六年级数学下册小升初专项复习(通用版),共31页。试卷主要包含了夯实基础,提高拓展,精做精练,查漏补缺等内容,欢迎下载使用。
1、夯实基础。基础知识是整个数学知识体系中最根本的基石。
2、提高拓展。涉及的有关知识点要进行过关、强化训练,做到知识点之间能够融会贯通。
3、精做精练。精选几套模拟试题,其中包括历年联考试题。
4、查漏补缺。订正比做题更重要,对比错解和订正后的正确过程,就能发现错误的原因。
小学六年级小升初数学专项复习(20)
—— 综合与实践(一)
★ 知识归纳总结
一、通过操作实验探索规律
常考题型:
例:小红把10根绳子打结连起来,变成一根长绳,这根长绳上有( )个结.
A、10 B、9 C、8
分析:两根绳有一个结,三根绳有两个结,那么四根绳有三个结…,以后每增加一根绳子就增加一个结,而结的数量要比绳子的数量少一.
解:结的数量要比绳子的数量少1,10跟绳子有:
10-1=9(个);
答:10根绳子有9个结.
故选:B.
点评:本题关键是打结处的理解,每相邻的两根绳子就会有1个结,由此找出规律求解.
例1:实践与探索:
甲袋有2005个白球和1000个黑球,乙袋装有2006个黑球,小江每次从甲袋中取出2个球,如果同色,就从乙袋中取出一个球放到甲袋(取出的两个球不放回);如果异色,就将白球放回甲袋(黑球不放回),请你探索:
(1)小江每次取出的2个球的颜色有几种情况?
(2)小江每次操作后甲袋中球的个数有何变化?为什么?
(3)小江这样的操作进行3003次后,试确定甲袋中剩余球的颜色及其个数,并说明理由.
【分析】(1)每次取出2个球,这两个球就有3种情况:①2个都是白球,②2个都是黑球,③一个白球,一个黑球;
(2)每次从甲袋取出2个球,无论是同色还是异色,每次都往甲袋放回一个球,所以每次操作后甲袋的球就减少一个;
(3)由于甲袋每次减少1个球,操作3003次后就还剩下2个球;然后根据白球的数量是奇数个,来确定剩下球的颜色.
【解答】解:(1)每有3种情况:①2个都是白球,②2个都是黑球,③一个白球,一个黑球;
(2)每次从甲袋取出2个球,无论是同色还是异色,每次都往甲袋放回一个球,所以每次操作后甲袋的球就减少一个;
(3)由于甲袋每次减少1个球,操作3003次后就还剩下:2005+1000﹣3003=2个球;
甲袋原有白球2005个,为奇数个,最后甲袋中必有白球;
摸出2个同色的,乙袋中取出一个黑球放到甲袋,甲袋白球仍为奇数个;
摸出的球异色,则将白球放回甲袋,则甲袋白球数不变,仍为奇数个,
所以,甲袋白球总为奇数个,剩2个时,有1个白球,另1个是黑球.
【点评】解决本题关键是找出:每次进行取球后,无论怎样,甲袋球的总数都比原来少1个,而且无论拿多少次甲袋中必有白球.
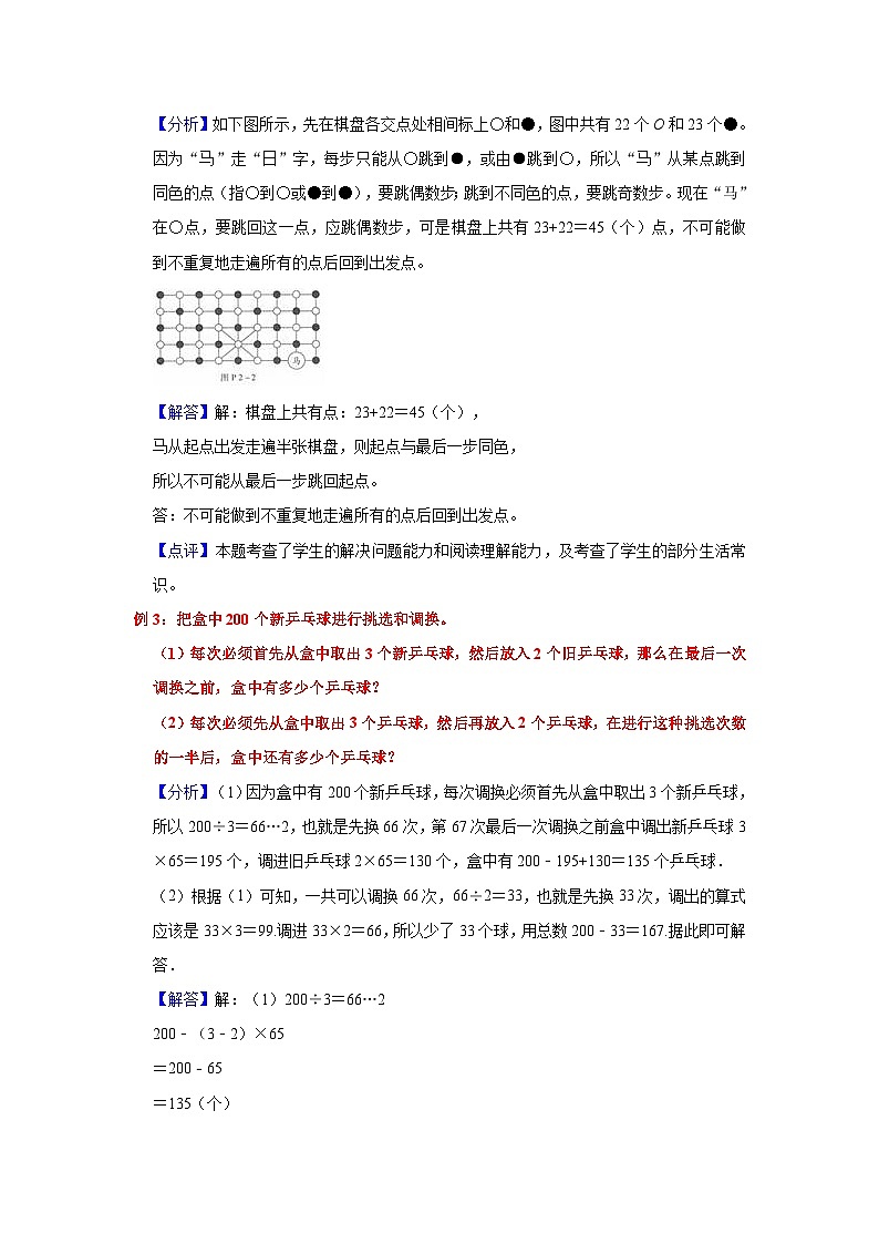
例2:如图是半张中国象棋盘,棋盘上已放有一只“马”。众所周知,“马”是走“日”字的。请问:这只“马”能否不重复地走遍这半张棋盘上的每一个点,然后回到出发点?
【分析】如下图所示,先在棋盘各交点处相间标上〇和●,图中共有22个O和23个●。因为“马”走“日”字,每步只能从〇跳到●,或由●跳到〇,所以“马”从某点跳到同色的点(指〇到〇或●到●),要跳偶数步;跳到不同色的点,要跳奇数步。现在“马”在〇点,要跳回这一点,应跳偶数步,可是棋盘上共有23+22=45(个)点,不可能做到不重复地走遍所有的点后回到出发点。
【解答】解:棋盘上共有点:23+22=45(个),
马从起点出发走遍半张棋盘,则起点与最后一步同色,
所以不可能从最后一步跳回起点。
答:不可能做到不重复地走遍所有的点后回到出发点。
【点评】本题考查了学生的解决问题能力和阅读理解能力,及考查了学生的部分生活常识。
例3:把盒中200个新乒乓球进行挑选和调换。
(1)每次必须首先从盒中取出3个新乒乓球,然后放入2个旧乒乓球,那么在最后一次调换之前,盒中有多少个乒乓球?
(2)每次必须先从盒中取出3个乒乓球,然后再放入2个乒乓球,在进行这种挑选次数的一半后,盒中还有多少个乒乓球?
【分析】(1)因为盒中有200个新乒乓球,每次调换必须首先从盒中取出3个新乒乓球,所以200÷3=66…2,也就是先换66次,第67次最后一次调换之前盒中调出新乒乓球3×65=195个,调进旧乒乓球2×65=130个,盒中有200﹣195+130=135个乒乓球.
(2)根据(1)可知,一共可以调换66次,66÷2=33,也就是先换33次,调出的算式应该是33×3=99.调进33×2=66,所以少了33个球,用总数200﹣33=167.据此即可解答.
【解答】解:(1)200÷3=66…2
200﹣(3﹣2)×65
=200﹣65
=135(个)
答:最后一次调换之前,盒中有135个乒乓球。
(2)66÷2=33
200﹣(3﹣2)×33
=200﹣33
=167(个)
答:在进行这种挑选次数的一半后,盒中还有167个乒乓球。
【点评】此题属于周期性问题,考查学生总结规律的能力。
例4:数学思想方法是数学的灵魂。转化思想作为重要的数学思想方法之一,在我们的学习生活中无处不在。如,在“曹冲称象”的故事里,把大象的质量转化为石头的质量;又如,推导圆的面积计算公式时,把圆转化为长方形……
(1)如图1有一种有意思的推导圆的面积方法,读一读,填一填。
这时,三角形的面积相当于圆的面积。
①观察这个三角形,底相当于圆的 周长 ,高相当于圆的 半径 。
②如果圆的半径是r,三角形的面积:S=a×h÷2
那么圆的面积:S= 2πr × r ÷2= πr2
(2)你还能用转化的数学思想来解决以下数学问题吗?如图2,一个拧紧瓶盖的瓶子里装了一些水,根据图中数据,可以算出瓶中水的体积占瓶子容积的 。
A. B. C. D.
【分析】(1)圆在转化成三角形的时,形状发生了变化,面积没有变,三角形的面积等于圆的面积,观察三角形,底相当于圆的周长,高相当于圆的半径。三角形的面积=底×高÷2⇒圆的面积:s=2.
(2)瓶子容积等于正放时水的体积加倒放时空白的体积,为底面积×10+底面积×(16﹣14),也就是底面积×12;水的体积为底面积×10,由于水与容器的底面积相等,所有容积比=。
【解答】解:(1)三角形的面积=圆的面积
底×高÷2
圆的周长×半径÷2=2πr×r÷2=πr2
(圆的周长公式是2πr)
(2)瓶子的容积:底面积×10+底面积×(16﹣14)=底面积×12。
水的体积:底面积×10。
水与容器的底面积相等,所有容积比=。
【点评】转化是把新旧知识有机的结合起来的一种数学学习方法。
二、画指定长、宽(边长)的长方形、正方形
在方格中数小正方体的棱边数目,正方形和长方形都是固定的.
常考题型:
例:下面小正方形的边长是1厘米
(1)画一个边长是3厘米的小正方形.
(2)画一个长5厘米,宽2厘米的长方形.
(3)画一个周长是10厘米的四边形.
(4)用阴影涂出其中一个图形的.
分析:(1)(2)根据长方形、正方形的定义和已知的边长即可画图;
(3)画周长为10厘米的四边形,此题答案不唯一,可以画一个长3厘米,宽2厘米的长方形,它的周长是(3+2)×2=10厘米;
(4)把(3)中画出的长方形涂色:这个长方形正好占了3×2=6格,所以把其中的3个格涂色,正好是这个图形的.
解:根据题干分析,画图如下:
点评:此题主要考查指定边长或周长的长方形、正方形的画法.
例1:在下面的方格纸上画一个长4厘米,宽3厘米的长方形,并将这个长方形的涂上阴影。(每个方格的边长为1厘米)
【分析】根据长方形对边相等,四个角都是直角的特征即可画出一个长4厘米,宽3厘米的长方形;根据分数的意义,把所画的长方形的面积看作单位“1”,把它平均分成3份,每份是这个图形的,表示其中1份涂色;据此即可解答。
【解答】解:
【点评】此题考查了长方形的特征及分数的意义。
例2:快过年了,亮亮想亲手制作2张梯形的新年卡片送给父母,我们一起帮助他制作梯形卡片吧。
第一步:他已经在卡纸上画了一条长和一条宽,请你把这个长方形画完整。
第二步:请你在长方形中任意画一条线段得到2个梯形。
【分析】(1)根据长方形的特征,相对的两边相等,并且平行,作出另外的两条边即可;
(2)根据梯形的特征,从长方形长边上的一个点,向对面的一条边连线即可。
【解答】解:解答如下:
(梯形画法不唯一)
【点评】此题主要考查了长方形的特征和梯形的特征,结合题意分析解答即可。
例3:按照要求画图。(每个小方格的边长是1厘米)
(1)画一个边长3厘米的正方形。
(2)画出一个周长是20厘米的长方形。
(3)从所画图形中任选一个,用阴影涂出图形的。
【分析】(1)画一个直角,以顶点为端点,分别在两条直角边上取3cm长的线段,过端点分别作这两条边的平行线,据此可画图;
(2)长方形的周长20厘米已知,依据长方形的周长公式即可求得这个长方形的长和宽的和,进而可以确定出长和宽的值,从而在方格图中画出符合要求的长方形;
(3)把正方形平均分成3份,涂色其中的1份就用表示。
【解答】解:
如图:
(3题答案不唯一)
【点评】本题关键是在画图之前确定出长方形的长与宽及正方形的边长,按照要求画图即可。
例4:按要求画图,并涂色。(每个小正方形的边长表示1厘米)
(1)画一个边长是2厘米的正方形。
(2)画一个长3厘米、宽2厘米的长方形。
(3)涂色表示(1)题中正方形的。
【分析】根据长方形和正方形的认识即可解答。
【解答】解:
【点评】本题主要考查长方形和正方形的认识。
三、画圆
圆规画圆步骤:
1、把圆规的两脚分开,定好两脚间距离;
2、把有针尖的一只脚固定在一点上;
3、带有铅笔的那只脚绕点旋转一周.
常考题型:
例1:画一个周长是18.84厘米的圆,圆规的两脚之间的距离应该是( )厘米.
A、3 B、6 C、9 D、12
分析:圆规两脚之间的距离即这个圆的半径,由圆的周长公式即可解决问题.
解:18.84÷3.14÷2=3(厘米);
答:圆规的两脚之间的距离应该是3厘米.
故选:A.
点评:抓住圆规画圆的方法,利用C=2πr,即可解决此类问题.
例2:画一个直径是4cm的圆.
分析:圆心确定圆的位置,半径确定圆的大小,由此以点O为圆心,以4÷2=2厘米为半径,即可画出这个圆.
解:4÷2=2(厘米),
以点O为圆心,以2厘米为半径,画圆如下:
点评:此题考查了圆的画法,抓住圆的两大要素:圆心和半径即可画圆.
例1:如图方框中,以点O为圆心,画一个直径是4厘米的圆。
【分析】直径是4厘米,半径就是4÷2=2(厘米),以O为端点画一条长2厘米的线段,再以O为圆心,以O到线段另一个端点的长为半径画圆即可。
【解答】解:根据分析的作图方法画图如下:
【点评】本题考查了学生根据圆的直径求出半径,再画圆的作图能力。
例2:画一个直径为4厘米的圆,分别用“O、r、d”标出圆心、半径、直径,并算出这个圆的面积。
【分析】由题意知,要画一个直径是4厘米的圆,首先确定圆的半径为4÷2=2厘米,再依据画圆的方法画一个圆,并用字母标出它的圆心O、半径r和直径d,然后根据圆的面积公式S=πr2解答即可。
【解答】解:以半径2厘米画圆如下图,即为直径是4厘米的圆:
3.14×(4÷2)2
=3.14×4
=12.56(平方厘米)
答:圆的面积是12.56平方厘米。
【点评】解答此题要明确半径是2厘米,即画圆时圆规两脚叉开的距离为2厘米。
例3:(1)在正方形内画一个最大的圆,将其余部分涂上阴影。
(2)计算图中阴影部分的面积是 3.44 平方厘米。
【分析】(1)由题意可知:所画圆的直径应等于正方形的边长,从而可以画出符合要求的圆,并给圆与正方形之间的部分涂上阴影;
(2)然后根据正方形的面积计算公式求出正方形的面积,根据圆的面积计算公式求出圆的面积,用正方形的面积减去圆的面积即可。
【解答】解:(1)如图:
(2)4×4﹣3.14×(4÷2)2
=16﹣3.14×22
=16﹣3.14×4
=16﹣12.56
=3.44(平方厘米)
答:阴影部分的面积是3.44平方厘米。
故答案为:3.44。
【点评】分析图形计算圆的半径,找出阴影部分面积的计算方法是解答本题的关键。
例4:(1)请你画一个长4cm,宽3cm的长方形,并在长方形内画一个最大的半圆。
(2)这个半圆的周长是多少厘米?
(3)把长方形和半圆之间的部分涂上阴影,并计算阴影部分的面积。
【分析】(1)先画两条垂线,以垂足为端点,分别截取4厘米和3厘米线段作为长和宽,再过这两个端点作已知长和宽的平行线,即可画出长是4厘米,宽是3厘米的长方形,在长方形内画一个最大的半圆,这个半圆的直径等于长方形的长4厘米;
(2)根据半圆的周长=πd÷2+d进行计算即可;
(3)运用长方形的面积减去半圆的面积即可得到阴影部分的面积。
【解答】解:(1)画图如下:
(2)3.14×4÷2+4
=12.56÷2+4
=6.28+4
=10.28(厘米)
答:这个半圆的周长是10.28厘米。
(3)4×3﹣3.14×22÷2
=12﹣3.14×4÷2
=12﹣6.28
=5.72(平方厘米)
答:面积是5.72平方厘米。
【点评】本题考查了学生的动手操作能力,考查了圆的周长及面积公式的应用。
★ 拔高训练备考
一.选择题(共8小题)
1.如图,一共有两个小盒子,每个小盒子里都装有一个整数。将这两个小盒子放进一个装有整数的大盒子里,在大盒子内“旅游一趟”,每个小盒子里的数都乘大盒子里所装的数,然后打开取出小盒子,小盒子里的数就变为24、20。大盒子里的数可能是下列选项中的( )
A.3B.4C.5D.8
2.奇思发现蟋蟀每分钟叫的次数与气温有一定关系,下表是他通过实验记录的数据。按这个规律,气温18℃
,蟋蟀每分钟叫( )次。
A.87B.91C.98D.105
3.在如图的方格纸中,以( )为圆心画圆,可以使点P、Q都在圆上。
A.点LB.点MC.点ND.点O
4.在边长为10厘米的正方形内画一个最大的圆;在长10厘米、宽7厘米的长方形内画一个最大的圆。这两个圆比较( )
A.正方形内的圆大B.长方形内的圆大
C.一样大
5.要画一个直径是5厘米的圆,圆规两脚之间的距离是( )厘米。
A.2.5B.5C.10D.15
6.一张长2厘米,宽1厘米的长方形硬纸板,先将一个顶点对准直尺上的“0”,然后翻滚一周后,起点的位置会落在( )
A.
B.
C.
7.要画一个直径是5厘米的圆,圆规两脚之间的距离是( )
A.5厘米B.2.5厘米C.10厘米
8.篮球、乒乓球在1米高度自由落在大理石地面上,反弹结果是( )
A.篮球高B.乒乓球高C.差不多高D.不能确定
二.填空题(共10小题)
9.先画一个长8厘米,宽4厘米的长方形,再将它分成两个完全一样的小正方形,每个小正方形的周长是 。
10.探索与实践:如图,用“十字形”分割正方形,分割1次,分成了4个正方形;分割2次,分成了7个正方形(不计组合图形);如果连续用“十字形”分割4次,分成了 个正方形;如果连续用“十字形”分割n次,分成了 个正方形。
11.如图所示,一条直线最多可以把圆分成2小块,2条直线最多可以把圆分成(2+2)块,3条直线最多可以把圆分成(2+2+3)块.以此类推,4条直线最多可以把圆分成 块,n条直线最多可以把圆分成 块.
12.一条绳子,折成相等的3段后,再折成相等的两折,然后从中间剪开,一共可以剪成 段.
13.画圆时,圆规两脚间的距离是2cm,画出的圆的半径是 cm,周长是 cm,面积是 cm2。
14.在空白处画一个周长为12.56厘米的圆,并在圆内画两条互相垂直的直径,然后依次连接这两条直径的四个端点,得到一个正方形,这个正方形的面积是 cm2.
15.用圆规画一个周长是9.42cm的圆,圆规两脚间的距离应是 cm,这个圆的面积是 .
16.有甲、乙两堆小球,甲堆小球比乙堆多,而且甲堆球数比130多,但不超过200,从甲堆拿出与乙堆同样多的球放入乙堆中;第二次,从乙堆拿出与甲堆剩下的同样多的球放到甲堆中;…,如此继续下去,挪动五次以后,发现甲、乙两堆的小球一样多.那么,甲堆原有小球 只.
17.已知动点P以每秒2cm的速度沿图甲的边框按B→C→D→E→F→A的路径移动,相应的△ABP的面积S与时间t之间的关系如图乙中的图象表示.若AB=6cm,则图甲中的图形面积是 ,图乙中的a与b的值分别是 .
18.在下面的点子图上按要求画图.
(1)画一个长是4厘米,宽是3厘米的长方形.它的周长是 .
(2)画一个边长是3厘米的正方形.它的周长是 .
三.判断题(共5小题)
19.在一个长4分米,宽5分米的长方形内可画一个半径是2分米的圆.
20.画长方形和正方形时,只应用了垂线的画法.
21.画边长3厘米的正方形时,只用量角器就可以画出来.
22.在一个正方形内画两个最大的圆,正方形边长的一半等于圆的直径。
23.用圆规画一个周长是78.5厘米的圆,圆规两脚间的距离应为25厘米.
四.应用题(共7小题)
24.如图.长方形ABCD中,AB=12厘米,ED=DA=6厘米,小虫P从A出发,沿看长方形的边依次向B,C,D以每秒1厘米的速度移动.
(1)小虫P从A点出发几秒后,三角形APE是等腰直角三角形?
(2)当小虫P到达C时,另一只小虫Q以每秒2厘米的速度从A点出发.沿AB向B点移动,小虫Q从A点出发几秒后,四边形AQPE是梯形?
25.利用圆规和直尺,在下面的正方形中画一个最大的圆;然后,再在圆中画一个最大的正方形。(保留作图痕迹)
26.画一个直径是4厘米的半圆,画出它的对称轴,并计算出它的周长。
27.公园里有一片梯形草地(如图),梯形上底是20m,下底是30m,高是10m。园艺设计师想在这片草地上设计一个面积最大的半圆形花圃,请你画出来,并求这个花圃的面积。
28.先画一个长4厘米,宽2厘米的长方形,再在里面画出一个最大的半圆,并计算出这个半圆的周长.
29.地上有四堆石子,石子数分别是1、9、15、31如果每次从其中的三堆同时各取出1个,然后都放入第四堆中,那么,能否经过若干次操作,使得这四堆石子的个数都相同?(如果能请说明具体操作,不能则要说明理由)
30.操作题.
画一个长5厘米,宽3厘米的长方形,并在里面画一个最大的半圆,并计算这个半圆的周长.
参考答案与试题解析
一.选择题(共8小题)
1.【分析】两个小盒子里最后变为的24和20,是由原来两个小盒子里的整数都去乘大盒子里的整数得来的,所以大盒子里的数是24和20的公因数,据此分析各选项的数,找出正确的选项。
【解答】解:3是24的因数,不是20的因数,所以3不是24和20的公因数,A选项错误;
4是24的因数,也是20的因数,所以4是24和20的公因数,B选项正确;
5不是24的因数,是20的因数,所以5不是24和20的公因数,C选项错误;
8是24的因数,不是20的因数,所以8不是24和20的公因数,D选项错误。
故选:B。
【点评】解答此题需要掌握公因数意义并据此判断某个数是否是两个数的公因数,此题文字较多,注意读懂题意。
2.【分析】从统计表观察可知本题中的规律是:气温每上升1℃,蟋蟀每分钟叫的次数就会增加7次,据此规律即可求出气温18℃时蟋蟀每分钟叫多少次。
【解答】解:70﹣63=7,77﹣70=7……,也就是说气温每上升1℃,蟋蟀每分钟叫的次数就会增加7次;
63+(18﹣12)×7
=63+42
=105(次)
答:气温18℃时,蟋蟀每分钟叫105次。
故选:D。
【点评】本题的关键是认真观察找出:气温每上升1℃,蟋蟀每分钟鸣叫的次数会增加几次.然后按照这一规律,求出气温18℃时蟋蟀每分钟叫多少次。
3.【分析】根据圆的特点,圆心到圆上的距离相等,观察方格纸可知,只有点N到P、Q的距离相等。据此解答。
【解答】解:由分析可知:以点N为圆心画圆,可以使点P、Q都在圆上。
故选:C。
【点评】本题考查圆的特点,明确圆心到圆上的距离相等是解题的关键。
4.【分析】根据题意,在边长为10厘米的正方形内画一个最大的圆,圆的直径是10厘米;在长10厘米、宽7厘米的长方形内画一个最大的圆,圆的直径是7厘米,所以这两个圆比较正方形内的圆大,据此解答即可。
【解答】及鹅:在边长为10厘米的正方形内画一个最大的圆,圆的直径是10厘米;在长10厘米、宽7厘米的长方形内画一个最大的圆,圆的直径是7厘米,所以这两个圆比较正方形内的圆大。
故选:A。
【点评】本题考查了在长方形和正方形内画圆的知识,结合题意解答即可。
5.【分析】求题意可知,圆规两脚之间的距离就是求所画的圆的半径是多少,用直径除以2即可求解。
【解答】解:5÷2=2.5(厘米)
答:圆规两脚之间的距离是2.5厘米。
故选:A。
【点评】本题注意画圆时圆规两脚之间的距离即是所画圆的半径。
6.【分析】依据题意可知:翻滚一周后,起点会移动一个长方形的周长,由此根据长方形的周长=(长+宽)×2,代入数据计算即可解答。
【解答】解:长方形硬纸板翻滚一周后,起点会移动一个长方形的周长,
(2+1)×2
=3×2
=6(厘米)
答:起点的位置会落在6厘米处。
故选:C。
【点评】此题考查了对长方形周长的认识,关键是要牢记公式。
7.【分析】由题意知,要求圆规两脚之间的距离是多少,就是求所画圆的半径是多少,可用直径除以2求得.
【解答】解:5÷2=2.5(厘米)
答:圆规两脚之间的距离是2.5厘米,
故选:B.
【点评】本题注意画圆时圆规两脚之间的距离即是所画圆的半径.
8.【分析】一般的标准比赛用的篮球在地板上的反弹高度为起始高度的;因此反弹结果:1×=(米)。
乒乓球的反弹高度为起始高度的,因此反弹结果:1×(米)。
因为>,所以篮球高。
【解答】解:篮球:1×=(米)。
乒乓球:1×(米)。
因为>,所以篮球高.
故选:A。
【点评】作用于篮球上的力大,弹性高。
二.填空题(共10小题)
9.【分析】根据长方形、正方形的定义即可画图,分成的两个正方形的边长必须是4厘米,据此画图。
【解答】解:如图:
4×4=16(厘米)
故答案为:16厘米。
【点评】此题主要考查指定边长的长方形、正方形的画法。
10.【分析】根据题干分割1次,得到4个正方形,可以写成(1+1×3)个;分割2次得到7个正方形,可写成(1+2×3)个……由此可得每分割一次就增加3个正方形,由此可得,分割n次,得到(1+3n)个正方形,由此即可解决问题。
【解答】解:分割1次,得到4个正方形,可以写成(1+1×3)个;
分割2次得到7个正方形,可写成(1+2×3)个;
……
由此可得每分割一次就增加3个正方形,
分割4次得到正方形的个数:
1+3×4
=1+12
=13(个)
由此可得,分割n次,得到(1+3n)个正方形。
答:连续用“十字形”分割4次,分成了13个正方形;如果连续用“十字形”分割n次,分成了(1+3n)个正方形。
故答案为:13,(1+3n)。
【点评】此类问题一般都要根据已知的图形中的数量特点找出变化的规律,得出一般的关系式进行解答。
11.【分析】根据已知的一条直线、2条直线、3条直线把这个圆分成的情况,归纳总结出规律,再依照规律进行解答即可解决问题.
【解答】解:1条直线分平面为2(块)
2条直线分平面为2+2=4(块)
3条直线分平面为2+2+3=7(块)
依此类推,4条直线最多可以把圆分成2+2+3+4=11(块),
…,
则n条直线最多可以把圆分成2+2+3+4+5+…+n=1+(块)
答:4条直线最多可以把圆分成 11块,n条直线最多可以把圆分成1+块.
故答案为:11;1+.
【点评】本题关键是先通过特殊的情况研究,从而得出一般的规律;这是我们研究问题常用的方法,希望同学们掌握.
12.【分析】将绳折成3段再对折,相当于折成6段,一刀与这6段有6个交叉点,将绳分成7段.
【解答】解:3×2+1=7(段)
故答案为:7.
【点评】本题属于截木头类型,需要注意6个交叉点就相当于剪了6次,那么剪得段数还要再加1.
13.【分析】圆规两脚之间的距离即这个圆的半径,由圆的周长公式及民间故事即可解决问题。
【解答】解:3.14×2×2=125.56(厘米)
3.14×2°=12.56(平方厘米)
答:画圆时,圆规两脚间的距离是2cm,画出的圆的半径是2cm,周长是12.56cm,面积是12.56cm2。
故答案为:2,12,56,12,56。
【点评】本题考查了圆的周长公式C=2πr和面积公式S=πr²的应用。
14.【分析】先根据圆的周长求出圆的半径,由半径画出我们所需的圆,然后画两条相互垂直的直径,最后依次连接这两条直径的四个端点,得到一个正方形,再根据圆的内接四边形和小三角形的关系求出正方形的面积来.
【解答】解:由题意知,周长为12.56厘米的圆的半径为:
12.56÷π÷2,
=12.56÷3.14÷2,
=2(厘米);
半径为2厘米的圆如下图所示:
在圆中两条互相垂直的直径如下图所求:
依次连接这两条直径的四个端点,得到一个正方形如下图所示:
可见,这个正方形是由四个小三角形组成的,且小三角形的面积两条直角边已知,
正方形的面积:4×(2×2÷2)=8(平方厘米),
答:这个正方形的面积是8平方厘米.
故答案为:8.
【点评】此题考查了根据圆的周长求圆的半径,并考查了学生的作图能力,以及如何根据图求圆内接正方形的面积.
15.【分析】圆规两脚间的距离即圆的半径.所画圆的周长已知,根据圆周长计算公式“C=2πr”,即可求出所画圆的半径.根据圆面积计算公式“S=πr2”即可求出所画圆的面积.
【解答】解:9.42÷3.14÷2
=3÷2
=1.5(cm)
3.14×1.52
=3.14×2.25
=7.065(cm2)
答:圆规两脚间的距离应是1.5cm,这个圆的面积是7.065cm2.
故答案为:1.5,7.065cm2.
【点评】解答此题的关键是圆周长计算公式、圆面积计算公式的灵活运用.
16.【分析】先列表找出甲乙两堆球移动5次后的情况,再根据最后相等找出原来甲乙两堆球的比例关系.然后根据甲堆球的范围130﹣﹣200之间进行求解.
【解答】解:设甲乙原有小球数为a和b,五次挪动的情况如下表:
故有11a﹣21b=22b﹣10a,于是21a=43b,即a:b=43:21.
注意到小球个数是整数,且130<a≤200,且a+b应为偶数(否则不能平分).
于是有a:b=86:42=172:84,所以a=172.
故答案为:172.
【点评】抓住最后的数量相等,找出原来两堆球数量之间的关系,再根据取值范围得出结论.
17.【分析】根据图例知:图中P点的运动与相应的△ABP的面积S与时间t之间的关系用图乙来表示,从图中可知,当P运动4秒是到达C点中,这是BC的长度就是2×4厘米,P从C点运动到D点用了6﹣4秒,CD的长度就是(6﹣4)×2厘米,P点从D运动到E用了9﹣6秒,DE和长度就是(9﹣6)×2厘米,EF和长度就是AB﹣CD,AF的长度就是BC+DE.据此解答.
【解答】解:根据以上分析知:
BC的长度是:
2×4=8(厘米),
CD的长度是:
(6﹣4)×2,
=2×2,
=4(厘米),
DE的长度是:
(9﹣6)×2,
=3×2,
=6(厘米),
EF=AB﹣CD=6﹣4=2(厘米),
AF=BC+DE=8+6=14(厘米),
图甲的面积是:
6×8+6×2,
=48+12,
=60(平方厘米),
a的值是:
×AB×BC,
=×6×8,
=24(平方厘米),
b的值是:
9+2÷2+14÷2,
=9+1+7,
=17(秒).
答:甲中的图形面积是60平方厘米,图乙中的a与b的值分别是24平方厘米,17秒.
故答案为:60平方厘米,24平方厘米,17秒.
【点评】本题的关键是让学生看明白图乙中P点的移动规律.
18.【分析】①长方形的周长=(长+宽)×2,据此代入数据即可解答.
②根据正方形的周长=边长×4,解答即可.
【解答】解:
①长方形周长是:(3+4)×2=14(厘米)
②正方形周长:3×4=12(厘米)
【点评】此题主要考查长方形、正方形的周长公式的计算应用.
三.判断题(共5小题)
19.【分析】长方形内最大圆的特点是圆的直径是这个长方形的最短边,由此即可进行判断.
【解答】解:长4分米,宽是5分米的长方形内最大的圆的直径是4分米,即半径最大是2分米,
所以在这个长方形内可以画出一个半径是2分米的圆,
所以原题说法正确;
故答案为:√.
【点评】抓住长方形内最大的圆是以这个长方形的最短边为直径的圆,是解决此类问题的关键.
20.【分析】根据长方形和正方形的特征是:都有四条边,相对的两条边相等(正方形四条边都相等),有四个角,四个角都是直角,即相邻的两边互相垂直;不仅应用了垂线的画法,还应用了对边相等,由此解答即可.
【解答】解:画长方形和正方形时,不仅用了画垂线的画法,还根据长方形相对的两条边相等和正方形四条边都相等的特征,说法错误.
故答案为:×.
【点评】此题考查了长方形和正方形的特征和垂线的性质.
21.【分析】画边长3厘米的正方形时,需要确定边的长度,量角器无法测量或绘制线段的长度,据此判断.
【解答】解:画边长3厘米的正方形时,需要确定边的长度,量角器无法测量或绘制线段的长度,
所以原题说法错误.
故答案为:×.
【点评】本题主要考查了画指定边长的正方形,需要学生熟知各种工具的使用.
22.【分析】在一个正方形内画两个最大的圆,圆的直径等于正方形边长的一半,据此解答即可。
【解答】解:如图:
在一个正方形内画两个最大的圆,圆的直径等于正方形边长的一半。
故答案为:√。
【点评】此题考查了在一个正方形内画2个最大的圆,怎样确定半径(直径)的长度,结合题意分析解答即可。
23.【分析】圆规两脚之间的距离即所画圆的半径.根据圆周长计算公式“C=2πr”,周长78.5厘米的圆半径是78.5÷3.14÷2=12.5(厘米),即用圆规画一个周长是78.5厘米的圆,圆规两脚间的距离应为12.5厘米.
【解答】解:78.5÷3.14÷2=12.5(厘米),即用圆规画一个周长是78.5厘米的圆,圆规两脚间的距离应为12.5厘米
原题说法错误.
故答案为:×.
【点评】圆规两脚之间的距离即所画圆的半径,不是直径.
四.应用题(共7小题)
24.【分析】(1)由图可知:当小虫P爬到和B点重合时,三角形APE第一次成为等腰直角三角形;当爬到CD边的中点时,三角形APE第二次成为等腰直角三角形;然后求出A点到B点的距离及A点到CD中点的距离,进而根据:路程÷速度=时间,分别解答即可;
(2)当DP∥AQ时,AQPE就是梯形,可设小虫Q从A点出发x秒后四边形AQPE是梯形,列式为12﹣x=2x,解答即可.
【解答】解:(1)如图:
当小虫P爬到和B点重合时,三角形APE第一次成为等腰直角三角形,
需要:12÷1=12(秒);
当爬到CD边的中点时,三角形APE第二次成为等腰直角三角形,
需要:(12+6+6)÷1
=24÷1
=24(秒);
答:小虫P从A点出发12秒后,三角形APE第一次成为等腰直角三角形;经过24秒后,三角形APE第二次成为等腰直角三角形.
(2)如图:
可设小虫Q从A点出发x秒后四边形AQPE是梯形,
12﹣x=2x
3x=12
x=4
答:小虫Q从A点出发4秒后,四边形AQPE是梯形.
【点评】明确当小虫P爬到和B点重合时,三角形APE第一次成为等腰直角三角形;当爬到CD边的中点时,三角形APE第二次成为等腰直角三角形;是解答此题的关键.
25.【分析】根据画圆时“圆心定位置,半径定大小”,画出这个正方形的两条对角线(或对边中点的连线),以两线的交点为圆心,再以这个正方形边长的一半为半径画的圆就是正方形最大的圆;在圆内画两条互相垂直的直径,顺次连接两个直径的端点得到的四边形就是圆内最大的正方形。
【解答】解:
【点评】画圆时有两要素,即圆心、半径;正方形内最的圆直径等于正方形的边长;圆内最大正方形的对角线等于圆的直径。
26.【分析】(1)圆心确定圆的位置,半径确定圆的大小,由此以点O为圆心,以4÷2=2厘米为半径画半圆,并画出它的对称轴;
(2)半圆的周长=πr+r,由此代入数据即可解答。
【解答】解:以点O为圆心,以4÷2=2厘米为半径画半圆,并画出它的对称轴如图所示:
这个半圆的周长是:3.14×2+4=10.28(厘米)
答:这个半圆的周长是10.28厘米。
【点评】此题考查了利用圆的两大要素:圆心与半径画半圆的方法,以及半圆的周长公式的计算应用。
27.【分析】在梯形里画最大的半圆,半圆的半径与梯形的高相等即可,利用半圆的面积公式S=πr2÷2代入数据计算即可。
【解答】解:如图:
3.14×102÷2
=314÷2
=157(平方米)
答:这个花圃的面积是157平方米。
【点评】解答此题的关键是理解半圆最大半径与梯形各边的关系。
28.【分析】(1)先画两条垂线,以垂足为端点,分别截取4厘米和2厘米线段作为长和宽,再过这两个端点作已知长和宽的平行线,即可画出长是4厘米,宽是2厘米的长方形,长方形内最大的半圆的直径等于长方形的长4厘米;以长方形的一条长的中点为圆心,以2厘米长为半径,即可画出这个半圆.
(2)由此利用半圆的周长=所在圆的周长的一半+直径的长度,即可解答.
【解答】解:(1)根据题干分析可以画图如下:
(2)3.14×4÷2+4,
=6.28+4,
=10.28(厘米),
答:这个半圆的周长是10.28厘米.
【点评】此题考查了长方形内最大的半圆的特点以及半圆的周长的计算方法.
29.【分析】由题意可知,1、9、15、31这四个数为奇数,这四堆石子共有1+9+15+31=56个,由于56÷4=14个,14是一个偶数,1和3都为奇数,根据数和的奇偶性可知,奇数±奇数=偶数,偶数±奇数=奇数,即因为每操作一次改变一次奇偶性,即:第奇次操作后每堆数量是偶数,第偶次操作后每堆数量是奇数;所以,需要奇数次操作后才有可能每堆数量相等;又因为,它们除以3的余数分别是1,0,0,1,结果都是2;而每一次操作后有奇数堆(3堆)改变余数结果,所以,要有偶数堆改变余数结果需要偶数次操作,在本题中,4堆都要改变,所以需偶数次操作矛盾,所以结果是不可能的.
【解答】解:因为总数为1+9+15+31=56,
56÷4=14,
14是一个偶数;
1和3都为奇数,根据数和的奇偶性可知,每操作一次改变一次奇偶性,即:
第奇次操作后每堆数量是偶数,第偶次操作后每堆数量是奇数
所以,需要奇数次操作后才有可能每堆数量相等;
又它们除以3的余数分别是1,0,0,1,结果都是2;
而每一次操作后有奇数堆(3堆)改变余数结果,
所以,要有偶数堆改变余数结果需要偶数次操作,
在本题中,4堆都要改变,所以需偶数次操作矛盾,所以结果是不可能的.
【点评】在求出平均数的基础上,根据数的奇偶性进行分析是完成本题的关键.
30.【分析】(1)先画两条垂线,以垂足为端点,分别截5厘米和3厘米线段作为长和宽,再过这两个端点作已知长和宽的平行线,即可画出长是5厘米,宽是3厘米的长方形,长方形内最大的半圆的直径等于长方形的长5厘米;以长方形的一条长的中点为圆心,以2.5厘米长为半径,即可画出这个半圆.
(2)由此利用半圆的周长=所在圆的周长的一半+直径的长度,即可解答.
【解答】解:(1)根据题干分析可以画图如下:
(2)3.14×5÷2+5
=7.85+5
=12.85(厘米),
答:这个半圆的周长是12.85厘米.
【点评】此题考查了长方形内最大的半圆的特点以及半圆的周长的计算方法.气温/C
12
13
14
15
蟋蟀每分钟叫的次数
63
70
77
84
开始
1
2
3
4
5
甲
a
a﹣b
2a﹣2b
3a﹣5b
6a﹣10b
11a﹣21b
乙
b
2b
3b﹣a
6b﹣2a
11b﹣5a
﹣10a+22b
相关试卷
这是一份第14讲 图形与位置-【专项复习】最新六年级数学下册小升初专项复习(通用版),共31页。试卷主要包含了夯实基础,提高拓展,精做精练,查漏补缺等内容,欢迎下载使用。
这是一份第13讲 图形的运动-【专项复习】最新六年级数学下册小升初专项复习(通用版),共26页。试卷主要包含了夯实基础,提高拓展,精做精练,查漏补缺等内容,欢迎下载使用。
这是一份第12讲 立体图形的分类及识别-【专项复习】最新六年级数学下册小升初专项复习(通用版),共24页。试卷主要包含了夯实基础,提高拓展,精做精练,查漏补缺等内容,欢迎下载使用。

