江苏省徐州市2023-2024学年高三第四次模拟考试化学试卷 (原卷版+解析版)
展开1. 金属铊(81Tl)有重要用途,可用来制造光电管、光学玻璃等。铊与铯(55Cs)同周期,下列说法不正确的是
A. 原子半径:Cs>TlB. 碱性:CsOH>Tl(OH)3
C. 与水反应的剧烈程度:Tl> CsD. Tl是第六周期第ⅢA元素
2. 化学与生活、环境、科技等密切相关。下列说法错误的是
A. 温室效应导致海水的酸度增大,贝壳类生物的生存将会受到威胁
B. 植物油的主要成分是不饱和高级脂肪酸甘油酯,长时间放置的植物油会因水解而变质
C. 常温下用3体积乙醇与1体积蒸馏水配制成的混合液,可以灭活新型冠状病毒
D. 白葡萄酒含维生素C等多种维生素,通常添加微量SO2的目的是防止营养成分被氧化
3. 下列有关实验能达到相应实验目的的是( )
A. 实验室制备氯气B. 制备干燥的氨气
C. 石油分馏制备汽油D. 制备乙酸乙酯
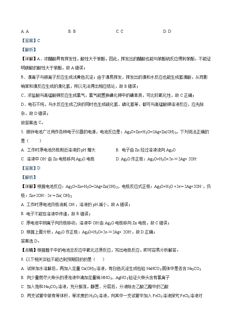
4. 利用如图实验装置进行相关实验,能得出相应实验结论的是( )
A. AB. BC. CD. D
5. 银锌电池广泛用作各种电子仪器的电源,电池反应是:Ag2O+Zn+H2O=2Ag+Zn(OH)2,下列说法正确的是( )
A. 工作时原电池负极附近溶液的pH增大B. 电子由Zn经过溶液流向Ag2O
C. 溶液中OH- 由Zn电极移向Ag2O电极D. Ag2O作正极:Ag2O+H2O+2e-=2Ag+ 2OH-
6. 以下相关实验不能达到预期目的的是( )
A. 试样加水溶解后,再加入足量Ca(OH)2溶液,有白色沉淀生成检验NaHCO3固体中是否含Na2CO3
B. 向少量燃尽火柴头的浸泡液中滴加足量稀HNO3、AgNO3验证火柴头含有氯离子
C. 加入饱和Na2CO3溶液,充分振荡,静置、分层后,分液除去乙酸乙酯中乙酸
D. 两支试管中装有等体积、等浓度H2O2溶液,向其中一支试管中加入FeCl3溶液探究FeCl3溶液对H2O2分解速率的影响
7. 下列各组离子能大量共存的是
A. 在的溶液中:
B. 在新制氯水中:
C. 在加入产生气体的溶液中:
D. 加入片能产生的溶液:
8. 用光洁的铂丝蘸取某无色溶液在无色火焰上灼烧,直接观察时看到火焰呈黄色,下列判断正确的是
A. 只含Na+B. 可能含有Na+,可能还含有K+
C. 既含有Na+,又含有K+D. 一定含Na+,可能含有K+
9. 短周期元素X、Y、Z、M的原子序数依次增大。元素X的一种高硬度单质是宝石,Y2+电子层结构与氖相同,Z的质子数为偶数,室温下,M单质为淡黄色固体。下列说法不正确的是
A. X单质与M单质不能直接化合
B. Y的合金可用作航空航天飞行器材料
C. M简单离子半径大于Y2+的半径
D. X和Z的气态氢化物,前者更稳定
10. 下列根据实验操作和现象得出的结论不正确的是
A. AB. BC. CD. D
11. 为模拟氨碱法制取纯碱的主要反应,设计在图所示装置。有关说法正确的是( )
A. 先从b管通入NH3再从a管通入CO2
B. 先从a管通入CO2再从b管通入NH3
C. 反应一段时间广口瓶内有晶体析出
D. c中装有碱石灰以吸收未反应的氨气
12. 镁、铝都是较活泼的金属,下列描述中正确的是
A. 铝热剂是镁条、铝粉和氧化铁的混合物
B. 镁、铝都能跟稀盐酸、稀硫酸、强碱反应
C. 镁点燃条件下可以与二氧化碳反应,铝在一定条件下可以与氧化铁发生氧化还原反应
D. 高温下,镁、铝在空气中都有抗腐蚀性
13. 实验测得0.1ml·L-1Na2SO3溶液pH随温度升高而变化的曲线如图所示。将b点溶液冷却至25℃,加入盐酸酸化的BaC12溶液,能明显观察到白色沉淀。下列说法正确的是
A. Na2SO3溶液中存在水解平衡SO+2H2OH2SO3+2OH-
B. 温度升高,溶液pH降低的主要原因是SO水解程度减小
C. a、b两点均有c(Na+)=2[c(SO)+c(HSO)+c(H2SO3)]
D. 将b点溶液直接冷却至25℃后,其pH小于a点溶液
14. 常温下用0.1ml/L NaOH溶液滴定40mL 0.1ml/LH2SO3溶液,所得滴定曲线如图所示(忽略混合时溶液体积的变化)。下列叙述错误的是
A. Ka2(H2SO3)的数量级为10-8
B. 若滴定到第一反应终点,可用甲基橙作指示剂
C. 图中Y点对应的溶液中:3c(SO32-)=c(Na+)+c(H+)-c(OH-)
D. 图中Z点对应的溶液中:c(Na+)>c(SO32-)>c(HSO3-)>c(OH-)
15. 将表面已完全钝化的铝条,插入下列溶液中,不会发生反应的是
A. 稀硝酸B. 稀盐酸C. 硝酸铜D. 氢氧化钠
16. 已知NH3·H2O为弱碱,下列实验事实能证明某酸HA为弱酸的是( )
A. 浓度为0.1 ml·L-1HA的导电性比浓度为0.1 ml·L-1硫酸的导电性弱
B. 0.1 ml·L-1 NH4A溶液的pH等于7
C. 0.1 ml·L-1的HA溶液能使甲基橙变红色
D. 等物质的量浓度的NaA和HA混合溶液pH小于7
二、非选择题(本题包括5小题)
17.
利用丙炔和苯甲醛研究碘代化合物与苯甲醛在 Cr-Ni 催化下可以发生偶联反应和合成 重要的高分子化合物Y的路线如下:
已知:①R1CHO+R2CH2CHO+H2
②
回答下列问题:
(1)A的化学名称为____。
(2)B中含氧官能团的名称是______。
(3)X的分子式为_______。
(4)反应①的反应类型是________。
(5)反应②的化学方程式是_______。
(6)L是D的同分异构体,属于芳香族化合物,与D具有相同官能团,其核磁共振氢谱为5组峰,峰面积比为3:2:2:2:1,则L的结构简式可能为_____。
(7)多环化合物是有机研究的重要方向,请设计由、CH3CHO、合成多环化合物的路线(无机试剂任选)______。
18. 3-正丙基-2,4-二羟基苯乙酮(H)是一种重要的药物合成中间体,合成路线图如下:
已知:+(CH3CO)2O +CH3COOH
回答下列问题:
(1)G中的官能固有碳碳双键,羟基,还有____和 ____。
(2)反应②所需的试剂和条件是________。
(3)物质M的结构式____。
(4)⑤的反应类型是____。
(5)写出C到D的反应方程式_________。
(6)F的链状同分异构体还有____种(含顺反异构体),其中反式结构是____。
(7)设计由对苯二酚和丙酸制备 的合成路线(无机试剂任选)____。
19. 实验室利用如下装置制备氯酸钾和次氯酸钠。
回答下列问题:
(1)滴加浓盐酸的漏斗伸入试管底部,其原因为________________________________。
(2)装置1中盛放的试剂为________;若取消此装置,对实验造成的影响为________。
(3)装置中生成氯酸钾的化学方程式为________________________,产生等物质的量的氯酸钾和次氯酸钠,转移电子的物质的量之比为________。
(4)装置2和3中盛放的试剂均为________。
(5)待生成氯酸钾和次氯酸钠的反应结束后,停止加热。接下来的操作为打开________(填“a”或“b”,下同),关闭________。
20. 硫代硫酸钠 (Na2S2O3)在生产生活中具有广泛应用。硫化碱法是工业上制取硫代硫酸钠的方法之一。实验室模拟工业生产装置如图所示:
(1)利用如图装置进行实验,为保证硫酸顺利滴下操作是_______。
(2)装置B中生成的Na2S2O3同时还生成CO2,反应的离子方程式为_______;在该装置中使用多孔球泡的目的是_____。
(3)装置C的作用是检验装置B中SO2的吸收效果,C中可选择的试剂是__(填字母)。
a.H2O2溶液 b.溴水 c.KMnO4溶液 d.BaCl2溶液
(4)Na2S2O3溶液常用于测定废水中Ba2+浓度。
①取废水20.00mL,控制适当的酸度,加入足盐K2Cr2O7溶液,得到 BaCrO4沉淀,过滤洗涤后用适量稀酸溶解,此时 CrO42-全部转化为Cr2O72-;再加过量 KI溶液,将Cr2O72-充分反应;然后加入淀粉溶液作指示剂,用0.100 ml/L的Na2S2O3溶液进行滴定:(I2 +2 S2O32-= S4O62-+ 2I-),滴定终点的现象为__________。平行滴定3次,消耗Na2S2O3溶液的平均用量为18.00mL。则该废水中Ba2+的物质的量浓度为____ml/L,
②在滴定过程中,下列实验操作会造成实验结果偏高的是______(填字母)。
a.滴定管未用Na2S2O3溶液润洗
b.滴定终点时俯视读数
c.锥形瓶用蒸馏水洗涤后未进行干燥处理
d.滴定管尖嘴处滴定前无气泡,滴定终点发现有气泡
21. 工业上可用一氧化碳合成可再生能源甲醇。
(1)已知:Ⅰ.3CO(g)+6H2(g) CH3CH=CH2(g)+3H2O(g) △H1=-301.3kJ/ml;
Ⅱ.3CH3OH(g) CH3CH=CH2(g)+3H2O(g) △H2=-31.0kJ/ml。
则CO与H2合成气态甲醇的热化学方程式为___________________________________
(2)某科研小组在Cu2O/ZnO作催化剂的条件下,在500℃时,研究了n(H2)∶n(CO)分别为2∶1、5∶2时CO的转化率变化情况(如图1所示),则图中表示n(H2)∶n(CO)=2∶1的变化曲线为________(填“曲线a”或“曲线b”),原因是_________________。
(3)某科研小组向密闭容器中充入一定量的CO和H2合成气态甲醇,分别在A、B两种不同催化剂作用下发生反应,一段时间后测得CH3OH的产率与温度的关系如图2所示。下列说法正确的是____________(填选项字母)。
a.使用催化剂A能加快相关化学反应速率,但催化剂A并未参与反应
b.在恒温恒压的平衡体系中充入氩气,CH3OH的产率降低
c.当2v(CO)正=v(H2)逆时,反应达到平衡状态
(4)一定温度下,在容积均为2L的两个恒容密闭容器中,按如下方式加入反应物,一段时间后达到平衡。
若甲容器平衡后气体的压强为开始时的,则该温度下,该反应的平衡常数K=_______,要使平衡后乙容器与甲容器中相同组分的体积分数相等,且起始时维持化学反应向逆反应方向进行,则乙容器中c的取值范围为_____________________________________。
(5)CO与日常生产生活相关。
①检测汽车尾气中CO含量,可用CO分析仪,工作原理类似于燃料电池,其中电解质是氧化钇(Y2O3)和氧化锆(ZrO2)晶体,能传导O2-。则负极的电极反应式为__________________。
②碳酸二甲酯[(CH3O)2CO]毒性小,是一种绿色化工产品,用CO合成(CH3O)2CO,其电化学合成原理为4CH3OH+2CO+O22(CH3O)2CO+2H2O,装置如图3所示:写出阳极的电极反应式:________________________________________a
b
c
实验结论
A
浓醋酸
CaCO3
C6H5ONa溶液
酸性:碳酸>苯酚
B
Br2苯溶液
铁屑
AgNO3溶液
苯和液溴发生取代反应
C
浓盐酸
酸性KMnO4溶液
碘化钾溶液
氧化性:Cl2>I2
D
饱和食盐水
电石
酸性KMnO4溶液
乙炔具有还原性
选项
操作及现象
结论
A
将乙烯气体通入酸性KMnO4溶液中,
溶液褪色
乙烯具有还原性
B
将少量浓硫酸滴到蔗糖表面,蔗糖变黑,体积膨胀
浓硫酸有脱水性和强氧化性
C
向溶液X 中先滴加稀硝酸,再滴加Ba(NO3)2溶液, 出现白色沉淀
溶液X 中可能含有SO32-
D
向淀粉溶液中加入稀硫酸,水浴加热,一段时间后,再加入新制的氢氧化铜悬浊液并加热,无红色沉淀
淀粉未水解
容器
甲
乙
反应物起始投入量
2 ml CO、6 ml H2
a ml CO、b ml H2、c ml CH3OH(g)(a、b、c均不为零)
江苏省徐州市2023-2024学年下学期高三第四次模拟考试化学试卷+: 这是一份江苏省徐州市2023-2024学年下学期高三第四次模拟考试化学试卷+,共19页。试卷主要包含了考生必须保证答题卡的整洁等内容,欢迎下载使用。
黑龙江省哈尔滨市第三中学校2023-2024学年高三下学期第四次模拟考试化学试题(原卷版+解析版): 这是一份黑龙江省哈尔滨市第三中学校2023-2024学年高三下学期第四次模拟考试化学试题(原卷版+解析版),文件包含黑龙江省哈尔滨市第三中学校2023-2024学年高三下学期第四次模拟考试化学试题原卷版docx、黑龙江省哈尔滨市第三中学校2023-2024学年高三下学期第四次模拟考试化学试题解析版docx等2份试卷配套教学资源,其中试卷共33页, 欢迎下载使用。
江苏省徐州市睢宁县第一中学2024届高三大联考化学试卷(原卷版+解析版): 这是一份江苏省徐州市睢宁县第一中学2024届高三大联考化学试卷(原卷版+解析版),文件包含江苏省徐州市睢宁县第一中学2024届高三大联考化学试卷原卷版docx、江苏省徐州市睢宁县第一中学2024届高三大联考化学试卷解析版docx等2份试卷配套教学资源,其中试卷共32页, 欢迎下载使用。

