2024年广东省惠州市惠城区中考一模化学试题(原卷版+解析版)
展开化学试卷
本试卷共6页,21题,满分为100分,考试用时为60分钟。
注意事项:1.答卷前,号生务必用黑色字迹的钢笔或签字笔将自己的准考证号、姓名、考场号和座位号填写在答题卡上。用2B铅笔在“考场号”和“座位号”栏相应位置填涂自己的考场号和座位号。将条形码粘贴在答题卡“条形码粘贴处”。
2.作答选择题时,选出每小题答案后,用2B铅笔把答题卡上对应题目选项的答案信息点涂黑:如需改动,用橡皮擦干净后,再选涂其他答案,答案不能答在试卷上。
3.非选择题必须用黑色字迹的钢笔或签字笔作答,答案必须写在答题卡各题目指定区域内相应位置上。如需改动,先划掉原来的答案,然后再写上新的答案;不准使用铅笔和涂改液。不按以上要求作答的答案无效。
4.考生必须保持答题卡的整洁。考试结束后,将试卷和答题卡一并交回。
5.可能用到的相对原子质量:H-1 C-12 N-14 O-16 S-32 Fe-56 Cu-64
一、选择题:本大题包括15小题,每小题3分,共45分。在每小题列出的四个选项中,只有一项是符合题目要求的。
1. 下列关于宜纸的传统制作工序中,主要发生化学变化的是
A. 挑选原料
B. 加碱腌煮
C. 竹帘捞纸
D. 剪裁纸张
【答案】B
【解析】
【详解】A、挑选原料的过程没有新物质生成,属于物理变化。故选项A错误;
B、宣纸原料要用石灰(加碱)浸湿,石灰与水结合,生成氢氧化钙,同时放出大量的热,使水溶液温度增高,起到溶解果胶和木质素的作用。过程中有新物质生成,属于化学变化。故选项B正确;
C、竹帘捞纸的过程没有新物质生成,属于物理变化。故选项C错误;
D、剪裁纸张的容过程没有新物质生成,属于物理变化。故选项D错误。故选B。
【点睛】解答本题要分析变化过程中是否有新物质生成,如果有新物质生成就是化学变化,没有新物质生成就属于物理变化。
2. 2024年春节期间,南方“小土豆”去哈尔滨穿的抗寒羽绒服一般含鸭绒90%,鸭绒属于
A. 合成材料B. 复合材料C. 天然有机高分子材料D. 金属材料
【答案】C
【解析】
【详解】天然材料是自然界原有的或经人工培植的植物上、人工饲养的动物上直接取得的材料,鸭绒属于天然有机高分子材料。
故选:C。
3. “推动绿色发展,促进人与自然和谐共生”。下列做法不符合该理念的是
A. 焚烧法处理生活垃圾B. 多使用共享单车
C. 自带购物袋购物D. 电池分类与回收
【答案】A
【解析】
【详解】A、焚烧法处理生活垃圾,会产生有害气体和烟尘,不利于环境保护,故选项做法与理念不相符;
B、多使用共享单车,可以减少开私家车对环境的污染,有利于环境保护,故选项做法与理念相符;
C、自带购物袋购物,可以减少“白色污染”,有利于环境保护,故选项做法与理念相符;
D、电池分类与回收,可以节约资源,减少污染,有利于保护环境,故选项做法与理念相符。
故选A。
4. 化学学科的发展离不开杰出科学家们的贡献。下列科学家与所对应的贡献不符的是
A. 波义耳——相对原子质量B. 屠呦呦——青蒿素
C. 道尔顿——原子论D. 门捷列夫——元素周期表
【答案】A
【解析】
【详解】A、波义耳发现了酸碱指示剂,故选项科学家与所对应的贡献不相符;
B、屠呦呦的贡献是发明了新药青蒿素,既对抗疟疾有特效,还速效低毒,被卫生组织界定为“世界上唯一有效的疟疾治疗药物”,故选项科学家与所对应的贡献相符;
C、道尔顿在化学上的主要贡献是提出了原子论,故选项科学家与所对应的贡献相符;
D、门捷列夫在化学上的主要贡献是发现了元素周期律,并编制出元素周期表,故选项科学家与所对应的贡献相符。
故选A。
5. 下列化学用语表达正确的是
A. 硫酸钾:K2SB. 3个氧原子:O3
C. 氦气:He2D. 1个钙离子:Ca2+
【答案】D
【解析】
【详解】A、硫酸钾中钾元素显+1价,硫酸根显-2价,则硫酸钾的化学式为K2SO4,K2S是硫化钾的化学式,故A错误;
B、由原子的表示方法,用元素符号来表示一个原子,表示多个该原子,就在其元素符号前加上相应的数字,所以3个氧原子可表示为3O,故B错误;
C、氦气是稀有气体,是由原子直接构成的,化学式直接用元素符号表示,氦气的化学式表示为He,故C错误;
D、离子的表示方法,在表示该离子的元素符号右上角,标出该离子所带的正负电荷数,数字在前,正负符号在后,带1个电荷时,1要省略,若表示多个该离子,就在其离子符号前加上相应的数字。1个钙离子可表示为Ca2+,故D正确;
故选:D。
6. 家庭小实验是化学学习的有益拓展。任实验中我们可以选用生活用品来代替一些化学仪器。下列物品不能代替相应化学仪器的是
A. 蜡烛——酒精灯B. 医用注射器——分液漏斗
C. 眼药水瓶——滴管D. 陶瓷水杯——量筒
【答案】D
【解析】
【详解】A、蜡烛燃烧放出热量,所以可以代替酒精灯用来给装置进行加热,故A不符合题意;
B、医用注射器可以控制液体的滴加速度,所以医用注射器可以代替分液漏斗,故B不符合题意;
C、眼药水瓶通过挤压瓶身来滴加药水,所以眼药水瓶可以代替滴管,故C不符合题意;
D、陶瓷水杯没有刻度,不能代替量筒,故D符合题意。
故选D。
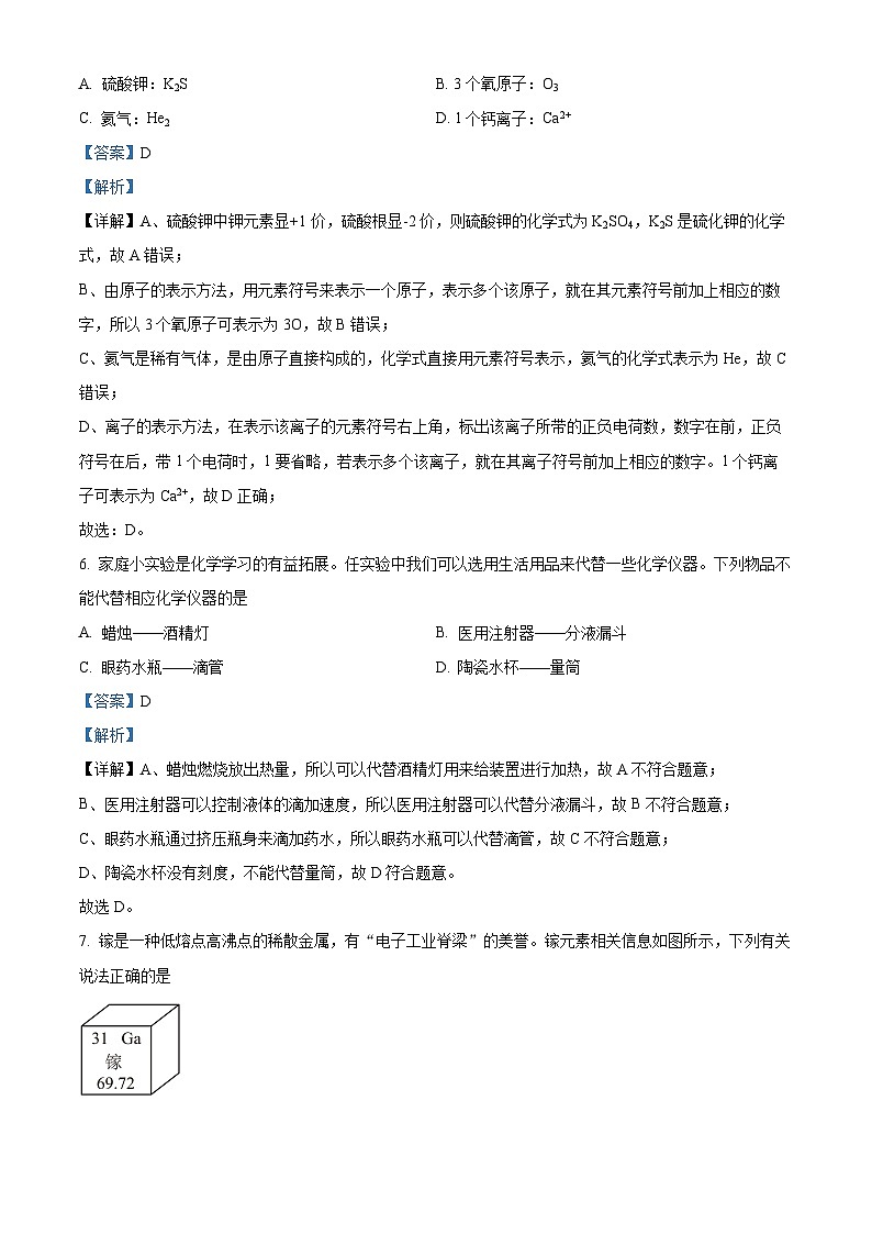
7. 镓是一种低熔点高沸点的稀散金属,有“电子工业脊梁”的美誉。镓元素相关信息如图所示,下列有关说法正确的是
A. 镓属于非金属元素B. 镓的原子质量为69.72
C. 镓原子的中子数为31D. Ga既表示宏观意义也表示微观意义
【答案】D
【解析】
【详解】A、镓元素名称带“钅”字旁,属于金属元素,故选项说法不正确;
B、根据元素周期表的信息可知,元素名称下方的数字表示相对原子质量,则镓的相对原子质量为69.72,故选项说法不正确;
C、根据元素周期表的信息可知,左上角的数字表示原子序数,镓的原子序数为31,原子中原子序数=质子数=31,中子数=相对原子质量-质子数=69.72-31≈39,故选项说法不正确;
D、Ga属于金属元素,因此Ga在宏观上可以表示镓元素,也可以表示镓这种金属单质,微观上可以表示一个镓原子,故选项说法正确。
故选D。
陈皮最早记录于《神农本草经》,其中新会陈皮有700多年种植历史,是广东“三宝”之首,也是十大广药之一,完成下面小题。
8. 新会陈皮中含大量的维生素C,能助清火气,含高达7.163%的硒元素,具有抑制癌症等作用,还含有铜元素,维持正常的造血功能,以下说法正确的是
A. 缺乏维生素C会引起夜盲症B. 硒元素是人体所必需的常量元素
C. 蔬菜、水果是人体维生素的重要来源D. 人体摄入铜元素越多越好
9. 辛弗林(C9H13NO2)是陈皮中含量较高的生物碱类物质,具有收缩血管、刺激血压、提高新陈代谢等功能。下列关于辛弗林的说法正确的是
A. 辛弗林属于无机物
B. 辛弗林相对分子质量为167g
C. 辛弗林中含有9个碳原子、13个氢原子、1个氮原子和两个氧原子
D. 辛弗林中碳元素的质量分数最大
【答案】8. C 9. D
【解析】
【8题详解】
A、缺乏维生素C会引起坏血病,故选项说法不正确;
B、硒元素在人体中的含量少于0.01%,是人体所必需的微量元素,故选项说法不正确;
C、蔬菜、水果中富含维生素,是人体维生素的重要来源,故选项说法正确;
D、人体过量或长期摄入铜,会使大量铜元素积蓄于肝脏,引起铜中毒,故选项说法不正确。
故选C。
【9题详解】
A、辛弗林是含碳元素的化合物,属于有机物,故选项说法不正确;
B、辛弗林相对分子质量为12×9+1×13+14+16×2=167,单位是“1”,不是“g”,故选项说法不正确;
C、辛弗林是由辛弗林分子构成,1个辛弗林分子中含有9个碳原子、13个氢原子、1个氮原子和两个氧原子,故选项说法不正确;
D、辛弗林中碳元素、氢元素、氮元素和氧元素的质量比为(12×9):(1×13):(14×1):(16×2)=108:13:14:32,因此辛弗林中碳元素的质量分数最大,故选项说法正确。
故选D。
10. 肼是火箭推进剂的燃料,与二氧化氮在一定条件下可转化成无害物质,反应前后的微观示意图如图。下列判断错误的是
A. 该反应出现了两种氧化物B. 该反应不符合质量守恒定律
C. 反应后分子数增加D. 该反应不属于基本反应类型
【答案】B
【解析】
【分析】由化学的微观示意图可知,二氧化氮和N2H4在催化剂的作用下生成氮气和水,反应的化学方程式为2NO2+2N2H43N2+4H2O。
【详解】A、氧化物是由两种元素组成的化合物中,其中一种元素是氧元素,则NO2、H2O属于氧化物,故选项说法正确;
B、该反应生成了新物质,属于化学反应,化学反应都符合质量守恒定律,故选项说法不正确;
C、由反应的化学方程式可知,每2个NO2分子与2个N2H4分子完全反应,生成3个氮分子和4个水分子,因此反应后分子数增加,故选项说法正确;
D、由反应的化学方程式可知,该反应不属于基本反应类型,故选项说法正确。
故选B。
11. 五育并举,劳育先行。下列劳动所涉及的化学知识不正确的是
A. AB. BC. CD. D
【答案】B
【解析】
【详解】A、可溶性钙、镁化合物在加热时,能形成沉淀,故生活中常用煮沸的方法降低水的硬度,故选项不符合题意;
B、选用铝合金制作门窗,是因为铝在常温下与氧气反应生成一层致密氧化铝薄膜,具有很好的抗腐蚀性能,故选项符合题意;
C、餐后用洗涤剂洗碗,是因为洗涤剂中含有乳化剂,具有乳化作用,能将油污乳化为细小油滴,随水冲走,故选项不符合题意;
D、铁生锈的条件是铁与氧气和水接触,铁制品刷油漆可以防止铁生锈,是因为油漆隔绝了氧气和水蒸气,故选项不符合题意;
故选:B。
12. 学习科学知识,树立安全意识。下列做法不符合安全要求的是
A. 夜间发现室内煤气泄漏,应立即开灯检查
B. 室内发生火灾时,可用湿毛巾捂住口鼻,尽量贴近地面逃离
C. 进行CO与CuO反应的实验时,加热前先通CO排尽装置内空气
D. 浓硫酸不慎沾到皮肤上,应立即用水冲洗,再涂上3%~5%的碳酸氢钠溶液
【答案】A
【解析】
【详解】A、夜间发现室内煤气泄漏,不能立即开灯检查,以防止产生的电火花引发爆炸,故选项符合题意;
B、湿毛巾有类似防毒面具作用,用湿毛巾捂住口鼻能防止吸入燃烧时生成的烟尘;气体受热密度变小,有毒气体上升聚集在高处,故要尽量贴近地面,寻找安全出口,故选项不符合题意;
C、进行CO与CuO反应的实验时,加热前先通CO排尽装置内空气,防止加热时引燃一氧化碳和空气混合物发生爆炸,故选项不符合题意;
D、浓硫酸具有腐蚀性,浓硫酸不慎沾到皮肤上,应立即用水冲洗,再涂上3%~5%的碳酸氢钠溶液,故选项不符合题意;
故选:A。
侯氏制碱法的简易流程表示如图所示,完成下面小题。
已知该反应过程中,有下列反应:①化学反应方程式:NaCl+CO2+NH3+H2O=NaHCO3+NH4Cl;②。
13. 下列说法不正确的是
A. 侯氏制碱法所制得“碱”是指Na2CO3
B. CO2和NaHCO3中碳元素的化合价不同
C. 纯碱可用于玻璃、造纸、纺织和洗涤剂的生产
D. 侯氏制碱法获得纯碱的同时还能获得氮肥
14. 结合下图分析,下列说法正确的是
A. NH4Cl的溶解度随温度的升高而减小
B. 50℃时,NH4Cl饱和溶液的溶质质量分数为50%
C. 食盐水获得食盐晶体的有效方法是降温结晶
D. 利用NaHCO3的溶解度比NH4Cl的小,可从混合物中可分离NaHCO3晶体
【答案】13. B 14. D
【解析】
【13题详解】
A、侯氏制碱法所制得“碱”是指纯碱,即碳酸钠,其化学式为Na2CO3,故选项说法正确;
B、CO2中氧元素的化合价为-2价,则碳元素的化合价为+4价;NaHCO3中钠元素的化合价为+1价,氧元素的化合价为-2价,设碳元素化合价为x,根据化合物中正负化合价代数为0,则有(+1)+ (+1)+ x+(-2)×3=0,得x=+4价,因此两种物质的碳元素的化合价相同,故选项说法不正确;
C、纯碱可用于玻璃、造纸、纺织和洗涤剂的生产,故选项说法正确;
D、生成物氯化铵中含有N、P、K中氮元素,属于氮肥,故选项说法正确。
故选B。
【14题详解】
A、由溶解度曲线图可知,NH4Cl的溶解度随温度的升高而增大,故选项说法不正确;
B、50℃时,NH4Cl的溶解度为50g,则50℃时,NH4Cl饱和溶液的溶质质量分数为,故选项说法不正确;
C、由溶解度曲线图可知,氯化钠的溶解度受温度的影响较小,则食盐水获得食盐晶体的有效方法是蒸发结晶,故选项说法不正确;
D、利用NaHCO3的溶解度比NH4Cl的小,在溶液中以沉淀形式析出,通过过滤,可从混合物中可分离NaHCO3晶体,故选项说法正确。
故选D。
15. 下列对比实验设计能实现实验目的是
A. AB. BC. CD. D
【答案】B
【解析】
【详解】A、实验中有两个变量,不能探究接触面积对反应速率的影响,错误;
B、通过对比实验,盛氢氧化钠的塑料瓶变瘪更明显,说明CO2能与NaOH溶液反应,正确;
C、实验中有两个变量,可燃物种类和是否与空气接触;不能探究空气是燃烧的必要条件,错误;
D、探究呼出气体中CO2含量较空气中多应该使用澄清石灰水,错误。
故选B。
二、非选择题:本大题共6小题,第16小题7分,第17小题8分,第18~21小题各10分,共55分。
16. 我国劳动人民很早就会通过“凿井”获得干净的水源。明代徐光启与熊三拔合译的《泰西水法》记载:“凿井者……既作底,更加细石子厚一二尺,能令水清而味美……取清水,置净器煮熟倾入白瓷器中,候澄清,下有沙土者,此水质恶也。”
(1)凿井:用生铁做成的铁凿和铁锤为挖凿工具,生铁属于_____(填“纯金属”或“合金”),它和钢的区别是__________。
(2)澄水:用鹅卵石、碎瓦砾、木炭、沙子有序叠放在水眼之上,从净化水的角度来说相当于实验操作的_______,其中木炭的主要作用是________。
(3)煮试:“置净器煮熟……下有沙土者”中的“沙土”(主要成分为碳酸钙),若井水中含较多的Ca(HCO3)2,则其加热时分解形成“沙土”的化学方程式为___________,实验室常用_____来检验井水属于硬水还是软水。
【答案】(1) ①. 合金 ②. 含碳量不同
(2) ①. 过滤 ②. 吸附色素和异味
(3) ①. ②. 肥皂水
【解析】
【小问1详解】
生铁是含碳量为2%~4.3%的铁合金;钢和生铁之间的区别在于碳含量不同,生铁的含碳量为2%~4.3%,钢的含碳量为0.03%~2%;
【小问2详解】
用鹅卵石、碎瓦砾、木炭、沙子有序叠放在水眼之上,可以依次除去水中的杂质,相当于实验操作的过滤;木炭结构疏松多孔,能够吸附有颜色和异味的物质;
【小问3详解】
由题干可知,井水中含较多的Ca(HCO3)2,加热时则会形成“沙土”(主要成分为碳酸钙),根据质量守恒定律宏观实质:化学反应前后元素种类和质量不变可知,化学方程式为:;硬水和软水可以用肥皂水鉴别,泡沫多,浮渣少的为软水,泡沫少,浮渣多的为硬水。
【科普阅读】
17. 阅读短文,回答下列问题。
化石燃料的燃烧释放出大量的CO2。碳替代、碳减排、碳封存、碳循环是实现“碳中和”的4种主要途径,科学家预测,到2050年,4种途径对全球碳中和的贡献率如图所示。
将CO2转变为高附加值的燃料和化学品,是兼顾解决能源与环境问题的有效途径,开发有效的催化剂能实现多种转化。我国科学家通过单原子铜催化剂实现了由CO2制备甲烷的研究突破,甲烷具有高热值,同时也是制造许多化工产品的重要原料,该方法为能源和环境问题提供了一种可持续的解决方案。
(1)根据上图分析,到2050年,对全球碳中和贡献率最大的途径是______。
(2)下列说法正确的是______(填字母)。
A. “碳中和”中的“碳”指的是碳单质
B. 大气中CO2过多不仅会加剧温室效应,还会造成酸雨
C. 植树造林是利用植物的呼吸作用吸收CO2
D. 推广使用太阳能、风能等新能源代替化石燃料,可以减少CO2的排放
(3)甲烷作为燃料时,在空气中完全燃烧的化学方程式为__________。
(4)单原子铜在催化CO2转化为CH4前后化学性质_____(填“变化”或“不变”),该转化反应还需要另一种反应物,该物质不可能是_____(多选,填序号)。
A H2OB. O2C. COD. H2
(5)写出CO2的一种用途:__________。
【答案】(1)碳替代 (2)D
(3) (4)BC (5)灭火等
【解析】
【小问1详解】
根据上图分析,到2050年,对全球碳中和贡献率最大的途径是碳替代,达到了47%;
【小问2详解】
A、“碳中和”中的“碳”指的是二氧化碳,故A错误;
B、二氧化碳和水反应生成碳酸,碳酸的酸性很弱,不会造成酸雨,故B错误;
C、植树造林是利用植物的光合作用吸收CO2,植物呼吸作用会放出二氧化碳,故C错误;
D、化石燃料燃烧会生成二氧化碳,推广使用太阳能、风能等新能源代替化石燃料,可以减少CO2的排放,故D正确;
故选:D;
【小问3详解】
甲烷完全燃烧生成二氧化碳和水,化学方程式为:;
【小问4详解】
单原子铜是催化剂,催化剂在反应前后化学性质不变;依据质量守恒定律,反应前后元素的种类不变,CO2转化为CH4,还需要含氢元素的物质,O2、CO中不含氢元素,故选BC;
【小问5详解】
二氧化碳不可燃也不支持燃烧,可用于灭火;干冰可用于人工降雨等。
【基础实验与跨学科实践】
18. 完成下列小题:
Ⅰ.实验室制取CO2及其性质检验
(1)图1中仪器a的名称:________。
(2)用大理石和稀盐酸反应制取CO2,反应的化学方程式为________;选择C装置作发生装置的优点是____________。
(3)收集一瓶CO2并进行性质检验
(4)物质的性质决定用途,根据二氧化碳可以作灭火器,推出二氧化碳的化学性质是_______。
Ⅱ.“水草培育”气肥自动补充器,如图2所示。
(5)设计原理:采用Na2CO3溶液和稀硫酸反应补充气肥CO2,水草需要吸收气肥CO2进行___作用;若用稀盐酸代替稀硫酸,一段时间后,水草培育缸中溶液的pH将______(填“变大”、“变小”或“不变”)。
(6)动手制作:使用时,将导管放入水草培育缸,调节输液调节器,控制输液袋中Na2CO3溶液的_______,导管末端连接多孔玻璃泡的作用是_________。
【答案】(1)锥形瓶 (2) ①. ②. 可以随时控制反应的发生和停止
(3)大 (4)不燃烧也不支持燃烧
(5) ①. 光合 ②. 变小
(6) ①. 滴加速度 ②. 能增大接触面积,使二氧化碳充分溶解
【解析】
【小问1详解】
仪器a是锥形瓶;
【小问2详解】
用大理石和稀盐酸反应制取CO2,大理石的主要成分是碳酸钙,碳酸钙和盐酸反应生成氯化钙、水、二氧化碳,反应的化学方程式为;关闭装置C的弹簧夹,试管内气体增多,压强增大,将液体压入长颈漏斗,塑料板上的固体与液体分离,反应停止;打开弹簧夹,反应继续,故该装置的优点是可以随时控制反应的发生和停止;
【小问3详解】
气球上浮,说明所受浮力增大,证明二氧化碳的密度大于空气;
【小问4详解】
二氧化碳可以作灭火器,说明二氧化碳不能燃烧也不支持燃烧;
【小问5详解】
水草需要吸收气肥CO2进行光合作用;盐酸具有挥发性,挥发出的氯化氢气体进入水草培育缸,使溶液显酸性,氯化氢越多,酸性越强,pH越小;
【小问6详解】
调节输液调节器,控制输液袋中Na2CO3溶液的滴加速度,从而控制反应速率;导管末端连接多孔玻璃泡的作用是能增大二氧化碳与水的接触面积,使二氧化碳充分溶解于水。
【科学探究】
19. 甜菜:是我国主要的制糖原材料之一。某项目式学习小组对甜菜生长情况、土壤酸碱度进行检测及改良、合理施肥等展开了项目化探究。
活动一:探究叶子发黄原因
(1)根据查阅资料,了解到可能原因是土壤板结、浇水过多、光照不足及缺_____元素。
活动二:鉴别标签脱落的化肥样品
【实验探究】兴趣小组同学发现农场里有两包标签脱落的化肥,向农场工作人员了解到这两包化肥分别是NH4Cl、K2SO4中的一种。为进行合理施肥,于是他们决定帮助农场工作人员鉴别这两包化肥。
(2)
【反思评价】
(3)经过鉴别,兴趣小组同学选择了合适的化肥。试写出方案2中发生反应的化学方程式:_______。
活动三:测定及改良土壤酸碱性
(4)土壤pH对甜菜发芽率的影响如图所示,在播种天数相同的条件下,在pH为5.0-9.5之间,甜菜发芽书随pH变化情况是__________。
(5)兴趣小组同学为测定该地上壤酸碱度,用玻璃棒蘸取该地上土壤浸出液滴于pH试纸上,待试纸变色后与______对照,测得pH=5。
(6)NH4C1、K2SO4等肥料会导致土壤酸化,可以通过施加_____(多选,填字母)来调节土壤酸碱度,使本地土壤更适合种植甜菜。
a.熟石灰 b.苛性钠 c.生石灰 d.草木灰
【答案】(1)氮##N
(2) ①. NaOH ②. 氯化铵 ③. 白色沉淀
(3)
(4)pH越大,发芽率越高 (5)标准比色卡 (6)ad
【解析】
【小问1详解】
氮肥的作用是促进植物茎、叶生长茂盛、叶色浓绿,所以甜菜叶子发黄是因为缺氮元素;
【小问2详解】
方案1:根据实验现象:有刺激性气味产生,可判断该实验是验证氯化铵,氯化铵与氢氧化钠反应生成氨气,具有刺激性气味;
方案2:结论是该样品是K2SO4,氯化钡和硫酸钾反应生成硫酸钡白色沉淀和氯化钾,能观察到有白色沉淀生成;
【小问3详解】
氯化钡和硫酸钾反应生成硫酸钡白色沉淀和氯化钾,化学方程式为:;
【小问4详解】
由图像可看出,播种天数为5天:pH=5.0时,发芽率为2.34%,pH=7.5时,发芽率为14.06%,pH=9.5时,发芽率为33.60%,所以相同天数时,pH越大,发芽率越高;
【小问5详解】
pH试纸和标准比色卡是配套使用的,标准比色卡上印刷有不同pH对应的颜色,用pH试纸测定溶液的酸碱度:用玻璃棒蘸取该地上土壤浸出液滴于pH试纸上,待试纸变色后与标准比色卡对照,测得pH=5;
【小问6详解】
NH4C1、K2SO4等肥料会导致土壤酸化,应该施加碱性物质;
a、熟石灰是氢氧化钙,显碱性,可施加,正确;
b、苛性钠是氢氧化钠,具有强腐蚀性,不能施加,错误;
c、生石灰和水反应放出大量热,不可施加,错误;
d、草木灰的主要成分是碳酸钾,显碱性,可以施加,正确;
故选ad。
20. 钢铁是国民经济支柱产业。采用氢气炼铁能减少碳排放,助力碳中和。该方法示意图如图1所示。
(1)赤铁矿的主要成分是________,其铁元素和氧元素的质量比为________。
(2)氢气在高温条件下炼铁的化学方程式为_____,该反应属于_____基本反应类型)反应。
不同物质与铁矿石作用,碳排放量如下表所示,试分析氢气用于炼铁的优点:_____。
(3)氢气炼铁的关键技术是氢气的生产和储存。
ⅰ.H2生产:光催化分解水是制H2的理想方法,反应的化学方程式为_______。
ⅱ.H2储存:利用图2物质转化关系可实现化学储氢、释氢。
若化合物B为NH3,则单质A为_______(填化学式)。若单质A为金属钠,化合物B为NaH,则氢元素的化合价为_______。
【答案】(1) ①. 氧化铁 ②. 7:3
(2) ①. ②. 置换 ③. 不会产生二氧化碳
(3) ①. ②. N2 ③. -1
【解析】
【小问1详解】
赤铁矿的主要成分是氧化铁,化学式为Fe2O3,其铁元素和氧元素的质量比为=7:3;
【小问2详解】
氢气与氧化铁在高温条件下反应生成铁和水,化学方程式为;该反应符合“一种单质和一种化合物反应生成另一种单质和另一种化合物”,属于置换反应;
根据表格中数据可知,氢气炼铁不会排放二氧化碳,缓解温室效应;
【小问3详解】
水在光催化作用下分解生成氢气和氧气,化学方程式为:;
根据质量守恒定律,反应前后元素的种类不变,若化合物B为NH3,含有氮、氢元素,则单质A为N2;
化合物中各元素的化合价的代数和为零,NaH中钠元素显+1价,则氢元素显-1价。
21. (本草纲目》记载了铜青的形成过程。铜青主要成分是碱式碳酸铜,化学式为Cu2(OH)2CO3,溶于酸生成相应的铜盐。回答下列问题:
(1)铜青的形成过程中,涉及的反应为2Cu+CO2+H2O+X=Cu2(OH)2CO3,则物质X为______(填化学式)。
(2)取100g铜青,加入稀硫酸至不再产生气体,收集到17.6g气体,反应后溶液总质量与加入稀硫酸的质量关系如图所示,反应的化学方程式为:Cu2(OH)2CO3+2H2SO4=2CuSO4+CO2↑+3H2O(杂质不溶于水也不与酸反应)。
b点时溶液中的溶质名称是___________。计算出铜青肖中Cu2(OH)2CO3的质量分数_______。(写出计算过程,结果保M一位小数)。
(3)写出一种保护铜制品的方法:_____________。
【答案】(1)O2 (2) ①. 硫酸铜、硫酸 ②. 设铜青中Cu2(OH)2CO3的质量为x
则铜青中Cu2(OH)2CO3质量分数为
答:铜青中Cu2(OH)2CO3的质量分数为88.8%。
(3)在铜表面刷漆
【解析】
【小问1详解】
由反应的化学方程式可知,反应前有2个铜原子、1个碳原子、3个氧原子、2个氢原子,反应后有2个铜原子、1个碳原子、5个氧原子、2个氢原子,化学反应前后原子的种类和数目不变,则1个X分子中含有2个氧原子,则X的化学式为:O2;
【小问2详解】
由图可知,a点时碱式碳酸铜和稀硫酸恰好完全反应,b点时稀硫酸过量,则b点时溶液中的溶质名称是硫酸铜、硫酸;
计算见答案;
【小问3详解】
在铜表面刷漆,可以隔绝铜与氧气、水和二氧化碳接触,保护铜制品。选项
劳动项目
化学知识
A
自来水煮沸后饮用
煮沸可以降低水的硬度
B
选用铝合金制作门窗
铝常温下不与氧气反应
C
洗碗时,用洗涤剂去除油污
洗涤剂能乳化油污
D
铁制品刷油漆
油漆隔绝了氧气和水蒸气
A.探究接触面积对反应速率的影响
B.探究CO2能否与NaOH溶液反应
C.探究空气是燃烧的必要条件
D.探究呼出气体中CO2含量较空气中多
操作
现象
结论
气球上浮
CO2密度比空气______。
实验方案
实验现象与结论
方案1:分别取样置于试管中,加水溶解,分别滴加适量____(填化学式)溶液
若有刺激性气味产生,则该样品是____(填名称)
方案2:分别取样置于试管中,加水溶解,分别滴加适量氯化钡溶液
若出现_____现象,则该样品是K2SO4
用料
焦炭
天然气
80%氢气、20%天然气
氢气
每吨钢CO2排放量(kg)
1765
940
437
0
2024年广东省惠州市惠城区中考一模化学试题: 这是一份2024年广东省惠州市惠城区中考一模化学试题,共6页。
2024年广东省惠州市·惠城区·中考一模化学试卷05答案: 这是一份2024年广东省惠州市·惠城区·中考一模化学试卷05答案,共2页。
2024年广东省惠州市·惠城区·中考一模化学试卷05: 这是一份2024年广东省惠州市·惠城区·中考一模化学试卷05,共6页。

