福建省福州第八中学2023-2024学年九年级下学期4月期中化学试题(原卷版+解析版)
展开考试时间: 60分钟
可能有用的相对原子质量:H-1 C-12 O-16 Mg-24 Zn-65 Cu-64 Ag-108
第Ⅰ卷 选择题(共 30分)
选择题(在每小题给出的四个选项中,只有一项是符合题目要求的,请把正确答案填在答题卡。)
1. 端午节的传统习俗是制作粽子,其中涉及化学变化的是
A. 清洗竹叶B. 涮洗糯米C. 竹叶包粽D. 生火煮粽
2. 碳替代是全球碳中和的重要途径,是指使用清洁能源来替代传统的高污染性能源,下列做法不属于碳替代的是
A. 开发“可燃冰” 作燃料B. 用太阳能发电
C. 大量使用煤炭取暖D. 推广乙醇汽油
3. 下列各组对主题知识的归纳中取正确的是
A. AB. BC. CD. D
4. 下列化学用语正确的是
A. 氖气—Ne2B. 两个氢原子—2H
C. 烧碱—Na2CO3D. 硫酸铁—FeSO4
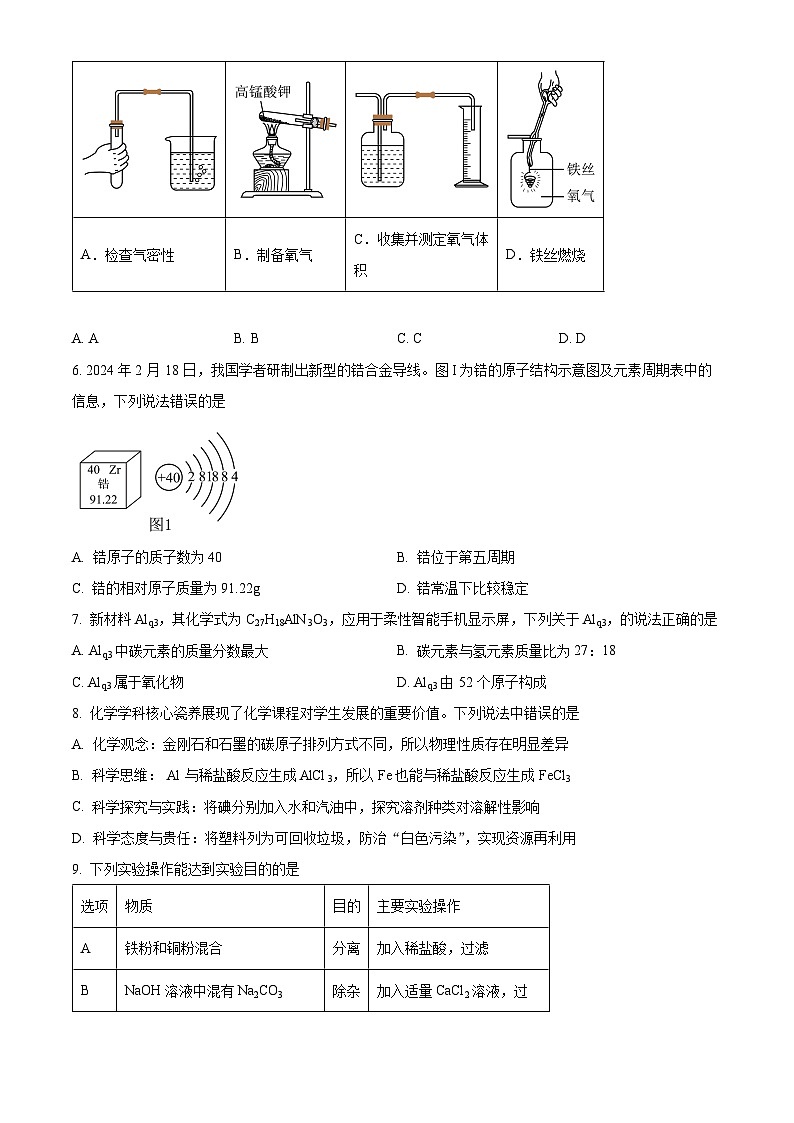
5. 在“氧气实验室制取与性质”实验中,下列装置或操作正确的是
A. AB. BC. CD. D
6. 2024年2月 18日,我国学者研制出新型的锆合金导线。图I为锆的原子结构示意图及元素周期表中的信息,下列说法错误的是
A. 锆原子的质子数为40B. 锆位于第五周期
C. 锆的相对原子质量为91.22gD. 锆常温下比较稳定
7. 新材料Alq3,其化学式为C27H18AlN3O3,应用于柔性智能手机显示屏,下列关于Alq3,的说法正确的是
A. Alq3中碳元素的质量分数最大B. 碳元素与氢元素质量比为27:18
C. Alq3属于氧化物D. Alq3由 52个原子构成
8. 化学学科核心瓷养展现了化学课程对学生发展的重要价值。下列说法中错误的是
A. 化学观念:金刚石和石墨的碳原子排列方式不同,所以物理性质存在明显差异
B. 科学思维: Al与稀盐酸反应生成AlCl3,所以Fe也能与稀盐酸反应生成FeCl3
C. 科学探究与实践:将碘分别加入水和汽油中,探究溶剂种类对溶解性影响
D. 科学态度与贵任:将塑料列为可回收垃圾,防治“白色污染”,实现资源再利用
9. 下列实验操作能达到实验目的的是
A. AB. BC. CD. D
10. 以下曲线正确的是
A. AB. BC. CD. D
第Ⅱ卷 非选择题
11. 叩问天穹,化学助力。
Ⅰ、火箭升空
(1)世界第一枚成功入轨火箭“朱雀二号”采用甲烷作为燃料,请写出甲烷完全燃烧的化学反应方程式______。
(2)“长征二号”采用四氧化二氮(N2O4)和偏二甲腓(C2H8N2)作为推进剂,二者混合发生反应的化学方程式如下:C2H8N2+2N2O4=3X+2CO2+4H2O,X化学式为______。
(3)“长征五号” 运载火箭使用液氢(H2)作燃料,优点是______,将氢气压缩为液态,从微观的角度解释:______。
Ⅱ、太空生活
(4)神舟十五号“年夜饭”菜单里的熏鱼提供的主要营养素是______。
(5)航天专用营兆补充剂可补充“铁”、“锌”、“碘”等,“铁”、“锌”、“碘”表示______(选填“元素”、“单质”或“原子”),可在饮食中添加______(填字母代号)来预防航天员骨质疏松。
A.C11H22O11Ca B.FeC6H6O7 C.KIO3
(6)铁酸镍(化学式NiFe2On)可将航天员呼出CO2的转化为O2,已知镍(Ni)元素,铁元素的化合价分别是+2、+3价,则n=______。
12. 阅读科普短文,回答相关问题。
资料1:茶树种植
茶树适宜生长在pH为4.5~6.5的土壤中,品种和环境不同,茶叶中茶多酚含量也不同,茶的品质和对人体的保健功效主要取决于茶水浸出物中茶多酚的浓度。茶多酚是一种白色粉末,略有吸水性,易溶于温水、乙醇等,在碱性环境中不稳定,是形成茶叶色香味的主要成分,也是茶叶中有保健功能的主要成分。
资料2:泡茶
冲泡前一般要洗茶,可以唤醒茶叶的活性,口感更加醇厚,同时洗去浮尘,喝着更放心。泡茶水温不同,茶多酚浓度不同。不同种类的茶需要不同温度的水冲泡,才能达到茶的最佳保健效果。图2为龙井茶(绿茶)水温及浸泡时间对茶多酚溶解率的影响。除了控制水温和没泡时间外,多次没泡也可提高茶多酚的溶解率。
(1)茶树适宜生长______(填 “酸性”“碱性”或“中性”)土壤中、测定土壤酸碱度可选______(填字母编号)。
a.石蕊试纸 b.pH试纸 c.酚酞溶液
具体实验方法:将土壤样品加水充分搅拌,取上层清液,______。
(2)种茶常施用的化肥尿素CO(NH2)2,属于______(填“氮肥”或“复合肥”)。但长期过量施用尿素会使土壤酸化,可施加______改善。(填物质俗名)
(3)茶多酚的物理性质有______(写一点),为减少茶多酚流失,洗茶操作中注意事项:______(写一点)
13. 纪录片《如果国宝会说话》介绍过唐代国宝“鎏金铁芯铜龙”,以铁铸造内芯,铁上包铜,外层盛金,龙身飞扬舒展,反映出唐代高超的铸造工艺。
【国宝选材】
“鎏金铁芯铜龙”选用铁、铜和金二种不同的金属为材料。
(1)唐代冶金技术发展,探索出了高炉炼铁的方法,高炉炼铁的主要原理:______(写出化学方程式)。
【铸造工艺】
“鎏金铁芯铜龙”的铸造工艺体现出唐代工匠对金凤材料的性质及性能的思考及运用。
(2)为何足“铁铸内芯”而不“铁制外层”?因为铁在物质______作用下,会生锈。
(3)如何实现“铁上包铜” ?
西汉《淮南万毕术》记载“曾青得铁则化为铜,外化而内不化”,曾青指的是硫酸铜,写出该反应化学方程式______。
【国宝防护】
(4)鎏金指的是将金溶于汞制得“金汞漆”,涂于器物表面,加热除汞,留下金附着器物表面,从而起到保护器物的作用,这体现金的化学性质:______,保护金属资源除了防止金属腐蚀,还有什么途径?______(写一种)。
14. 2023年7月18日,我国研制出的全球首套一汽解放液氨(NH3)(直喷零碳内燃机实现成功点火。
(1)传统合成氨:氮气和氢气高温高压和催化剂条件下合成氨。德国化学家格哈德·埃特尔揭示了该反应微观过程,如图(图中“” 表示催化剂)。参加反应的氮气和氢气分子个数比为______;该反应前后种类、数目没有改变的微粒是______(填微粒名称)。反应前后,催化剂的质量和______不变。
(2)电解合成氨:过程如图所示,写出该反应化学方程式______。属于______(填基本反应类型),该方法优点是______(写一个)。
15. 发展海洋经济,建设海洋强时。
(1)2023年6月2日,全球首次原位海水电解制氢技术试验在福建兴化湾海上风电场获得成功,该过程风能→______能→______能。
(2)海洋蕴含水资源,胰分离技术可淡化海水,如图所示,只有水分子可以透过淡化膜进入左侧淡水池。对加压后右侧海水成分变化分析正确的是______。
A. 溶质质量不变B. 溶质质量分数变大
C. 溶剂质量不变D. Na+的数目增多
(3)在“海洋资源的综合利州”的实践活动中,制得NaCl、MgCl2、MgSO4等物质,溶解度曲线如图。
①40℃时,把60gMgCl2加入l00g水中,得到的溶液溶质质量分数为______(列出计算式)
②将70℃的三种物质的饱和溶液均降温到40℃,析出晶体最多的是______(填字母)。
A.NaCl B.MgCl2 C MgSO4 D.不确定
(4)某同学构建思维模型(如图),井据此设计实验对海水中狄得的粗盐进行批纯。
①根据“性质差异”,除去粗盐中泥沙,操作步骤依次为:溶解→______→蒸发,溶解操作中玻璃棒的作用是______。
②采用“反应转化法”,除去粗盐中NaSO4、MgCl2、CaCl2等可溶性杂质。可加入以下三种试剂(所加试剂均过量): a.Na2CO3溶液 b.NaOH c.BaCl2溶液,加入试剂的顺序为______(填字母)。向上述操作后得到的滤液中,滴加盐酸,除去过量的试剂,利用数字化实验测定溶液的pH变化如图所示,M点时,溶液中溶质的成分一定含有______。
16. 某小组开展项目式学习“ 探秘温室气体的温室效应”。
【任务一】实验室制取CO2
(1)仪器C名称为______,写出实验室制CO2的化学方程式:______。
(2)组装一套可获得平稳气流的发生装置,应从图中选择仪器A和______(填字母)。
(3)为制取CO2,还黹将100g36%的浓盐酸稀释至9%。需加入蒸馏水(密度1g/mL) 的体积为______mL,若量取蒸馏水时仰视读数,所得稀盐酸浴质质量分数______(填“>”“<"或“=”) 9%。
【任务二】设计实验验证气体的温室效应
用太阳作为红外辐射源,把手机和热成像仪固定在三脚架上,对准太阳,让太阳在热成像画面中心,实验装置和热成像测得的数据如图。
(4)根据数据,得出的结论:玻璃瓶内为______时,长波辐射被削弱很多,说明该气体是温室气体。
(5)为使实验更严谨,除了控制气体的湿度相同,还需控制的因素有______(写一点)。
17. 某小组同学用澄清石灰水检验空气中的二氧化碳,对浑浊现象和成分展开探究
【探究一】浑浊物质成分是什么?
猜想一:石灰水水分蒸发析出溶质固体;
猜想二:石灰水与二氧化碳反应生成不溶干水的固体;
猜想三:猜想一和二的混合物。
(1)设计实验:
(2)二氧化碳通入石灰水变浑浊,发生的化学反应方程式为______。
【探究二】影响石灰水浑浊程度的因素有哪些?
实验1:取饱和澄清石灰水进行实验。
实验2:利用向饱和石灰水中添加蒸馏水米调节石灰水浓度进行实验。
(3)实验1的目的是______。
(4)实验2的结论是______。
18. 我国科学家发明了甲烷制氢工艺,当甲烷的转化率为80%时,理论上10亿吨甲烷与足量水蒸气可制得氢气的质量是多少?
甲烷转化率=×100%。
反应的化学方程式为:CH4+H2OCO+3H2。A.化学与材料
B.化学与生活
制作手机的塑料、玻璃都属于合成材料;
钛合金属于合金,比钛熔点高、硬度大。
采用充氮包装可延长食品保质期;
用洗发剂溶解油脂,可洗净头发。
C.化学与劳动
D.化学与安全
将明矾加入水中吸附色素和异味;
家庭烘焙面包时可加入适量小苏打。
油锅着火可用锅盖隔绝空气灭火;
稀释浓硫酸时,勿将水倒进浓硫酸。
A.检查气密性
B.制备氧气
C.收集并测定氧气体积
D.铁丝燃烧
选项
物质
目的
主要实验操作
A
铁粉和铜粉混合
分离
加入稀盐酸,过滤
B
NaOH溶液中混有Na2CO3
除杂
加入适量CaCl2溶液,过滤
C
Na2CO3溶液中是否含有Na2SO4
检验
取样,滴加BaCl2溶液
D
羊毛和涤纶
鉴别
取样,灼烧,闻气味
A.两份等质量等浓度过氧化氢溶液其中一份加入二氧化锰
B.向硫酸和硫酸铜混合溶液中加入过量氢氧化钠溶液
C.向等质量等浓度稀盐酸中分别加入足量的Mg、Zn
D.向硝酸银与硝酸铜混合溶液中加入过量锌粉
实验编号
气体种类
测得阻挡后辐射量数据/℃
1
空气
82.6
2
CO2
64.0
3
O2
81.6
实验步骤
实验现象
实验结论
①分别取浑浊物少量于两支试管中
猜想二正确
②往其中一只试管中______
产生气泡
③往另一只试管中,加水溶解,加入2-3滴酚酞溶液
溶液不变色
饱和澄清石灰水体积/mL
2.0
1.5
1.0
0.5
缓慢通入2L空气后的浑浊程度
不明显
明显
非常明显
明显
饱和澄清石灰水体积/mL
2.0
1.5
1.0
0.5
加入蒸馏水体积/mL
0
0.5
1.0
1.5
缓慢通入3L空气后的浑浊程度
非常明显
明显
不明显
无现象
福建省福州时代华威中学2023-2024学年下学期九年级4月月考化学试卷(原卷版+解析版): 这是一份福建省福州时代华威中学2023-2024学年下学期九年级4月月考化学试卷(原卷版+解析版),文件包含福建省福州时代华威中学2023-2024学年下学期九年级4月月考化学试卷原卷版docx、福建省福州时代华威中学2023-2024学年下学期九年级4月月考化学试卷解析版docx等2份试卷配套教学资源,其中试卷共25页, 欢迎下载使用。
福建省福州市鼓楼区闽江学院附属中学2023-2024学年九年级下学期4月月考化学试题(原卷版+解析版): 这是一份福建省福州市鼓楼区闽江学院附属中学2023-2024学年九年级下学期4月月考化学试题(原卷版+解析版),文件包含福建省福州市鼓楼区闽江学院附属中学2023-2024学年九年级下学期4月月考化学试题原卷版docx、福建省福州市鼓楼区闽江学院附属中学2023-2024学年九年级下学期4月月考化学试题解析版docx等2份试卷配套教学资源,其中试卷共26页, 欢迎下载使用。
福建省福州屏东中学等2023-2024学年下学期九年级4月多校联考化学试卷(原卷版+解析版): 这是一份福建省福州屏东中学等2023-2024学年下学期九年级4月多校联考化学试卷(原卷版+解析版),文件包含福建省福州屏东中学等2023-2024学年下学期九年级4月多校联考化学试卷原卷版docx、福建省福州屏东中学等2023-2024学年下学期九年级4月多校联考化学试卷解析版docx等2份试卷配套教学资源,其中试卷共25页, 欢迎下载使用。

