江苏省江阴市长泾片2023-2024学年八年级下学期期中物理试题(原卷版+解析版)
展开注意:g=10 N/kg
一、单选题(每题2分,共24分)
1. 下列现象中属于分子无规则运动的是( )
A. 酒精擦在皮肤上能闻到酒精味B. 脏水中有很多细菌在运动
C. 铁锅放久了会生锈D. 阳光照耀下看见灰尘在空中飞舞
【答案】A
【解析】
【详解】A.酒精分子不停地做无规则运动,扩散到了空气中,人们就闻到了酒精的味道,故A符合题意;
B.细菌不是分子,所以细菌运动是机械运动,故B不符合题意;
C.铁锅生锈是铁分子发生了化学变化,不是分子无规则运动造成的,故C不符合题意;
D.灰尘在空中飞舞是肉眼看得见物体的机械运动,故D不符合题意。
故选A
2. 以下事例与所利用物质的物理属性相符的是( )
A. 厚厚的金片可以敲打成极薄的金箔是利用了金的延展性好
B. 用塑料做炒锅的手柄是因为导热性好
C. 用泡沫做表演场景中倒塌的“墙壁”是因为弹性好
D. 房屋的门窗用铝合金制成,是因为铝合金的导电性好
【答案】A
【解析】
【详解】A.因为金箔的延展性较好,所以可以敲打成极薄的金箔,故A符合题意;
B.用塑料做炒锅的手柄是因为塑料的导热性较差,故B不符合题意;
C. 用泡沫做表演场景中倒塌的“墙壁”是因为泡沫的密度小,质量轻,故C不符合题意;
D.房屋的门窗用铝合金制成,是因为铝合金硬度大,故D不符合题意。
故选A。
3. 要测量一张10元纸币质量,采用方法是( )
A. 直接用托盘天平称量一张纸币的质量
B. 先称量杯子和一张纸币的总质量,再减去杯的质量
C. 把一张纸币捏成一团后用托盘天平测量
D. 先称量100张同样纸币的质量,然后再除以100
【答案】D
【解析】
【详解】AC.纸币质量与形状无关,一张纸币的质量太小,小于天平的分度值,用天平直接测是测不出来一张纸币的质量的,故AC不符合题意;
B.一张纸币的质量太小,一张纸币和一只杯子的质量是无法直接用天平区分的,故B不符合题意;
D.先测出100张纸币的质量,然后除以100,可以测出一张纸币的质量,故D符合题意。
故选D。
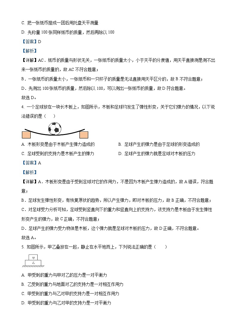
4. 一个足球放在一块长木板上,如图所示,木板和足球均发生了弹性形变,关于它们弹力的情况,以下说法错误的是( )
A. 木板形变是由于木板产生弹力造成的B. 足球产生的弹力是由于足球的形变造成的
C. 足球受到的支持力是木板产生的弹力D. 足球产生的弹力就是足球对木板的压力
【答案】A
【解析】
【详解】A.木板形变是由于受到足球对它的作用力,不是因为木板产生弹力造成的,故A错误,符合题意;
B.足球发生弹性形变,有恢复原状的趋势,所以产生弹力,即对木板的压力,故B正确,不符合题意;
C.对足球受力分析可知,足球受到竖直向下的重力和竖直向上的支持力,该支持力是木板由于发生弹性形变产生的弹力,故C正确,不符合题意;
D.足球产生的弹力受力物体是木板,这个弹力就是足球对木板的压力,故D正确,不符合题意。
故选A。
5. 如图所示,甲乙叠放在一起,静止在水平地而上,下列说法正确的是( )
A. 甲受到的重力与甲对乙的压力是一对平衡力
B. 乙受到的重力与地面对乙的支持力是一对相互作用力
C. 甲受到的重力与乙对甲的支持力是一对相互作用力
D. 甲受到的重力与乙对甲的支持力是一对平衡力
【答案】D
【解析】
【分析】
【详解】A.甲受到的重力与甲对乙的压力是两个受力物体,故不是一对平衡力,故A错误;
B.乙受到的重力与地面对乙的支持力两个力的大小不同,所以不是一对相互作用力,故B错误;
CD.甲受到的重力与乙对甲的支持力,受力物体都是甲,两个力的大小相等,方向相反,故是平衡力,故C错误;D正确。
故选D。
6. 如图所示,放在水平桌面上的物体,两边用细线通过滑轮与吊盘相连。若在左盘中放重为10N的砝码,右盘中放总重为30N的砝码时,物体M恰好以速度v向右做匀速直线运动,如果右盘中的砝码不变,物体M在水平桌面上以速度3v向左做匀速直线运动,则左盘中砝码的重应为(吊盘重不计,绳子与滑轮摩擦不计)( )
A. 40NB. 50NC. 60ND. 70N
【答案】B
【解析】
【分析】
【详解】若在左盘中放重为10N的砝码,右盘中放总重为30N的砝码时,物体M恰好以速度v向右做匀速直线运动,对M进行受力分析,其受到了向左的拉力10N,向右的拉力30N,此时物体M恰好以速度v向右做匀速直线运动,故摩擦力向左,其大小为20N;如果右盘中的砝码不变,即M受到了向右的拉力30N,此时物体M在水平桌面上以速度3v向左做匀速直线运动,故摩擦力向右,由于此时是滑动摩擦力,接触面的粗糙程度不变,压力不变,故摩擦力的大小不变,为20N,故向右的合力为50N,而此时M处于平衡状态,故向左的力为50N,故B正确。
故选B。
7. 一架天平的称量范围为0~1000g,用它可称下列哪个物体的质量( )
A. 一个铅球B. 一个苹果C. 一位学生D. 一袋大米
【答案】B
【解析】
【详解】天平的称量范围也就是它所能称的最大质量,四个选项中,只有苹果的质量在1000g以内,所以可以用该天平称出其质量。故B符合题意,ACD不符合题意。
故选B。
8. 甲、乙、丙三个轻质小球用绝缘细绳悬挂,如图所示,已知丙带正电,则下列说法正确的是( )
A. 甲、乙均带正电B. 甲、乙均带负电
C. 乙带正电,甲可能不带电D. 乙带正电,甲一定带负电
【答案】C
【解析】
【详解】乙、丙相互排斥,说明乙、丙一定带同种电荷,丙带正电,则乙一定也带正电;甲、乙相互吸引,说明甲带负电或不带电,故C正确,ABD错误。
故选C。
9. 某实验探究小组用如图所示的装置测量摩擦力的大小,木板水平向右运动过程中,测力计A、B示数稳定时,其示数分别为5.0N、2.8N,此时木块受到的摩擦力大小为( )
A. 7.8NB. 2.2NC. 2.8ND. 5.0N
【答案】C
【解析】
【详解】木块相对地面和弹簧测力计B是静止的,处于平衡状态,木块受到弹簧测力计B的拉力和摩擦力是一对平衡力,大小相等,方向相反,所以木块受到的摩擦力大小为
故ABD不符合题意,C符合题意。
故选C。
10. 1897年汤姆孙发现电子,说明原子是可分的;1909年,卢瑟福做了用α粒子轰击氮原子核的实验,发现了质子,提出了原子核式模型(核外电子围绕原子核旋转),与太阳系(九大行星围绕太阳旋转)相似。以下微观颗粒的大致尺度从小到大排列的是( )
A. 原子 质子 原子核B. 原子 电子 原子核
C. 原子 原子核 电子D. 质子 原子核 原子
【答案】D
【解析】
【详解】原子是由原子核和核外电子组成的,所以原子大于原子核;原子核是由质子和中子组成的,所以原子核大于质子。尺度排列由小到大:质子,原子核,原子,故ABC不符合题意,D符合题意。
故选D。
11. 学习了惯性知识后,小明有了如下认识.其中下列说法正确的是
A. 物体运动时的惯性比静止时的惯性大
B. 任何物体在任何情况下都有惯性
C. 自由下落的物体没有惯性
D. 地球上的物体都有惯性,在太空行走的宇航员没有惯性
【答案】B
【解析】
【分析】一切物体在任何情况下都有惯性,惯性的大小只与物体的质量有关.
【详解】A. 惯性大小只与物体的质量有关,而与其他因素无关,所以A错误; B. 任何物体在任何情况下都有惯性,故B正确的,C、D错误的;故选B.
12. 如图甲所示,质量不计的弹簧竖直固定在水平面上,t=0时刻,将一重为G=50N的金属小球从弹簧正上方某一高度处由静止释放,小球落到弹簧上压缩弹簧到最低点,然后又被弹起离开弹簧,上升到一定高度后再下落,如此反复,通过安装在弹簧下端的压力传感器,测出这一过程弹簧弹力F随时间变化的图像如图乙所示,则( )
A. 0~t1时间内小球处于平衡状态
B. t1~t2时间内小球的速度越来越大
C. t2时刻小球处于静止状态
D. t3时刻小球处于非平衡状态
【答案】D
【解析】
【详解】小球先自由下落,在t1时刻与弹簧接触后,弹簧被压缩,在下降的过程中,弹力不断变大,当弹力小于重力时,物体加速下降,但合力变小,加速度变小,故做加速度减小的加速运动;当加速度减为零时,速度达到最大;之后物体由于惯性继续下降,弹力大于重力,合力变为向上且不断变大,故加速度向上且不断变大,故物体做加速度不断增大的减速运动,在t2时刻弹力达到最大,此时物体速度为零;同理,上升过程,先做加速度不断减小的加速运动,当加速度减为零时,速度达到最大,之后做加速度不断增大的减速运动,直到t3时刻小球离开弹簧为止。
A.0~t1时间内,小球在重力作用下加速下降,不是平衡状态,故A不符合题意;
B.t1~t2时间内,小球受到向下的合力逐渐减小,其速度先增大后减小至零,故B不符合题意;
C.t2时刻,小球受到竖直向上的80N弹力作用,竖直向下的50N重力作用,瞬时速度为零但不处于静止状态,故C不符合题意;
D.t3时刻,小球刚脱离弹力作用,在重力作用下减速运动,故处于非平衡状态,故D符合题意。
故选D。
二、填空题(每空1分,共33分)
13. 某同学用天平测量石块的质量。他将天平放在水平桌面上,将游码移至标尺零刻线时发现指针位置如图甲所示。为使天平的横梁水平平衡,则应向______调平衡螺母;天平水平平衡后,他用天平测得小石块的质量如图乙所示,则此时天平的读数是______g。若用磨损的砝码进行测量质量,则所测结果是______(选填“偏大”或“偏小”)的。
【答案】 ①. 右 ②. 63.2 ③. 偏大
【解析】
【详解】[1] 将天平放在水平桌面上,将游码移至标尺零刻线时发现指针位置如图甲所示偏左,说明左端重,应向右调平衡螺母,给右端增重,使天平平衡。
[2] 如图乙所示,天平的横梁标尺的分度值为0.2g,游码对应的刻度为3.2g,所以此时天平的读数为
[3] 磨损的砝码的实际质量小于上面的标识,若用磨损的砝码进行测量质量,则所测结果偏大。
14. 用一瓶密度为的氧气瓶给病人供氧,当给病人供氧用去一半后,瓶内剩余氧气的密度为______;将一瓶密度为的菜籽油用去一半后,瓶内剩余菜籽油的密度为_____。把一质量为89g的空心铜球放入盛满酒精的杯子中浸没,从杯中溢出24g酒精,则该铜球的空心部分的体积是______。若把该铜球放入另一盛满水的杯子中浸没,则从杯中溢出水的质量是______g。(,)
【答案】 ①. 2.5 ②. 0.8 ③. 20 ④. 30
【解析】
【详解】[1]氧气瓶中氧气用去一半后,瓶内氧气质量变为原来的一半,体积等于氧气瓶的容积保持不变,根据可知,瓶内剩余氧气的密度为原来的一半,即。
[2]菜籽油用去一半后,质量和体积都变为原来的一半,根据可知,菜籽油的密度不变,为。
[3]把一个空心小铜球放入装满酒精的杯中浸没,铜球的体积等于溢出酒精的体积
铜球实心部分的体积
铜空心部分的体积
铜空心部分的体积为。
[4]由于铜球浸没在盛满水的杯子中,则溢出水的体积
溢出水的质量
溢出水的质量为30g。
15. 在砌房子时用图甲盖房子所用的铅垂线所依据的物理知识是___________。图中所示的墙体向___________(选填“左”或“右”)倾斜。如图乙所示的水平仪R来检查所砌的墙面是否水平,当液体中空气泡居中表示墙面水平,若空气泡靠近A端,则表示A端的墙面___________(“高”或”低”)。月球对物体的吸引力约为地球的六分之一、某人在地球上最多能举起200kg的物体,那么到月球上他能举起物体的最大质量为___________kg,该物体在月球上的重力为___________ N
【答案】 ①. 重力的方向始终竖直向下 ②. 左 ③. 高 ④. 1200 ⑤. 2000
【解析】
【详解】[1][2]重力的方向始终竖直向下,由图可知重垂线上端与墙紧靠,下端重垂线的位置在墙的左侧,所以墙向左倾斜。
[3]因为水受重力的作用向低处流动,而气泡受到浮力的作用会漂浮在水面上,因此当空气泡靠近A端,表明A端高。
[4][5]在地球上最多能举起物体的重力为
因一个人的最大举力不变,则他在月球上最多能举起物体的重力也为2000N,月球对物体的吸引力约为地球的六分之一,即,则月球上他能举起物体的最大质量为
16. 如图所示(a)(b)是两种简单的验电器,图(b)中带电的塑料棒靠近轻质铝箔条的一端时,铝箔条会被___________(选填“吸引”或“排斥”)是因为___________,图(a)(b)是两种验电器的原理___________(相同/不同);
【答案】 ①. 吸引 ②. 见解析 ③. 不同
【解析】
【详解】[1][2]图(b)中,带电的塑料棒靠近轻质铝箔条时,带电体能吸引轻小物体,所以铝箔条会被吸引过来。
[3]图(a)中,验电器的金属箔张开是因为带上了同种电荷,而同种电荷相互排斥,那么两种验电器的原理不同。
17. 荷叶上两滴水珠接触时,能自动结合成一滴较大的水珠,这一事实说明分子间存在着______。如图所示,封闭在注射器筒内的空气很容易被压缩,这实验说明分子间有______。个大粒圆的爆米花芳香扑鼻,该现象说明分子不停地______。
【答案】 ①. 引力 ②. 间隙 ③. 运动
【解析】
【详解】[1]两滴能合成一滴较大水珠,说明分子间存在着引力。
[2]容易被压缩,说明分子间存在间隙。如果是说压缩时需要较大的力,则说明分子间存在斥力。
[3]爆米花芳香朴鼻,说明分子在不停地做无规则的运动。
18. 生活中处处有物理,利用一瓶矿泉水,我们可以探究很多物理问题:
(1)如图(a)所示,没有启封的矿泉水瓶里所装水的重力为______N;
(2)小明将矿泉水瓶按如图(b)A、B两种方式放置,用手推A上部,瓶会倾倒,而推A的下部,瓶会滑动,这表明力的作用效果跟力的______有关。分别沿箭头方向吹A和B,发现B很容易被吹动,这说明在相同条件下,__________________;
(3)如图(c)所示,小明用力捏矿泉水瓶,瓶身变瘪了,这说明力能使物体发生______;
(4)小明用20N的力竖直握住一瓶重为5N的矿泉水瓶静止不动,如图(d)所示,则矿泉水瓶受到的摩擦力为____N,他喝掉一半后竖直握着不动,瓶子受到的摩擦力______(选填“变大”“变小”或“不变”)。
【答案】 ①. 5.5 ②. 作用点 ③. 滚动摩擦力小于滑动摩擦力 ④. 形变 ⑤. 5 ⑥. 变小
【解析】
【详解】(1)[1]由题意可知,没有启封的矿泉水瓶里所装水的体积为
V=550mL=550cm3
则水的质量为
m=ρV=1g/cm3×550cm3=550g=0.55kg
水的重力为
G=mg=0.55kg×10N/kg=5.5N
(2)[2]对比两次实验可知,当力的作用点不同时,力对水瓶产生的作用效果也不同,说明力的作用效果与力的作用点有关。
[3]A的放置方式是平面跟水平面接触,受到的摩擦力为滑动摩擦力,B方式是圆柱面于水平面接触,受到的摩擦力是滚动摩擦力,同样吹动水瓶,B方式更容易被吹动,说明在相同条件下,滚动摩擦力小于滑动摩擦力。
(3)[4]用力捏矿泉水瓶,水瓶在力的作用下形状发生了改变,说明力的作用效果之一是可以使物体发生形变。
(4)[5]如图所示,矿泉水瓶处于静止状态,在竖直方向上只受到重力和手对它的静摩擦力,因为是静止状态,所以受力平衡,重力和静摩擦力是一对平衡力,大小相等,所以矿泉水瓶受到的摩擦力为5N。
[6]喝掉一半后竖直握着不动,矿泉水瓶还是处于静止状态,竖直方向上依然是受力平衡,只受到重力和静摩擦力,大小相等,因为喝掉了一半水,重力减小,所以受到的摩擦力也减小。
19. 如图所示,用力击打鸡蛋下面的硬纸片,可以发现硬纸片被击飞而鸡蛋却落在杯中,鸡蛋没有飞出是因为鸡蛋具有_____;硬纸片被击飞说明力可以改变物体的_____。
【答案】 ①. 惯性 ②. 运动状态
【解析】
【详解】(1)[1]用力击打鸡蛋下面的硬纸片,可以发现硬纸片被击飞,而鸡蛋由于惯性,保持原来的静止状态,由于受到重力,而落在杯中。
(2)[2]硬纸片被击飞,是因为硬纸片受到力的作用,运动状态发生了改变,故说明力可以改变物体的运动状态。
20. 跳水是我国在国际比赛中的优势项目。跳水运动员站在跳板上静止时,她受到的重力和支持力是一对 ________,运动员对跳板的压力和跳板对运动员的支持力是一对 __________(选填“平衡力”或“相互作用力”)。
【答案】 ①. 平衡力 ②. 相互作用力
【解析】
【详解】[1]运动员处于静止状态,受力平衡,受到的重力和跳板对运动员的支持力,大小相等、方向相反,作用在同一个物体上,作用在同一条直线上,是一对平衡力。
[2]运动员对跳板的压力和跳板对运动员的支持力,大小相等、方向相反,作用在两个物体上,作用在同一条直线上,是一对相互作用力。
21. 如图甲放在水平地面上的物体,受到方向不变的水平推力F的作用,F的大小与时间t的关系和物体运动速度v与时间t的关系如图乙所示。由图可知当t=1s时,物体处于______状态。t=3s时,物体受到的摩擦力为______N。
【答案】 ①. 静止 ②. 2
【解析】
【详解】[1]由丙图知:时物体的速度大小为零,则当时物体处于静止状态。
[2]由图知:时,物体匀速运动,处于平衡状态。由乙图知:时,,摩擦力与推力F平衡,摩擦力的大小为2N,之间,物体加速运动,受力不平衡,推力大于摩擦力;但由于物体对接触面的压力和接触面粗糙程度没有改变,所以摩擦力大小不变,仍为2N。
22. 一块冰全部熔化成水后,质量 ______(选填“变大”、“变小”或“不变”);如图所示,冰块中有一小石块,冰和石块的总质量为116g,将冰块放入底面积为100cm2盛有水的圆柱形容器中,冰块完全沉入水中,这时容器中的水面上升了1.1cm,当冰全部融化后容器内的水面又下降了0.1cm,冰块中所含的石块质量是 ______g,石块的密度是 ______kg/m3。(已知ρ冰=0.9×103kg/m3)
【答案】 ①. 不变 ②. 26 ③. 2.6×103
【解析】
【详解】[1]物体所含物质的多少叫质量,质量是物体的一种基本属性,与物体的状态、形状、温度、所处空间位置的变化无关,所以冰全部熔化成水后质量不变。
[2][3]设整个冰块中冰的体积为V冰,冰块完全沉入水中,冰化成水后,质量不变,根据可得,冰化成水后的体积
由题意可知,冰的体积减去熔化成水后的体积,就是水面下降的体积,所以
即
解得冰的体积V冰=100cm3;则冰的质量
m冰=ρ冰V冰=0.9g/cm3×100cm3=90g
则冰块中所含的石块质量
m石=m总-m冰=116g﹣90g=26g
由题意可得,冰块和石块的总体积
V总=SΔh1=100cm2×1.1cm=110cm3
则石块的体积
V石=V总﹣V冰=110cm3﹣100cm3=10cm3
所以石块的密度
三、作图题(每题2分,共6分)
23. 如图所示,一个足球在地面上向右自由滚动,请画出足球受到的摩擦力和对地面的压力的示意图。
【答案】
【解析】
【详解】该足球在地面上向右自由滚动,摩擦力的方向与足球运动方向相反,因此摩擦力是水平向左的,它对地面压力垂直地面向下,两力的作用点在足球与地面的接触面,如下图所示:
24. 如图所示,一个木块静止在斜面上,请作出木块对斜面的压力F以及木块的重力G的示意图。
【答案】
【解析】
【详解】从木块的重心竖直向下做出木块重力的示意图,木块对斜面的压力垂直于斜面向下,压力的作用点在斜面上,从压力的作用点,沿压力的作用线做出木块对斜面压力的示意图,如下图所示;
25. 如图所示,静止在水平路面上的小车,其支架的杆上固定一铁球,请在图中画出铁球受力的示意图。
【答案】
【解析】
【详解】由小车在水平路面上向右做匀速直线运动可知,小球处于平衡状态,过铁球的重心画一条沿竖直向下带箭头的线段和沿竖直向上带箭头的线段,并用符号G和F出来,两个力的大小相等,即线段长度相等,如图所示:
四、实验题
26. 在学完质量和密度之后,小刚和小军利用托盘天平和量筒测某种油的密度。
(1)他们把天平放在水平桌面上,当游码移至标尺左端零刻度线处时,发现分度盘上的指针如图所示,这时他们应将平衡螺母向________(填“左”或“右”)移动,使横梁平衡;若在测量过程中指针也出现如图所示情况,应向________(填“左”或“右”)移动________,使横梁重新恢复平衡;
(2)天平调节平衡后,他们便开始测量,具体测量步骤如下:
A.用天平测出烧杯和剩余油的总质量;
B.将待测油倒入烧杯中,用天平测出烧杯和油的总质量;
C.将烧杯中一部分油倒入量筒,测出倒入量筒中的这部分油的体积。
请根据以上步骤,写出正确的操作顺序:___________(填字母代号);
(3)若在步骤B中测得烧杯和油的总质量为65.4g,其余步骤数据如图所示,则倒入量筒中的这部分油的质量是________g,这部分油的体积是________cm3;
(4)根据密度的计算公式可以算出,这种油的密度是________kg/m3;
(5)如果在向量筒倒油的过程中,有油溅出,则测得的油的密度________。(选填“偏大”、“偏小”或“不变”)
【答案】 ①. 右 ②. 右 ③. 游码 ④. BCA ⑤. 18 ⑥. 20 ⑦. 0.9×103 ⑧. 偏大
【解析】
【详解】(1)[1]如甲图,指针偏向分度盘的左侧,则应当将平衡螺母向右移动,使横梁平衡。
[2][3]若在测量过程中指针也出现如图所示情况,应向右移动游码,使横梁重新恢复平衡。
(2)[4]在测量时,需先测出烧杯和油的总质量,再将烧杯中的一部分油倒入量筒,测出这部分油的体积,并测出烧杯和剩余油的总质量,所以测量顺序为BCA。
(3)[5]根据图丙,剩余油与烧杯的总质量为
则倒入量筒中的这部分油的质量为
[6]根据图乙,可得倒入量筒中的这部分油的体积为20cm3。
(4)[7]根据密度的计算公式可以算出,这种油的密度为
(5)[8]在向量筒倒油的过程中,有油溅出,会导致测量出油的体积偏小,而计算时质量不变,根据密度公式可知测得的油的密度偏大。
27. 如图是研究牛顿第一定律的实验,请回答:
(1)三次实验中让小车从斜面同一高度由静止开始滑下,是为了使它在平面上开始运动的速度_____.
(2)实验结论是:平面越平滑,小车受到的摩擦力越_____,速度减小得越_____.
(3)根据实验结论,可推理得出:运动的小车如所受的阻力为零,小车将做_____运动.
(4)牛顿第一定律是建立在:_____.
A.日常生活经验的基础上 B.科学家猜想的基础上
C.直接实验结果的基础上 D.实验和科学推理相结合的基础上.
【答案】 ①. 相同 ②. 小 ③. 慢 ④. 匀速直线 ⑤. D
【解析】
【详解】(1)[1]该实验要比较的是小车在阻力不同的水平面上滑行的距离,这样就要求我们控制变量:初速度,而从同一高度由静止开始滑下,可以保证每次到达水平面的速度相同。
(2)[2][3]从实验中可以看出,水平面越光滑,对小车的阻力越小,小车受到的摩擦力越小,小车的速度减小得越慢,小车运动得越远。
(3)[3]当水平面绝对光滑时,运动的小车受到的阻力为0.即小车在水平方向上不受力的作用时,小车将做匀速直线运动。
(4)[4]牛顿第一定律是建立在实验和科学推理相结合的基础上的,故D正确。
28. 如图所示的实验,是我们在学习分子动理论时做过的一些实验;
图a:浓硫酸铜溶液与清水开始界面十分清晰,若干天之后,两种液体混合均匀了;
图b:玻璃板的下表面水平接触水面,稍稍用力向上拉玻璃板,发现测力计示数大于玻璃板的重力;
图c:水和酒精充分混合后的总体积小于混合前水和酒精的总体积;
图d:将红墨水滴入水中,可以看到它在水中扩散开来;
图e:将两个底面干净、平整的铅块紧压在一起,两个铅块就会结合在一起,下面吊一个较重的物体也不会将它们拉开;
(1)图a和图d两个实验形成实验现象的原因相同,实验表明:一切物质的分子都在_______,图d中为尽快达到实验目的,实验中应该使用_______(选填“温水”或“冷水”);
(2)图b和图_______两个实验形成实验现象的原因相同;
(3)图c实验表明分子间存在_________。
【答案】 ①. 不停地做无规则运动 ②. 温水 ③. e ④. 间隙
【解析】
【详解】(1)[1]图a,浓硫酸铜溶液与清水开始界面十分清晰,几天之后,两种液体混合均匀了,说明分子在永不停息地做无规则运动;图d,将红墨水滴入水中,可以看到它在水中扩散开来,说明分子在永不停息地做无规则运动。
[2]由于温度越高,分子运动越剧烈,所以图d中为尽快达到实验目的,实验中应该使用温水。
(2)[3]图b,玻璃板的下表面接触水面,发现拉力大于玻璃板的重力,说明分子之间总存在相互作用的引力;图e,将两个底面干净、平整的铅块紧压在一起,两个铅块就会结合在一起,下面吊一个较重的物体也不会将它们拉开,说明分子之间总存在相互作用的引力,故b和e两图说明分子间存在着相互作用的引力,两个实验形成实验现象的原因相同。
(3)[4]图c,水和酒精充分混合后的总体积小于混合前水和酒精的总体积,说明水分子和酒精分子彼此进入对方的分子间隙中,所以说明分子之间有间隙。
29. 如图甲为探究”二力平衡条件”的实验装置示意图:
(1)在两个力的作用下,物体处于平衡状态,我们就说这两个力是平衡力。“物体处于平衡状态”是指物体处于___________状态或___________状态;
(2)在探究力的大小对二力平衡的影响时,若左右两边的钩码个数不相等,小车___________(选填“能”或“不能”)保持平衡。这说明两个力必须大小___________(选填“相等”或“不相等”),才能使小车平衡;
(3)保持F1与F2相等,用手将小车扭转到图乙中的位置,松手后,小车将无法在此位置平衡。实验中设计这一步骤的目的是为了探究二力平衡时,两个力必须作用在___________上的条件;
(4)为了探究“是否只有两个力作用在同一物体上才能使物体保持平衡”,同学们在上面步骤的基础上,用锯条将小车从中间锯开,这样小车将___________(选填“能”或“不能”)保持静止。这说明只有当两个力作用在___________(选填“同一”或“不同”)物体上时,才能使物体保持平衡。
【答案】 ①. 静止 ②. 匀速直线运动 ③. 不能 ④. 相等 ⑤. 同一直线 ⑥. 不能 ⑦. 同一
【解析】
【详解】(1)[1][2]静止的物体和匀速直线运动的物体都称为物体处于平衡状态,因此“物体处于平衡状态”是指物体处于静止状态或匀速直线运动状态。
(2)[3][4]在探究力的大小对二力平衡的影响时,若左右两边的钩码个数不相等,即此时两边的力不相等,所以小车不能保持平衡,即小车不处于静止状态或者匀速直线运动状态,这说明两个力必须大小相等才能使小车平衡。
(3)[5]根据控制变量法的思想可知,保持F1与F2相等,用手将小车扭转到图丙位置,二力的方向不在同一直线上,松手后,小车将无法在此位置平衡。因此实验中设计这一步骤的目的是为了探究二力平衡时,两个力必须作用在同一直线上的条件。
(4)[6][7]为了探究是否只有两个力作用在同一物体上才能使物体保持平衡,即需要有两个物体,所以同学们在上面步骤的基础上,用锯条将小车从中间锯开,这样小车成了两个物体,即将不能保持静止,这说明:只有当两个力作用在同一物体上,才能使物体保持平衡。
30. 如图所示是小华物理学习小组探究“滑动摩擦力大小与什么因素有关”的实验。
(1)实验过程中,“必须用弹簧测力计沿水平方向拉着木块做______运动,根据______的原理,得出滑动摩擦力与拉力大小相等;
(2)观察图甲、乙,发现弹簧测力计的示数F1<F2,由此可知:在接触面粗糙程度相同时,_______越大,滑动摩擦力越大;
(3)观察图乙、丙,发现弹簧测力计的示数F2<F3,_______(选填“能”或“不能”)说明滑动摩擦力的大小与接触面粗糙程度有关,理由_________;
(4)在实验后交流的过程中,小华发现有同学设计的实验装置如图丁所示,实验时,使木块做匀速直线运动。(滑轮的摩擦不计)请回答下列问题:
①为了测木块滑动摩擦力,需要测量物理量是______(填编号);
A.木板的质量m1 B.木块的质量m2 C.砝码的质量m3 D.托盘和砝码的总质量m4
②小华猜想:摩擦力的大小可能跟接触面的面积有关。于是,他在上述实验的基础上,将木块沿竖直方向切去一部分后,用剩下的部分继续进行实验。正确的做法是:小华将木块沿竖直方向切去一部分后,只要将_________,就可以进行实验并得出正确结论。
【答案】 ①. 匀速直线 ②. 二力平衡 ③. 压力 ④. 不能 ⑤. 没有控制压力相同 ⑥. D ⑦. 截去部分叠放在剩余部分上面
【解析】
【详解】(1)[1][2]探究“滑动摩擦力大小与哪些因素有关”的实验中,只有沿水平方向用弹簧测力计拉着物体做匀速直线运动,这是物体在水平方向上只受拉力和摩擦力作用,根据二力平衡知识可知,滑动摩擦力的大小等于拉力大小。
(2)[3]甲、乙两图接触面粗糙程度相同,压力不同,发现弹簧测力计的示数Fl
(4)①[6]因为图2的设计中,对木块的拉力来自托盘的砝码的总重力,所以为了测量木块的滑动摩擦力,需要测量的物理量是托盘和砝码的总质量,故选D。
②[7]小华将木块沿竖直方向截去一部分后,用剩下部分继续进行实验,测得木块所受的滑动摩擦力变小。由此得出滑动摩擦力的大小随接触面积的减小而减小的结论是错误的,因为在她的探究过程中没有控制压力大小一定,不符合控制变量法的要求。正确的做法是:将木块沿竖直方向截去一部分后,将截去部分叠在剩余部分上面进行实验,这样既保证了接触面的粗糙程度和压力不变,改变力的接触面面积的大小。
五、计算题
31. 为了减少环境污染,国家提倡绿色出行,越来越多的人喜欢骑自行车出行。使用碳纤维可以制造出轻便的自行车(如图所示),轻便的自行车登坡顺利而爽快,不像一些铝合金车架,登坡时会感到有一种向后拉的力量。小明利用一小块碳纤维材料测量碳纤维的密度,他测得该材料的质量为64g,体积为40cm3。请你完成下列问题:
(1)碳纤维材料的密度;
(2)若图中碳纤维自行车架的质量只有3.2×103g,求车架的体积;
(3)若用钛合金材料制作图中的自行车车架,车架的质量将增大5.8kg,求钛合金材料的密度。
【答案】(1)1.6g/cm3;(2)2000cm3;(3)4.5g/cm3
【解析】
【详解】解:(1)由题可知,碳纤维材料的密度为
(2)由得碳纤维自行车车架的体积为
(3)由题可知,若用钛合金材料制作同一自行车车架,车架体积不变为
V2=V'=2000cm3
车架质量增大5.8kg,则钛合金车架的质量为
则钛合金材料的密度为
答:(1)碳纤维材料的密度为1.6g/cm3;
(2)图中碳纤维自行车车架的体积为2000cm3;
(3)钛合金材料的密度为4.5g/cm3。
江苏省江阴市长泾片2023-2024学年八年级物理第一学期期末调研试题含答案: 这是一份江苏省江阴市长泾片2023-2024学年八年级物理第一学期期末调研试题含答案,共9页。试卷主要包含了下列估测最符合实际的是,一架天平无法调节横梁平衡,下列数据中最接近生活实际的是等内容,欢迎下载使用。
江苏省江阴市长泾片2023-2024学年八年级上学期期中物理试卷: 这是一份江苏省江阴市长泾片2023-2024学年八年级上学期期中物理试卷,共30页。
江苏省无锡市江阴市长泾片2019-2020学年九年级下学期期中物理试题: 这是一份江苏省无锡市江阴市长泾片2019-2020学年九年级下学期期中物理试题,共21页。试卷主要包含了选择题,填空题,作图及解答题等内容,欢迎下载使用。

