福建省厦门双十中学2023-2024学年高一下学期4月月考化学试题(原卷版+解析版)
展开注意事项:
1.答卷前,考生务必将自己的姓名、准考证号填写在答题卡上。
2.请认真阅读答题卡上的注意事项,不得用规定以外的笔和纸答题,不得在答题卡上做任何标记。
3.回答选择题时,选出每小题答案后,用2B铅笔把答题卡上对应题目的答案标号涂黑。如需改动,用橡皮擦干净后,再选涂其他答案标号。
4.考试结束后,将答题卡交回。
可能用到的相对原子质量:H:1 C:12 N:14 O:16 Ne:20 Na:23 Mg:24 A1:27 C1:35.5
一、选择题:本题共16小题,1-6题2分/题,10-16题3分/题,共42分。在每小题给出的四个选项中,只有一项是符合题目要求的。
1. 化学与社会、生产、生活密切相关。下列说法正确的是
A. 熔点高,可用于制备耐高温材料
B. 工业上使用电解熔融氯化钠制备
C. 我国自主研发的东方超环(人造太阳)使用的氕、氘、氚互为同素异形体
D. “祝融号”火星车的供电装置太阳能电池板的主要成分为二氧化硅
2. 下列化学用语正确的是
A. 的电子式:B. 分子的结构式:
C. 中子数为20的氯原子:D. 的结构示意图:
3. 下列各组中每种物质都既有离子键又有共价键的一组是
A. NaOH、H2SO4、(NH4)2SO4B. MgO、Na2SO4、HNO3
C. Na2O2、KOH、Na3PO4D. HCl、Al2O3、MgCl2
4. 下列化学变化中,反应物的总能量低于生成物的总能量的是
A. 中燃烧B. 与反应
C. 盐酸与溶液反应D. 与反应制
5. 类推的思维方式在化学学习与研究中经常采用,但类推出的结论是否正确最终要经过实验的验证。以下类推的结论正确的是
A. 由“Cl2+H2O=HCl+HClO”反应可推出“F2+H2O=HF+HFO”反应也能发生
B. SO3可以和BaCl2反应生成BaSO4,CO2也可以与BaCl2反应生成BaCO3
C. 由“2Fe+3Cl2=2FeCl3”反应可推出“2Fe+3I2=2FeI3”反应也能发生
D. Na、K在周期表中属于同一主族,化学性质相似,Na常温下与水剧烈反应,故K常温下也能与水剧烈反应
6. 51号元素在周期表中的位置是
A. 第四周期,第ⅦA族B. 第五周期,第ⅤA族
C. 第五周期,第ⅥA族D. 第五周期,第ⅣA族
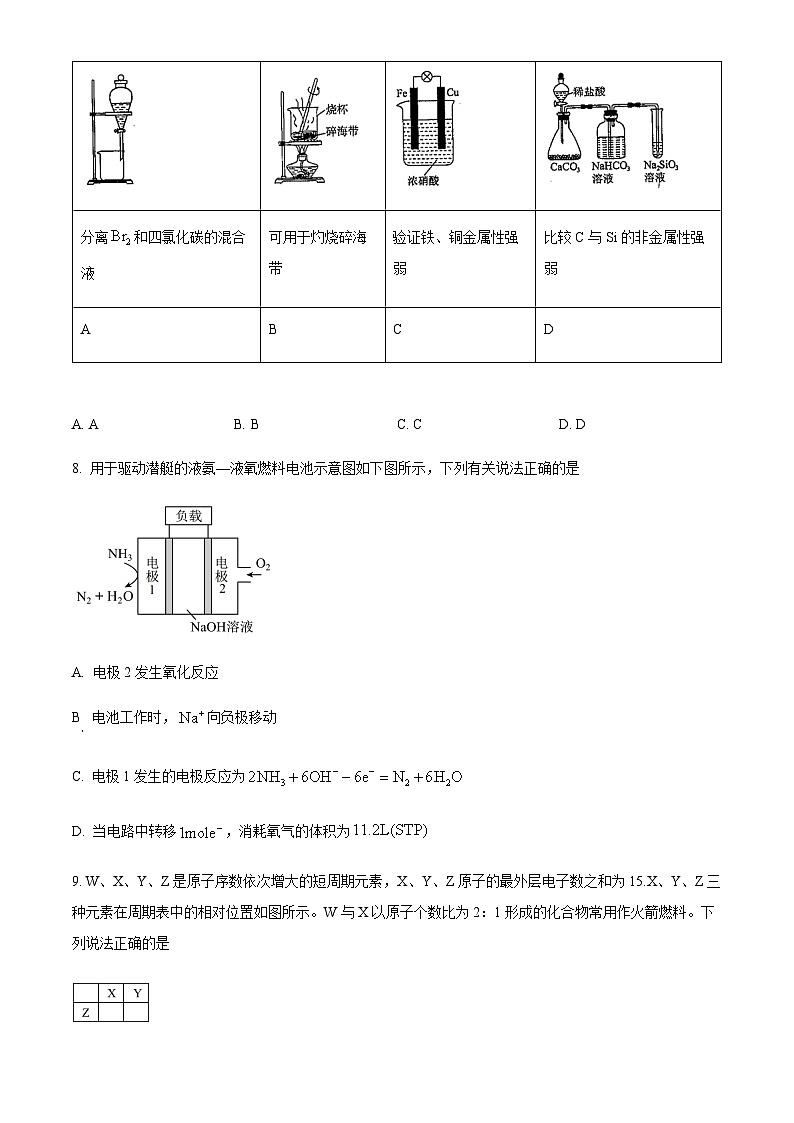
7. 下列实验装置正确且能达到相应实验目的的是
A. AB. BC. CD. D
8. 用于驱动潜艇的液氨—液氧燃料电池示意图如下图所示,下列有关说法正确的是
A. 电极2发生氧化反应
B 电池工作时,向负极移动
C. 电极1发生的电极反应为
D. 当电路中转移,消耗氧气的体积为
9. W、X、Y、Z是原子序数依次增大的短周期元素,X、Y、Z原子的最外层电子数之和为15.X、Y、Z三种元素在周期表中的相对位置如图所示。W与X以原子个数比为2:1形成的化合物常用作火箭燃料。下列说法正确的是
A. 简单离子半径:Y>X>W
B. 热稳定性:W2Y>XW3
C. Z的最高价氧化物是酸性氧化物,不能与任何酸反应
D. ZY2的化学键类型与MgCl2相同
10. W、X、Y、Z是原子序数依次增大的短周期主族元素,其中W、X元素形成的气体能使湿润的红色石蕊试纸变蓝,Z的最外层电子数是Y最外层电子数的3倍。下列说法错误的是
A. 离子半径:Z>Y>X>W
B. 上述四种元素中Y一定是金属元素
C. Y、Z最高价氧化物对应的水化物相互能反应
D. X、Y形成的化合物一定是离子化合物
11. 为完成下列各组实验,所选玻璃仪器和试剂均准确、完整的是(不考虑存放试剂的容器)
A. AB. BC. CD. D
12. 某学习小组按如下实验流程从海带中提取碘单质。
已知:的沸点高于,根据以上流程,判断下列说法错误的是
A. “萃取、分液”时,获得下层溶液进行下一步操作
B. 加入溶液后发生反应离子方程式为
C. 方案甲采用蒸馏法的缺点在于易与一同被蒸出,分离效果差
D. 步骤Y应加入过量氢氧化钠溶液,确保反萃取充分,下层液体可循环利用
13. 用下图装置探究原电池中的能量转化。图中注射器用来收集气体并读取气体体积,实验数据记录如下表:
下列说法正确的是
A. ①②中的碳棒表面均有气泡产生
B. 生成相同体积气体时,实验①所用时间较短
C. 0~8.5min,实验②反应较快,是因为该实验装置构成了原电池
D. 反应至8.5min,对比两实验溶液温度,说明反应释放的总能量:①>②
14. 利用铜-铈氧化物(,是活泼金属)催化氧化除去中少量的机理如图所示。下列说法错误的是
A. 该反应的总反应为
B. 反应i涉及极性共价键的生成
C. 气体和气体的总能量高于气体的总能量
D. 若用参与反应,一段时间后,可能出现在铜-铈氧化物中
15. 键能是指1ml化学键断裂形成气态基态原子所需要的最低能量。已知与反应能生成和水蒸气,该反应过程中的能量变化如图所示。下列有关说法正确的是
A. 为放热反应
B. 若将1ml(g)和2ml(1)的总能量标在图中,则其位置在①、②之间
C. 若C—H键的键能为415,则中化学键的键能为493
D. 若该反应过程中转化的化学能为200kJ,则有0.25mlCO键生成
16. 全固态锂硫电池能量密度高、成本低,其工作原理如图所示,其中电极a常用掺有石墨烯的材料,电池反应为。下列说法错误的是
A. 石墨烯的作用主要是提高电极a的导电性
B. 电池放电时间越长,电池中的量越少
C. 电池工作时,正极可发生反应:
D. 电池工作时,外电路中流过电子,负极材料减重
二、填空题:本题包括4小题,共58分
17. 已知A、B、C、D、E、F、G、H是原子序数依次增大的短周期主族元素,已知A的某种原子核内没有中子,A和D,C和G分别为同一主族元素,B原子的最外层电子数比次外层多3,F的最高价氧化物的水化物既可以和强酸反应也可以和强碱溶液反应,G的单质常出现在火山口。
(1)C在元素周期表中的位置是_______。
(2)C、D分别形成的简单离子中,半径较大的是______(填离子符号)。
(3)G和H的最高价氧化物的水化物酸性较强的是______(填化学式)。
(4)由A、C、D形成的化合物中化学键的类型为_______,C、D形成摩尔质量为的化合物的电子式为______,由A、B形成化合物的结构式为______。
(5)甲烷可与组成燃料电池,写出用KOH溶液作电解质溶液时正极的电极反应式_______。
(6)D、F的最高价氧化物的水化物相互反应的离子方程式为_______。
(7)可用湿润的______试纸检验H对应单质,涉及反应的离子方程式为_______。
(8)由B、H形成的化合物分子中,B和H原子的最外层均达到8电子稳定结构,该化合物遇水可反应生成一种具有漂白性的化合物,写出反应的化学方程式:________。
(9)E与F形成的合金是重要的工业材料。某同学仅使用天平和下图所示的装置,粗略测定某些数据即可求出该合金中E元素的含量。(装置中因空气质量引起的误差忽略不计)实验需要测定三个物理量:合金的质量m,反应前装置和药品的总质量a以及反应后装置和药品的总质量b,合金中E元素的质量分数是______(用含m、a、b的式子表示)。
18. 化学电源在生产生活中有着广泛的应用,请回答下列问题:
(1)理论上讲,任何自发的氧化还原反应都可以设计成原电池。利用反应“”设计成一个化学电池,该电池的负极发生____(填“氧化”或“还原”)反应,电解质溶液是_____溶液。
(2)为了探究化学反应中的能量变化,某同学设计了相同条件下如图一、图二(铜、锌之间导线连接)的两个实验,有关实验的下列说法正确的是______(填字母)。
A. 图一和图二中温度计读数均高于室温B. 温度计读数图一高于图二
C. 图一和图二只在锌棒表面产生气泡D. 产生气体的速率图二快于图一
(3)某同学利用原电池反应检测金属的活动性顺序,设计了相同条件下如图三(的溶液)、图四(的溶液)的两个实验。
①图三中放电时向_____ (填“镁片”或“铝片”)移动;
②图四中铝片为_____极,其电极反应式为:_____。
③依据该实验得出的下列结论中,正确的有_____ (填字母)。
A.利用原电池反应判断金属活动性强弱不一定准确
B.镁的金属性不一定比铝的金属性强
C.初中所学的金属活动性顺序已过时,没有实用价值
D.电极不变,电解质溶液不同,电极反应也可能不同
(4)一定量的Zn与足量的稀硫酸反应制氢气,反应过程中生成气体的体积随时间的变化如图五中的曲线①。某同学欲通过改变某一条件将其曲线①变成曲线②。下列措施能实现其目的的是_____(填字母)。
A. 滴加少量的溶液B. 滴加少量的浓硫酸
C. 加入少量的固体D. 加入少量的固体
(5)为减少汽车尾气的污染,逐步向着新能源汽车发展。肼—空气燃料电池是一种碱性电池,无污染,能量高,有广泛的应用前景,工作原理如图六所示。回答下列问题:
①该燃料电池负极发生的反应式为_____。
②电池工作时,移向______电极(填“左侧”或“右侧”);电池工作一段时间后,电解质溶液的pH将____(填“增大”、“减小”或“不变”)。
(6)白磷在氧气中燃烧的化学方程式可用结构式表示如图七:
根据表中数据计算:(白磷)在氧气中充分反应______(填“吸收”或“放出”)______能量。
19. 四氢铝钠()是强还原剂和供氢剂,高铁酸钠()是一种绿色净水剂。以工业制备硫酸烧渣(主要成分为和含少量)为原料制备四氢铝钠和高铁酸钠的流程如下,回答下列问题:
(1)中氢的化合价为______。
(2)浸渣的主要成分是______(填化学式),其可作为制备玻璃的原料,写出盛放溶液的试剂瓶不能用玻璃塞的原因______(用离子方程式表达);
(3)“转化”中的具体作用是_____,由制备的离子方程式为_______;“分离”中铝元素转化成_______(填离子符号)。
(4)“沉铝”时通入过量发生反应的离子方程式为_______;所得滤液经蒸干、灼烧得到固体有______(填化学式)。
(5)“合成”中乙醚作溶剂,发生反应的化学方程式为_______。
(6)“有效氢”指单位质量(1g)含氢还原剂的还原能力相当于多少克氢气的还原能力。的“有效氢”_______(保留三位有效数字)。(保留三位有效数字)。
20. 某实验小组同学模拟工业制碘的方法,探究和的反应规律。实验操作及现象如表所示:
(1)取实验2后的溶液,进行如图1所示实验:
①检验的还原产物。取上层清液,_______(填操作和现象),说明被还原为。
②写出加入溶液后,溶液中和发生反应的离子方程式:_______。
(2)查阅资料:一定条件下,可以被氧化成。
作出假设:溶液用量增加导致溶液褪色的原因是过量的溶液与(1)中推断出的反应产物继续反应,同时生成。
进行实验:
①取少量实验4中的无色溶液进行如图2所示实验,证明其中含有。试剂X可以是_______(填标号)。
a.碘水 b.溶液 c.溶液
②有同学提出,仅通过湿润淀粉试纸变蓝的现象不能说明生成了,故补充了对比实验:将实验4中的湿润淀粉试纸替换为湿润的淀粉试纸,发现湿润的淀粉试纸没有明显变化。进行对比实验的目的是_______,进步证明实验4中生成了。
获得结论:溶液用量增加导致溶液褪色的原因是_______(用离子方程式表示)。
(3)该小组同学继续实验,通过改变实验4中溶液的用量,获得如表示实验结果:
对比实验4、5,可以获得的结论是_______。分离和四氯化碳的混合液
可用于灼烧碎海带
验证铁、铜金属性强弱
比较C与Si的非金属性强弱
A
B
C
D
选项
实验目的
仪器
试剂
A
比较Mg、Al金属性的强弱
试管、胶头滴管
、溶液、浓NaOH溶液
B
完成钾的焰色反应
酒精灯、铂丝
KCl溶液、稀盐酸
C
依据原理“”设计原电池
U形管、导线、电流表
铜片、锌片、稀硫酸
D
利用“反萃取”原理从碘的四氯化碳溶液中获取固体碘单质
烧杯、玻璃棒、分液漏斗
稀硫酸、浓氢氧化钠溶液
时间/min
实验①
实验②
气体体积/mL
溶液温度/℃
气体体积/mL
溶液温度/℃
0
0
22.0
0
22.0
8.5
30
24.8
50
23.8
105
50
26.0
—
—
化学键
键能()
200
360
500
585
实验及试剂
编号
无色溶液用量
试管中溶液颜色
湿润淀粉试纸颜色
1
淡黄色
无色
2
深黄色
无色
3
浅黄色
蓝色
4
无色
蓝色
编号
溶液用量
试管中溶液颜色
湿润淀粉试纸颜色
5
浅黄色
无色
福建省厦门双十中学2023-2024学年高一下学期4月月考化学试题: 这是一份福建省厦门双十中学2023-2024学年高一下学期4月月考化学试题,共11页。试卷主要包含了考试结束后,将答题卡交回,51号元素在周期表中的位置是等内容,欢迎下载使用。
福建省厦门英才学校2023-2024学年高一下学期3月月考化学试卷 (原卷版+解析版): 这是一份福建省厦门英才学校2023-2024学年高一下学期3月月考化学试卷 (原卷版+解析版),文件包含福建省厦门英才学校2023-2024学年高一下学期3月月考化学试卷原卷版docx、福建省厦门英才学校2023-2024学年高一下学期3月月考化学试卷解析版docx等2份试卷配套教学资源,其中试卷共23页, 欢迎下载使用。
福建省厦门双十中学2023-2024学年高三上学期12月月考化学试题(Word版附解析): 这是一份福建省厦门双十中学2023-2024学年高三上学期12月月考化学试题(Word版附解析),共20页。试卷主要包含了5 M-96, 苯甲酸是一种常用的食品防腐剂等内容,欢迎下载使用。

