江苏省南京市江宁区上元中学、百家湖中学2023-2024学年八年级下学期第一次月考数学试题(3月份)(原卷版+解析版)
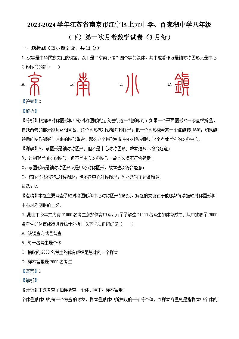
展开1. 汉字是中华民族文化的瑰宝,以下是“京南小镇”四个字的篆体,其中能看作既是轴对称图形又是中心对称图形的是( )
A B. C. D.
2. 昆山市今年共约有21000名考生参加体育中考,为了了解这21000名考生的体育成绩,从中抽取了2000名考生的体育成绩进行统计分析,以下说法正确的是( )
A. 该调查方式是普查
B. 每一名考生是个体
C. 抽取2000名考生的体育成绩是总体的一个样本
D. 样本容量是2000名考生
3. 如图,在中,点E,F分别在边上,连接,添加选项中的条件后不能判定四边形是平行四边形的是( )
A B. C. D.
4. 如图,在中,,若点恰好落在边上,且则旋转角的度数为( )
A. B. C. D.
5. 在四边形ABCD中,对角线AC,BD相交于点O,则下列说法正确的是( )
A. 如果AB=CD,,那么四边形ABCD是平行四边形
B. 如果AC=BD,AC⊥BD,那么四边形ABCD是矩形
C. 如果AB=BC,AC⊥BD,那么四边形ABCD是菱形
D. 如果AO=CO,BO=DO,BC=CD,∠ABC=90°,那么四边形ABCD是正方形
6. 如图,在正方形中,点E从点B出发,沿边方向向终点C运动,交于点F,以,为邻边构造平行四边形,连接,则的度数的变化情况是( )
A. 一直减小B. 一直减小后增大
C. 一直不变D. 先增大后减小
二、填空题(每小题2分,共20分)
7. “双减”实施后,某市教育局想要了解全市八年级学生的数学课后作业完成的时间,这种调查适合采用__________的方式(填“普查”或“抽样调查”).
8. 已知一组数据有40个,把它分成六组,第一组到第四组的频数分别为8、7、7,6.第五组的频率为,则第六组的频率是__________.
9. 某射击运动员在同一条件下的射击成绩记录如下:根据频率的稳定性,估计这名运动员射击一次时“射中9环以上”的概率是_______(结果保留小数点后一位).
10. 某中学全体学生参加社会实践活动,从中随机抽取若干同学的社会实践活动成绩制成如图所示的条形统计图,分为满分,则估计全体学生社会实践活动成绩的满分率是______.
11. 如图,在矩形中,对角线与相交于点O,过点O作,垂足为E,若,则的长为______.
12. 如图,已知菱形的对角线,的长分别为6和8,于点E,则的长是 ___________________.
13. 用反证法证明命题:“已知,,求证:.”第一步应先假设_____.
14. 如图,矩形 ABCD 的两条对角线夹角为 60°,一条短边为 4,则矩形的对角线长为_____.
15. 如图,正方形的面积为2,菱形的面积为1,则的长为_______.
16. 如图,在正方形中,点E是的中点,点P在上运动,以为边向外作正方形,连接,若,则的最小值为_____.
三、解答题(共9小题,共68分)
17. 已知:如图,在□ABCD中,点E、F分别在AD、BC上,EF与BD相交于点O,AE=CF.求证:BD、EF互相平分.
18. 已知,按要求完成下列尺规作图(不写作法,保留作图痕迹).
(1)如图①,B,C分别在射线、上,求作;
(2)如图②,点是内一点,求作线段,使P、Q分别在射线、上,且点O是的中点.
19. 已知:在平行四边形中,对角线交于点O,E、F分别是对角线上两点,且.
(1)求证:;
(2)若,求证:四边形是矩形.
20. 在一个不透明的袋子里装有只有颜色不同的黑、白两种颜色的球共50个,某学习小组做摸球试验,将球搅匀后从中随机摸出一个球记下颜色,再把它放回袋中,不断重复,下表是活动进行中的一组统计数据:
(1)请估计:当n很大时,摸到黑球的频率将会接近______(精确到);
(2)估计袋子中有黑球______个;
(3)若学习小组通过试验结果,想使得这个不透明袋子中每次摸到黑球的可能性大小为,则可在袋子中增加相同的白球______个.
21. 如图,平行四边形ABCD的对角线AC,BD相交于点O,延长CD到E,使DE=CD,连接AE.
(1)求证:四边形ABDE是平行四边形;
(2)连接OE,若∠ABC=60°,且AD=DE=4,求OE的长.
22. 为了解社区20~60岁居民最喜欢的支付方式,某兴趣小组对社区内该年龄段的部分居民展开了随机问卷调查(每人只能选择其中一项),并将调查数据整理后绘成如下两幅不完整的统计图,请根据图中信息解答下列问题:
(1)参与问卷调查的总人数有 人;
(2)扇形“D”圆心角的度数为 ,补全条形统计图;
(3)该社区中20~60岁的居民约8000人,估算这些人中最喜欢微信支付方式的人数.
23. 如图,在“飞镖形”ABCD中,E、F、G、H分别是AB、BC、CD、DA的中点.
(1)求证:四边形EFGH是平行四边形;
(2)“飞镖形”ABCD满足条件 时,四边形EFGH是菱形.
24. 在矩形纸片中,,,现将矩形纸片折叠,使点与点重合,折痕交于点
(1)尺规作图,画出折痕;
(2)判断四边形是什么特殊四边形?并证明;
(3)求折痕的长度?
25. 如图1,是平行四边形对角线的交点,过点作,,垂足分别为,,若,我们称是平行四边形的心距比.
(1)如图2,四边形是矩形,,,则 .
(2)如图3,四边形是平行四边形,,求证:四边形是菱形.
(3)已知如图,在中,,点、、分别在、、边上,若存在一个四边形是平行四边形,且,请通过尺规作图作出一个点.(不写作法,但保留作图痕迹;如若有必要,可简述作图思路)
射击次数
20
40
100
200
400
1000
“射中9环以上”次数
15
33
78
158
321
801
“射中9环以上”的频率
(结果保留小数点后两位)
0.75
0.83
0.78
079
0.80
0.80
摸球的次数n
1000
2000
3000
5000
8000
10000
摸到黑球的次数m
650
1180
1890
3100
4820
6013
摸到黑球的频率
江苏省南京市江宁区江宁区麒麟初级中学2023-2024学年八年级下学期3月月考数学试题(原卷版+解析版): 这是一份江苏省南京市江宁区江宁区麒麟初级中学2023-2024学年八年级下学期3月月考数学试题(原卷版+解析版),文件包含江苏省南京市江宁区江宁区麒麟初级中学2023-2024学年八年级下学期3月月考数学试题原卷版docx、江苏省南京市江宁区江宁区麒麟初级中学2023-2024学年八年级下学期3月月考数学试题解析版docx等2份试卷配套教学资源,其中试卷共31页, 欢迎下载使用。
2023-2024学年江苏省南京市江宁区上元中学、百家湖中学八年级(下)第一次月考数学试卷(3月份)(含解析): 这是一份2023-2024学年江苏省南京市江宁区上元中学、百家湖中学八年级(下)第一次月考数学试卷(3月份)(含解析),共22页。试卷主要包含了选择题,填空题,解答题等内容,欢迎下载使用。
2023-2024学年江苏省南京市江宁区上元中学、百家湖中学八年级(下)第一次月考数学试卷(3月份)(含解析): 这是一份2023-2024学年江苏省南京市江宁区上元中学、百家湖中学八年级(下)第一次月考数学试卷(3月份)(含解析),共22页。试卷主要包含了选择题,填空题,解答题等内容,欢迎下载使用。

