所属成套资源:中考物理二轮复习难点剖析+真题汇编专题 (含解析)
中考物理二轮复习难点剖析+真题汇编专题18 机械能的判断与辨析问题攻略(含解析)
展开
这是一份中考物理二轮复习难点剖析+真题汇编专题18 机械能的判断与辨析问题攻略(含解析),共10页。
1、考点定位:
1)机械能的判断与辨析,在全国各省市中考试题中,几乎每年都有考查,为中考的一个常考点,考查地位突出明显。由于初中所学能量知识较多,零散而不集中,雷同而易混,日常应用又较少,机械能的判断与辨析就成为中考物理难点,考生丢分比较严重。对于机械能的判断与辨析,需要在方法技巧上加强,此点不容忽视。
2)机械能的判断与辨析问题的考查题型,一般以选择题、填空题为主,偶然会综合在材料阅读与实验探究题之中,题型比较固定,呼唤方法技巧。
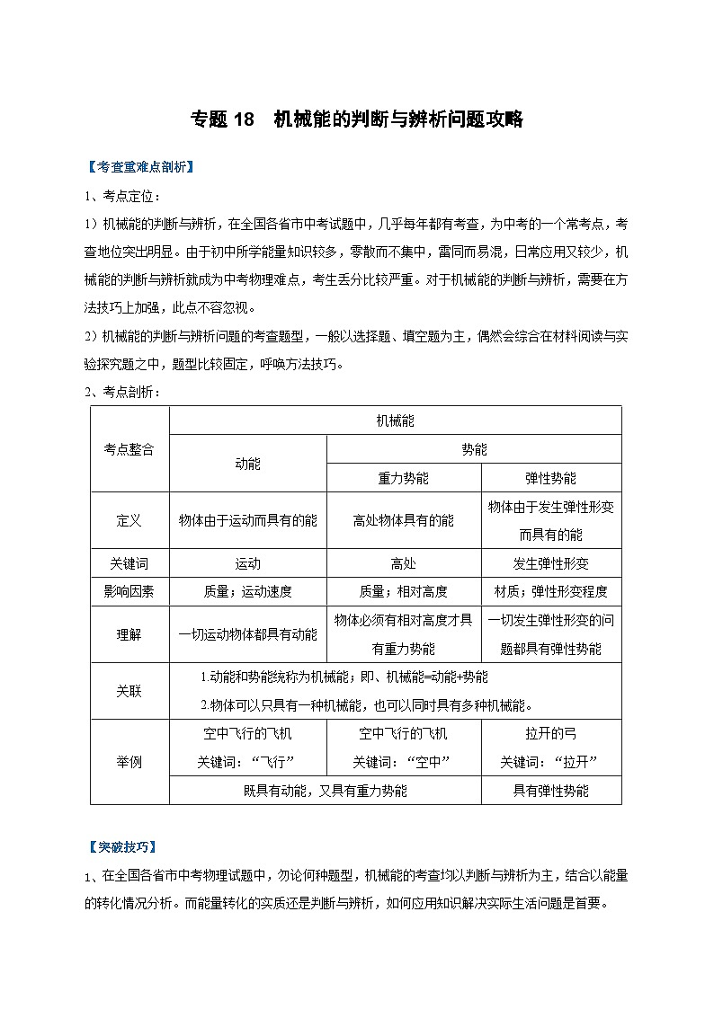
2、考点剖析:
【突破技巧】
在全国各省市中考物理试题中,勿论何种题型,机械能的考查均以判断与辨析为主,结合以能量的转化情况分析。而能量转化的实质还是判断与辨析,如何应用知识解决实际生活问题是首要。
通过对中考试题的分析,关于机械能的判断与辨析考查总体趋势稳定,具有应用性强的特点,有进一步向综合性发展的趋势。
2、难点:
①不会判断物体具有不具有机械能,是难点之一;
②不会区别机械能的类别,是难点之一;
③不会判断重力势能及相关现象;
④不会应用知识解决实际问题也是难点之一。
⑤不会辨析与机械能相关的能量转化问题。
3、难点原因分析:
①不理解机械能的本质特点,死记硬背知识,是造成不会判断的主要原因;
②知识与现象对应不起来,知识现象两张皮,是应用知识解决实际问题的最大障碍;
③重力势能的相对性也是学生判断失误形成的一个重要原因;
④不会应用控制变量法是造成能量的改变与转化不会辨析的主要原因;
4、“难点”突破技巧:
【技巧一】——定义法
要点:利用定义中的关键词判断能量的类别及多少。
①抓住题中关键词,若有“运动”、“速度”等,表达物体在“运动”的信息,则可判定物体一定具有动能,同时可以依据关键词的大小与改变信息,判断物体动能的变化情况;
②若有“高处”、“举高”、“高度数据”等,表达物体具有“相对高度”的信息,则可判定物体一定具有重力势能,同时可以依据关键词的大小与改变信息,判断物体重力势能的变化情况;
③抓住“动能与势能之和”的关键词信息,可以判断物体机械能的有无,及改变情况。
【技巧二】——做功法
要点:分析做功的力,可以判断机械能的改变情况。
①题中信息,若只有“重力与弹力”做功,则机械能不变;
②除“重力与弹力”之外,若有其它外力对物体做功,则物体的机械能变大;
③物体若克服某外力,对外做了功,则物体自身的机械能减小。
【技巧三】——内外法
要点:此法用于判断机械能的转化情况。
①若物体不与外界发生关系,只有动能和势能的相互转化,则物体机械能的总量保持不变;
②若有外界其他形式的能转化为机械能,则物体的机械能会变大,反之会减小。
【技巧四】——因素法
要点:此法可用于判断物体是否具有机械能,具有何种形式的机械能,及机械能的大小变化情况。
①找出题中的关键词,分析物体“质量”、“速度”的变化情况,可准确判断物体与动能的关系及变化情况;
②找出题中的关键词,分析物体“质量”、“相对高度”的变化情况,可准确判断物体与重力势能的关系及变化情况;
③找出题中的关键词,分析物体“材质”、“弹性形变”的变化情况,可准确判断物体与弹性势能的关系及变化情况;
④找出题中的关键词,综合分析“质量”、“速度”、“相对高度”、“材质”、“弹性形变”等的变化情况,可以准确判断机械能的变化情况。
5、例析:
例:(2022 北京)如图所示的是“神舟十三号”载人飞船返回舱返回地面时的情境。打开降落伞后,若返回舱在一段时间内的运动可看作是竖直向下的匀速运动,则关于返回舱在这段时间内,下列说法正确的是( )
A. 返回舱的动能不变
B. 返回舱的重力势能不变
C. 返回舱的机械能不变
D. 返回舱所受重力不做功
【答案】A
【解析】找到题中关键词“竖直向下”“匀速运动”,应用“因素法”可知,返回舱“质量”不变,“速度”不变,因而动能不变,A正确;返回舱“相对高度”降低,“质量”不变,因而返回舱重力势能减小,B错误;返回舱“动能”不变,“势能”减小,因而机械能总量减小,C错误;应用“方向法”分析可得,返回舱重力方向竖直向下,在此方向上有距离通过,因而重力在做功,D错误;故,选A。
【考场试手】
1、(2022 长沙)(双选)如图为小庆滑雪时的情景,他收起雪杖加速下滑的过程中( )
A. 动能增大 B. 重力势能减小
C. 机械能增大 D. 动能转化为重力势能
【答案】A B
【解析】找到关键词“加速”“下滑”,应用“因素法”分析可得,小庆在此过程中,“质量”不变,“速度”变大,因而动能增大,A正确;“质量”不变,“相对高度”减小,因而重力势能减小,B正确;小庆“动能增大”,“势能”减小,重力势能转化为动能,由于下降时须克服摩擦做功,部分机械能转化为其它能,有一部分机械能散失,因而机械能总量会减小,因而C错误;D错误;故,选A B。
2、(2022 安徽)如图,在2022年北京冬奥会开幕式上,质量约为3t的奥运五环缓缓升起。若将升起过程看成匀速直线运动,则该过程中奥运五环的( )
A.重力势能不变
B.动能增大
C.机械能不变
D.机械能增大
【答案】C
【解析】找到关键词“匀速”“升起”,应用“因素法”分析可得,上升过程中,奥运五环“质量”不变,“相对高度”增大,因而重力势能增大,A错误;奥运五环“质量不变”“速度”不变,因而动能不变,B错误;奥运五环“动能”不变,“势能”增大,机械能总量增大,因而C错误;D正确;故,选C。
3、 (2022 临沂)东京奥运会上,14岁的全红婵获得女子10米跳台跳水冠军。如图所示,正在比赛中的全红婵( )
A. 起跳过程中运动状态保持不变
B. 上升过程中重力势能转化为动能
C. 下落过程中动能保持不变
D. 入水过程中所受水的浮力逐渐增大
【答案】D
【解析】分析运动员起跳过程,属于先加速后减速,运动速度不断改变,属于运动状态改变,A错误;上升过程中,先加速后减速,应用“因素法”分析,减速上升过程中,属于动能转化为重力势能的过程,B错误;分析可知,运动员下落属于加速下落,“质量”不变,“速度”增大,动能会增大,C错误;同样应用“因素法”分析,入水过程中,水的密度不变,V排变大,因而运动员所受浮力属于逐渐增大,D正确;故,选D。
4、(2022 青海)2022年4月,神舟十三号载人飞船安全着陆。飞船在减速着陆过程中,下列说法正确的是( )
A.动能不变 B.重力势能不变
C.机械能不变 D.与大气摩擦,内能增加
【答案】D
【解析】找到关键词“减速”“着陆”,应用“因素法”分析可知,飞船“质量”不变,“速度”减小,“相对高度”减小,此过程中“动能”减小,“重力势能”减小,机械能总量减小,因而ABC均错误;着陆过程中飞船与大气摩擦,机械能转化为内能,因而内能增加,温度升高,D正确;故,选D。
5、(2022 新疆)在北京冬奥会U型池比赛中,某运动员在腾空后上升的过程中(不计空气阻力)( )
A.动能转化为重力势能
B.重力势能转化为动能
C.动能与重力势能之和变大
D.动能与重力势能之和变小
【答案】A
【解析】找到关键词“上升”分析可知,运动员做减速运动,应用“因素法”,运动员“质量”不变,“速度”减小,因而动能增大;“相对高度”增大,因而重力势能增大;已知不计空气阻力,表明此过程中,没有与其他形式的能量发生转化,属于动能转化为重力势能,机械能的总量保持不变,即动能与重力势能之和保持不变;因而A正确;BCD错误;故,选A。
6、(2022 成都)在北京冬奥会的跳台滑雪比賽中(如图) ,运动员从陡坡下滑、加速起跳,然后在落100多米的山地上自由“飞翔”。针对从陡坡加速下滑的过程,下列说法正确的是( )
A. 运动员的动能不变
B. 运动员的重力势能不变
C. 运动员的重力势能减小
D. 运动员的动能转化为重力势能
【答案】C
【解析】找到关键词“加速”“下滑”分析可知,运动员做加速运动,应用“因素法”,运动员“质量”不变,“速度”变大,因而动能变大;“相对高度”减小,表明“重力势能”减小;AB错误;C;此过程中,属于重力势能转化为动能,D错误;故,选C。
7、(2022 苏州)手机具有录音和显示波形的功能。某乒乓球爱好者将一乒乓球从一定高度由静止释放,利用手机记录下乒乓球碰撞台面发出的声音,其波形随时间的变化如图所示。下列说法正确的是( )
A. 每次发声的时间间隔相等
B. 整个过程中乒乓球的机械能不变
C. 乒乓球每次弹起时的动能依次减小
D. 乒乓球每次与台面碰撞的最大形变程度相同
【答案】C
【解析】分析波形图可知,从左到右时间间隔在不断减小,A错误;结合生活经验,应用“因素法”分析可知,乒乓球跳动过程中,属于动能与重力势能、弹性势能间的相互转化,其弹跳相对高度在不断减小,表明在机械能的相互转化过程中,有机械能转化为其他形式的能,机械能总量在减小,因而最低点的动能在减小,乒乓球的形变程度也在减小,因而BD错误;C正确;故,选C。
8、(2022 海南)2022年4月16日,神舟十三号载人飞船返回舱在东风着陆场成功着陆。返回舱在减速下降过程中( )
A.动能增加 B.重力势能增加
C.机械能增加 D.机械能减少
【答案】D
【解析】找到关键词“减速”“下降”,应用“因素法”分析可知,返回舱“质量”不变,“速度”减小,因而动能减小;A错误;“相对高度”减小,重力势能减小,B错误;机械能总量减小,机械能转化为其他形式的能,C错误;D正确;故,选D。
9、(2022 杭州)如图所示为蹦极运动的简化示意图,弹性绳一端系在运动员双脚上,另一端固定在跳台O点。运动员由静止开始自由下落,A点处弹性绳正好处于原长;B点处运动员受到的重力与弹性绳对运动员的拉力大小相等;C点处是蹦极运动员到达的最低点。(整个过程忽略空气阻力,弹性绳的自重不计)从O点到A点的过程中,运动员的机械能 (选填“增大”“减小”“不变”或“先增大后减小”)。从A点到C点的过程中,弹性绳的弹性势能 (选填“增大”“减小”“不变”或“先增大减小”,下同);运动员的动能 。
【答案】不变 增大 先增大后减小
【解析】结合实际经验,应用“因素法”分析图片,由O到A的过程中,运动员加速下落,运动员“相对高度”减小,重力势能减小,动能增大,重力势能转化为动能,由于不计空气阻力,机械能总量不变;由A到C的过程中,弹性绳受力形变,运动员的动能和重力势能转化为绳的弹性势能,弹性绳的弹性势能在不断增大;A到B的过程中,重力大于弹性绳对运动员拉力,因此速度越来越大,动能越来越大,到达B,速度最大,动能最大;从B到C的过程中,重力小于弹性绳对运动员拉力,因此运动员做减速运动,动能越来越小,到达C,速度为0,动能变为0,因而从A点到C点的过程中,运动员的动能先增大后减小。
10、 (2022 武汉)如图所示是北京冬奥会跳台滑雪场地“雪如意”。运动员从跳台顶部沿助滑道加速滑下时,运动员的 转化为 。(填“动能”或“重力势能”)在“雪如意”的一侧,运行角度随山势而变的变坡斜行电梯速度是2.5m/s,电梯从最低点运行到最高点的路程是259m。所需时间是 s。
【答案】重力势能 动能 103.6
【解析】增大关键词“加速”“下滑”,应用“因素法”分析可知,运动员“质量”不变,“相对高度”减小,重力势能减小,“速度”变大,动能变大,属于重力势能转化为动能;由 SKIPIF 1 < 0 得,电梯的运行时间为 SKIPIF 1 < 0 。
【原创预测】
1. (原创预测)图为北京冬奥会上我国运动员“高山滑雪”比赛中,一骑绝尘,从高处加速下滑,向终点冲刺时的照片。对此小明作出如下判断,其中不符合物理规律的为( )
A. 运动员在高山上时,具有较大的重力势能
B. 运动员加速过程中,机械能的总量不改变
C. 加速下滑过程中,运动员的动能不断增大
D. 下滑过程中,存在重力势能与动能的转化
【答案】B
【解析】找到关键词“高山”,分析表明运动员的“相对高度”较大,“质量”不变,因而重力势能较大,A正确,不符合题意;运动员“加速”,运动员对自身做了功,表明机械能在不断增大,B错误,符合题意;“加速”表明运动员“速度”增大,“质量”不变,运动员动能不断增大,C正确,不符合题意;下滑过程中,重力势能转化为动能,存在重力势能与动能的转化,D正确,不符合题意;故,选B。
2.(原创预测)“立定跳远”作为中考体育测试项目之一,为全国各省市选用。体育老师为小丽班设计了“立定跳远”动作要领图如下,同学们的训练取得很高的效率。从a点按450角起跳,向b点运动的过程中,小丽的 能转化为 能;c点落地后,由于 ,她的身体会向 (选填“前”“后”)倾。
【答案】动能 重力势能(或“势能”) 惯性
【解析】结合图片及生活实际分析,小丽由a向b运动过程中,做加速运动,应用“因素法”分析可知,小丽的动能减小,重力势能增大,动能转化为重力势能;C点落地前,小丽是向前运动的,落地后,脚受到地面的摩擦阻力,力的作用改变了物体运动状态而静止,身体由于惯性,要保持原来向前的运动状态,因而会向前倾。
考点整合
机械能
动能
势能
重力势能
弹性势能
定义
物体由于运动而具有的能
高处物体具有的能
物体由于发生弹性形变而具有的能
关键词
运动
高处
发生弹性形变
影响因素
质量;运动速度
质量;相对高度
材质;弹性形变程度
理解
一切运动物体都具有动能
物体必须有相对高度才具有重力势能
一切发生弹性形变的问题都具有弹性势能
关联
1.动能和势能统称为机械能;即、机械能=动能+势能
2.物体可以只具有一种机械能,也可以同时具有多种机械能。
举例
空中飞行的飞机
关键词:“飞行”
空中飞行的飞机
关键词:“空中”
拉开的弓
关键词:“拉开”
既具有动能,又具有重力势能
具有弹性势能
相关试卷
这是一份中考物理二轮复习核心考点复习专题18 斜面问题(含解析),共13页。
这是一份(2022-2020)三年中考物理真题分项汇编专题11 功和机械能(含解析),共30页。
这是一份中考物理真题分类汇编(全国通用)--专题10:功与机械能,共70页。

