初中语文人教部编版七年级上册论语十二章学案设计
展开【文题解读】本文选自《论(lún)语译注》(中华书局1980年版)。《<论语>十二章》是从《论语》中节选的有关学习态度、学习方法、修身做人的十二条语录,是孔子及其弟子的谈话记录。《论语》,论,编纂;语,语言。把从孔子那里听来的话编纂起来。
【作家作品】孔子(前551—前479),名丘,字仲尼,鲁国陬邑(今山东曲阜东南)人,春秋末期著名的思想家、政治家、教育家,儒家学派的创始人,被后人尊称为“圣人”“至圣先师”。孔子编撰了我国第一部编年体史书《春秋》。
《论语》,儒家经典著作,是记录孔子及其弟子言行的一部语录体散文,由孔子的弟子及其再传弟子编纂,共20篇,是研究孔子思想的主要依据。其体式有语录体(也叫格言体)、对话体、叙事体三种。东汉时列为“七经”之一,南宋朱熹把它与《大学》《中庸》《孟子》合称为“四书”,成为官定的读本。宋朝宰相赵普曾赞颂说“半部《论语》治天下”。
【写作背景】面对春秋战国那样的乱世,知识分子大都很不满意,于是纷纷思考起救国救民、解决社会矛盾的方针路线。因各自的想法大不相同,于是形成不同的学说流派。在以孔子为代表的儒家之外,还有道家、墨家、法家等不同流派。这些流派之间相互批评,展开了精彩纷呈的学术争鸣,于是出现了“百家争鸣”的盛况。中国传统文化中很多光辉的思想主张,都产生于那个时代。以孔子为代表的儒家,即是“百家争鸣”中最重要的一个学术流派。西汉初期,在董仲舒的倡导下,汉武帝开始实行“罢黜百家,独尊儒术”,使儒家思想开始成为中国统治阶级的正统思想。
二、课文解析
三、文章结构
四、知识拓展
五、课后习题
(一)下列句子都是关于修身的,参考课文注释,理解其意思。
1.人不知而不愠,不亦君子乎?
2.吾日三省吾身:为人谋而不忠乎?与朋友交而不信乎?传不习乎?
3.一箪食,一瓢饮,在陋巷,人不堪其忧,回也不改其乐。
4.不义而富且贵,于我如浮云。
5.三军可夺帅也,匹夫不可夺志也。
【参考答案】1.人家不了解我,我并不因此恼怒,不也是有才德的人吗?
2.我每天多次进行自我检查:替人谋划事情是不是竭尽自己的心力呢?跟朋友交往是不是诚信呢?老师传授的知识是否复习过了呢?
3.一竹筐饭,一瓢水,住在简陋的巷子里,别人都不能忍受那种困苦,颜回却不改变他自有的快乐。
4.用不正当的手段得来的富贵,对于我来讲像浮云一样。
5.军队可以改变其主帅,平民百姓的志向却是不能改变的。
(二)孔子及其弟子在学习态度和学习方法上有哪些观点?选择其中一点谈谈你的体会。
【参考答案】学习态度示例一:“知之者不如好之者,好之者不如乐之者。”体会:①讲兴趣对于学习的重要性;②“知之”只是一般了解,“好之”则会有更大的热情投入,“乐之”才能全身心投入其中,才能有真知灼见,才能有所成就。
学习态度示例二:“三人行,必有我师焉。择其善者而从之,其不善者而改之。”体会:①善于发现别人身上的优点和缺点的人,也往往是善于向他人学习的人。学无常师,要向每一个人学习他们的优点;②只要抱定“择其善者而从之,其不善者而改之”的学习态度,无论什么环境,无论什么人,都可从中得到提高。
学习方法示例一:“学而时习之,不亦说乎?”体会:①学习,不只是纯知识的书本学习,更重要的是“为人”的学习;②“学而时习之”强调知识的学习、道德的修炼都需要自觉学习,不断实践。
学习方法示例二:“温故而知新,可以为师矣。”体会:①只能记诵一些知识是不能当别人的老师的,一定要将知识融会贯通,能在温习旧知识中有所发现,才可以为师;②温故和知新的关键在于要知新,需要独立思考。
(三)理解下列句中加点词的含义。
1.人不知而不愠,不亦君子乎?
2.为人谋而不忠乎?与朋友交而不信乎?
3.不义而富且贵,于我如浮云。
4.博学而笃志,切问而近思,仁在其中矣。
【参考答案】1.“君子”,与“小人”相对,有二义:一指身份,即出身贵族的人;二指修养,即有德行学问的人。这里用第二义。
2.“忠”,指竭尽自己的心力,这是与他人相处的原则,不仅指臣对君,也包括其他人;“信”,指诚信,对待所有人都应如此,是与朋友交往的原则。
3.“义”即“宜”,是行为的尺度。
4.“仁”是孔子思想的核心,指仁德,是道德的本体。仁义相连,仁是发端,义是体现。
(四)《论语》中有不少语句逐渐演化并固定为成语,至今仍活跃在现代汉语中,如“温故知新”“不耻下问”“诲人不倦”“后生可畏”“当仁不让”等。你还知道哪些?课外搜集一些,与同学分享。
【参考示例】示例:巧言令色——巧言令色,鲜矣仁!
言而有信——事父母,能竭其力;事君,能致其身;与朋友交,言而有信。
一言以蔽之——《诗》三百,一言以蔽之,曰:“思无邪。”
见义勇为——见义不为,无勇也。
朽木不可雕——朽木不可雕也,粪土之墙不可杇也;于予与何诛?
三思而行——季文子三思而后行。子闻之,曰:“再,斯可矣。”
举一反三——举一隅不以三隅反,则不复也。
任重道远——士不可以不弘毅,任重而道远。
循循善诱——夫子循循然善诱人,博我以文,约我以礼。
欲罢不能——博我以文,约我以礼,欲罢不能。
己所不欲,勿施于人——己所不欲,勿施于人。在邦无怨,在家无怨。
一言既出,驷马难追——惜乎,夫子之说君子也!驷不及舌。
杀身成仁——志士仁人,无求生以害仁,有杀身以成仁。
登堂入室——由也升堂矣,未入于室也。
六、核心命题解读
1.从“有朋自远方来,不亦乐乎?”这句话中,可以看出孔子怎样的交友原则和态度?
【答案】原则:选择志同道合的人做朋友。态度:视交友为乐事。
2.在论述“学”与“思”的关系时,为什么不先说“思而不学则殆”,而是先说“学而不思则罔”?
【答案】“学”是“思”的先决条件,先“学”后“思”才符合认知规律。
3.“知之者不如好之者,好之者不如乐之者”阐述了什么样的学习态度?这一段运用了什么修辞?有什么作用?
【答案】以学习为快乐。顶真。讲学习的三个层次:知、好、乐,层层推进,使说理更加透彻,令人信服。
4.子在川上曰:“逝者如斯夫,不舍昼夜。”主要讲了什么内容?运用了什么修辞?
【答案】讲时光易逝,应珍惜时间。运用比喻,用流水日夜不停、一去不返来比喻时间的飞逝,指出时间的宝贵。
5.这十二章语录在内容上、文字上有什么特色?对我们有什么启发?
【答案】这十二章语录不仅内容丰富,文字上也别具特色。比如第一章:“学而时习之,不亦说乎?有朋自远方来,不亦乐乎?人不知而不愠,不亦君子乎?"连用三个反问句,把学习的乐趣和所达到的境界层层展开,句式整齐、音调和谐,读起来相当流畅,富有感染力。
这十二章语录把学习方法的灵活多样、品德修养的自律豁达,论述得言简意深,富有哲理。它像一个路标,给每位求学之子指引着前进的方向。
6.你怎样理解第八章中“浮云”的比喻义?你怎样理解孔子对于富贵和贫穷的态度?
【答案】“浮云”可使人联想到多种比喻义:浮云聚散无常,喻富贵短暂,如过往云烟;云高高在上,遥不可及,喻富贵与已无关;浮云至轻至淡,喻富贵无足轻重。
我认为孔子并不排斥富贵,但富贵应该是正义的,以不义的手段获取富贵是不可取的。孔子认为如果不能获得富贵,就应该学会安贫乐道,注重在贫困中修养身心,提高自身的道德品质。
7.选文中孔子多次提到“乐”,请结合下面的语句分别概括“乐”的原因。
①有朋自远方来,不亦乐乎?
②知之者不如好之者,好之者不如乐之者。
③饭疏食,饮水,曲肱而枕之,乐亦在其中矣。
【答案】①与志同道合的朋友交流学习心得,探索为人的道理,在交流探索中获取快乐;②对学习有浓厚的兴趣,在研究学问中得到快乐;③过着清贫生活,坚守“义”,在坚守中得到快乐。
8.选文中多次对“志”进行阐述,但侧重点各有不同,请结合内容简要分析。
【答案】①“吾十有五而志于学”中的“志”在这里指“对……有志”,即年少时要有志于做学问。②“匹夫不可夺志也”和“博学而笃志”中的“志”指“志向”,即人生的追求与坚守的品质,意在告诉我们要坚定自己的志向。
9.从内容和形式两个方面概括《《论语>十二章》的特点。
【答案】①内容上,主要体现了孔子的道德修养及学习方法、态度等;②形式上,《<论语>十二章》是语录体散文,语言精练,立意深远,多格言警句。
10.《论语》是两千多年前的典籍,今天学习它,有怎样的意义?
【答案】①《论语》中包含着许多超越特定时代的内容,有的谈学习态度和学习方法,有的提出个人修养的要求,在今天都是可以借鉴的,对我们的学习、成长有重要的意义。②《论语》是中国文化的核心典籍之一,阅读它,有助于我们更好地理解自身的文化传统。③当然也要注意,不能像封建时代那样,将《论语》当作绝对真理来信奉,要独立思考,用现代人的眼光来选择对自己有益的部分。
11.《论语》中有不少格言警句,如果要选择其中一句作为座右铭,你会选择哪句?为什么?
温馨提示:座右铭泛指激励、警醒自己的格言。
【答案】(示例一)座右铭:学而不思则罔,思而不学则殆。
理由:我以此句为座右铭是为了警醒自己学习时要边读书边思考。只是读书却不认真思考,就会迷惑,只空想却不读书,就会疑惑。只有将“学”和“思”结合起来,才能学得扎实深刻。
(示例二)座右铭:三军可夺帅也,匹夫不可夺志也。
理由:这句话的意思是一国军队可以改变其主帅,一个人的志向却是不能改变的。我以此为中座右铭是为了激励自己在生活中无论遇到什么样的考验,都要坚守气节,不能改变自己的志向。
12.你对本文的哪一章感受最深?谈谈你的理解。
【答案】任选一章,谈出体会即可。例如:学而不思则罔,思而不学则殆。读了这章,我学习到一味读书而不思考,就会被书本牵着鼻子走,而失去主见,所谓尽信书不如无书,即指此意。而如果一味空想而不去进行实实在在的学习和钻研,则终究是沙上建塔,一无所得。这告诫我们只有把学习和思考结合起来,才能学到切实有用的真知。应践行“博学、审问、慎思、明辨、笃行”。
13.结合课文内容说说你读了本文后有什么感悟。
【答案】我们从课文中学到了许多如何提高个人修养的有益的教诲。如:看到别人的短处而反省自我;要加强自律;要贫贱不移;要意志坚定;交朋友要讲诚信。聆听古人的教诲,真是受益匪浅。
14.做到孔子教导的“人不知而不愠”,对我们处理人际关系有何益处?
【答案】在处理人际关系时做到“人不知而不愠”的益处有:①不怨天尤人,能严格要求自己,约束和克制自己的言行,使之合乎道德规范。②宽容对待别人,能让人际关系更和谐融洽。
15.孔子提倡学习要与思考相结合,孙权认为学习“但当涉猎”即可。对于学习,你又有怎样的体验?请简要述说你的观点及理由。
【答案】示例:我的体验是既要广泛涉猎,也要学思结合。对一般文章要广泛涉猎,才能拓展知识面,开阔视野。对文化经典要边读边思,认真品味。这样,才能做到学有所获。
16.在我国古代“高考”科举制度中,“四书五经”是必考科目,所以,我国古代曾有“半部《论语》治天下”的说法,今天我们阅读《论语》仍然获益匪浅。请结合《论语》中有关学习态度的语句,谈谈你获得的启示。
【答案】示例:“知之为知之,不知为不知,是知也”这句名言提醒人们用实事求是的态度对待学习问题,不能有半点虚伪和骄傲。要有踏实认真的学习态度,实事求是的作风,避免鲁莽虚荣的不良风气。
七、知识梳理
(五)学习方法
1.学而时习之,不亦说乎?
2.温故而知新,可以为师矣。
3.学而不思则罔,思而不学则殆。
(六)学习态度
1.知之者不如好之者,好之者不如乐之者。
2.三人行,必有我师焉。择其善者而从之,其不善者而改之。
3.逝者如斯夫,不舍昼夜。
(七)修身做人
1.人不知而不愠,不亦君子乎?
2.吾日三省吾身。
3.吾十有五而志于学……不逾矩。
4.人不堪其忧,回也不改其乐。
5.不义而富且贵,于我如浮云。
6.三军可夺帅也,匹夫不可夺志也。
7.博学而笃志,切问而近思。
原文
参考译文
赏析与理解
(1)子曰:“学而时习之,不亦说乎?有朋自远方来,不亦乐乎?人不知而不愠,不亦君子乎?”(《学而》)
(1)孔子说:“学习了,然后按时温习,不也很愉快吗?有志同道合的人从远方来,不也很快乐吗?人家不了解我,我并不因此恼怒,不也是有才德的人吗?”
层意 第一章:讲学习方法、交友乐趣和个人修养。强调要学以致用,体现学习的价值。
●内容理解
1.如何理解“学而时习之”?
[答案]①孔子提倡的学习,不只是纯知识的书本学习,还有“为人”的学习。②这一句强调知识的学习、道德的修炼都需要自觉学习,不断实践。
2.“有朋自远方来,不亦乐乎”体现了孔子怎样的交友原则和态度?
[答案]①原则:选择志同道合的人做朋友;②态度:视交友为乐事。
3.“人不知而不愠”体现了君子怎样的境界?
[答案]修身与别人的知与不知没有关系,别人不了解,并不影响一个有修养的人的心境,已经进入了消解名利的自在境界。
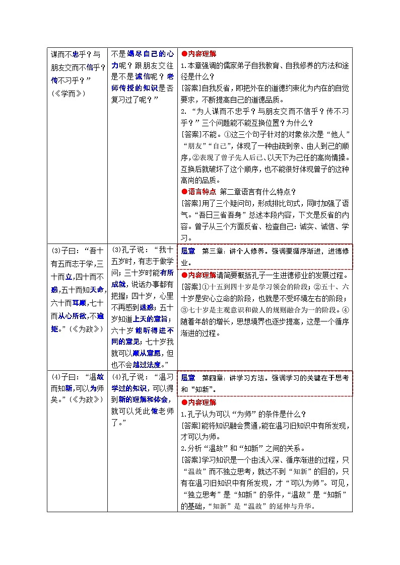
(2)曾子曰:“吾日三省吾身:为人谋而不忠乎?与朋友交而不信乎?传不习乎?”(《学而》)
(2)曾子说:“我每天多次进行自我检查:替人谋划事情是不是竭尽自己的心力呢?跟朋友交往是不是诚信呢?老师传授的知识是否复习过了呢?”
层意 第二章:讲个人修养。强调加强自我反省,提高自我修养。
●内容理解
1.本章强调的儒家弟子自我教育、自我修养的方法和途径是什么?
[答案]自我反省,即把外在的道德约束化为内在的自觉要求,不断提高自己的道德品质。
2.“为人谋而不忠乎?与朋友交而不信乎?传不习乎?”三个问题能不能互换位置?为什么?
[答案]不能。①这三个句子针对的对象依次是“他人”“朋友”“自己”,体现了一种由疏到亲、由人到己的顺序,②表现了曾子先人后已、以天下为己任的高尚情操。互换后就破坏了这个顺序,也不能很好体现曾子的这种高尚的品质。
●语言特点 第二章语言有什么特点?
[答案]用了三个疑问句,形成排比句式,同时加强了语气。“吾日三省吾身”总述本段内容,下文是反省的内容。曾子从三个方面反省、检查自己:诚实、诚信、学习。
(3)子曰:“吾十有五而志于学,三十而立,四十而不惑,五十而知天命,六十而耳顺,七十而从心所欲,不逾矩。”(《为政》)
(3)孔子说:“我十五岁时,有志于做学问;三十岁时能有所成就,说话办事都有把握;四十岁,心里不再感到迷惑;五十岁知道上天的意旨;六十岁能听得进不同的意见;七十岁我就可以顺从意愿,但也不会越过法度。”
层意 第三章:讲个人修养。强调要循序渐进,进德修业。
●内容理解请简要概括孔子一生进德修业的发展过程。
[答案]①十五到四十岁是学习领会的阶段;②五十、六十岁是安心立命的阶段,也就是不受环境左右的阶段;③七十岁是主观意识和做人的规则融合为一的阶段。④随着年龄的增长,思想境界也逐步提高,这是一个循序渐进的过程。
(4)子曰:“温故而知新,可以为师矣。”(《为政》)
(4)孔子说:“温习学过的知识,可以得到新的理解和体会,就可以凭此做老师了。”
层意 第四章:讲学习方法。强调学习的关键在于思考和“知新”。
●内容理解
1.孔子认为可以“为师”的条件是什么?
[答案]能将知识融会贯通,能在温习旧知识中有所发现,才可以为师。
2.分析“温故”和“知新”之间的关系。
[答案]学习知识是一个由浅入深、循序渐进的过程,只“温故”而不独立思考,就达不到“知新”的目的,只有在温习旧知识中有所发现,才“可以为师”。可见,“独立思考”是“知新”的条件,“温故”是“知新”的基础,“知新”是“温故”的延伸与升华。
(5)子曰:“学而不思则罔,思而不学则殆。”(《为政》)
(5)孔子说:“只是读书却不认真思考,就会感到迷茫而无所适从;只空想却不读书,就会疑惑。”
层意 第五章:讲学习方法。阐明“学”与“思”的辩证关系。
●内容理解
1.“学而不思则罔,思而不学则殆”表明了什么学习方法?你是怎样理解的?
[答案]表明了学习与思考相结合是最有效的学习方法。这两句话阐明了学习与思考互相补充、相辅相成的关系。学习是思考的基础,思考是对所学的深入理解,不能忽视任何一个方面。
2.孔子认为“学”与“思”之间具有怎样的关系?
[答案]①一味读书而不思考,就不能深刻理解,甚至会陷入迷茫;②而如果一味空想而不去实实在在地学习,则终究会疑惑而一无所得。③“学”是“思”的基础,“思”要在“学”中进行,二者相辅相成,缺一不可。
(6)子曰:“贤哉,回也!一箪食,一瓢饮,在陋巷,人不堪其忧,回也不改其乐。贤哉,回也!”(《雍也》)
(6)孔子说:“颜回的品质多么高尚啊!一竹筐饭,一瓢水,住在简陋的巷子里,别人都不能忍受那种困苦,颜回却不改变他自有的快乐。多么高尚啊,颜回!”
层意 第六章:讲个人修养。强调修身要经受困苦、贫穷的考验。
●内容理解
1.用简洁的语言概括这一章的内容。
[答案]孔子赞扬颜回吃着简单的饭食,住在简陋的小巷,却能忍受贫困,不改变自己的乐趣。
2.孔子为何认为颜回是贤明之士?
[答案]因为颜回能够忍受别人所不能忍受的生活疾苦,并且带着一种积极乐观向上的态度生活。
●写作手法 本章运用了什么写作手法?表现了颜回怎样的形象特点?
[答案]①对比。②将人们不能忍受的困苦生活与颜回在其中却自得其乐的生活态度进行对比,③表现出颜回安贫乐道的君子形象。
(7)子曰:“知之者不如好之者,好之者不如乐之者。”(《雍也》)
(7)孔子说:“懂得某种学问和事业的人不如喜爱它的人,喜爱它的人不如以研究这种学问和事业为快乐的人。”
层意 第七章:讲学习方法和态度。强调兴趣对学习的重要性。
●内容理解孔子认为学习的最高境界是什么?请简述理由。
[答案]①最高境界:“乐之”,即对学习有浓厚的兴趣。②理由:“知之”只是一般了解;“好之”则会投入更大的热情投入;“乐之”才能全身心投入其中,才能有真知灼见,才能有所成就。
(8)子曰:“饭疏食,饮水,曲肱而枕之,乐亦在其中矣。不义而富且贵,于我如浮云。”(《述而》)
(8)孔子说:“吃粗粮,喝冷水,弯着胳膊当枕头,乐趣也就在其中了。用不正当的手段得来的富贵,对于我来讲像浮云一样。”
层意 第八章:讲个人修养。谈富贵与仁义之间如何抉择。
●内容理解
1.简要评析第八章孔子要阐述的观点。
[答案]孔子极力提倡“安贫乐道”,认为有理想、有志向的君子,不会总是为自己的吃穿住而奔波的,“饭疏食,饮水,曲肱而枕之”,对于有理想的人来讲,可以说是乐在其中。同时,他还提出,不符合于道义的富贵荣华,他是坚决不予接受的,对待这些东西,如天上的浮云一般。这种思想深深影响了古代的知识分子,也为一般老百姓所接受。
2.孔子是如何看待“富贵”与“义”之间的关系的?
[答案]孔子认为富贵是人们正常的欲求,但当“富贵”与“义”发生矛盾时,宁愿贫贱也要坚守“义”,不可不择手段地追求“富贵”。
(9)子曰:“三人行,必有我师焉。择其善者而从之,其不善者而改之。”(《述而》)
(9)孔子说:“几个人一起走路,在其中必定有可以做我老师的人。选取他们的优点而学习,如果也有他们的缺点就加以改正。”
层意 第九章:讲学习态度和个人修养。强调无论何时何地,都要虚心向别人学习,同时要有端正的学习态度。
●内容理解
1.“三人行,必有我师焉。择其善者而从之,其不善者而改之”告诉我们应有怎样的学习态度?
[答案]①虚心向别人学习。②抱着学习别人的优点、看到别人的缺点就加以改正的学习态度,就可提升自我。
2.请简析孔子的“三人行,必有我师焉”这句话。
[答案]该句受到后代知识分子的极力赞赏。孔子虚心向别人学习的精神十分可贵,但更可贵的是,他不仅要以善者为师,而且以不善者为师,这其中包含有深刻的哲理。他的这段话,对于指导我们处世待人、修身养性,增长知识,都是有益的。
(10)子在川上曰:“逝者如斯夫,不舍昼夜。”(《子罕》)
(10)孔子在河边感叹道:“离去的一切像河水一样流去,日夜不停。”
层意 第十章:讲对于时间流逝的感慨。
●内容理解
1.“逝者如斯夫,不舍昼夜”中的“逝者”具体指什么?
[答案]消逝的时光;世间万物的变迁如流水一样昼夜不停。
2.孔子用“逝者如斯夫,不舍昼夜”感叹什么?
[答案]感叹时间流逝,生命短暂,万物变迁。
(11)子曰:“三军可夺帅也,匹夫不可夺志也。”(《子罕》)
(11)孔子说:“军队可以改变其主帅,平民百姓的志向却是不能改变的。”
层意 第十一章:讲个人修养。强调要坚守志向。
●内容理解
1.请试着解读“三军可夺帅也,匹夫不可夺志也”中的“夺”字。
[答案]“夺”原意是“夺走”,这里是“改变”的意思。“三军可夺帅也,匹夫不可夺志也”,正确的解释应该是:三军中最重要的统帅是可以换人的,但是,一个普通人的志向却不可以改变。孔子说这话的目的是告诉学生,一个人应该坚定信念,矢志不渝。
2.谈谈你对“三军可夺帅也,匹夫不可夺志也”这句话的理解。
[答案]①即使是一个普通人,也要有坚定的志向。②一个人的志向能否被改变,取决于他自己。③所以越是危急的时候,越要捍卫自己的人格,坚守气节。
(12)子夏曰:“博学而笃志,切问而近思,仁在其中矣。”(《子张》)
(12)子夏说:“广泛学习且能坚定志向,恳切地发问求教,多思考当前的事情,仁德就在其中了。”
层意 第十二章:讲个人修养。强调提升个人修养的方法(或求仁的途径)。
●内容理解
1.怎样理解子夏说的“博学而笃志”?
[答案]“博学”指广泛学习和学问渊博,“笃志”指要有坚定的志向。整句就是既要广博地学习又要有一个追求的中心。
2.本章中子夏认为提高修养的重要方法是什么?
[答案]广泛学习、坚定志向、恳切发问、善于思考。
主旨
本文是孔子及其弟子关于学习态度、学习方法及个人修养等方面的经典论述,内容深刻,富有哲理,告诫学子要学思结合、谦虚进取、努力学习、加强修养。
写作
特色
1.内容丰富,思想深刻。涉及学习态度、学习方法和个人修养等多方面内容,阐述了谦虚好学、珍惜时间的学习态度,勤于复习、学思结合的学习方法,厚道仁义、坚守节操的个人修养,至今影响深远。
2.语言简洁,生动传神。多处运用反问、排比、比喻等修辞手法。
文体知识
语录体
中国古代散文的一种体式,常用于门人弟子记录导师的言行。因其偏重于只言片语的记录,短小简约,不重文采,不讲求篇章结构,也不讲求段落、内容间的联系,没有构成单篇的、形式完整的篇章,故称之为语录体。这种文体一般只叙说自己的观点,不充分展开论述。语录体散文是用语录形式写成的以记言为主的散文。语言简练,用意深远,辞约义丰,具有哲思之美。先秦记载孔子及其弟子言行的《论语》及宋代记载程颢、程颐言行的《二程遗书》,均堪称语录体的典范。其中《论语》简明深刻、语约义丰,往往在一两句话里包含丰富的人生哲理和人生经验,其中有很多成为人们常用的成语、警句和格言。
文学文化常识
六经六艺
六经:《诗经》《尚书》《礼记》《乐经》《周易》《春秋》。(《春秋》是我国第一部编年体史书)
六艺:礼、乐、射、御、书、数
四书五经
“四书”与“五经”之合称,我国儒家经典书籍。四书之名始于南宋朱熹,五经之名则早始于汉武帝之时。“四书”:《大学》《中庸》《论语》《孟子》;“五经”:《诗经》《尚书》《礼记》《周易(易经)》《春秋》。
年龄称谓
垂髫
三四岁至七八岁的儿童,泛指幼年。
始龀
刚刚换牙,指七八岁。
束发
指男子十五岁
加冠、弱冠
古时男子二十岁行冠礼,表示已经成人,因还未达到壮年,故称“弱冠”。
而立
指男子三十岁。[“三十而立”(《<论语>十二章》)]
不惑
指男子四十岁。[“四十而不惑”(《<论语>十二章》)]
知天命、半百
指男子五十岁。[“五十而知天命”(《<论语>十二章》)]
花甲、耳顺
六十岁,也叫“杖乡之年”。[“六十而耳顺”(《<论语>十二章》)]
古稀
指男子七十岁,也叫“杖国之年”。
杖朝之年
指男子八十岁。
耄耋
八九十岁。指老年;高齡。耄指八九十岁的年纪,泛指老年;耋指七八十岁的年纪,泛指老年。
期颐
指100岁的人。期颐,期是期待,颐是供养。
诸子百家
诸子百家是对春秋、战国、秦汉时期各种学术派别的总称。据记载“诸子百家”实有上千家,最主要的有儒家、道家、法家、墨家、阴阳家、名家、杂家、农家、小说家、纵横家、兵家、医家。
儒家
代表人物:孔子、孟子、荀子
代表作品:《论语》《孟子》《荀子》
道家
代表人物:老子、庄子、列子
代表作品:《道德经》《庄子》《列子》
法家
代表人物:韩非
代表作品:《韩非子》
墨家
代表人物:墨子
代表作品:《墨子》
兵家
代表人物:孙武(春秋末)、孙膑(战国)
代表作品:《孙子兵法》《孙膑兵法》
纵横家
代表人物:鬼谷子(纵横家之鼻祖)、张仪与苏秦(鬼谷子最杰出的两个弟子)。
代表作品:《鬼谷子》《张子》《苏子》
(一)特殊字词
特殊用法
词语
例句
释义
通假字
说
学而时习之,不亦说乎
同“悦”,愉快
有
吾十有五而志于学
同“又”,用于整数和零数之间
古今异义
习
学而时习之
古义:温习
今义:学习
朋
有朋自远方来
古义:志同道合的人
今义:朋友
君子
人不知而不愠,不亦君子乎
古义:指有才德的人
今义:泛指人格高尚的人
三
吾日三省吾身
古义:多次
今义:数词,三
可以
可以为师矣
古义:可,可以;以,凭借
今义:助动词,表示可能或能够
疏
饭疏食,饮水
古义:粗劣的
今义:清除阻塞使通畅,疏通
水
饭疏食,饮水
古义:文言文中称冷水为“水”,热水为“汤”
今义:包括冷水和热水
匹夫
匹夫不可夺志也
古义:指平民中的男子,这里泛指平民百姓
今义:无学识、无智谋的人
信
与朋友交而不信乎
古义:真诚,诚实
今义:相信
词类活用
时
学而时习之
名词用作状语,按时
日
吾日三省吾身
名词用作状语,每天
饭
饭疏食,饮水
名词用作动词,吃
志
吾十有五而志于学
名词用作动词,有志向
枕
曲肱而枕之
名词用作动词,把……当作枕头
传
传不习乎
动词用作名词,传授,这里指老师传授的知识
饮
一瓢饮
动词用作名词,指水
故
温故而知新
形容词用作名词,学过的知识
新
温故而知新
形容词用作名词,新的理解和体会
善
择其善者而从之
形容词用作名词,优点,长处
乐
好之者不如乐之者
形容词的意动用法,以……为快乐
(二)一词多义
词语
例句
释义
知
人不知而不愠
动词,了解
温故而知新
动词,得到
五十而知天命
动词,知道
乐
有朋自远方来,不亦乐乎
形容词,快乐
好之者不如乐之者
形容词的意动用法,乐以……为快乐
乐亦在其中矣
名词,乐趣
义
不义而富且贵
合乎正义的
与儿女讲论文义
义理
引喻失义
道理
舍生而取义者也
道义
舍
太丘舍去
舍弃
不舍昼夜
止息
从
七十而从心所欲
顺从
择其善者而从之
跟随,这里指学习,或采纳,依从
民弗从也
顺从,听从
客从外来
自
志
吾十有五而志于学
立志
匹夫不可夺志也
志向
为
为人谋而不忠乎
介词,替,给
可以为师矣
动词,做,担任,充当
学而时习之
代词,它,指学过的知识
之
知之者不如好之者
代词,指学问和事业。一说,指仁德
曲肱而枕之
音节助词,起协调音节、舒缓语气的作用,不译
择其善者而从之
代词,它,代指“善者”,也就是那些好的方面
人不知而不愠
连词,表示转折,相当于“却”“但是”
学而时习之
连词,表顺承
而
温故而知新
连词,表示顺承,相当于“从而”“进而”
学而不思则罔,思而不学则殆
连词,表转折
曲肱而枕之
连词,表修饰
择其善者而从之,其不善者而改之
连词,表顺承
博学而笃志,切问而近思
连词,表并列,相当于“并且”“而且”
其
人不堪其忧
代词,这种
择其善者而从之
代词,可译为“他的”
回也不改其乐
代词,他的
仁在其中矣
代词,它的
于
吾十有五而志于学
介词,在
于我如浮云
介词,对,对于
(三)文言特殊句式
类型
例句
说明
倒装句
贤哉,回也!
主谓倒装,正常语序为“回也,贤哉!”
省略句
①可以为师矣
介词“以”后面省略宾语“之”,代指前面的“温故而知新”
②人不知而不愠
动词“知”后面省略宾语“之”,可译为“我”或“自己”;“不愠”前省略代词“我”
③其不善者而改之
句首省略了动词“择”
判断句
贤哉,回也
“也”表示判断,“回也”意思是“是颜回”
固定句式
不亦说乎
不亦……乎:不也是……吗
(四)成语积累
成语
释义
三省吾身
指多次自觉地检查自己。
温故知新
温习旧的知识,能够得到新的理解和体会。也指温习历史经验,认识现在。
从心所欲
随心所欲,指由着自己的心意,想怎么做就怎么做
疏食饮水
指粗茶淡饭,饮食简陋。
箪食瓢饮
用箪盛饭吃,用瓢舀水喝,旧指安贫乐道,也指生活贫苦。
富贵浮云
比喻把金钱、地位看得很轻。
三人行,必有我师
几个人一起走路,其中必定有人可以作为我的老师。指应随时随地学习别人的长处。
不舍昼夜
不分白天和黑夜,夜以继日。
逝者如斯
意思是时光如同河水一样,日夜不停地流逝。
博学笃志
广泛地学习而且志向坚定。
不亦乐乎
原指心里很高兴。现形容状态、动作等达到极端、非常的程度。
三十而立
三十岁便能够自立于社会。指人开始走向成熟。
乐在其中
指乐趣在自己所做的事情中。形容自得其乐。
择善而从
指采纳正确的意见或选择好的方法加以实行。
人教部编版七年级上册论语十二章学案设计: 这是一份人教部编版七年级上册论语十二章学案设计,共3页。
人教部编版七年级上册论语十二章导学案及答案: 这是一份人教部编版七年级上册论语十二章导学案及答案,共5页。
初中语文人教部编版七年级上册论语十二章优质学案设计: 这是一份初中语文人教部编版七年级上册论语十二章优质学案设计,共4页。

