心理健康六年级下册第十八课 为升学做准备优秀教学设计
展开你也曾羡慕那些初中的哥哥姐姐们吗?你也憧憬过初中生活吗?你对初中生活有过怎样的憧憬和期待?
快乐无比的小学阶段让我们无限留恋,即将到来的中学阶段让我们兴奋不已。人生每一个阶段都会有所不同,都会同样精彩,同样值得我们期待。
李平和陈真是同桌。临近毕业,他们经常各自描绘着中学生活的蓝图,还时常发生争论。这不,他们又争起来了。 李平:听中学生说,初中作业多得很,许多知识老师还没教,就先让自己学。每天都要学到10点多,早上7:20就要到校参加早读,这怎么吃得消? 陈真:中学生了嘛,学习任务当然要重一点儿啦!难道你想一直当个小学生?真是“小儿科”。 李平:听说中学的老师也不像我们现在的老师这样耐心,处处关心照顾我们。他们上完课就离开教室了,你如果有问题得自己去找他。 陈真:这不挺好吗?现在的老师婆婆妈妈,什么都要管。到了中学可就自由多了,我真想明天就进中学,当个中学生,多神气!
面对未知的初中生活,你可能也会像李平一样,充满的紧张和担忧。关于初中,你有什么想问的呢?
小学和初中有什么不同的地方呢?
怎样才能兼顾好初中的学习呢?
怎样才可以快速地在初中交到新朋友?
初中的老师严厉吗?他们上课的节奏会不会很快,如果跟不上怎么办?
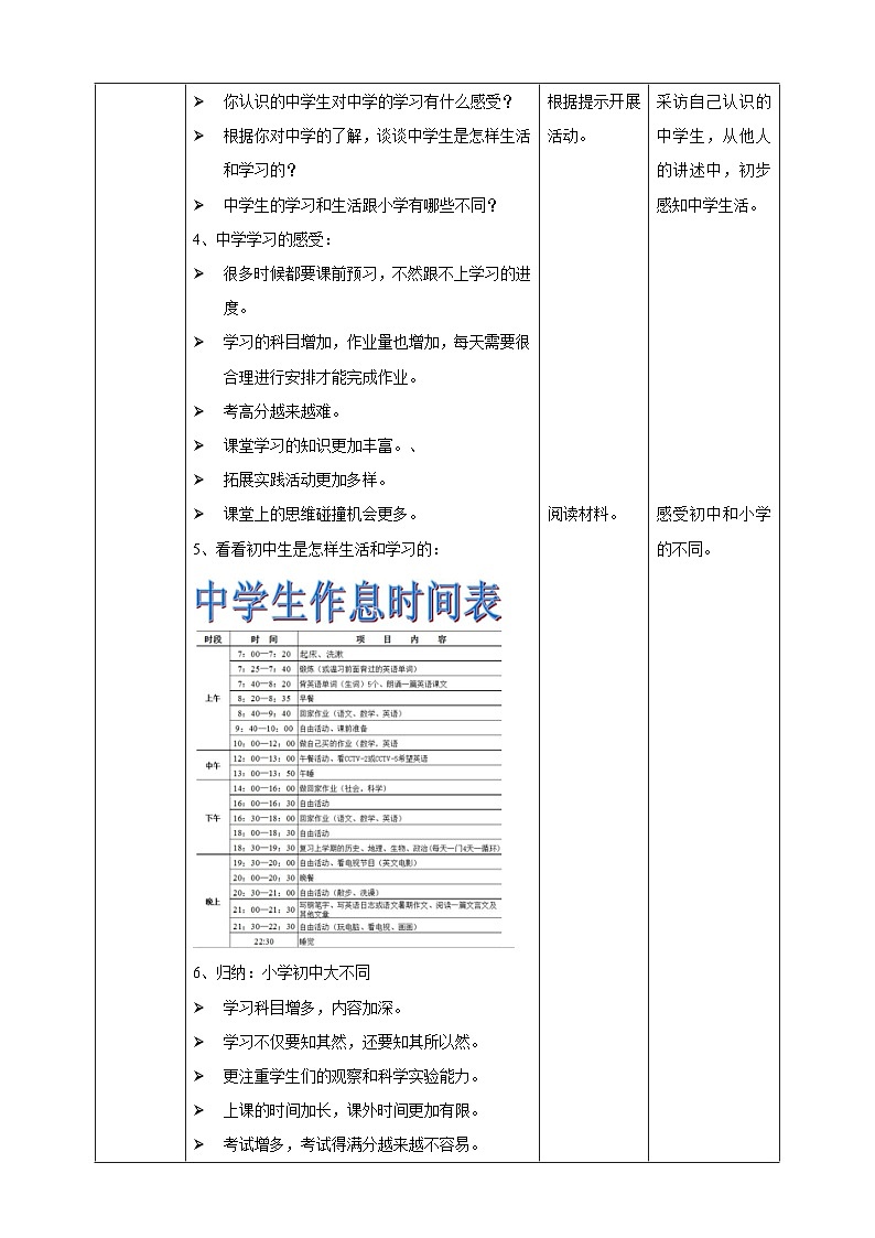
为了更好地应对中学的学习生活,让我们先来了解一下中学里面的学习和生活情况吧!首先,拟定一份你想知道的问题。然后,去采访一位中学生,让他介绍一下中学的学习和生活情况。最后,和同学们交流你了解的情况。你认识的中学生对中学的学习有什么感受?根据你对中学的了解,谈谈中学生是怎样生活和学习的?中学生的学习和生活跟小学有哪些不同?
很多时候都要课前预习,不然跟不上学习的进度。
学习的科目增加,作业量也增加,每天需要很合理进行安排才能完成作业。
课堂学习的知识更加丰富。
拓展实践活动更加多样。
课堂上的思维碰撞机会更多。
看看初中生是怎样生活和学习的
学习科目增多,内容加深。学习不仅要知其然,还要知其所以然。更注重学生们的观察和科学实验能力。上课的时间加长,课外时间更加有限。考试增多,考试得满分越来越不容易。小学主要依赖老师的安排,而初中则要求学生自觉主动地学习,并且要提前预习。老师的授课方式发生变化,小学重在讲授,而中学则重在引导学生自己去学。……
小明在小学的时候是一个品学兼优的好学生,在小学,小明总是名列前茅,班里的同学都喜欢和小明做朋友。但自从小明上了初中以后,他的排名就一直不断下滑,并且因为和小学要好的朋友不在同一个学校,小明在初中也没有交到新的朋友,心里的烦恼都没有地方诉说。你能帮小明出出主意吗?你觉得上了初中我们可能会面临哪些困难,要怎样应对?
初中生活会遭遇的三大难题
抽象逻辑思维逐步占优势地位。
辩证逻辑思维开始发展。
1.正确认识自我,增强信心。
青少年时期是儿童身心发展逐步趋于成熟的时期。
2、要提高学习的自觉性,合理安排自己的学习时间,养成每天预习、复习的习惯,自觉地完成各项学习任务。
有研究表明,人在起床之后,精力会在上午达到一个高值,然后逐步下降,到睡前最低,然后休息。
周恩来五岁的时候,就开始学写毛笔字。他给自己立了一条规矩:每天完成功课后,还要练习写一百个毛笔字。有一次,他和蒋妈妈去串亲戚,回来天色已经很晚了,好心的蒋妈妈催恩来快睡。当恩来走到床前时,突然大叫起来: "呀,我的大字还没有写呢!"说着便又回到书桌跟前。蒋妈妈见了,忙上前说:"算了吧,今天不写,明天写二百个不就补上了吗?”"不行!"小恩来用恳求的目光望着蒋妈妈说: "不,今天的事情今天做,明天还有明天的事!“恩来说完,便坐在书桌前认真地写了起来。
十个快速提高自控力的小方法想到就去做到,不要想一会儿再做或者明天再做和比你有自控力的人一起学习对未来进行想象和憧憬,能够更加坚定地努力想要放弃的时候告诉自己,再坚持一会儿给自己设定一个小挑战借用座右铭的力量……
你对向往的中学了解吗?你走进过中学的校园吗?现在就让老师带你们去参观一所你向往已久的中学吧。可以与该校的师生开一个小小的座谈会,了解一下这所中学的基本信息。如果有条件,再去看看中学的物理、化学和生物实验室。有机会的话,还可以看看老师精彩的实验演示。通过参观你是不是获得了一些对中学生学习生活情况的新认识和新感受,快把你的感受写下来吧。
带你走进南宁市第四中学
进入中学后,学习会比小学更紧张一些,老师留的作业也会更多一些,很多同学面对这些变化会出现手忙脚乱的现象。因此,我们升入中学后,需要给自己制订一个学习计划。制订学习计划可以有利于我们养成良好的学习习惯,可以帮助我们实现学习目标。现在就让我们试着制订一份学习计划吧,记得要安排好常规学习和自由学习时间,要从我们学习的实际情况出发。制订好计划后,请按照计划书去做,并请爸爸妈妈进行监督。
养成良好的自学习惯升入中学后,我们的学习任务会变重,如果能够养成良好的自学习惯,就会让我们学习起来更轻松。1.要合理安排自学时间,充分利用课前、节假日和平时的零碎时间进行自学。2.在阅读时,要处理好博览与精读的关系。精读为主,博览为辅。教科书、参考书要精读,其他读物要博览,扩大视野,丰富知识。3.自学时要多思考。真正做到边读、边想,力求理解,提出问题,引向深入,把书读“薄”,增进学识。4.要注意积累材料。通过多种渠道收集资料,然后把资料归类,以便使用。5.处理好自学与听课的关系。在自学过程中必然产生许多问题,这有利于我们在课堂上更注意那些自学时不懂的地方。
陶行知先生的十诀学习法
一序:由浅入深,循序渐进;二勤:精于勤,荒于嬉;三恒:持之以恒,锲而不舍;四博:从精出发,博览群书;五问:不耻下问;六记:多动笔墨,多作笔记;七习:温故而知新;八专:专心致志,专心博广;九思:多加思考,学会运用;十创:触类旁通,敢创新。
升学是人生中的一个跨越,为升学做好准备,能够帮助我们顺利渡过这个跨越,开启精彩灿烂的中学生活。
通过本课的学习,你对中学生活有了哪些憧憬呢?你需要为上中学做哪些准备呢?请和爸爸妈妈分享,把自己的想法和爸爸妈妈对这些问题的想法分别写在下面。
初中小学大不同走进中学我的计划书
小学心理健康北师大版 (2013)二年级上册第六课 为班级服务优秀教案: 这是一份小学心理健康北师大版 (2013)二年级上册第六课 为班级服务优秀教案,共3页。教案主要包含了导入新课,我和班集体,争创来宾市“先进班集体”,拓展延伸,板书设计等内容,欢迎下载使用。
2021学年第六课 为班级服务教案设计: 这是一份2021学年第六课 为班级服务教案设计,共4页。教案主要包含了活动主题,活动目的,活动准备,主持人,结束等内容,欢迎下载使用。
小学心理健康北师大版(2013)六年级下册第三十一课 为升学做准备教学设计: 这是一份小学心理健康北师大版(2013)六年级下册第三十一课 为升学做准备教学设计,共4页。

