2024届青海省海东市高三下学期二模理科综合试卷-高中生物(原卷版+解析版)
展开
这是一份2024届青海省海东市高三下学期二模理科综合试卷-高中生物(原卷版+解析版),文件包含2024届青海省海东市高三下学期二模理科综合试卷-高中生物原卷版docx、2024届青海省海东市高三下学期二模理科综合试卷-高中生物解析版docx等2份试卷配套教学资源,其中试卷共19页, 欢迎下载使用。
1.本试卷分第Ⅰ卷(选择题)和第Ⅱ卷(非选择题)两部分,共300分,考试时间150分钟。
2.请将各题答案填写在答题卡上。
第Ⅰ卷(选择题 共126分)
一、选择题:本题共13小题,每小题6分,共78分。在每小题给出的四个选项中,只有一项是符合题目要求的。
1. 植物细胞自噬是一种通过生物膜包裹胞内物质或细胞器,并将其运送到液泡中降解的过程。已知液泡中的pH低于细胞质基质的,下列推测不成立的是( )
A. 液泡中含有多种水解酶
B. 液泡中的酶进入细胞质基质中活性会降低或失活
C. 植物细胞自噬过于激烈时,往往会诱发细胞坏死
D. 胞内物质进入液泡被降解后的产物可被细胞重新利用
【答案】C
【解析】
【分析】细胞自噬是真核生物中进化保守的对细胞内物质进行周转的重要过程。该过程中一些损坏的蛋白或细胞器被双层膜结构的自噬小泡包裹后,送入溶酶体(动物)或液泡(酵母和植物 )中进行降解并得以循环利用。
【详解】A、植物细胞自噬是一种通过生物膜包裹胞内物质或细胞器,并将其运送到液泡中降解的过程,推测液泡含有多种水解酶,是细胞内物质分解的场所,A正确;
B、已知液泡中的pH低于细胞质基质的,酶发挥作用时需要一定的pH环境,液泡中的酶进入细胞质基质中活性会降低或失活,B正确;
C、植物细胞自噬是一种通过生物膜包裹胞内物质或细胞器,并将其运送到液泡中降解的过程,植物细胞自噬过于激烈时,往往会诱发细胞凋亡,受基因控制,C错误;
D、内物质进入液泡被降解后的产物可被细胞重新利用,节约了物质进入细胞消耗的能量,D正确。
故选C。
2. 溶酶体膜上的载体蛋白V-ATPase酶可利用ATP水解释放的能量,将细胞质基质中的H+转运进溶酶体中,以维持溶酶体中pH的稳定。下列说法错误的是( )
A. 推测V-ATPase酶具有催化和运输功能
B. V-ATPase酶以胞吐的方式运输出细胞
C. H+进入溶酶体的过程为逆浓度梯度运输
D. V-ATPase酶功能异常可能使溶酶体pH升高
【答案】B
【解析】
【分析】V-ATPase为溶酶体膜上的一种蛋白质,形成过程类似于分泌蛋白,V-ATPase具有ATP水解酶活性,能够利用水解ATP释放的能量逆浓度梯度将细胞质基质中的H+转运到溶酶体内,故其运输方式为主动运输。
【详解】A、溶酶体膜上的载体蛋白V-ATPase酶可利用ATP水解释放的能量,将细胞质基质中的H+转运进溶酶体中,推测V-ATPase酶具有催化和运输的功能,A正确;
B、V-ATPase酶本质为蛋白质,但是其位于细胞膜上,不会运出细胞,B错误;
C、V-ATPase具有ATP水解酶活性,能够利用水解ATP释放的能量逆浓度梯度将细胞质基质中的H+转运到溶酶体内,故其运输方式为主动运输,H+进入溶酶体的过程为逆浓度梯度运输,C正确;
D、V-ATPase酶功能异常,若运输H+受抑制可能会使溶酶体pH升高,D正确。
故选B。
3. DNA单链上的G和G配对,可形成G-四链体,C与C配对,则形成i-mtif,二者结构如图所示。下列有关叙述正确的是( )
A. 在形成G-四链体的DNA分子中,完全遵循碱基互补配对原则
B. DNA分子的G-四链体或i-mtif区域仍能形成双螺旋结构
C. G-四链体和i-mtif的形成不会发生在同一DNA中
D. 上述2种结构不会改变DNA中嘌呤和嘧啶的比例
【答案】D
【解析】
【分析】DNA是由两条反向平行的脱氧核苷酸长链盘旋而成的双螺旋结构,其外侧由脱氧核糖和磷酸交替连结构成基本骨架,内侧是碱基通过氢键连接形成的碱基对,碱基之间的配对遵循碱基互补配对原则,即A-T、C-G、T-A、G-C。
【详解】A、G-四链体中G和G配对,所以不完全遵守碱基互补配对原则,A错误;
B、从图中看出,G-四链体或i-mtif区域没有形成双螺旋结构,B错误;
C、DNA单链上的G和G配对,可形成G-四链体,C与C配对,则形成i-mtif,有可能发生在同一个DNA分子中,C错误;
D、上述2种结构是发生在双链DNA分子的单链上,没有改变碱基的种类和数目,而双链DNA分子遵循碱基互补配对的原则,因此不会改变DNA中嘌呤和嘧啶的比例,D正确。
故选D。
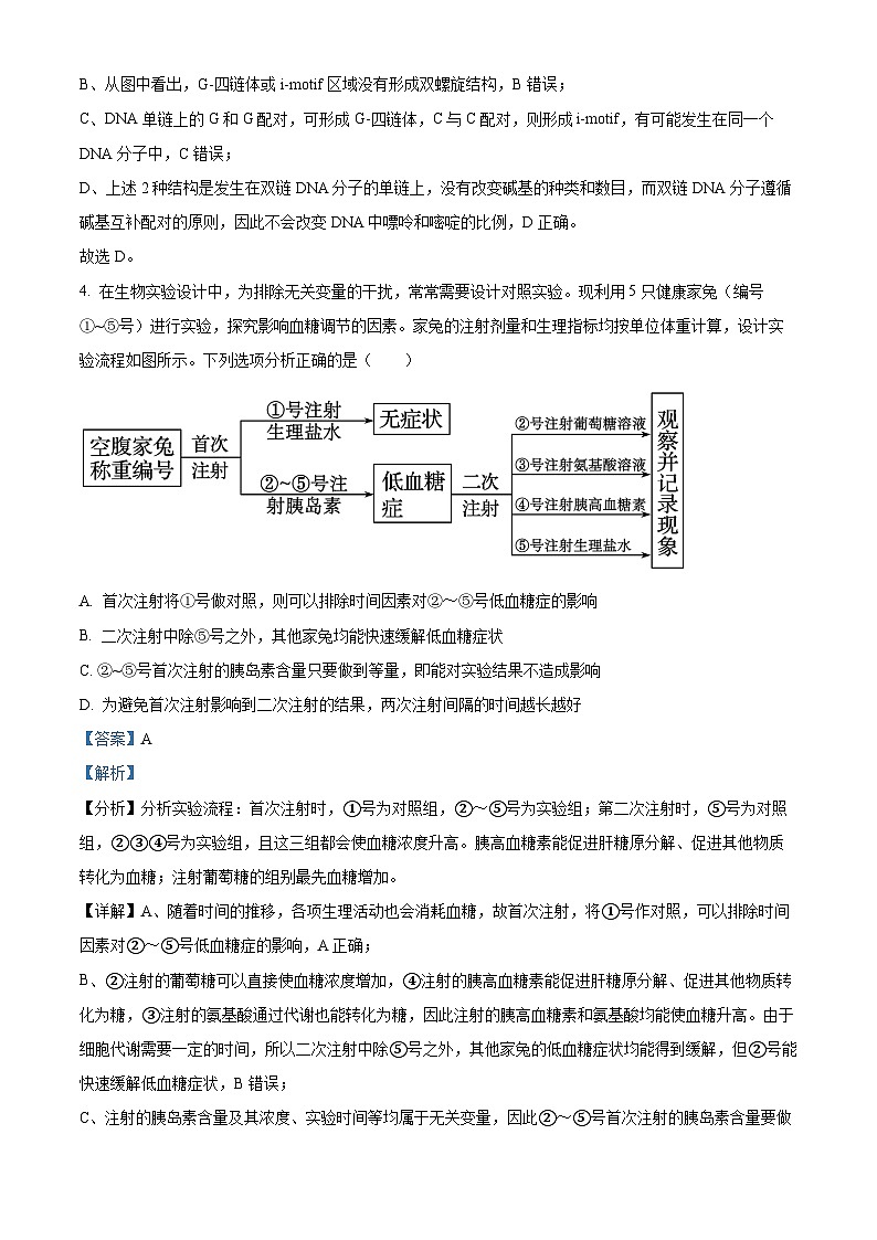
4. 在生物实验设计中,为排除无关变量的干扰,常常需要设计对照实验。现利用5只健康家兔(编号①~⑤号)进行实验,探究影响血糖调节的因素。家兔的注射剂量和生理指标均按单位体重计算,设计实验流程如图所示。下列选项分析正确的是( )
A. 首次注射将①号做对照,则可以排除时间因素对②~⑤号低血糖症的影响
B. 二次注射中除⑤号之外,其他家兔均能快速缓解低血糖症状
C. ②~⑤号首次注射的胰岛素含量只要做到等量,即能对实验结果不造成影响
D. 为避免首次注射影响到二次注射的结果,两次注射间隔的时间越长越好
【答案】A
【解析】
【分析】分析实验流程:首次注射时,①号为对照组,②~⑤号为实验组;第二次注射时,⑤号为对照组,②③④号为实验组,且这三组都会使血糖浓度升高。胰高血糖素能促进肝糖原分解、促进其他物质转化为血糖;注射葡萄糖的组别最先血糖增加。
【详解】A、随着时间的推移,各项生理活动也会消耗血糖,故首次注射,将①号作对照,可以排除时间因素对②~⑤号低血糖症的影响,A正确;
B、②注射的葡萄糖可以直接使血糖浓度增加,④注射的胰高血糖素能促进肝糖原分解、促进其他物质转化为糖,③注射的氨基酸通过代谢也能转化为糖,因此注射的胰高血糖素和氨基酸均能使血糖升高。由于细胞代谢需要一定的时间,所以二次注射中除⑤号之外,其他家兔的低血糖症状均能得到缓解,但②号能快速缓解低血糖症状,B错误;
C、注射的胰岛素含量及其浓度、实验时间等均属于无关变量,因此②~⑤号首次注射的胰岛素含量要做到等量(应适量且等量),这只能保证注射的胰岛素含量对实验结果不造成影响,C错误;
D、为避免首次注射影响到二次注射的结果,两次注射应间隔一定的时间,并不是间隔的时间越长越好,时间过长可能导致小鼠无法恢复,也无法得到预期的实验结果,D错误。
故选A。
5. 能量流动是生态系统的基本功能之一,图1表示某生态系统中能量(单位为J·cm-2·a-1)的流动情况。图2表示该生态系统的能量金字塔,其中Ⅰ~Ⅳ代表各个营养级,E1,E2表示能量。下列分析正确的是( )
A. 图2中的I、Ⅱ、Ⅲ、Ⅳ构成了该生态系统
B. 图1中初级消费者用于自身生长、发育和繁殖的能量为1.8×103J·cm-2·a-1
C. 图1中各级消费者的能量的来源和去路完全相同
D. 能量金字塔上窄下宽的主要原因是生物的呼吸作用和分解作用
【答案】D
【解析】
【分析】分析能量金字塔:Ⅰ、Ⅱ、Ⅲ、Ⅳ分别代表不同的营养级,从下到上依次是第一营养级、第二营养级、第三营养级、第四营养级,能量在生态系统中不能循环利用。能量来源:①生产者的能量主要来自太阳能;②其余各营养级的能量来自上一营养级所同化的能量。能量去路:①自身呼吸消耗、转化为其他形式的能量和热能;②流向下一营养级;③残体、粪便等被分解者分解;④未被利用。
【详解】A、图2中的I、Ⅱ、Ⅲ、IV代表生产者和消费者,缺少分解者和非生物的物质和能量,未构成该生态系统,A错误;
B、图1中初级消费者同化能量为1.8×103J·cm-2·a-1,同化量包括用于自身生长、发育和繁殖的能量和自身呼吸作用散失的热能,初级消费者的呼吸作用散失的能量未知,不能计算出自身生长、发育和繁殖的能量,B错误;
C、图1中初级消费者和次级消费者同化量均存在流向下一营养级的去路,而三级消费者无流向下一营养级的去路,各级消费者的能量去路可能不完全相同,C错误;
D、各营养级生物的呼吸作用和流向分解者被分解消耗掉部分能量,流向下一营养级的能量减少,故能量金字塔呈上窄下宽,D正确。
故选D。
6. 某二倍体动物,其控制毛色的等位基因G、g位于X染色体上,G表达时表现为黑色,仅g表达时表现为灰色,二者均不表达时表现为白色。已知G、g来自父本时才表达,来自母本时不表达。某雄性个体与雌性个体杂交,获得4只基因型互不相同的F1,下列说法错误的是( )
A. G和g的碱基数目可能相同,排列顺序不同
B. F1中雌性的表现型可能为黑色或灰色
C. 亲本中母本为纯合子的概率为0
D. F1中黑色个体所占的比例可能为1/2或1/4
【答案】D
【解析】
【分析】伴性遗传:位于性染色体上的基因所控制的性状,在遗传上总是和性别相关联的现象。G、g只位于X染色体上,则该雄性基因型可能是XGY或XgY,杂合子雌性基因型为XGXg。
【详解】A、G、g为等位基因,G和g的碱基数目可能相同,排列顺序不同,A正确;
BCD、G、g只位于X染色体上,某雄性个体与雌性个体杂交,获得4只基因型互不相同的F1,由此推测,该雄性基因型可能是XGY或XgY,杂合子雌性基因型为XGXg,若该雄性基因型为XGY,与XGXg杂交产生的F1基因型分别为XGXG、XGXg、XGY、XgY,F1中雌性中G来自父本,故F1中雌性的表现型为黑色,且F1中黑色个体所占的比例可能为1/2;若该雄性基因型为XgY,与XGXg杂交产生的F1基因型分别为XGXg、XgXg、XGY、XgY,F1中雌性g来自父本,故F1中雌性的表现型为灰色,F1中黑色个体所占的比例可能为0,BC正确,D错误。
故选D。
第Ⅱ卷(非选择题 共174分)
三、非选择题:包括必考题和选考题两部分。第22~32题为必考题,每道试题考生都必须作答。第33~38题为选考题,考生根据要求作答。
(一)必考题:共129分。
7. 氮元素是植物生长过程中的必需元素之一,为探究氮元素对玉米光合作用的影响,实验小组设计实验进行了相关研究,并检测了相关生理指标,实验设置及检测结果如表所示,其中气孔导度可反映气孔开放程度,RuBP羧化酶可催化CO2和C5的反应。回答下列问题:
(1)从凌晨到上午,随着光照的增强,RuBP羧化酶催化CO2和C5反应的速率逐渐_______。氮元素被玉米吸收以后可用于合成_________(答出2种)等可参与光合作用的物质,松土可增加土壤中氧气的含量,有利于玉米对氮元素的吸收,由此推测玉米吸收氮元素的方式是_______。
(2)该实验中氮元素的施加量_______(填“会影响”或“不影响”)实验结果,实验小组施加氮肥后,发现玉米出现烂根现象,推测原因是_______。
(3)相比于施氮组,施水+氮组的叶绿素含量的生理指标较高,推测其原因是_______。
【答案】7. ①. 增大 ②. 叶绿素、光合作用有关的酶、ATP、NADPH ③. 主动运输
8. ①. 会影响 ②. 施加氮肥量过多,土壤溶液浓度过高,使玉米根部细胞过度失水死亡
9. 含氮矿物质溶解于水中有利于玉米对其的吸收,从而促进叶绿素合成
【解析】
【分析】分析题意可知,该实验目的是探究氮对光合作用的影响,实验分成三组:对照组、施氮组、水+氮组;分析表格数据可知:气孔导度:对照组>施氮组<水+氮组;叶绿素含量:对照组<施氮组<水+氮组;RuBP羧化酶活性:对照组<施氮组<水+氮组;光合速率:对照组<施氮组<水+氮组。
【小问1详解】
从凌晨到上午,随着光照的增强,光合速率逐渐增强,RuBP羧化酶催化CO2和C5反应的速率逐渐增大。元素被玉米吸收以后可用于合成叶绿素、光合作用有关的酶、ATP、NADPH等可参与光合作用的物质。松土可增加土壤中氧气的含量,有利于根细胞有氧呼吸释放能量,有利于玉米对氮元素的吸收,由此推测玉米吸收氮元素的方式是主动运输。
【小问2详解】
分析表中数据,施氮组和非施氮组结果不同,说明该实验中氮元素的施加量会影响实验结果,实验小组施加氮肥后,发现玉米出现烂根现象,推测可能是施加氮肥量过多,土壤溶液浓度过高,使玉米根部细胞过度失水死亡而造成的。
【小问3详解】
相比于施氮组,施水+氮组的叶绿素含量的生理指标较高,推测其原因是含氮矿物质溶解于水中有利于玉米对其的吸收,从而促进叶绿素合成。
8. 糖尿病是一种常见病,患者常表现出高血糖、多尿、多食等症状,若患病时间较长,可严重危害机体健康,因此对糖尿病的防治刻不容缓。回答下列问题:
(1)血糖稳定的实质就是在机体的调节下,血糖的________保持平衡,从而实现血糖浓度的稳定。经检测,某糖尿病患者体内的胰岛素含量高于健康人体内的,推测其患糖尿病的原因最可能是_________,导致细胞对胰岛素不敏感。相比于健康人,糖尿病患者多尿,原因之一可能是其肾小管腔中原尿的渗透压相对________(填“较高”或“较低”)。
(2)糖尿病脑病是由糖尿病引起的并发症之一,其发病机制如图1所示,GSK3β具有将Tau蛋白磷酸化的功能,当GSK3β自身被磷酸化后,会失去该功能。某实验小组欲利用正常大鼠和糖尿病脑病大鼠(模型组)探究小檗碱对糖尿病脑病的治疗作用,进行了相关实验,结果如图2所示。
①该实验的自变量为_____。
②小檗碱对糖尿病脑病______(填“具有”或“不具有”)缓解作用,判断依据是____。
【答案】(1) ①. 来源和去路 ②. 靶细胞膜上胰岛素受体数量减少或结构异常 ③. 较高
(2) ①. 大鼠是否患糖尿病脑病、对模型组大鼠使用小檗碱的剂量 ②. 具有 ③. 相比于不使用小檗碱的模型组大鼠,使用了小檗碱的模型组大鼠体内GSK3β的磷酸化程度较高,Tau蛋白的磷酸化程度较低
【解析】
【分析】激素作用的特点:微量、高效,通过体液运输,作用于靶器官和靶细胞。胰岛素具有降低血糖的作用,部分糖尿病患者是由于胰岛素分泌不足等原因引起的代谢紊乱综合征。
【小问1详解】
血糖稳定的实质就是在机体的调节下,血糖的来源和去路保持平衡,从而实现血糖浓度的稳定。某糖尿病患者体内的胰岛素含量高于健康人体内的,说明该糖尿病患者不是缺少胰岛素,推测其患糖尿病的原因最可能是靶细胞膜上胰岛素受体数量减少或结构异常,导致细胞对胰岛素不敏感。相比于健康人,糖尿病患者多尿,原因之一可能是其肾小管腔中原尿的渗透压相对较高,带走大量水分。
【小问2详解】
分析题图可知,实验自变量为大鼠是否患糖尿病脑病、对模型组大鼠使用小檗碱的剂量,分析正常组和模型组的相关产物,相比于不使用小檗碱的模型组大鼠,使用了小檗碱的模型组大鼠体内GSK3β的磷酸化程度较高,Tau蛋白的磷酸化程度较低,说明小檗碱对糖尿病脑病具有缓解作用。
9. 二化螟、褐飞虱、稻纵卷叶螟是导致水稻减产的主要害虫。科研人员研究了由二化螟、褐飞虱,稻纵卷叶螟、水稻及周围其他生物和所处的环境构成的生态系统,该生态系统中A,B、C三个种群构成的一条食物链中的能量(单位:×106kJ·a-1)流动情况如表所示,粪便中的能量无须考虑。回答下列问题:
(1)A、B、C构成的食物链为___(用字母和→表示),B在生态系统的组成成分中属于___。该食物链中,第一营养级到第二营养级的能量传递效率约为___(用百分数表示,保留小数点后2位有效数字)。
(2)苏云金芽孢杆菌对二化螟,褐飞虱,稻纵卷叶螟等多种害虫具有杀虫活性,可制成杀虫剂(Bt药液)。科研人员采用浸渍法比较不同剂量Bt药液对二化螟幼虫和稻纵卷叶螟幼虫的杀虫效果,结果如图所示。Bt药液对___幼虫的杀灭效果较好,判断理由是___。
【答案】(1) ①. A→C→B ②. 消费者 ③. 16.27%
(2) ①. 稻纵卷叶螟 ②. 从曲线的变化趋势来看,相较于用Bt药液1/5、1/2推荐剂量以及推荐剂量组处理二化螟幼虫,稻纵卷叶螟幼虫存活率均在Bt药液处理后第2天时就显著下降,且第4天和第5天的存活率也显著低于二化螟幼虫
【解析】
【分析】生态系统的能量流动:(1)能量的输入:生产者的同化量。(2)能量的输出:各生物成分的呼吸量。(3)消费者的同化量:摄入量-粪便量。(4)同化量的去路(某营养级能量的去路):呼吸消耗量+用于生长、发育和繁殖的能量=呼吸消耗量+流入下一营养级的能量(最高营养级除外)+被分解者利用的能量。
【小问1详解】
一个营养级所同化的能量=呼吸散失的能量+被下一营养级同化的能量+分解者分解的能量+未被利用的能量。根据表中能量数值可知,A的同化量最大(727×106+69×106+470×106+传给下一营养级的能量),其次是C(246×106),同化能量最小的是B,因此食物链为A→C→B,B在生态系统的组成成分中属于消费者,不能自己制造有机物。
能量从第一营养级到第二营养级的传递效率为第二营养级的同化量÷第一营养级的同化量×100%,第一营养级的同化量=A种群用于生长、发育和繁殖的能量+呼吸消耗的能量=(69+470+246)×106+727×106=15.12×108KJ/a。故能量从第一营养级到第二营养级的传递效率为2.46×108÷(15.12×108)×100%≈16.27%。
【小问2详解】
从曲线的变化趋势来看,相较于用Bt药液1/5、1/2推荐剂量以及推荐剂量组处理二化螟幼虫,稻纵卷叶螟幼虫存活率均在Bt药液处理后第2天时就显著下降,且第4天和第5天的存活率也显著低于二化螟幼虫,故Bt药液对稻纵卷叶螟幼虫的杀灭效果较好。
10. 果蝇的3号染色体上存在两对等位基因,D(展翅)对d(正常翅)为显性,G(黏胶眼)对g(正常眼)为显性,当基因D或G纯合时均会使果蝇死亡。现有甲,乙两只表现型不同的果蝇,让两者交配得到F1,F1中展翅黏胶眼:展翅正常眼:正常翅黏胶眼:正常翅正常眼=1:1:1:1。研究人员对甲、乙两只果蝇的基因D/d、G/g进行电泳(可将不同的基因分离),结果如图所示。不考虑突变和交叉互换,回答下列问题:
(1)根据以上信息分析,果蝇甲与果蝇乙杂交的基因型组合是___。
(2)研究人员让F1中表现型为展翅正常眼的雌、雄果蝇相互交配,F2的表现型及比例是___,出现该结果的原因是___。
(3)对F1中展翅黏胶眼雄果蝇进行电泳分析可知,F1可产生___种基因型的精子。若让F1中展翅黏胶眼雌、雄个体随机交配,则F2中展翅黏胶眼果蝇所占比例为___。
【答案】(1)Ddgg×ddGg
(2) ①. 展翅正常眼∶正常翅正常眼=2∶1 ②. F1中表型为展翅正常眼的雌、雄果蝇的基因型均是Ddgg,能产生基因型为Dg、dg的两种类型的配子,两种配子随机结合产生的基因型为DDgg的果蝇死亡
(3) ①. 2##二##两 ②. 1##100%
【解析】
【分析】由F1中展翅黏胶眼∶展翅正常眼∶正常翅黏胶眼∶正常翅正常眼=1∶1∶1∶1,甲乙两对基因符合测交类型,即Gg×gg、Dd×dd,再结合图1电泳可知,甲基因型为Ddgg,乙基因型为ddGg。
【小问1详解】
由F1中展翅黏胶眼∶展翅正常眼∶正常翅黏胶眼∶正常翅正常眼=1∶1∶1∶1,甲乙两对基因符合测交类型,即Gg×gg、Dd×dd,再结合图1电泳可知,甲基因型为Ddgg,乙基因型为ddGg。故果蝇甲与果蝇乙杂交时的基因型组合是Ddgg×ddGg。
【小问2详解】
当基因D或G纯合时均会使果蝇死亡,F1中表型为展翅正常眼的雌、雄果蝇基因型为Ddgg、雌、雄果蝇相互交配,F2的基因型为DDgg(死亡)、Ddgg、ddgg,故F2的表型及比例是展翅正常眼:正常翅正常眼=2:1,出现该结果的原因是F1中表型为展翅正常眼的雌、雄果蝇的基因型均是Ddgg,能产生基因型为Dg、dg的两种类型的配子,两种配子随机结合产生的基因型为DDgg的果蝇死亡。
【小问3详解】
因为D/g、d/g均位于3号染色体上,由小问(1)甲乙基因型可知,D、g位于一条染色体,d、G位于一条染色体,F1中展翅黏胶眼基因型为DdGg,故其将产生基因型为Dg、dG两种配子。
若让F1中展翅黏胶眼(DdGg)雌、雄个体随机交配,子代基因型为DDgg(死亡)、DdGg、ddGG(死亡),存活个体全为展翅黏胶眼,则F2中展翅黏胶眼果蝇所占比例为1。
(二)选考题:共45分。请考生从以下2道物理题、2道化学题、2道生物题中每科任选一题作答。如果多答,则每科按所答的第一题计分。
[生物——选修1:生物技术实践]
11. 绥阳空心面、岐山挂面、中江挂面等是具有显著地方特色的发酵空心面。与普通生鲜面条相比,发酵空心面具有久煮不烂、细嫩滑爽、易于消化的特点,深受人们喜爱。空心面的制作工艺流程如图所示,回答下列问题:
(1)乳酸菌和酵母菌的新陈代谢类型______(填“相同”或“不同”)。从上述流程分析,空心面在干燥过程中逐渐形成“空心”,这主要与______菌呼吸作用生成的______有关。
(2)面团类似于实验室中培养微生物的______,其包含了乳酸菌和酵母菌生长、繁殖所需的______等基本营养物质。三次发酵的温度都保持在30℃,这样做的原因是______。
(3)游离氨基酸可使空心面具有甜鲜味,提高面条的感官品质。与普通面条相比,空心面中游离氨基酸总量较高,推测原因最可能是______。
(4)无须严格灭菌,空心面制作过程中不会出现发霉、腐败等现象,这可能与乳酸菌和酵母菌发酵使面团形成______(答出2点)等环境条件有关。
【答案】(1) ① 不同 ②. 酵母 ③. CO₂
(2) ①. 培养基 ②. 碳源、氮源、水和无机盐 ③. 30℃条件下,乳酸菌和酵母菌的发酵旺盛,有利于空心面的制作
(3)乳酸菌或酵母菌在发酵过程中分泌了蛋白酶(和肽酶)等水解酶催化蛋白质水解
(4)低pH和低O2含量
【解析】
【分析】培养基选择分解尿素的微生物的原理:培养基的氮源为尿素,只有能合成脲酶的微生物才能分解尿素,以尿素作为氮源.缺乏脲酶的微生物由于不能分解尿素,缺乏氮源而不能生长发育繁殖,而受到抑制,所以用此培养基就能够选择出分解尿素的微生物。
【小问1详解】
乳酸菌是厌氧生物,而酵母菌是兼性厌氧生物,两者的新陈代谢类型不同;从上述流程分析,空心面在干燥过程中逐渐形成“空心”,这主要与酵母菌呼吸作用产生二氧化碳有关。
【小问2详解】
面团含有多种营养成分,类似于实验室中培养微生物的培养基;虽然各种培养基的具体配方不同,但一般都含有水、碳源(提供碳元素的物质)、氮源(提供氮元素的物质)和无机盐,故面团包含了乳酸菌和酵母菌生长、繁殖所需的碳源、氮源、水和无机盐;微生物发酵需要适宜的温度,三次发酵的温度都保持在30℃,这样做的原因是:30℃条件下,乳酸菌和酵母菌的发酵旺盛,有利于空心面的制作。
【小问3详解】
与普通面条相比,空心面中游离氨基酸总量较高,推测原因最可能是乳酸菌或酵母菌在发酵过程中分泌了蛋白酶(和肽酶)等水解酶催化蛋白质水解。
【小问4详解】
空心面制作过程中不会出现发霉、腐败等现象,这可能与乳酸菌和酵母菌发酵使面团形成低pH和低O2含量。
[生物——选修3:现代生物科技专题]
12. S蛋白是新冠病毒(单链RNA病毒)感染机体的关键组分,也是研制新冠疫苗的关键起点。我国科学家以缺失E1基因(E1基因是腺病毒基因组复制的关键基因)等的人复制缺陷腺病毒为载体研制新冠疫苗的部分流程如图所示,其中HEK细胞是一种特殊的人胚胎肾细胞。回答下列问题:
(1)构建质粒Ⅰ需要的工具酶是___。将图中质粒导入HEK细胞常用的方法是___。质粒Ⅰ和质粒Ⅱ可在相关酶的作用下获得含S蛋白基因的复制缺陷重组腺病毒,该过程主要利用了___的生物学原理。
(2)HEK细胞在体外培养时,所需的气体环境为___。为防止HEK细胞在培养时受到外界环境的污染,可采用___(答出2点)等措施。
(3)新冠病毒易发生基因突变,原因是___。该疫苗对变异后的该病毒仍具有免疫作用,原因可能是___。
【答案】(1) ①. 限制酶和DNA连接酶 ②. 显微注射法 ③. 基因重组
(2) ①. 95%空气和5%CO2 ②. 对培养液和所有培养用具进行灭菌处理、在无菌环境下进行操作
(3) ①. 新冠病毒为单链RNA病毒,单链RNA结构不稳定,容易发生基因突变 ②. 变异病毒发生突变后表达出的S蛋白与疫苗的S蛋白结构差异不大,人体注射疫苗后产生的抗体或记忆细胞仍能识别并清除该病毒,疫苗仍有保护作用
【解析】
【分析】制备疫苗的目的是希望在人体内产生特异性抗体或记忆细胞,由于S蛋白为抗原的主要部分,所以无论是哪条途径都需要在人体内形成S蛋白才可。灭活的病毒肯定含有S蛋白,但可能存在灭活不充分的情况,安全性较差。重组病毒疫苗需要以S蛋白基因为目的基因,构建重组病毒。腺病毒复制缺陷病毒为载体,具有不能在人体细胞中复制的特点,伤害较小,同时将S蛋白基因导入,使得其可以产生S蛋白,引起人体的特异性免疫。
【小问1详解】
质粒Ⅰ为含新冠病毒蛋白基因的质粒,故构建质粒Ⅰ需要的工具酶是限制酶和DNA连接酶。HEK细胞是一种特殊的人胚胎肾细胞,将图中质粒导入HEK细胞常用的方法是显微注射法。质粒Ⅰ和质粒Ⅱ可在相关酶的作用下获得含S蛋白基因的复制缺陷重组腺病毒,该过程主要利用了基因重组(广义上的)的生物学原理。
【小问2详解】
HEK细胞(动物细胞)在体外培养时,所需的气体环境为95%空气和5%CO2。为防止HEK细胞在培养时受到外界环境的污染,可采用对培养液和所有培养用具进行灭菌处理、在无菌环境下进行操作等措施。
【小问3详解】
新冠病毒易发生基因突变,原因是其为单链RNA病毒,单链RNA结构不稳定。疫苗对变异后的该病毒仍具有免疫作用,原因可能是:变异病毒发生突变后表达出的S蛋白与疫苗的S蛋白结构差异不大,人体注射疫苗后产生的抗体或记忆细胞仍能识别并清除该病毒,疫苗仍有保护作用。生理指标
对照组
施氮组
施水+氮组
气孔导度/(mml·m-2·s-1)
85
65
196
叶绿素含量/(mg·g-1)
9.8
11.8
12.6
RuBP羧化酶活性/(μml·h-1·g-1)
316
640
716
光合速率/(μml·m-2·s-1)
6.5
8.5
11.4
种群
同化总能量
用于生长、发育和繁殖的能量
呼吸消耗的能量
传给下一营养级的能量
传给分解者的能量
未被利用能量
A
727
69
470
B
36
9
4
C
246
100
13
51
相关试卷
这是一份2024届内蒙古赤峰市高三下学期一模模拟考试理科综合试题-高中生物(原卷版+解析版),文件包含2024届内蒙古赤峰市高三下学期一模模拟考试理科综合试题-高中生物原卷版docx、2024届内蒙古赤峰市高三下学期一模模拟考试理科综合试题-高中生物解析版docx等2份试卷配套教学资源,其中试卷共17页, 欢迎下载使用。
这是一份2024届四川省凉山州高三下学期二诊考试理科综合试题-高中生物(原卷版+解析版),文件包含2024届四川省凉山州高三下学期二诊考试理科综合试题-高中生物原卷版docx、2024届四川省凉山州高三下学期二诊考试理科综合试题-高中生物解析版docx等2份试卷配套教学资源,其中试卷共15页, 欢迎下载使用。
这是一份2024届青海省协作联考高三上学期一模理综试题(原卷版+解析版),文件包含2024届青海省协作联考高三上学期一模理综试题原卷版docx、2024届青海省协作联考高三上学期一模理综试题解析版docx等2份试卷配套教学资源,其中试卷共23页, 欢迎下载使用。

