江西省南昌市第十九中学2023-2024学年高二上学期第一次月考化学试卷+
展开考试时间:75分钟;
第I卷(选择题)
一、单选题(每题3分,共42分)
1.高粱酿酒过程中的部分流程按顺序排列如下,其中能说明高粱转化过程中放出热量的是
A. “蒸粮”时加热B. “拌曲”前摊晾
C. “堆酵”时升温D. “馏酒”时控温
2.在一定条件下,下列可逆反应达到化学平衡H2(g) + I2(g) 2HI(g) ,要使混合气体的紫色加深,可以采取的方法是
A.降温、减压B.降温、加压C.升温、加压D.升温、减压
3.一定条件下,密闭容器内SO2氧化成SO3的热化学方程式为2SO2(g)+O2(g)⇌2SO3(g) ΔH=-akJ•ml-1,该温度下反应的平衡常数为K。反应达到平衡后,保持温度不变,再通入一定量O2,下列说法正确的是(不考虑物质状态变化)
A.a增大,K不变B.a不变,K增大
C.a增大,K增大D.a不变,K不变
4.已知A转化为D和E分步进行:①A(g)⇌C(g)+2D(g),②C(g)⇌D(g)+3E(g),其反应过程能量变化如图所示,下列说法错误的是
A.升高温度,Ea1、Ea3均减小,反应速率加快
B.A转化为D和E的反应为吸热反应
C.使用合适的催化剂可以降低反应的活化能,但不影响反应的热效应
D.第一步反应的速率小于第二步反应的速率
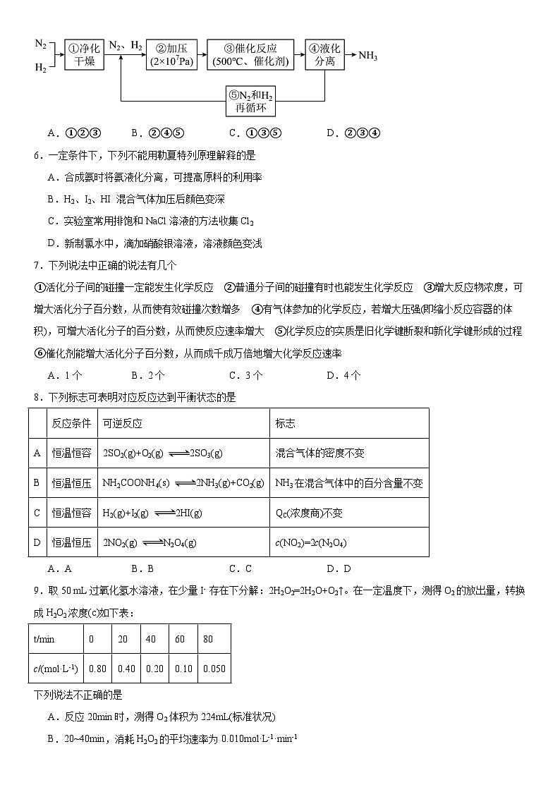
5.1913年德国化学家哈伯发明了以低成本制造大量氨的方法,从而大大满足了当时日益增长的人口对粮食的需求。下列是哈伯法的流程图,其中为提高原料转化率而采取的措施是( )。
A.①②③B.②④⑤C.①③⑤D.②③④
6.一定条件下,下列不能用勒夏特列原理解释的是
A.合成氨时将氨液化分离,可提高原料的利用率
B.H2、I2、HI 混合气体加压后颜色变深
C.实验室常用排饱和NaCl溶液的方法收集Cl2
D.新制氯水中,滴加硝酸银溶液,溶液颜色变浅
7.下列说法中正确的说法有几个
①活化分子间的碰撞一定能发生化学反应 ②普通分子间的碰撞有时也能发生化学反应 ③增大反应物浓度,可增大活化分子百分数,从而使有效碰撞次数增多 ④有气体参加的化学反应,若增大压强(即缩小反应容器的体积),可增大活化分子的百分数,从而使反应速率增大 ⑤化学反应的实质是旧化学键断裂和新化学键形成的过程 ⑥催化剂能增大活化分子百分数,从而成千成万倍地增大化学反应速率
A.1个B.2个C.3个D.4个
8.下列标志可表明对应反应达到平衡状态的是
A.AB.BC.CD.D
9.取50 mL过氧化氢水溶液,在少量I- 存在下分解:2H2O2=2H2O+O2↑。在一定温度下,测得O2的放出量,转换成H2O2浓度(c)如下表:
下列说法不正确的是
A.反应20min时,测得O2体积为224mL(标准状况)
B.20~40min,消耗H2O2的平均速率为0.010ml·L-1·min-1
C.第30min时的瞬时速率小于第50min时的瞬时速率
D.H2O2分解酶或Fe2O3代替I-也可以催化H2O2分解
10.对于 H2O2 分解反应,Cu2+也有一定的催化作用。为比较 Fe3+和 Cu2+对 H2O2分解的催化效果,某化学研究小组的同学分别设计了如图甲、乙所示的实验。下列说法不正确的是
A.图甲可通过观察气泡产生快慢来比较反应速率的大小
B.用图乙装置测定反应速率时,若 10s 产生标况下氢气 22.4ml,则用氢气表示的10s 内反应速率为 0.0001ml·s-1
C.图甲所示实验中,若左边试管里的反应速率大于右边的,则证明 Fe3+对 H2O2 分解的催化效果比 Cu2+的好
D.为检查乙装置的气密性,可关闭 a 处旋塞,将注射器活塞拉出一定距离,一段时间后松 开活塞,观察活塞是否回到原位
11.一定条件下,将SO2和O2充入一密闭容器中,发生如下反应:2SO2(g)+O2(g) 2SO3(g)(正反应放热)。反应过程中SO2、O2、SO3物质的量变化如图所示。下列说法正确的是
A.降低温度,SO2的转化率减小,化学反应速率减小
B.反应进行至20 min时,曲线发生变化的原因是增加了氧气的量
C.10 min到15 min的曲线变化的原因可能是降低温度
D.10 min到15 min的曲线变化的原因可能是增加SO3的物质的量
12.丙烯与发生加成反应,生成和两种产物,其能量与反应历程如图所示。下列说法正确的是
A.该反应是放热反应,所以能自发进行
B.生成的反应,反应速率较慢的步骤是第Ⅰ步
C.从能量角度看,较稳定的产物是
D.总反应的
13.甲酸常被用于橡胶、医药等工业。在一定条件下可分解生成CO和H2O。在有、无催化剂条件下的能量与反应历程的关系如图所示。下列说法错误的是
A.途径一未使用催化剂,途径二比途径一甲酸平衡转化率高
B.ΔH1=ΔH2<0,Ea1>Ea2
C.途径二H+参与反应,通过改变反应途径加快反应速率
D.途径二反应的快慢由生成 的速率决定
14.在4个初始温度均为T℃的容器中发生反应:2SO2(g) + O2(g) 2SO3(g) ΔH<0。下列说法不正确的是
A.a<1.6B.b<1.6
C.c>3.2D.平衡时,以SO2表示的正反应速率: v(Ⅰ)﹤v(Ⅱ)
第II卷(非选择题)
15.(16分)I.2021年碳中和理念成为热门,CCUS(CarbnCapture,UtilizainandStrage)碳捕获、利用与封存技术能实现二氧化碳资源化,产生经济效益。
(1)捕获的高浓度CO2能与CH4制备合成气(CO、H2),科学家提出制备“合成气”反应历程分两步进行,能量变化如图所示:
反应1:CH4(g) C(s)+2H2(g)
反应2:C(s)+CO2(g) 2CO(g)
结合图像写出CH4与CO2制备“合成气”的热化学方程式: 。决定该反应快慢的是分步反应中的反应 (填序号)。
(2)合成气“在催化剂作用下发生反应制甲醇:CO(g)+2H2(g) CH3OH(g),某温度下在2L恒容容器中充入1.2mlCO和1mlH2,达到平衡时容器中含有0.4mlCH3OH(g),反应的平衡常数K= ,此时向容器中再通入0.35mlCO气体,则此平衡将 (填“正向”不”或”逆向”)移动。
Ⅱ.二氧化碳可合成低碳烯烃
(3)2CO2(g)+6H2(g) CH2=CH2(g)+4H2O(g)△H,在恒容密闭容器中,反应温度,投料比[]对CO2平衡转化率的影响如图所示,a 3(填“>”“<”或“=”);M、N两点的反应速率v2(M) v2(N)(“>”“<“或“=”);M、N两点的反应平衡常数KM KN(填”>“”<“或”=“),判断的理由是 。
16.(12分)CO2、CO是化石燃料燃烧后的主要产物。
(1)已知:2CO(g)+O2(g)=2CO2(g) △H=-566.0kJ/ml,键能E(O=O)=499.0kJ/ml。
①CO(g)+O2(g) CO2(g)+O(g)的△H= kJ/ml。
②已知2500K时,①中反应的平衡常数为0.40,某时刻该反应体系中各物质浓度满足:c(CO)•c(O2)=c(CO2)•c(O),则此时反应 (填“向左”或“向右”)进行。
(2)已知:在密闭容器中CO2分解反应CO2(g) CO(g)+O(g)的实验结果如图1所示,反应2CO2(g) 2CO(g)+O2(g)中1mlCO2在不同温度下的平衡分解量如图2所示。
①分析图1,2min内v(CO2)= 。
②分析图2,1500℃时反应达平衡,此时容器体积为1L,则反应的平衡常数K= 。(保留两位有效数字)
(3)在容积可变的密闭容器中发生反应CO2(g)+H2(g) CO(g)+H2O(g),c(CO)随反应时间t的变化如图中曲线Ⅰ所示,此时平衡时容器体积为3L,若在t0时刻分别改变一个条件,曲线Ⅰ变为曲线Ⅱ,改变的条件是 ;当通过改变压强使曲线Ⅰ变为曲线Ⅲ时,曲线Ⅲ达到平衡时容器的体积为 。
17.(18分)Ⅰ.甲醇是重要的化工原料,发展前景广阔。
温度为T1时,向容积为2 L 的密闭容器甲、乙中分别充入一定量的CO和H2O(g),发生反应:CO(g) + H2O(g) CO2(g) + H2(g) 。相关数据如下:
(1)甲容器中,反应在t1 min 内的平均速率v(H2)= ml/(L·min)。
(2)甲容器中,平衡时,反应放出的热量 kJ。
(3)T1时,反应的平衡常数K 甲= 。
(4)乙容器中,a = ml。
II.已知:①N2(g)+O2(g) 2NO(g) △H1=+180kJ•ml-1
②C(s)+O2(g)=CO2(g) △H2=-393kJ•ml-1
③2C(s)+O2(g)=2CO(g) △H3=-221kJ•ml-1
(5)若某反应的平衡常数表达式为,请写出此反应的热化学方程式: 。
(6)欲研究在某催化剂作用下2CO(g)+2NO(g) N2(g)+2CO2(g)的反应速率与温度的关系,在其他条件相同时,改变反应温度,测得经过相同时间时该反应的正反应速率如图所示,A、B两点对应温度下正反应速率变化的原因可能是 ,A、B两点对应温度下该反应的活化能Ea(A) Ea(B)(填“>”或“<”)。
(7)设为相对压力平衡常数,其表达式写法:在浓度平衡常数表达式中,用相对分压代替浓度。气体的相对分压等于其分压(单位为kPa)除以p0(p0=100kPa)。在某温度下,原料组成n(CO):n(NO)=1:1,初始总压为100kPa的恒容密闭容器中进行上述反应,体系达到平衡时N2的分压为20kPa,则该反应的相对压力平衡常数= 。
(8)用NH3可以消除NO污染:4NH3(g)+6NO(g) 5N2(g)+6H2O(1),该反应速率v正=k正•c4(NH3)•c6(NO),v逆=K逆•c5(N2),若将9mlNH3和11mlNO投入真空容器中恒温恒容(温度298K、体积为10L)进行反应,已知该条件下k正=6.4×102(ml/L)-9•s-1,当平衡时NH3转化率为,v逆= ml•L-1•s-1。
18.(12分)某小组研究了铜片与5.6ml/LHNO3反应的速率,实现现象记录如下表。
为探究影响该反应速率的主要因素,小组进行如下实验。
实验I:监测上述反应过程中溶液温度的变化,所得曲线如下图。
实验II:②-④试管中加入大小、形状相同的铜片和相同体积、 。结果显示:对和反应速率的影响均不明显,能明显加快该反应的速率。
实验III:在试管中加入铜片和,当产生气泡较快时,取少量反应液于试管中,检验后发现其中含有。
(1)根据表格中的现象,描述该反应的速率随时间的变化情况: 。
(2)实验的结论:温度升高 (填“是”或“不是”)反应速率加快的主要原因。
(3)实验II的目的是: 。
(4)小组同学查阅资料后推测:该反应由于生成某中间产物而加快了反应速率。请结合实验II、III,在下图方框内填入相应的微粒符号① ② ,以补全催化机理。
(5)为验证(4)中猜想,还需补充一个实验: (请写出操作和现象)。
反应条件
可逆反应
标志
A
恒温恒容
2SO2(g)+O2(g) 2SO3(g)
混合气体的密度不变
B
恒温恒压
NH2COONH4(s) 2NH3(g)+CO2(g)
NH3在混合气体中的百分含量不变
C
恒温恒容
H2(g)+I2(g) 2HI(g)
QC(浓度商)不变
D
恒温恒压
2NO2(g) N2O4(g)
c(NO2)=2c(N2O4)
t/min
0
20
40
60
80
c/(ml·L-1)
0.80
0.40
0.20
0.10
0.050
容器编号
容器类型
初始体积
反应物起始物质的量(ml)
平衡时n(SO3)/ml
SO2
O2
SO3
I
恒温恒容
1.0L
2
1
0
1.6
II
绝热恒容
1.0L
2
1
0
a
III
恒温恒压
1.0L
2
1
0
b
IV
恒温恒容
1.0L
4
2
0
c
容器
甲
乙
反应物
CO
H2O
CO
H2O
起始时物质的量(ml)
1.2
0.6
2.4
1.2
平衡时物质的量(ml)
0.8
0.2
a
b
达到平衡的时间(min)
t1
t2
实验
时间段
现象
铜片表面出现极少气泡
铜片表面产生较多气泡,溶液呈很浅的蓝色
铜片表面均匀冒出大量气泡
铜片表面产生较少气泡,溶液蓝色明显变深,液面上方呈浅棕色
南昌十九中高二第一次月考化学答案
1.C 2.C 3.D 4.A 5.B 6.B 7.B 8.C 9.C 10.C 11.B 12.B 13.A
14.B
15.(每空2分,16分)
(1) CH4(g)+CO2(g) 2CO(s)+2H2(g) ΔH=+(c-a)kJ/ml ①
(2) 50 逆向
(3) > < > 该反应是放热反应,温度升高,平衡逆向进行,平衡常数减小,M、N两点的反应平衡常数KM>KN
16.(每空2分,共12分)
(1) -33.5 向左
(2) 3×10−5 ml∙L−1∙min−1 3.2×10−8
(3) 使用催化剂 2L
17.(每空2分,共18分)
(1) (2)16.4 (3)1 (4)1.6
(5)2CO(g)+2NO(g) N2(g)+2CO2(g) ΔH=−745kJ/ml
(6) 温度过高时催化剂的催化活性降低 <
(7)320
(8)0.625
20.(每空2分,共12分)
(1) 反应速率先变快后变慢
(2) 不是 (3) 检验能否加快铜和硝酸反应的速率
(4)
(5)在试管中均加入相同的铜片和等体积的5.6ml/L硝酸,向中加入固体,产生气泡的速率比快。
江西省南昌市第十中学2023-2024学年高二下学期第一次月考化学试卷(含答案): 这是一份江西省南昌市第十中学2023-2024学年高二下学期第一次月考化学试卷(含答案),共12页。试卷主要包含了考试结束后,请将答题纸交回,二氯化二硫,下列化学用语表示错误的是等内容,欢迎下载使用。
江西省南昌市第十中学2023-2024学年高二下学期第一次月考化学试卷: 这是一份江西省南昌市第十中学2023-2024学年高二下学期第一次月考化学试卷,共15页。
江西省南昌市第十九中学2023-2024学年高一下学期3月第一次月考化学试题(含答案): 这是一份江西省南昌市第十九中学2023-2024学年高一下学期3月第一次月考化学试题(含答案),共7页。试卷主要包含了单选题等内容,欢迎下载使用。

