所属成套资源:首页/个人中心/资料上传 完善专辑属性 专辑属性越详细,可获得的推广曝光与下载越多 专辑名称: 专
【全套精品专题】初中通用版学考复习专题精讲 中考生物模拟试题(Word版,含答案)
展开
这是一份【全套精品专题】初中通用版学考复习专题精讲 中考生物模拟试题(Word版,含答案),文件包含精品解析2022年山东省泰安市中考生物真题原卷版docx、精品解析2022年山东省泰安市中考生物真题解析版docx等2份试卷配套教学资源,其中试卷共32页, 欢迎下载使用。
1. 将生长状态和大小都相同的甲、乙两棵杨树苗,分别在干旱和水分充足的环境中培养,其它条件相同。几年后,甲、乙树冠大小出现如图差异。下列叙述错误的是( )
A. 甲、乙树冠大小差异说明环境影响生物
B. 甲树冠较小主要受非生物因素中水的影响
C. 甲、乙树冠大小的差异是可遗传的变异
D. 甲、乙树冠大小差异是遗传物质和环境共同作用的结果
【答案】C
【解析】
【分析】(1)环境中影响生物生活的各种因素叫环境因素,分为非生物因素和生物因素,非生物因素包括:光、温度、水、空气、土壤等,生物因素是指环境中影响某种生物个体生活的其他所生物。
(2)按照变异的原因可以分为可遗传的变异和不遗传的变异,可遗传的变异是由遗传物质改变引起的,可以遗传给后代;由环境改变引起的变异,是不遗传的变异,不能遗传给后代。
【详解】A.生长状态和大小都相同的甲、乙两棵杨树苗,分别在干旱和水分充足的环境中培养,其它条件相同,甲、乙树冠大小差异说明环境影响生物,A正确。
B.甲树处在干旱少水环境中,冠较小主要受非生物因素中水的影响,B正确。
C.甲、乙两棵杨树苗生长状态和大小都相同,甲、乙两棵杨树苗、乙树冠大小的差异是环境因素影响引起的,遗传物质没有改变,是不可遗传的变异,C错误。
D.基因控制生物的性状,而性状的形成同时还受到环境的影响。由此可知甲、乙树冠大小差异是遗传物质和环境共同作用的结果,D正确。
故选C。
2. 下列关于生物观察与探究实践的叙述,错误的是( )
A. 制作黄瓜表层果肉细胞临时装片时,滴加生理盐水以维持细胞形态
B. 显微镜对光时,需转动反光镜使光线通过光圈、通光孔、物镜和目镜
C. 观察根毛时先用肉眼观察,找到幼根上的白色“绒毛”,再用放大镜观察
D. 在“测定某种食物中的能量”实验中,温度计下端要浸入水中,不要接触瓶底
【答案】A
【解析】
【分析】(1)制作洋葱表皮细胞临时装片的实验步骤简单的总结为:擦、滴、撕、展、盖、染、吸。
(2)显微镜的使用步骤:取镜安放、对光、放片、调焦、观察、整理存放,解答即可。
【详解】A.制作黄瓜表层果肉细胞临时装片时,滴加清水可以维持细胞形态,A错误。
B.在使用显微镜进行对光时,转动转换器,使低倍物镜对准通光孔。把一个较大的光圈对准通光孔。左眼注视目镜内,右眼睁开。转动反光镜,使光线通过通光孔反射到镜筒内。光线依次要通过反光镜、光圈、通光孔、玻片标本、物镜、镜筒、目镜,才能进入到人的眼睛,B正确。
C.根尖成熟区的表皮细胞的一部分向外突出,形成根毛。用肉眼和放大镜观察根毛及根尖外形,对着光线先用肉眼观察试管内种子的幼根,找到着生在幼根上的白色“绒毛”,这就是根毛。再通过放大镜仔细观察根毛。幼根的生长,一方面靠分生区细胞的分裂增加细胞的数量,另一方面要靠伸长区细胞的生长增大细胞的体积,C正确。
D.在“测定某种食物中的能量”实验中,把温度计穿过瓶塞,插入锥形瓶内,温度计的下端要浸入水中,但不要接触锥形瓶的瓶底,才能正确的测量水温,D正确。
故选A。
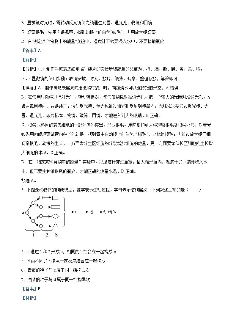
3. 下图是动物体的构成模型,数字表示生理过程,字母表示结构层次。下列叙述正确的是( )
A. a通过1和2形成b,相同的b结合在一起构成c
B. d由不同的c按照一定次序结合在一起构成
C. 青霉的孢子与c属于同一结构层次
D. 油菜的种子与d属于同一结构层次
【答案】B
【解析】
【分析】(1)细胞分裂就是一个细胞分成两个细胞的过程,细胞分裂使细胞数目增多。生物在个体发育过程中,一个或一种细胞通过分裂产生的后代,在形态、结构和生理功能上发生差异性的变化,这个过程叫做细胞分化。
(2)图中:a细胞,b组织,c器官,d系统,1表示细胞分裂过程,2表示细胞分化过程。
(3)细胞是动物体结构和功能的基本单位,动物体的主要组织有上皮组织、肌肉组织、结缔组织、神经组织等。组织进一步形成器官,由几种不同的组织按照一定的次序结合在一起,形成具有一定功能的器官,再由能够共同完成一种或几种生理功能的多个器官,按照一定的次序组合在一起形成系统。最后由系统构成完整的动物体。因此动物体的结构层次由微观到宏观依次是:细胞→组织→器官→系统→动物体。
【详解】A.a细胞通过分化形成不同b组织,几种不同的n组织按照一定的次序结合在一起,形成具有一定功能的c器官,A错误。
B.能够共同完成一种或几种生理功能的多个c器官,按照一定的次序组合在一起形成d系统,B正确。
C.青霉的孢子为生殖细胞,与a细胞属于同一结构层次,C错误。
D.油菜的种子属于器官,与c属于同一结构层次,D错误。
故选B。
4. 我国有许多描写植物的优美诗句,如“西湖春色归,春水绿于染”“苔花如米小,也学牡丹开”“钩帘阴卷柏,障壁坐防风”“大雪压青松,青松挺且直”。下列叙述错误的是( )
A. “春水绿于染”描写了藻类植物大量繁殖的现象
B. “苔花如米小,也学牡丹开”描写的植物都能开花结果
C. “卷柏”能产生孢子,“青松”能产生种子
D. “卷柏”“牡丹”的根、茎、叶中都有输导组织
【答案】B
【解析】
【分析】绿色植物分为孢子植物和种子植物两大类,其中孢子植物包括藻类植物、苔藓植物和蕨类植物,藻类植物结构简单,无根、茎叶的分化。苔藓植物无根,有茎、叶的分化,体内无输导组织。蕨类植物有了根、茎、叶的分化,体内有输导组织,一般长的比较高大。藻类植物、苔藓植物、蕨类植物都不结种子,都靠孢子繁殖后代,属于孢子植物。种子植物包括裸子植物和被子植物,都用种子繁殖后代。裸子植物的种子无果皮包被着,裸露,被子植物的种子外面有果皮包被着,能形成果实。被子植物就是常说的绿色开花植物,包括双子叶植物和单子叶植物。种子的胚中有两片子叶的植物,叫双子叶植物(花生、向日葵、大豆等);种子的胚中有一片子叶的植物,叫单子叶植物(小麦、玉米、水稻等)。
【详解】A.“春水绿于染”描写的是藻类植物,藻类植物生物在水中,靠孢子进行繁殖,A正确。
B.“苔花如米小,也学牡丹开”描写的是苔藓植物,苔藓植物无根,有茎、叶的分化,体内无输导组织,靠孢子繁殖后代,属于孢子植物,不能开花结果;牡丹属于被子植物能开花结果,B错误。
C.“卷柏”属于蕨类植物,靠产生孢子进行繁殖;“青松”属于裸子植物,能产生种子,靠种子繁殖,C正确。
D.“卷柏”属于蕨类植物,蕨类植物有了根、茎、叶的分化,体内有输导组织,一般长的比较高大;“牡丹”属于种子植物,植物体内的根、茎、叶中都有输导组织,D正确。
故选B。
5. 图中动物是海生毛虫,身体由许多相似的体节构成,体节上有疣足,用来游泳和爬行。该动物属于( )
A. 环节动物
B. 节肢动物
C. 线形动物
D. 扁形动物
【答案】A
【解析】
【分析】环节动物的主要特征有身体细长,由许多体节构成,真体腔,有刚毛或疣足。
【详解】海生毛虫的身体由许多相似的体节构成,体节上有犹足,用来游泳和爬行,因此属于环节动物。
故选A。
6. 为探究光对绿豆种子萌发及幼苗生长的影响,学生选择优质绿豆种子进行实验,测量幼苗根和茎的长度,结果如下表,幼苗的生长状况如图。下列分析错误的是( )
A. 有光无光绿豆种子都可萌发,光影响幼苗的生长
B. 光照组幼苗的茎相对较粗,幼苗不易倒伏
C. 黑暗组幼苗叶片呈黄白色是由于缺乏光照无法形成叶绿素
D. 相同实验条件下茎的伸长速度大于根的伸长速度
【答案】D
【解析】
【分析】设计探究实验的基本原则:对照原则(对照实验——除探究的条件不同外,其他条件都相同的实验,一般有实验组和对照组之分)、单一变量原则(科学探究要求一组对照实验只有一个实验变量)、重复性原则(设计的实验要可重复实验)。
【详解】A.分析表格数据,发现光照组和黑暗组的茎的长度和根的长度最短都在7毫米以上,并且光照组普遍短于黑暗组,说明光照会抑制绿豆的发芽和生长,A不符合题意。
B.分析表格数据,光照组茎的平均长度小于黑暗组,但茎的直径大于黑暗组,所以在抗倒伏上就更有优势,B不符合题意。
C.无光条件下,叶绿素不能合成,但能合成类胡萝卜素,所以幼苗呈黄色或黄白色,C不符合题意。
D.分析表格数据,相同培养时间,相同实验条件(同为光照或黑暗),茎的伸长长度大于根的伸长长度,原叙述缺少相同培养时间,D符合题意。
故选D。
7. 如图是叶片横切面结构示意图,数字表示结构。下列叙述错误的是( )
A. 1属于上皮组织,细胞排列比较紧密
B. 2内有输导组织,能够运输营养物质
C. 4是由一对半月形的保卫细胞围成的空腔
D. 5属于营养组织,细胞内含有大量叶绿体
【答案】A
【解析】
【分析】图为叶片横切面结构图,图示中,1是上表皮,2是叶脉,3是下表皮,4是气孔,5叶肉。
【详解】A.1上表皮、3下表皮为保护组织,作用是保护内部组织,减少体内水分的蒸腾,控制植物与环境的气体交换,而上皮组织是动物体中的组织,不会出现在植物体中,A符合题意。
B.2叶脉里有导管和筛管,导管能够向上运送水和无机盐,筛管能够向下运送有机物,因此2叶脉具有运输营养物质的功能,B不符合题意。
C.4气孔是由一对半月形的保卫细胞构成的空腔,大小可以由保卫细胞控制的,气孔是气体进出和水分散失的门户,C不符合题意。
D.5叶肉内含有大量的叶绿体,是植物进行光合作用的主要场所;叶绿体能够进行光合作用制造有机物,故叶肉属于营养组织,D不符合题意。
故选A。
8. 下图表示同一名受测者在奔跑、休息、慢跑三种活动中吸入气体体积的变化。下列叙述正确的是( )
A. 在CD段,受测者每分钟呼吸的次数是18次
B. a点到b点表示吸气过程,受测者的肋间肌和膈肌收缩
C. AB段、CD段、EF段依次进行的是慢跑、休息、奔跑
D. 在EF段,受测者吸入气体总量增加是呼吸频率增加导致的
【答案】B
【解析】
【分析】肺与外界进行气体交换的过程,就是肺的通气。肺的通气是通过呼吸运动实现的,包括呼气和吸气两个过程,是肋间肌和膈肌收缩和舒张的结果。
【详解】A.在CD段,15秒时间内,完成4次呼吸运动,所以1分钟完成16次呼吸,A错误。
B.a点到b点,肺内气体体积增大表示吸气过程,吸气时肋间肌和膈肌收缩,胸廓体积增大,肺也随之扩张,肺内气压低于外界大气.压,外界气体通过呼吸道进入肺,完成吸气,B正确。
C.AB段呼吸深度浅、呼吸频率小,为休息;CD段呼吸深度较大、呼吸频率较快,为慢跑;EF段呼吸深度大、频率快,为奔跑,C错误。
D.在EF段,受测者呼吸肌收缩力量得到加强,可以扩大胸廓的活动范围,使呼吸的深度加大、加深,吸入气体总量增加是呼吸深度和频率增加导致的,D错误。
故选B。
9. 如图表示人体完成某反射活动的神经结构和部分运动结构。下列叙述正确的是( )
A. 膝跳反射的反射弧由2、3、4、7、8组成
B. 膝关节由A、B构成,A内含滑液可减少摩擦
C. 若阻断7,膝跳反射不能完成,但能感觉到叩击
D. 膝跳反射小腿抬起时,股四头肌处于舒张状态
【答案】C
【解析】
【分析】题图中,1感受器,2传入神经,3神经中枢,4上行传导束,5大脑皮层,6下行传导束,7传出神经,8效应器;A关节腔,B关节面。
【详解】A.反射活动的结构基础称为反射弧,包括1是感受器、2是传入神经、3是神经中枢、7是传出神经、8是效应器五个部分,A不符合题意。
B.膝关节由关节囊、A关节腔、B关节面构成,关节面包括关节头和关节窝,它们的表面有一层关节软骨,可减少运动时的摩擦,另外,A关节腔里面有滑液能减少骨与骨之间的摩擦,B不符合题意。
C.反射必须通过反射弧来完成,缺少任何一个环节反射活动都不能完成。如果阻断7传出神经,叩击1感受器处,人体不会作出反应,因为反射弧不完整,效应器接收不到神经传来的神经冲动;但是神经冲动会沿着脊髓的白质中的4上行传导束传到大脑皮层的躯体感觉中枢形成的感觉,C符合题意。
D.膝跳反射是指在膝半屈和小腿自由下垂时,轻快地叩击膝腱(膝盖下韧带),引起股四头肌收缩,使小腿作急速前踢的反应,D不符合题意。
故选C。
10. 兴趣小组利用一种家庭厨余垃圾处理方法开展课外实践活动,将厨余垃圾与乳酸菌、醋酸菌、酵母菌等多种微生物制成的活菌制剂混合后放进容器密封,在适宜环境中发酵形成有机肥料。如果发酵产生一种类似泡菜或醋的气味,表明发酵过程良好。下列叙述错误的是( )
A. 密封容器的目的是为活菌制剂发酵提供无氧环境
B. 要保持发酵过程良好,应抑制其它杂菌繁殖
C. “泡菜或醋的气味”是乳酸菌、醋酸菌等发酵产生的
D. 乳酸菌和酵母菌都是单细胞生物,具有真正的细胞核
【答案】D
【解析】
【分析】发酵技术是指利用微生物的发酵作用,运用一些技术手段控制发酵过程,大规模的生产发酵产品的技术。微生物的发酵技术在食品、药品的制作中具有重要意义。微生物的发酵技术在食品的制作中具有重要意义,如制馒头或面包和酿酒要用到酵母菌,制酸奶和泡菜要用到乳酸菌,制醋要用到醋酸杆菌,制酱要用到曲霉,制味精要用到棒状杆菌,利用青霉可以提取出青霉素等。
【详解】A.乳酸菌发酵泡菜,醋酸杆菌制醋都需要在无氧环境下,A正确。
B.发酵过程中一旦污染杂菌,就会影响泡菜或醋的品质,B正确。
C.泡菜要用到乳酸菌,醋要用到醋酸杆菌,C正确。
D.乳酸菌和酵母菌都是单细胞生物,但是乳酸菌没有成形的细胞核,D错误。
故选D。
11. 在长期进化过程中,生物形成与生活环境和生理功能相适应的形态结构特征。下列叙述错误的是( )
A. 蝗虫体表坚韧的外骨骼有保护和防止水分蒸发的作用
B. 青蛙的皮肤裸露,皮肤里密布毛细血管,能进行气体交换
C. 家鸽前肢变成翼,翼上的肌肉发达,牵动两翼在空中飞行
D. 人的肺泡壁和毛细血管壁都由一层上皮细胞构成,适于进行物质交换
【答案】C
【解析】
【分析】昆虫身体上的外骨骼不仅是保护自己的盔甲,还能起到防止体内水分蒸发的作用。青蛙用肺和湿润的皮肤与外界进行气体交换。人的肺泡壁和毛细血管壁都很薄,利于物质的穿过。
【详解】A.蝗虫的外骨骼不仅具有保护功能,还具有防止体内水分蒸发的作用,A正确。
B.青蛙的皮肤裸露且能分泌黏液,湿润的皮肤里密布毛细血管,也可进行气体交换,以辅助肺呼吸,B正确。
C.家鸽的前肢变成翼,翼上生有几排大型的羽毛,胸肌发达,附着在胸骨上,牵动两翼完成飞行动作,C错误。
D.人的肺泡壁和毛细血管壁很薄,只由一层上皮细胞构成,利于物质穿过,适于进行物质交换,D正确。
故选C。
12. 为探究水污染对生物的影响及水蕴草对污水的净化作用,兴趣小组用不同浓度的洗衣粉液模拟污水,用水蕴草净化不同浓度的模拟污水24小时,分别记录在不同条件下水蚤的心率,结果如下图。下列分析错误的是( )
A. 随着时间延长,水蚤心率受洗衣粉液抑制的程度逐渐增强
B. 随着洗衣粉液浓度逐渐增大,水蚤心率受抑制的程度逐渐增强
C. 不同浓度洗衣粉液经水蕴草净化后对水蚤心率的抑制作用均减弱
D. 观察不同实验条件下的水蚤心率要选用同一只水蚤,使结果更准确
【答案】D
【解析】
【分析】(1)科学探究的基本过程包括:提出问题、作出假设、制定计划、实施计划、得出结论、表达和交流。
(2)分析图可知,培养液中的水蚤心率都是每分钟接近140次;不同浓度的洗衣粉液中水蚤的心率不同,浓度越大,水蚤心率越低;水蕴草净化后的洗衣粉液中水蚤的心率要高于未净化的洗衣粉液中水蚤的心率。
【详解】A.从四个曲线图可看出,不同浓度的洗衣粉液中水蚤的心率随着时间延长呈下降的趋势。由此可知,随着时间延长,水蚤心率受洗衣粉液抑制的程度逐渐增强,A正确。
B.在浓度为0.25%的洗衣粉液中,水蚤心率第3分钟不低于80次;在浓度为0.5%的洗衣粉液中,水蚤心率第3分钟不低于60次;在浓度为1%的洗衣粉液中,水蚤心率第3分钟少于60次;在浓度为2%的洗衣粉液中,水蚤心率第3分钟接近40次。由此可知,随着洗衣粉液浓度逐渐增大,水蚤心率受抑制的程度逐渐增强,B正确。
C.从四个曲线图可看出,水蕴草净化洗衣粉液后水蚤的心率都要高于在未净化的洗衣粉液中的水蚤心率,因此不同浓度的洗衣粉液经水蕴草净化后对水蚤心率的抑制作用均减弱,C正确。
D.观察不同实验条件下的水蚤心率不能选用同一只水蚤,会影响实验结果。为减少实验误差,使结果更准确,每组实验可重复3次,取平均值,D错误。
故选D。
13. 下列关于生物生殖发育与遗传变异的叙述,错误的是( )
A. 某植物果实中含多粒种子是因为花的子房中含多个胚珠
B. 家蚕的发育是完全变态,经历卵、幼虫、蛹、成虫四个时期
C. 染色体是遗传物质的载体,主要由蛋白质和DNA组成
D. 多种因素导致生物性状发生变异,变异都有利于生物适应环境
【答案】D
【解析】
【分析】(1)变异是指子代与亲代之间的差异,子代个体之间的差异的现象。按照变异对生物是否有利分为有利变异和不利变异。有利变异对生物生存是有利的,不利变异对生物生存是不利的。按照变异的原因可以分为可遗传的变异和不遗传的变异。可遗传的变异是由遗传物质改变引起的,可以遗传给后代;由环境改变引起的变异,是不遗传的变异,不能遗传给后代。
(2)家蚕的生殖和发育:经过“卵→幼虫→蛹→成虫”四个时期,这样的变态发育称为完全变态,蜜蜂、菜粉蝶、蝇、蚊、蚂蚁等的发育同家蚕。
【详解】A.被子植物经过传粉、受精后,花中的子房发育成果实,子房里的胚珠发育成种子,因此果实中有多粒种子,是因为花的子房中含有多个胚珠,A正确。
B.家蚕的发育经历了受精卵、幼虫、蛹、成虫四个时期,幼虫和成虫形态结构、生活习性上有显著的差异,属于完全变态发育,B正确。
C.染色体是细胞核中载有遗传信息(基因)物质,由核酸(DNA)和蛋白质组成。所以说染色体是DNA的主要载体,C正确。
D.生物的变异是基因和环境因素共同决定的,在自然界中,每种生物都可能发生变异。对于生物自身来说,有的变异有利于生物的生存,有的变异不利于生物的生存,例如:小麦的抗倒伏、抗锈病的变异有利于小麦的生存,而玉米的白化苗则不利于玉米的生存,不利生存的个体就会被淘汰,不能适应环境,D错误。
故选D。
14. 在不断变化的环境中,不同层次的生命系统通过一定的调节机制,使各结构之间协调配合,形成相对稳定的状态。请分析回答:
(1)在细胞水平上,细胞是生物体生命活动的基本单位。细胞膜的功能是 _____,细胞核是细胞生命活动的控制中心,包含指导控制物质和能量变化以及生物 _____的一系列指令。在细胞核的指挥控制下,细胞成为统一整体。
(2)在个体水平上,生物体是结构相互联系、功能相互配合的统一整体。如人体各器官系统在神经系统和内分泌系统的调节下,相互联系和协调,共同完成各项生命活动。神经调节的基本方式是 _____。在神经调节中,信息以_____ 的形式传递。在内分泌系统调节中,激素通过 _____ 输送到全身各处,参与调节人体的生命活动。
(3)在群体水平上.生态系统是生物和环境形成的统一整体。生态系统中各种生物之间.生物与非生物之间存在密切联系,通过物质流、 _____和 _____使生物与环境成为统一的整体。
【答案】(1) ①. 控制物质进出 ②. 发育和遗传
(2) ①. 反射 ②. 神经冲动 ③. 血液循环
(3) ①. 能量流 ②. 信息流
【解析】
【分析】(1)植物细胞有细胞壁、细胞膜、细胞质、细胞核、细胞壁、叶绿体、线粒体。
(2)激素是由人体内内分泌腺所分泌的具有重要调节作用的物质。
(3)生态系统的生物部分包括植物、动物和细菌、真菌等在内的所有生物,根据其作用,将它们分为生产者、消费者和分解者。
【小问1详解】
细胞膜可以控制物质的进出,能够让细胞生活需要的物质进入细胞,而把有些物质挡在细胞外面。细胞核含有遗传物质,能够传递遗传信息,控制细胞代谢,生物的遗传和发育都离不开细胞核的运作,指导控制物质和能量变化,细胞核是细胞生命活动的控制中心。
【小问2详解】
神经调节的基本方式是反射,反射活动的结构基础称为反射弧,包括感受器、传入神经、神经中枢、传出神经和效应器。神经系统通过许许多多的反射弧,以神经冲动的形式传递和处理信息,调节人体的各项生命活动,所以在神经调节中,信息以神经冲动的形式传递。内分泌腺的分泌物是激素,即激素是由内分泌腺的腺细胞所分泌的、对人体有特殊作用的化学物质,它在血液中含量极少,但是对人体的生长发育和生殖等生理活动,却起着重要的调节作用,激素直接进入腺体内的毛细血管,它随着血液循环输送到全身各处。
【小问3详解】
植物是生产者,它可以制造有机物,动物直接或间接以植物为食,动物死后的遗体被细菌和真菌分解成二氧化碳、水和无机盐等,归还大自然,生物与生物之间由于吃与被吃的关系,形成的食物链和食物网进行物质和能量的循环和流动,这是生态系统中的生物与生物之间,生物与非生物之间的物质流和能量流。动物与动物之间通过声音、动作等进行信息交流,这是生态系统中生物与生物之间的信息流,因此生态系统中各种生物之间,生物与非生物之间存在密切联系,通过物质流、能量流和信息流使生物与环境成为统一的整体。
15. 我国通过精准施策,科学防控新冠肺炎疫情。下列叙述错误的是( )
A. 人吸入含新冠病毒的气溶胶患病,气溶胶是新冠肺炎的传播途径
B. 新冠病毒侵入人体后通过分裂生殖产生新个体危害人体健康
C. 采取全民核酸检测、体温测量、行程码查验的目的是发现控制传染源
D. 接种新冠疫苗使人产生抗体,利于筑起群体免疫屏障保护易感人群
【答案】B
【解析】
【分析】传染病的预防措施包括:控制传染源、切断传播途径、保护易感人群。
【详解】A.传播途径是病原体离开传染源到达健康人身上的途径。人吸入含新冠病毒的气溶胶患病,气溶胶是新冠肺炎的传播途径,A正确。
B.病毒不能独立生活,必须寄生在其他生物的活细胞内。新冠病毒侵入人体后,靠自己的遗传物质中的遗传信息,利用活细胞内的物质,制造出新的病毒,即通过复制繁殖,B错误。
C.传染源是指能够散播病原体人或动物。采取全民核酸检测、体温测量、行程码查验的目的是发现控制传染源,C正确。
D.接种新冠疫苗使人产生抗体,提高易感人群对传染病的抵抗力,利于筑起群体免疫屏障保护易感人群,D正确。
故选B。
二、非选择题
16. 我市非常重视保护泰山生物多样性及生态环境,努力实现“为所有生命构建共同的未来”的愿景。下图是泰山某地域生态系统中部分生物之间的关系。请分析回答:
(1)该生态系统中山雀与蜘蛛的关系是______,体温恒定的脊椎动物是______。请写出与鼠有关的食物链______。
(2)研究人员在上述生态系统中,分别在A、B、C三个区域采集相同面积、相同重量的表层泥土样本,收集其中5种动物并称量其重量,结果如下图:
B、C区域与A区域相比,______的重量增加了,依据食物网中生物之间的关系分析,原因可能是______。分析B、C区域中5种动物的重量变化,推断化学药物X和Y可能导致生态系统中生物的______减少,从而影响生态平衡。为保护环境,在既不伤害天敌又不污染环境的情况下,可以利用______方法,减少病虫害的发生,促进生态系统良性循环。
【答案】(1) ①. 竞争和捕食 ②. 山雀、鼠##鼠、山雀 ③. 植物→鼠→蛇
(2) ①. 跳虫 ②. 蜘蛛数量减少 ③. 种类和数量 ④. 生物防治
【解析】
【分析】生态系统的组成包括非生物部分和生物部分。非生物部分有阳光、空气、水、温度、土壤(泥沙)等;生物部分包括生产者(绿色植物)、消费者(动物)、分解者(细菌和真菌)。
【小问1详解】
由图示可知,山雀吃蜘蛛,是捕食关系。同时山雀和蜘蛛都吃甲虫幼虫,是竞争关系。所以山雀与蜘蛛之间存在捕食和竞争关系。
体温恒定是指动物的体温不随环境温度的变化而变化,这类动物称为恒温动物。包括鸟类和哺乳动物。所以,题图的生态系统中,山雀和鼠的体温恒定。
食物链表示的是生产者和消费者之间因吃与被吃的关系而形成的链状结构。图中与鼠有关的食物链为植物→鼠→蛇。
【小问2详解】
分析题中条形统计图的数据,可发现B、C区域与A区域相比,跳虫的重量增加了,也意味着其数量也增加了。根据题图食物网分析,捕食跳虫的只有蜘蛛一种生物,故只有蜘蛛的数量减少,跳虫的数量才会增加。
分析题中条形统计图的数据,可发现B区域与A区域相比,只有跳虫的数量增加了,蜘蛛、蜗牛、甲虫幼虫和鼠妇的数量都减少了;C区域与A区域相比,蜗牛的数量为0,只有跳虫的数量略有增加,蜘蛛、甲虫幼虫和鼠妇的数量都减少了。由此,推断化学药物X和Y可能导致生态系统中生物的种类和数量减少。
生物防治就是利用一种生物对付另外一种生物的方法。生物防治,大致可以分为以虫治虫、以鸟治虫和以菌治虫三大类;它是降低杂草和害虫等有害生物种群密度的一种方法。它不污染环境,成本低,可以减少农药对环境的污染。
17. 兴趣小组以蟛蜞菊为实验材料,探究二氧化碳浓度对光合作用的影响,利用不同浓度的碳酸氢钠溶液提供不同浓度的二氧化碳,其它条件相同,结果如下表。请分析回答:
(1)实验中除碳酸氢钠溶液浓度不同外,保持其它条件均相同,目的是______。根据表中数据得出结论,在一定范用内随着二氧化碳浓度增加______。依据实验结论,在温室种植时可采取______的措施提高农作物产量。兴趣小组在上述实验的基础上继续探究,发现当碳酸氢钠溶液浓度增加到一定值后,单位时间产氧量不再增加。因此,如果再进一步提高温室种植农作物的产量,还可以采取的措施是______。
(2)生物方法固定并转化二氧化碳是地球上最符合自然规律的二氧化碳利用方式。我国科学家通过生物工程等技术筛选、培养并大规模工厂化养殖微藻,利用微藻进行绿色制造。微藻叶绿体中进行的能量转化是______,并贮存在它所制造的有机物中。微藻制造的有机物可以通过生物工程等技术转化为生物燃料,有助于解决能源匮乏问题。在这个过程中,微藻固定并转化二氧化碳,制造有机物,释放氧气,参与生态系统的______循环,有助于维持生物圈中______的平衡。
【答案】(1) ①. 保证变量唯一##控制单一变量 ②. 光合作用逐渐増强 ③. 増加二氧化碳浓度 ④. 增强光照
(2) ①. 光能转化为化学能 ②. 物质(碳) ③. 碳—氧
【解析】
【分析】绿色植物在光合作用中制造氧,超过了自身呼吸作用对氧的需要,其余的氧气都以气体形式排到了大气中;绿色植物还通过光合作用,不断消耗大气中的二氧化碳,这样就维持了生物圈中二氧化碳和氧气的相对平衡,简称碳—氧平衡。
【小问1详解】
对照试验遵循单一变量原则。变量唯一能使复杂的问题简单化,能正确地找出实验组和对照组的差别,从而证明实验变量的作用。所以,实验中除碳酸氢钠溶液浓度不同外,保持其它条件均相同,目的是保证变量唯一。根据表中数据“蟛蜞菊单位时间产氧量逐渐增大”的结果,可得出结论是:在一定范用内随着二氧化碳浓度增加光合作用逐渐増强。二氧化碳是光合作用的原料。依据上述实验结论,在温室种植时可采取増加二氧化碳浓度的措施提高农作物产量。光是光合作用的条件,在一定范围内,光照强度越强,光合作用越强。因此,如果再进一步提高温室种植农作物的产量,还可以采取的措施是增强光照。
【小问2详解】
绿色植物通过叶绿素捕获太阳光,利用光提供的能量,在叶绿体中合成淀粉等有机物,并且把光能转化为化学能,储存在有机物中,这个过程叫作光合作用。叶片是植物进行光合作用主要器官,叶肉细胞中含有大量的叶绿体,叶绿体是进行光合作用的主要部位。所以,微藻叶绿体中进行的能量转化是光能转化为化学能,并贮存在它所制造的有机物中。结合分析可知,微藻固定并转化二氧化碳,制造有机物,释放氧气,参与生态系统的物质(碳)循环,有助于维持生物圈中碳—氧的平衡。
18. 糖类是人体主要的供能物质,其消化、吸收和利用影响人体各项生命活动。请分析回答:
(1)食物中的淀粉在唾液、肠液和______等消化液的作用下彻底分解成葡萄糖。葡萄糖随血液循环运输到组织细胞,部分葡萄糖在细胞的______中被分解并释放能量,供生命活动需要。如果某人血浆和原尿中的葡萄糖含量正常,但尿液中出现葡萄糖,可能的原因是______异常。
(2)人体胰岛素分泌不足会导致糖尿病。糖尿病的传统治疗方法是口服降糖药或注射胰岛素。我国科学家积极探索治疗糖尿病的新方法,将一种能分泌胰岛素的人工胰岛β细胞成功移植到糖尿病模型鼠中,进行了A、B、C三组实验,结果如图:
比较三组小鼠的血糖浓度发现,B组小鼠的血糖浓度______A组小鼠的血糖浓度,但仍______C组小鼠的血糖浓度,说明______对于治疗小鼠糖尿病有一定效果,但还需要进一步研究完善。
(3)预防重于治疗。预防糖尿病应该养成健康的生活方式,做到______,使糖的摄入和利用维持平衡。
【答案】(1) ①. 胰液 ②. 线粒体 ③. 肾小管的重吸收作用
(2) ①. 低于 ②. 高于 ③. 移植人工胰岛β细胞
(3)合理营养,加强锻炼
【解析】
【分析】1.从口腔开始,口腔的唾液淀粉酶将淀粉转化成麦芽糖,胃中的胃液初步消化蛋白质,小肠中有肠液、胰液、胆汁,消化糖类、蛋白质和脂肪。
2.当原尿流经肾小管时,其中对人体有用的物质,如全部的葡萄糖、大部分的水和部分无机盐被肾小管壁的上皮细胞重吸收进入包绕在肾小管外面的毛细血管中,送回到血液里,而没有被重吸收的物质如一部分水、无机盐和尿素等则形成了尿液。
小问1详解】
淀粉在唾液、肠液和胰液的作用下被分解成葡萄糖,在小肠被吸收入血液。葡萄糖随着血液循环最终能进入组织细胞中的线粒体中进行氧化分解,释放能量,供生命活动需要。当原尿流经肾小管时,其中大部分水、部分无机盐和全部的葡萄糖被重新吸收回血液,而剩下的如尿素、一部分无机盐和水等由肾小管流出形成尿液。因此正常人的原尿和尿的成分主要区别是:尿中不含葡萄糖。但尿液中出现葡萄糖,可能的原因是肾小管的重吸收作用。
【小问2详解】
比较三组小鼠的血糖浓度发现,A组小鼠的血糖浓度最高,C组小鼠的血糖浓度最低,所以B组小鼠的血糖浓度低于A组小鼠的血糖浓度,但仍高于C组小鼠的血糖浓度,说明移植人工胰岛β细胞对于治疗小鼠糖尿病有一定效果,但还需要进一步研究完善。
【小问3详解】
为了自身健康需要我们合理膳食,适当运动(或合理膳食,均衡营养;多运动;少吃含糖量高的食物)。
19. 在不断变化的环境中,不同层次的生命系统通过一定的调节机制,使各结构之间协调配合,形成相对稳定的状态。请分析回答:
(1)在细胞水平上,细胞是生物体生命活动的基本单位。细胞膜的功能是______。细胞核是细胞生命活动的控制中心,包含指导控制物质和能量变化以及生物______的一系列指令。在细胞核的指挥控制下,细胞成为统一整体。
(2)在个体水平上,生物体是结构相互联系、功能相互配合的统一整体。如人体各器官系统在神经系统和内分泌系统的调节下,相互联系和协调,共同完成各项生命活动。神经调节的基本方式是______。在神经调节中,信息以______的形式传递。在内分泌系统调节中,激素通过______输送到全身各处,参与调节人体的生命活动。
(3)在群体水平上,生态系统是生物和环境形成的统一整体。生态系统中各种生物之间、生物与非生物之间存在密切联系,通过物质流、______和______使生物与环境成为统一的整体。
【答案】(1) ①. 控制物质进出 ②. 发育和遗传
(2) ①. 反射 ②. 神经冲动 ③. 血液循环
(3) ①. 能量流 ②. 信息流
【解析】
【分析】(1)植物细胞有细胞壁、细胞膜、细胞质、细胞核、细胞壁、叶绿体、线粒体。
(2)激素是由人体内内分泌腺所分泌的具有重要调节作用的物质。
(3)生态系统的生物部分包括植物、动物和细菌、真菌等在内的所有生物,根据其作用,将它们分为生产者、消费者和分解者。
【小问1详解】
细胞膜可以控制物质的进出,能够让细胞生活需要的物质进入细胞,而把有些物质挡在细胞外面。细胞核含有遗传物质,能够传递遗传信息,控制细胞代谢,生物的发育和遗传都离不开细胞核的运作,指导控制物质和能量变化,细胞核是细胞生命活动的控制中心。
【小问2详解】
神经调节的基本方式是反射,反射活动的结构基础称为反射弧,包括感受器、传入神经、神经中枢、传出神经和效应器。神经系统通过许许多多的反射弧,以神经冲动的形式传递和处理信息,调节人体的各项生命活动。在神经调节中,信息以神经冲动的形式传递。内分泌腺的分泌物是激素,即激素是由内分泌腺的腺细胞所分泌的、对人体有特殊作用的化学物质,它在血液中含量极少,但是对人体的生长发育和生殖等生理活动,却起着重要的调节作用,激素直接进入腺体内的毛细血管,它随着血液循环输送到全身各处。
【小问3详解】
植物是生产者,它可以制造有机物,动物直接或间接以植物为食,动物死后的遗体被细菌和真菌分解成二氧化碳、水和无机盐等,归还大自然,生物与生物之间由于吃与被吃的关系,形成的食物链和食物网进行物质和能量的循环和流动,这是生态系统中的生物与生物之间,生物与非生物之间的物质流和能量流。动物与动物之间通过声音、动作等进行信息交流,这是生态系统中生物与生物之间的信息流。因此,生态系统中各种生物之间,生物与非生物之间存在密切联系,通过物质流、能量流和信息流使生物与环境成为统一的整体。
20. 下表是兴趣小组对甲同学及其家人部分性状的调查结果。请分析回答:
(1)人体性状的遗传实质上是亲代通过生殖过程把______传递给子代,在传递过程中______起到桥梁作用。
(2)根据调查结果,4对相对性状中可以确定显隐性关系的性状是______,针对上述能确定显隐性关系的性状,写出甲同学的基因组成______。
(3)甲同学对自己姐姐的习惯用手情况作了说明,姐姐小时候原本是惯用左手,后来父母对其强制纠正,现在惯用右手。
①如果甲同学的姐姐与惯用左手的男士结婚,所生孩子的习惯用手情况不被强制纠正,孩子是否有可能惯用右手______,原因是______。
②如果甲同学的姐姐与惯用右手的男士结婚,所生孩子惯用左手的最大概率是______。
【答案】(1) ①. 基因 ②. 精子和卵细胞
(2) ①. 眼皮类型、十指交叉方式 ②. aa、GG或Gg
(3) ①. 不可能 ②. 姐姐和男士均为隐性性状 ③. 50%
【解析】
【分析】生物有的性状由基因控制,基因有显性和隐性之分。显性基因是控制显性性状发育的基因,隐性基因是控制隐性性状的基因。当细胞内控制某种性状的一对基因都是显性或一个是显性、一个是隐性时,生物体表现出显性基因控制的性状;当控制某种性状的基因都是隐性时,隐性基因控制的性状才会表现出来。
【小问1详解】
人类等生物体的各种性状都是由基因控制的,性状的遗传实质上是亲代通过生殖细胞把基因传递给了子代,在有性生殖过程中,精子与卵细胞就是基因在亲子代间传递的桥梁,即基因通过生殖细胞在亲子代之间传递遗传信息。
【小问2详解】
在一对相对性状的遗传过程中,子代个体出现了亲代没有的性状,则新出现的性状一定是隐性性状,亲代个体表现的性状是显性性状。在一对相对性状的遗传过程中,亲代有二种性状,而子代只有一种性状,子代表现的性状是显性性状,在子代中没有出现的是隐性性状。所以,根据调查结果,4对相对性状中可以确定显隐性关系的性状是:第1组眼皮类型(双眼皮是显性性状、单眼皮是隐性性状)和第3组十指交叉方式(左拇指在上是显性性状、右拇指在上是隐性性状)。甲同学是隐性性状单眼皮,故其基因组成是aa。第4组十指交叉方式的遗传图解是:
所以,甲同学表现为左拇指在上,其基因组成是GG或Gg。
【小问3详解】
根据题干信息“甲同学的姐姐小时候原本是惯用左手”和第4组的遗传情况可知,惯用右手是显性性状(HH或Hh),而惯用左手是隐性性状(hh)。
①如果甲同学的姐姐(hh)与惯用左手的男士(hh)结婚,所生孩子的基因组成是hh,表现为惯用左手。所以,若孩子习惯用手情况不被强制纠正,则孩子不可能惯用右手,原因是姐姐和男士均为隐性性状。
②如果甲同学的姐姐与惯用右手的男士(HH或Hh)结婚。若该男士的基因组成是HH,则他们的孩子都是Hh,表现为惯用右手,惯用左手的概率是0;若该男士的基因组成是Hh,遗传图解如下:
则他们的孩子都是表现为惯用左手的概率是50%。综合之,他们所生孩子惯用左手的最大概率是50%。培养时间
(天)
茎的平均长度(毫米)
根的平均长度(毫米)
光照组
黑暗组
光照组
黑暗组
1
8.9
11.3
7.2
8.0
3
10.2
19.8
8.3
15.1
5
17.3
20.2
16.1
15.4
7
20.8
25.6
20.3
22.3
9
32.7
43.9
26.8
32.8
条件
光照25℃
二氧化碳浓度
碳酸氢钠溶液浓度
0
1%
2%
3%
蟛蜞菊单位时间产氧量(毫升)
0.14
1.26
1.68
1.88
序号
性状(显隐性基因)
相对性状
父亲
母亲
甲同学
兄弟姐妹
1
眼皮类型(A、a)
双眼皮
√
√
√
单眼皮
√
2
有无酒窝(E、e)
有酒窝
√
√
无酒窝
√
√
3
十指交叉方式(G、g)
左拇指在上
√
√
√
右拇指在上
√
4
习惯用手(H、h)
惯用右手
√
√
√
√
惯用左手
相关试卷
这是一份【全套精品专题】初中通用版学考复习专题精讲 中考生物模拟试题(Word版,含答案),文件包含精品解析2022年辽宁省营口市中考生物真题原卷版docx、精品解析2022年辽宁省营口市中考生物真题解析版docx等2份试卷配套教学资源,其中试卷共28页, 欢迎下载使用。
这是一份【全套精品专题】初中通用版学考复习专题精讲 中考生物模拟试题(Word版,含答案),文件包含精品解析2022年江西省中考生物真题原卷版docx、精品解析2022年江西省中考生物真题解析版docx等2份试卷配套教学资源,其中试卷共26页, 欢迎下载使用。
这是一份【全套精品专题】初中通用版学考复习专题精讲 中考生物模拟试题(Word版,含答案),文件包含精品解析2022年江苏省常州市初中生物结业会考生物试题原卷版docx、精品解析2022年江苏省常州市初中生物结业会考生物试题解析版docx等2份试卷配套教学资源,其中试卷共30页, 欢迎下载使用。

