资料中包含下列文件,点击文件名可预览资料内容
还剩5页未读,
继续阅读
所属成套资源:首页/个人中心/资料上传 完善专辑属性 专辑属性越详细,可获得的推广曝光与下载越多 专辑名称: 专
成套系列资料,整套一键下载
【全套精品专题】初中通用版学考复习专题精讲 中考生物模拟试题(Word版,含答案)
展开这是一份【全套精品专题】初中通用版学考复习专题精讲 中考生物模拟试题(Word版,含答案),文件包含精品解析2022年吉林省长春市中考生物真题原卷版docx、精品解析2022年吉林省长春市中考生物真题解析版docx等2份试卷配套教学资源,其中试卷共29页, 欢迎下载使用。
一、选择题
1. 某生物学兴趣小组的同学来到长春净月潭国家森林公园,利用望远镜、摄像机、照相机等工具对鸟类的形态进行研究,这种研究方法属于( )
A. 观察法B. 抽样检测C. 推测D. 实验法
【答案】A
【解析】
【分析】科学探究的基本方法:①实验法; ②观察法 ;③调查法; ④收集和分析资料等。
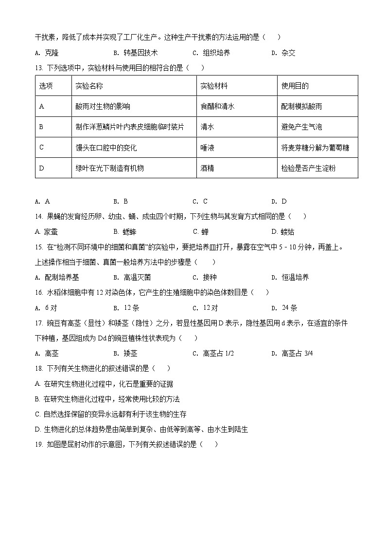
【详解】A.观察法是在自然状态下,研究者按照一定的目的和计划,用自己的感官外加辅助工具,对客观事物进行系统的感知、考察和描述,以发现和验证科学结论。科学观察可以直接用肉眼,也可以借助放大镜、显微镜等仪器,或利用照相机、录像机、摄像机等工具,有时还需要测量,A正确。
B.从检测对象总体中抽取少量个体作为样本,这样检测的结果能够反映总体的情况,这种方法叫做抽样检测法,B错误。
C.推测是根据已知的事物,通过思维活动,对未知事物的真相提出一定的看法,C错误。
D.实验法是利用特定的器具和材料,通过有目的、有步骤的实验操作和观察、记录分析,发现或验证科学结论,D错误。
故选A。
2. 人参是“东北三宝”之一。南北朝时,一位本草学家对人参有“三桠五叶,背阳向阴”的描述,这体现了影响人参生长的主要非生物因素是( )
A. 水B. 阳光C. 空气D. 土壤
【答案】B
【解析】
【分析】环境中影响生物生活的各种因素叫生态因素,分为非生物因素和生物因素;非生物因素包括:光、温度、水、空气、土壤等;生物因素是指环境中影响某种生物个体生活的其他所生物。
【详解】“三桠五叶,背阳向阴”意思是人参喜阴、喜爱散射光和较弱的阳光,不喜欢强烈的阳光直接照射,这体现了影响人参生长的主要非生物因素是阳光,B符合题意。
故选B。
3. “螳螂捕蝉,黄雀在后”,与此相关的食物链书写正确的是( )
A. 蝉→螳螂→黄雀B. 植物→蝉→螳螂→黄雀
C. 螳螂→蝉→黄雀→细菌D. 阳光→植物→螳螂→蝉→黄雀
【答案】B
【解析】
【分析】食物链
①概念:在生态系统中,不同生物之间由于吃与被吃的关系而形成的链状结构。
②组成:只有生产者和消费者,没有分解者和非生物物质和能量。
③书写:每条食物链的起始环节都是生产者(植物),终结于最高级的消费者(动物)。箭头指向表示物质循环和能量流动的方向,即箭头由被捕食者指向捕食者。例如:草→鼠→蛇→鹰。
【详解】A.“蝉→螳螂→黄雀”缺少生产者,A错误。
B.“植物→蝉→螳螂→黄雀”符合食物链的书写要求,B正确。
C.“螳螂→蝉→黄雀→细菌 ”缺少生产者,多了分解者,C错误。
D.“阳光→植物→螳螂→蝉→黄雀”多了非生物部分,D错误。
故选B。
4. 人体的红细胞、神经细胞、肌肉细胞的形态和功能差异很大,造成这些差异的主要原因是( )
A. 细胞分化B. 细胞分裂C. 细胞生长D. 细胞衰老
【答案】A
【解析】
【分析】1.细胞分裂就是一个细胞分成两个细胞的过程,细胞分裂使细胞数目增多,细胞分裂是生物体生长、发育和繁殖的基础。
2.新分裂产生的细胞体积很小,需要不断从周围环境中吸收营养物质,并且转变成组成自身的物质,体积逐渐增大,这就是细胞的生长。
3.细胞衰老是指细胞在执行生命活动过程中,随着时间的推移,细胞增殖与分化能力和生理功能逐渐发生衰退的变化过程。
【详解】经过细胞分裂产生的新细胞,在遗传物质的作用下,其形态、结构、功能随着细胞的生长出现了差异,就是细胞的分化。细胞分化形成不同的细胞群,这样的细胞群叫组织。所以,人体的红细胞、神经细胞、肌肉细胞的形态和功能差异很大,造成这些差异的主要原因是:细胞分化。
故选A。
5. 如图是桃花结构示意图,下列叙述错误的是( )
A. ①里含有胚珠B. 桃的果皮是由②发育而来
C. ③色彩鲜艳,可吸引昆虫传粉D. 雄蕊是由④和⑤组成
【答案】B
【解析】
【分析】花的结构:
【详解】A.雌蕊包括柱头、花柱和子房,①子房内有一个或多个胚珠,胚珠里面有卵细胞,A正确。
B.在完成传粉和受精两个重要的生理过程以后,花的大部分结构凋落,只有子房继续发育,最终子房发育成果实,子房壁发育成果皮,胚珠发育成种子,珠被发育为种皮。所以,桃的果皮是由子房壁发育而来,B错误。
C.靠昆虫为媒介进行传粉方式的称虫媒,借助这类方式传粉的花,称虫媒花。桃花的③花色彩鲜艳,可吸引昆虫传粉,C正确。
D.雄蕊包括④花药和⑤花丝,花药里有许多花粉,花粉能产生精子,D正确。
故选B。
6. 小明为“探究绿豆种子萌发的条件”,将如图装置放在室温环境中,一段时间后,只有装置②中的种子萌发。下列有关叙述正确的是( )
A. ②和③作为一组对照,变量是水分B. ①中种子不萌发是因为温度不适宜
C. ②中种子萌发,说明种子萌发需要光D. ③中种子不萌发是因为胚已死亡
【答案】D
【解析】
【分析】种子在环境条件和自身条件都具备时才能萌发。种子萌发的环境条件为一定的水分、适宜的温度和充足的空气;自身条件是胚是完整的、胚是活的、种子不在休眠期以及具有足够的胚发育所需的营养物质。
【详解】A.②和③作为一组对照,变量是种子是否具有生命力,A错误。
B.①中种子不萌发是因为缺水,B错误。
C.结合分析可知,①②、①③对照,只有②中种子萌发,说明种子萌发需要水、具有生命力(胚是活的),C错误。
D.种子在环境条件和自身条件都具备时才能萌发。因此,③中种子不萌发是因为煮熟的绿豆胚已死亡,D正确。
故选D。
7. 人类新生命的孕育和诞生是通过生殖系统完成的。如图是女性生殖系统示意图,其中胚胎发育的场所是( )
A. ①B. ②C. ③D. ④
【答案】C
【解析】
【分析】题图中:①输卵管,②卵巢,③子宫,④阴道。
【详解】女性的生殖系统主要包括卵巢、输卵管、子宫、阴道等。卵巢是女性的主要性器官,也是女性的性腺,能够产生卵细胞和分泌雌性激素;输卵管能输送卵细胞,是受精和胚胎初期发育的场所;子宫是胚胎和胎儿发育及产生月经的场所;阴道是精子进入和胎儿产出的通道。
所以,胚胎发育的场所是③子宫。
故选C。
8. 如图是某同学构建的人体生理活动的概念模型,a和c表示血管,b表示相应的结构,箭头表示血流方向。下列叙述正确的是( )
A. 若b为骨骼肌,则c中的氧气含量增加
B. 若b为肺,则c中的二氧化碳含量增加
C. 若b为肾脏,则c中尿素含量减少
D. 若b为小肠,则餐后1小时c中的葡萄糖含量减少
【答案】C
【解析】
【分析】血液流经各器官后,血液中各种成分的通常变化是:
① 当血液流过肾脏后尿素减少,流过其他各器官后,尿素等废物增加。
② 当血液流过肺后(肺循环)二氧化碳减少,氧气增加,流过其他各器官后,二氧化碳增加,氧气减少。
③ 当血液流过小肠后营养物质增加,流过其他各器官后,营养物质减少。
【详解】A.血流经各组织处的毛细血管时,血液中的氧气与血红蛋白分离,再扩散到组织细胞里,同时,组织细胞里的二氧化碳扩散到血液中。所以,若b为骨骼肌,则c中的氧气含量减少,A错误。
B.肺是呼吸系统的主要器官,空气中的氧气进入肺后,氧气由肺泡扩散到血液里,二氧化碳由血液扩散到肺泡里。所以,若b为肺,则c中的二氧化碳含量减少,B错误。
C.肾脏作为一个排泄器官,要将流经肾脏的血液中的尿素等代谢废物形成尿液排出体外,故血液流经肾脏后血液中的废物会减少。所以,若b为肾脏,则c中的尿素含量减少,C正确。
D.小肠是吸收营养物质的主要场所,故血液流经小肠后,营养物质会显著增多;流经小肠的血液循环部分是体循环的一部分,故血液流经小肠后,氧气会减少,二氧化碳会增多。因此,若b为小肠,则餐后1小时c中的葡萄糖含量增加,D错误。
故选C。
9. 青少年应适当多摄入鱼、瘦肉、蛋等食物,因为这些食物中含有丰富的( )
A. 脂肪B. 糖类C. 蛋白质D. 维生素
【答案】C
【解析】
【分析】食物中含蛋白质、糖类、油脂、维生素、无机盐、水等六大类营养物质,其中糖类、脂肪、蛋白质都是组成细胞的主要物质,并能为生命活动提供能量。
【详解】蛋白质是构成人体细胞的基本物质,人体的生长发育、组织的更新等都离不开蛋白质。青少年正是生长发育的黄金时期,要摄取足量的蛋白质,故应该多吃一些富含蛋白质的鱼、瘦肉、蛋等食物。
故选C。
10. 心脏四个腔中,心脏壁最厚的是
A. 左心房
B. 左心室
C. 右心房
D. 右心室
【答案】B
【解析】
【分析】心脏的结构如下:
。
【详解】心脏有四个腔:左心房、右心房、左心室、右心室。心脏壁越厚,肌肉越发达,收缩和舒张就越有力。心室的收缩把血液输送到全身的毛细血管或肺部的毛细血管,而心房收缩只需把血液送入到心室。与各自的功能相适应,心室的壁比心房的壁厚。同样的道理,左心室的收缩把血液输送到全身,而右心室的收缩把血液输送到肺,二者相比,左心室输送血液的距离长,与功能上的差别相适应,左心室的壁比右心室的壁厚。即心脏四个腔中壁最厚的是左心室。B正确。
【点睛】心脏四个腔壁的厚薄是与其输送血液的距离相适应的,左心室收缩输送血液的距离最长,因此左心室的壁最厚。
11. 每种动物都有与其生活环境相适应的形态结构和生理功能。下列有关叙述正确的是( )
A. 涡虫生活在淡水中,利用触手捕获猎物
B. 蛔虫生活在寄主体内,消化器官非常发达
C. 缢蛭生活在海洋中,利用体壁进行呼吸
D. 蝗虫生活在陆地上,外骨骼能防止体内水分蒸发
【答案】D
【解析】
【分析】蝗虫体表具有外骨骼,可以保护和支持内部的柔软器官,防止体内的水分蒸发,能更好的适应陆地生活;外骨骼不能随身体的成长而长大,因此有蜕皮现象,经过5次蜕皮后,长出翅膀能飞变成成虫。
【详解】A.涡虫在淡水生活,身体两侧对称,身体分为前后、左右、背腹,前端感觉器官集中,能感知刺激,使身体定向运动,背腹扁平,有口无肛门。涡虫无触手,A错误。
B.蛔虫是寄生生活,身体呈圆柱形,有口有肛门。体表有角质层,起保护作用;消化管结构简单,肠仅有一层细胞构成,无专门的运动器官。生殖器官发达,生殖力强,B错误。
C.缢蛏是海生贝壳软体动物,无肺,用鳃呼吸,当水流经鳃时,水与鳃中毛细血管进行气体交换,完成呼吸,C错误。
D.结合分析可知,蝗虫生活在陆地上,外骨骼能防止体内水分蒸发,D正确。
故选D。
12. 干扰素是一种抗病毒的特效药。科学家将人的干扰素基因导入到大肠杆菌或酵母菌细胞内,最终获得干扰素,降低了成本并实现了工厂化生产。这种生产干扰素的方法运用的是( )
A. 克隆B. 转基因技术C. 组织培养D. 杂交
【答案】B
【解析】
【分析】生物技术是指人们以现代生命科学为基础,结合其他科学的原理,采用先进的科学手段,按照预先的设计改造生物体或加工生物原料,为人类生产出所需产品或达到某种目的技术。常见的生物技术有植物的组织培养、克隆、转基因技术等。
【详解】A.克隆原指以幼苗或嫩枝插条,以无性繁殖或营养繁殖的方式培育植物,如扦插和嫁接。克隆在广义上是指利用生物技术由无性生殖产生与原个体有完全相同基因组之后代的过程,A错误。
B.转基因技术就是把一个生物体的基因转移到另一个生物体DNA中的生物技术。所以,题干描述的生产干扰素的方法运用的是转基因技术,B正确。
C.植物的组织培养:是利用无性生殖的原理快速繁殖植物的高新技术手段,其优点有繁殖速度快,受季节影响小,诱导变异比较容易,很少感染病毒等,C错误。
D.利用基因在亲子代之间的传递,使基因重组,产生稳定的、可以遗传的、具有优良性状的新品种,属于杂交育种,D错误。
故选B。
13. 下列选项中,实验材料与使用目的相符合的是( )
A. AB. BC. CD. D
【答案】A
【解析】
【分析】(1)口腔中具有唾液腺,能分泌唾液,唾液中含有唾液淀粉酶,能够将淀粉初步消化为麦芽糖。
(2)淀粉遇到碘液会变蓝,麦芽糖遇到碘液不会变蓝。
(3)酶的活性受温度的影响,高温和低温都会使酶的活性受到抑制,在37℃左右唾液淀粉酶的催化作用最强。
【详解】A.探究“酸雨对生物的影响配制模拟酸雨”中“食醋和清水”做对照,变量是酸雨,食醋和清水可配制模拟酸雨,A正确。
B.把载玻片放在实验台上,用滴管在载玻片中央滴一滴清水,目的是为了维持洋葱内表皮细胞的正常形态,B错误。
C.淀粉在口腔中开始被消化,在唾液淀粉酶的作用下分解成麦芽糖,当淀粉和麦芽糖进入小肠后,在肠液和胰液的作用下被彻底分解成葡萄糖,C错误。
D.在“绿叶在光下制造有机物”的实验中,把叶片放入盛有酒精的小烧杯中,隔水加热,目的是用酒精溶解叶片中的叶绿素,叶片变成黄白色,便于观察到淀粉遇碘变蓝的颜色反应,D错误。
故选A。
14. 果蝇的发育经历卵、幼虫、蛹、成虫四个时期,下列生物与其发育方式相同的是( )
A. 家蚕B. 蟋蟀C. 蝉D. 蝼姑
【答案】A
【解析】
【分析】(1)变态发育:在由受精卵发育成新个体的过程中,幼体与成体的形态结构和生活习性差异很大,这种发育过程称为变态发育。
(2)家蚕的生殖和发育:经过“卵→幼虫→蛹→成虫”四个时期,这样的变态发育称为完全变态发育,蜜蜂、菜粉蝶、蝇、蚊、蚂蚁等的发育同家蚕。
(3)蝗虫的生殖和发育:经过“卵→若虫→成虫”三个时期,这样的变态发育称为不完全变态发育,蟋蟀、蝼蛄、螳螂、蜻蜓、蝉等的发育同蝗虫。
【详解】结合分析可知:“蟋蟀”、“蝉”、“蝼姑”的生殖和发育都经过“卵→若虫→成虫”三个时期;而“家蚕”和“果蝇”的发育经历“卵、幼虫、蛹、成虫”四个时期。
故选A
15. 在“检测不同环境中的细菌和真菌”的实验中,要把培养皿打开,暴露在空气中5﹣10分钟,再盖上。上述操作相当于细菌、真菌一般培养方法中的步骤是( )
A. 配制培养基B. 高温灭菌C. 接种D. 恒温培养
【答案】C
【解析】
【分析】细菌、真菌的培养步骤:配制培养基→高温灭菌→冷却后接种→恒温培养。
【详解】在“检测不同环境中的细菌和真菌”的实验中,打开培养皿,暴露在空气中5~10分钟,再盖上,封好”,空气中的细菌和真菌会落在培养基上,因此这种活动相当于上述步骤中的接种,C符合题意。
故选C。
【点睛】解答此题的关键是掌握细菌和真菌的培养步骤。
16. 水稻体细胞中有12对染色体,它产生的生殖细胞中的染色体数目是( )
A. 6对B. 12条C. 12对D. 24条
【答案】B
【解析】
【分析】生殖细胞中的染色体是体细胞的一半。
【详解】在形成精子或卵细胞的细胞分裂过程中,染色体要减少一半,而且不是任意的一半,是每对染色体中的一条分别进入不同的精子或卵细胞中。染色体上的基因随着这对染色体的分开而分离,分别进入到不同的精子或卵细胞中。即在生殖细胞(精子和卵细胞)中,染色体是成单的。所以,水稻体细胞中有12对染色体,它产生的生殖细胞中的染色体数目是12条。
故选B。
17. 豌豆有高茎(显性)和矮茎(隐性)之分,若显性基因用D表示,隐性基因用d表示,在适宜的条件下种植,基因组成为Dd的豌豆植株性状表现为( )
A. 高茎B. 矮茎C. 高茎占1/2D. 高茎占3/4
【答案】D
【解析】
【分析】生物体的某些性状是由一对基因控制的,而成对的基因往往有显性和隐性之分,显性基因是控制显性性状的基因,隐性基因是控制隐性性状的基因。当细胞内控制某种性状的一对基因,一个是显性、一个是隐性时,只有显性基因控制的性状才会表现出来;当控制某种性状的基因都是隐性基因时,才会表现出隐性性状。
【详解】在适宜的条件下种植,基因组成为Dd的豌豆植株,遗传图解如下:
所以,子代豌豆植株的性状表现为:高茎占3/4,矮茎占1/4。
故选D。
18. 下列有关生物进化的叙述错误的是( )
A. 在研究生物进化过程中,化石是重要的证据
B. 在研究生物进化过程中,经常使用比较的方法
C. 自然选择保留的变异永远都有利于该生物的生存
D. 生物进化的总体趋势是由简单到复杂、由低等到高等、由水生到陆生
【答案】C
【解析】
【分析】在越古老的地层中,成为化石的生物越简单,低等,水生种类越多;在越晚近的地层中,成为化石的生物越复杂,高等,陆生种类越多。化石在地层中出现的先后顺序,说明了生物进化的总体趋势是:由简单到复杂、由低等到高等、由水生到陆生。注意:古老地层通常不会出现高等生物的化石,而现代地层却会出现简单低等的生物化石。
【详解】A.化石是研究生物进化最重要的、比较全面的证据。化石是由古代生物的遗体、遗物或生活痕迹等,由于某种原因被埋藏在地层中,经过漫长的年代和复杂的变化而形成的,A正确。
B.比较是指根据一定的标准,把彼此有联系的事物加以对比,确定它们的相同和不同之处。在研究生物进化过程中,经常使用比较的方法,B正确。
C.生物界普遍存在着遗传和变异,生物的变异是随机产生的,在生存斗争中,具有有利变异的个体,容易在生存斗争中获胜而生存下去,具有不利变异的个体,则容易在生存斗争中失败而死亡。但是,生物生活的环境是不断变化的,当环境发生巨大变化的时候,自然选择原来保留有利变异不一定在新环境中,还有利于该生物的生存,C错误。
D.结合分析可知,生物进化的总体趋势是由简单到复杂、由低等到高等、由水生到陆生,D正确。
故选C。
19. 如图是屈肘动作的示意图,下列有关叙述错误的是( )
A. 肱二头肌的两端附着在同一块骨上B. 肘关节使骨的运动更灵活
C. 屈肘时,肱二头肌收缩,肱三头肌舒张D. 骨的位置改变依靠骨骼肌的牵拉
【答案】A
【解析】
【分析】骨骼肌有受刺激而收缩的特性,当骨骼肌受神经传来的刺激收缩时,就会牵动着它所附着的骨,绕着关节活动,于是躯体就产生了运动。但骨骼肌只能收缩牵拉骨而不能将骨推开,因此一个动作的完成总是由至少两组肌肉相互配合活动,共同完成的。屈肘时,肱二头肌收缩,肱三头肌舒张;伸肘时,肱三头肌收缩,肱二头肌舒张;上肢自然下垂时,二者同时舒张;垂提重物时,二者同时收缩。
【详解】A.骨的运动要靠骨骼肌的牵拉,但骨骼肌只能收缩牵拉骨而不能将骨推开。因此,肱二头肌等同一块骨骼肌的两端跨过关节分别固定在两块不同的骨上,A错误。
B.在运动中,骨起杠杆作用,关节起支点作用,骨骼肌收缩产生动力。肘关节使骨的运动更灵活,B正确。
C.结合分析可知,屈肘时,肱二头肌收缩,肱三头肌舒张,C正确。
D.骨的运动要靠骨骼肌的牵拉,运动需要骨、关节和肌肉的密切配合,D正确。
故选A。
20. 在“探究不同浓度的酒精对水蚤心率的影响”实验中,得到的数据绘成如图所示的曲线。下列相关叙述错误的是( )
A. 本实验的变量是酒精浓度
B. A点表示酒精浓度为1%时,水蚤10s 内心跳次数为30
C. 水蚤心率会随着酒精浓度的增大而变慢
D. 当酒精浓度升高到20%时,水蚤10s 内心跳次数为0
【答案】C
【解析】
【分析】对照实验是在探究某种条件对研究对象的影响时,对研究对象进行的除了该条件不同以外,其他条件都相同的实验。根据变量设置一组对照实验,使实验结果具有说服力。一般来说,对实验变量进行处理的,就是实验组。没有处理的就是对照组。
【详解】A.对照实验又叫单一变量实验,只有一个量不同。其它量皆相同的实验。只有一个变量,这就是实验中所有探究的问题,是可以改变的量,即酒精溶液的浓度,A正确。
BD.由图可知,A点时酒精浓度1%,此时水蚤10s内心跳次数为30;当酒精浓度升高到20%时,水蚤10s 内心跳次数为0,BD正确。
C.从曲线图中可知,当酒精浓度小于0.5%时,曲线是上升的,说明在此浓度范围内随着酒精浓度的增大,水蚤心率是增加后减少,C错误。
故选C。
二、非选择题
21. 显微镜的发明和使用大大开阔了人们的视野,使我们走进了生物的微观世界。同学们利用显微镜做了许多实验,请回答下列问题:
(1)随着技术的发展,显微镜的功能更完善。图乙显示的显微镜在原反光镜的位置换装上照明灯,让显微镜使用过程中的_______________步骤更便捷。
(2)撕取菠菜叶的下表皮制成临时装片,在显微镜下观察到的视野如图丙所示。若将图丙中的气孔移到视野中央,应将装片向_____________移动。为使观察到的物像更加清晰,应调节图甲中的_____________(填序号)。
(3)图丁是观察草履虫时的视野,放置棉花纤维的作用是____________。草履虫与菠菜叶的下表皮细胞相比,不具有_______________(填“细胞壁”或“细胞核”)。
【答案】(1)对光 (2) ①. 上 ②. ②
(3) ①. 限制草履虫的活动范围,便于观察 ②. 细胞壁
【解析】
【分析】1.显微镜的使用步骤:取镜安放、对光、放片、调焦、观察、整理存放。
2.我们在显微镜下看到的物像是上下左右均颠倒的倒像。
【小问1详解】
显微镜的对光步骤是:转动转换器,使低倍物镜对准通光孔;再转动遮光器,把一个较大的光圈对准通光孔;最后转动反光镜,在目镜中看到明亮的圆形视野。所以,图乙显示的显微镜在原反光镜的位置换装上照明灯,让显微镜使用过程中的对光步骤更便捷。
【小问2详解】
我们在显微镜下看到的物像是上下左右均颠倒的物像,所以我们移动玻片标本时,标本移动的方向正好与物像移动的方向相反。物像在视野中央的上方,向上方移动装片,物像会向下方移动到视野的中央。所以,若将图丙中的位于视野上方的气孔移到视野中央,应将装片向上移动。准焦螺旋用于升降镜筒,其中粗准焦螺旋升降镜筒的范围较大;细准焦螺旋的作用是较小幅度的升降镜筒,更重要的作用是能使焦距更准确,调出更加清晰的物像。所以,为使观察到的物像更加清晰,应调节图甲中的②(细准焦螺旋)。
【小问3详解】
图丁中,草履虫生活在水中,靠体表纤毛的摆动,在水中旋转前进运动速度较快,用显微镜观察其结构时,不易看清。放少量棉花纤维,可以限制草履虫的活动范围,减慢它的运动速度,便于观察。植物细胞具有:细胞壁、细胞膜、细胞质、细胞核、线粒体、液泡,绿色植物细胞还有叶绿体。动物细胞基本结构包括:细胞膜、细胞核、细胞质和线粒体。所以,草履虫与菠菜叶的下表皮细胞相比,不具有细胞壁。
22. 某科研小组为探究“甲状腺激素对蝌蚪生长发育的影响”,设计如下实验方案:选取30只大小、生理状态等基本相同的蝌蚪,平均分为甲、乙、丙三组,实验中用等量的饲料饲喂,分别进行以下处理,除变量外,三组蝌蚪的生活条件均相同且适宜。请根据实验,回答下列问题:
(注:甲状腺激素抑制剂能抑制甲状腺激素的合成)
(1)本实验探究的问题是:_________________?
(2)本实验中,设计甲组的目的是______________,甲、乙两组实验的变量是____________。
(3)每组实验选用10只蝌蚪,而不是1只,是为了__________________。
(4)实验结果表明,甲状腺激素能够____________________蝌蚪的发育。
【答案】(1)甲状腺激素对蝌蚪生长发育的有影响吗
(2) ①. 作对照 ②. 甲状腺激素
(3)避免出现偶然性,减少实验误差 (4)促进
【解析】
【分析】1.甲状腺分泌的甲状腺激素(氨基酸衍生物),几乎作用于全身组织细胞,具有促进代谢活动;促进生长发育(包括中枢神经系统的发育),提高神经系统的兴奋性的作用。
2.对照实验是在研究一种条件对研究对象的影响时,所进行的除了这种条件不同外,其他条件都相同的实验,这个不同的条件,就是唯一变量。一般的对实验变量进行处理的,就是实验组,没有对实验变量进行处理的就是对照组。为确保实验组、对照组实验结果的合理性,对影响实验的其他相关因素应设置均处于相同且理想状态,这样做的目的是控制单一变量,便于排除其它因素对实验结果的影响和干扰。
【小问1详解】
本实验探究的是“甲状腺激素对蝌蚪生长发育的影响”。结合题干表格信息可知,本实验探究的问题是:甲状腺激素对蝌蚪生长发育的有影响吗?
【小问2详解】
通常把接受实验变量处理对象组叫实验组,把不接受实验变量处理的对象组叫对照组。所以,本实验中,设计甲组(普通饲料组)的目的是作对照,甲、乙两组实验的唯一不同条件是甲状腺激素,故其变量是甲状腺激素。
【小问3详解】
每组只用少量的实验材料或生物个体做实验不科学,可能因实验材料或生物个体自身原因等偶然性而影响实验结果。因此,每组实验选用10只蝌蚪,而不是1只,是为了避免出现偶然性,减少实验误差。
【小问4详解】
根据实验结果“普通饲料组,发育成正常青蛙;含甲状腺激素的饲料组,提前发育成小型青蛙;含甲状腺激素抑制的饲料组,停止发育”可知,实验结论是:甲状腺激素能够促进蝌蚪的发育。
23. 草莓因其果实色彩鲜艳、酸甜可口而深受大家喜爱,在东北地区被广泛种植。如图为草莓植株及叶片进行部分生理过程模式图,A、B表示生理过程。请回答下列问题:
(1)从生物体结构层次来看,草莓果实属于__________________。
(2)草莓植株生长、细胞分裂等生命活动所需要的能量主要是由图中____________(填字母)所示的生理过程释放的,该生理过程主要发生在细胞的_____________中。
(3)草莓植株的叶片在烈日炎炎下未被灼伤,主要是因为其叶片进行的______________可降低叶片表面温度。
(4)为提高草莓产量,温室种植时可以采用的措施有:_________________。(答出1条即可)。
【答案】(1)器官 (2) ①. B ②. 线粒体
(3)蒸腾作用 (4)光温管控(合理即可)
【解析】
【分析】1器官是由不同的组织按照一定的次序结合在一起构成的.根、茎、叶、花、果实和种子六大器官构成绿色开花植物体。图中A是光合作用、B是呼吸作用。据此答题。
【小问1详解】
草莓是果实,是六大器官之一,也可以从器官的概念上来分析,器官是由不同的组织按照一定的次序联合在一起构成的一个具有一定功能的结构,草莓的外面有果皮,属于保护组织,里面的果肉等部分含丰富的营养物质,属于营养组织等,可见草莓是由不同组织构成的一个器官。
【小问2详解】
细胞利用氧,将有机物分解成二氧化碳和水,并且将储存在有机物中的能量释放出来,供给生命活动的需要,这个过程叫做呼吸作用。呼吸作用的实质是:分机有机物,释放能量,为生物的生命活动提供能量。线粒体:呼吸作用的场所,把有机物中的能量释放出来,为生命活动提供动力,被称为动力车间,是动植物细胞都有的一种能量转换器,是细胞的发动机。因此,草莓植株生长、细胞分裂等生命活动所需要的能量主要是由图中B所示的生理过程释放的,该生理过程主要发生在细胞的线粒体中。
【小问3详解】
蒸腾作用:水分从活的植物体表面以水蒸气状态散失到大气中的过程,叫蒸腾作用。蒸腾作用的主要器官是叶。蒸腾作用的意义:促进了根部对水分的吸收及水和无机盐在体内的运输;降低了植物体尤其是叶片表面的温度,避免被高温灼伤;提高大气湿度,增加降水。因此,草莓植株的叶片在烈日炎炎下未被灼伤,主要是因为其叶片进行的蒸腾作用可降低叶片表面温度。
【小问4详解】
根据草莓喜光爱直射的特点,选择棚向朝阳不遮阴,光照条件好的温室大棚,大棚膜要干净,经常去除灰尘,保证良好的透光率。每亩设25个100W紫外线补光灯,每天早上补光3~4h,对提高产量,降低畸型果有良好效果。
24. 在2022年北京冬奥会上,吉林省18岁小将苏翊鸣夺得单板滑雪男子坡面障碍技巧银牌和大跳台项目金牌。他高难度的动作和空中优美的姿态给观众带来了一场视觉盛宴。图甲为眼球的基本结构示意图,图乙为脑的组成示意图,图丙为呼吸系统的组成示意图。请结合下图回答问题:
(1)观看比赛时,眼球中能够感受光线的刺激并形成物像的结构是图甲中的____________(填序号),视觉形成的部位在图乙中的_______________(填字母)所示区域。
(2)在空中完成高难度动作需要很强的平衡能力。人体协调运动,维持身体平衡的结构是图乙中的__________(填字母)。人体运动除了受到神经系统的调节外,还会受到____________调节的影响。
(3)人体在吸气时,图丙中⑦所示的肌肉处于_______________(填“收缩”或“舒张”)状态,这时空气进入肺,满足运动时对氧气的需要。
【答案】(1) ①. ④ ②. A
(2) ①. B ②. 激素##体液 (3)收缩
【解析】
【分析】分析图可知:甲①虹膜、②晶状体、③角膜、④视网膜;图乙A大脑、B小脑、C脑干;丙⑤气管、⑥肺、⑦膈肌。据此答题。
【小问1详解】
眼球中的视网膜,为一层柔软而透明的膜,紧贴在脉络膜内面,有感受光刺激的作用。视网膜上的感光细胞能够把物体的色彩、亮度等信息转化为神经冲动,故视网膜是视觉感受器。视觉形成的过程是外界物体反射来的光线,经过角膜、房水,由瞳孔进入眼球内部,再经过晶状体和玻璃体的折射作用,在视网膜上能形成清晰的物像,物像刺激了视网膜上的感光细胞,这些感光细胞产生的神经冲动,沿着视神经传到大脑皮层的视觉中枢,就形成视觉。即:角膜→房水→瞳孔→晶状体→玻璃体→视网膜→视神经→大脑皮层(的视觉中枢)。因此, 观看比赛时,眼球中能够感受光线的刺激并形成物像的结构是图甲中的④,视觉形成的部位在图乙中的A所示区域。
【小问2详解】
小脑的主要功能是使运动协调、准确,维持身体的平衡。人的调节方式主要两种:神经调节和激素调节。在人体内,体液调节和神经调节的作用是相互联系、相互影响的,人体在神经---体液的调节下,才能够更好地适应环境的变化。因此,在空中完成高难度动作需要很强的平衡能力。人体协调运动,维持身体平衡的结构是图乙中的B。人体运动除了受到神经系统的调节外,还会受到激素调节的影响。
【小问3详解】
膈肌与肋间肌收缩,引起胸腔前后、左右及上下径均增大,膈肌顶部下降,胸廓的容积扩大,肺随之扩张,造成肺内气压减小,小于外界大气压,外界气体进入肺内,完成吸气。因此,人体在吸气时,图丙中⑦所示的肌肉处于收缩状态,这时空气进入肺,满足运动时对氧气的需要。
25. 2020年以来,德尔塔、拉姆达、奥密克戎……新型冠状病毒一次次“升级装备”向人类发起进攻。做好个人防护和接种新冠疫苗是防控新冠肺炎的主要措施。请回答下列问题:
(1)病毒没有细胞结构,一般由_________外壳和内部的遗传物质组成。
(2)新型冠状病毒的遗传物质易发生改变而产生新的类型,这种变异是_______________(填“可遗传”或“不遗传”)的变异。
(3)接种疫苗能使人体产生抵抗新型冠状病毒的特殊蛋白质,这种蛋白质称______________。
(4)核酸检测和抗原检测是筛查新冠病毒感染者的重要方式,对筛查出的新冠病毒感染者,要进行隔离观察或治疗,这属于传染病预防措施中的_________________。
(5)2022年3月15日,我国新发布的《新型冠状病毒肺炎诊疗方案(试行第九版)》指出:处于医学观察期或临床治疗期的轻型和普通型确诊病例,推荐服用某中成药作为治疗药物,该药品包装盒上印有“OTC”字样,该药属于__________________药。
【答案】(1)蛋白质 (2)可遗传 (3)抗体
(4)控制传染源 (5)非处方
【解析】
【分析】传染病是由病原体引起的,能够在人与人之间或人与动物之间传播的疾病。
控制传染病的措施有三个:控制传染源、切断传播途径、保护易感人群。
【小问1详解】
病毒的结构简单,由蛋白质外壳和内部的遗传物质组成的,没有细胞结构。
【小问2详解】
变异分为可遗传的变异和不可遗传的变异,由遗传物质改变引起的变异是可遗传的变异。
【小问3详解】
新冠疫苗是抗原,接种疫苗后,刺激淋巴细胞,淋巴细胞就会产生一种抵抗该病原体的特殊蛋白质,叫做抗体。
【小问4详解】
控制传染病的措施有三个:控制传染源、切断传播途径、保护易感人群。凡是对病人或怀疑是病人的采取的措施均为控制传染源,如隔离病人等。
【小问5详解】
非处方药(OTC)不需执业医师开具的处方也可以购买,按说明书服用,适用于容易自我诊断、自我治疗的小病。
26. 阅读下列资料,回答问题。
2021年10 月,横跨吉林、黑龙江两省的东北虎豹国家公园正式设立,占地面积约1.46万平方公里,以重点保护野生东北虎、东北豹而命名。目前,吉林省境内共有野生动物4 900余种,野生植物4000余种,包括东北虎(A)、东北豹(B)、金雕(C)、梅花鹿(D)、紫貂(E)、白鹤(F)、史氏蟾蜍(G)、东北红豆杉、长白松等国家重点保护物种。野生东北虎、东北豹数量已由2017年的27只和42只分别增长至50只和60只以上。这些野生动物旗舰物种成为美丽吉林的生态地标,反映了吉林省保护生物多样性、加快生态文明建设的成果。
(1)请写出上述表解中序号对应的内容:①_________;②___________。
(2)资料中划线部分体现了吉林省境内生物种类的多样性,其实质是_____________的多样性。
(3)东北虎、东北豹出生就会吃奶,从行为获得途径来看,这种行为属于____________行为。野生东北虎、东北豹作为生态系统组成成分中的__________,可以促进生态系统的物质循环。
【答案】(1) ①. 胎生 ②. 两栖动物##两栖类
(2)基因##遗传 (3) ①. 先天性 ②. 消费者
【解析】
【分析】1.生物多样性的内涵通常包括三个方面,即生物种类(物种)的多样性、基因(遗传)的多样性和生态系统的多样性。
2.动物行为分为先天性行为和学习行为,先天性行为是指动物一出生就有的一种行为方式,是动物的一种本能,由体内的遗传物质决定的,而学习行为是动物出生后在成长的过程中通过环境因素的影响,由生活经验和“学习”逐渐建立起来的,是在先天性行为的基础上建立的一种新的行为活动,也称为后天性行为。
【小问1详解】
胚胎发育所需的营养由卵黄供给,这样发育过程叫卵生,胚胎发育的营养由母体供给这样的发育过程叫胎生。两栖动物是指幼体生活在水中,用鳃呼吸。成体既能生活在水中,也能生活在潮湿的陆地上,主要用肺呼吸,兼用皮肤呼吸。常见的两栖动物有青蛙、蟾蜍、大鲵和蝾螈等。所以,题图中,①是胎生,②是两栖动物(或两栖类)。
【小问2详解】
生物种类(物种)的多样性是指一定区域内生物种类的丰富性,如我国已知鸟类就有1244种之多,被子植物有3000种。基因(遗传)的多样性是指物种的种内个体或种群间的基因变化,不同物种之间基因组成差别很大,同种生物之间的基因也有差别,每个物种都是一个独特的基因库,基因的多样性决定了生物种类的多样性。所以,资料中划线部分体现了吉林省境内生物种类的多样性,其实质是基因(遗传)的多样性。
【小问3详解】
先天性行为是动物生来就有的,由动物体内的遗传物质所决定的行为,又称为本能,如蜜蜂采蜜、蜘蛛结网、亲鸟育雏等。所以,东北虎、东北豹出生就会吃奶,从行为获得途径来看,这种行为属于先天性行为。消费者是指直接或间接利用生产者所制造的有机物质为食物和能量来源的生物,主要指动物。所以,野生东北虎、东北豹作为生态系统组成成分中的消费者,可以促进生态系统的物质循环。选项
实验名称
实验材料
使用目的
A
酸雨对生物的影响
食醋和清水
配制模拟酸雨
B
制作洋葱鳞片叶内表皮细胞临时装片
清水
避免产生气泡
C
馒头在口腔中的变化
唾液
将麦芽糖分解为葡萄糖
D
绿叶在光下制造有机物
酒精
检验是否产生淀粉
组别
甲
乙
丙
饲喂
普通饲料
含甲状腺激素的饲料
含甲状腺激素抑制的饲料
实验结果
发育成正常青蛙
提前发育成小青型青蛙
停止发育
相关试卷
【全套精品专题】初中通用版学考复习专题精讲 中考生物模拟试题(Word版,含答案):
这是一份【全套精品专题】初中通用版学考复习专题精讲 中考生物模拟试题(Word版,含答案),文件包含精品解析2022年黑龙江省牡丹江鸡西地区朝鲜族学校联合体中考生物真题原卷版docx、精品解析2022年黑龙江省牡丹江鸡西地区朝鲜族学校联合体中考生物真题解析版docx等2份试卷配套教学资源,其中试卷共30页, 欢迎下载使用。
【全套精品专题】初中通用版学考复习专题精讲 中考生物模拟试题(Word版,含答案):
这是一份【全套精品专题】初中通用版学考复习专题精讲 中考生物模拟试题(Word版,含答案),共12页。试卷主要包含了选择题,综合题等内容,欢迎下载使用。
【全套精品专题】初中通用版学考复习专题精讲 中考生物模拟试题(Word版,含答案):
这是一份【全套精品专题】初中通用版学考复习专题精讲 中考生物模拟试题(Word版,含答案),共12页。试卷主要包含了选择题,简答题,实验探究题等内容,欢迎下载使用。

