所属成套资源:首页/个人中心/资料上传 完善专辑属性 专辑属性越详细,可获得的推广曝光与下载越多 专辑名称: 专
【全套精品专题】初中通用版学考复习专题精讲 中考生物模拟试题(Word版,含答案)
展开这是一份【全套精品专题】初中通用版学考复习专题精讲 中考生物模拟试题(Word版,含答案),文件包含精品解析2022年内蒙古呼和浩特市中考生物真题原卷版docx、精品解析2022年内蒙古呼和浩特市中考生物真题解析版docx等2份试卷配套教学资源,其中试卷共31页, 欢迎下载使用。
一、选择题
1. 在生物圈中,动物种类繁多,形态千差万别,它们与人类生活密切相关。下列说法错误的是
A. 鼠妇属于节肢动物,但不是昆虫,它的身体和附肢也分节,体表有外骨骼
B. 华枝睾吸虫背腹扁平,有三个胚层,其幼虫主要寄生人体内
C. 两栖动物中的蟾蜍有大型毒腺,所分泌的毒液能制成中药蟾酥
D. 兔与草食性相适应的结构特点是消化道很长,盲肠特别发达
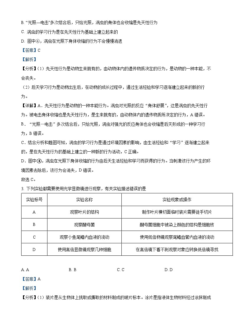
2. 在研究动物行为时,科学家用涡虫进行了有趣的实验,据图判断下列叙述,正确的是
A. 涡虫遇光照身体伸长是先天性行为,被电击身体收缩是学习行为
B. “光照—电击”多次结合后,只给光照,涡虫的身体也会收缩是先天性行为
C. 涡虫的学习行为是在先天性行为基础上建立起来的
D. 图中④,涡虫在光照下身体收缩的行为不会慢慢消退
3. 下列实验都需要使用光学显微镜进行观察,有关实验描述错误的是
A. AB. BC. CD. D
4. 现代细胞生物学的迅速发展,使人类解释生命的能力大大增强。以下有关说法不正确的是
A. 小肠绒毛上皮细胞内有大量的线粒体,为物质运输提供了大量能量
B. 卵细胞体积较大有利于为胚胎早期发育提供所需养料
C. 哺乳动物成熟的红细胞表面积与体积之比相对较大,有利于提高气体交换速率
D. 同一种植物,生长在向阳区的叶绿体比背阴区的叶绿体大且多
5. 如图是六种常见的植物,请据图判断下列说法不正确的是
A. 图中①、②具有而⑤不具有的器官是花和果实
B. 将图中所述六种植物按照结构由简单到复杂的顺序排列:④→⑥→③→⑤→①②
C. ①有两片子叶,其储存营养的结构是胚,②有一片子叶,其储存营养的结构是胚乳
D. ⑥的叶只有一层细胞,它只能生活在阴湿环境中是因为它的根吸水力不强
6. 砂引草是一种在防风固沙中有重要作用的耐盐植物,广布于内蒙古,其特殊结构—泌盐腺,能将体内多余盐分排出。以下关于砂引草的泌盐实验研究过程,说法不正确的是
A. 图a可见幼茎的表皮由一层排列规则且紧密的细胞构成,这群细胞构成保护组织
B. 砂引草叶脉外的维管束、输导组织既可以使植物叶片获得充足的水分稀释盐浓度,同时又为叶肉细胞提供充足水分
C. 随着生长发育的不断进行,收集细胞膨大的比例比分泌细胞大
D. 砂引草盐腺的密度和砂引草对盐渍环境的适应性呈正相关
7. “驿亭三杨树,正当白下门。”杨树是呼和浩特市常见的行道树。下列相关叙述正确的是
A. 白杨树枝条上的枝芽的生长点能不断分裂产生新的芽结构
B. 白杨树上的飞絮里面的黑点是白杨树的果实,其有果皮包被
C. 白杨树生长过程中,吸收的水除部分用于蒸腾作用外,主要用于光合作用等
D. 白杨树可以吸附汽车尾气中的有害物质,降低温室效应
8. 下列是某生物兴趣小组设计的探究光合作用和呼吸作用的四个装置图,有关叙述错误的是
A. AB. BC. CD. D
9. 21世纪是现代生物技术的世纪,大力发展现代生物技术是实现经济和技术跨越式发展的关键之一。根据下图判断下列说法正确的是
A. (一)与(二)过程中的生殖方式都是有性生殖
B. (一)过程中用到转基因技术,这是在细胞水平上的操作
C. (二)中小鼠甲和小鼠乙的遗传物质基本相似,性别可能不同
D. (二)中小鼠乙的器官可以移植给小鼠甲,排异性较小
10. 为阐明脑组织神经元损伤死亡的机制,科研人员制备了大脑中动脉栓塞小鼠模型,对小鼠进行如下手术:颈部切1cm长的切口,插入线栓,阻塞大脑中动脉血流,1h后拔出线栓恢复血流,缝合皮肤。在恢复血流24h后,取脑组织切片进行染色,结果如图1,并检测大脑组织内Sirt3蛋白表达量,结果如图2。下列说法错误的是
A. 神经元由细胞体、树突和轴突构成,细胞体内含有细胞核
B. 对照组小鼠的处理为进行手术操作,插入且不取出线栓
C. 由染色结果可知,小鼠大脑中动脉栓塞模型制备成功
D. 通过培养新的神经元有望修复由于创伤导致受损的脑组织
11. 自然杀伤细胞是一类天然免疫细胞,其不需要抗原的预先刺激,直接通过细胞毒性和释放细胞因子等方式来抵抗病原体或裂解肿瘤细胞。下列有关说法错误的是
A. 自然杀伤细胞受损会导致特异性免疫能力减弱
B. 自然杀伤细胞裂解肿瘤细胞属于清除损伤细胞的功能
C. 自然杀伤细胞在第二道防线起作用
D. 自然杀伤细胞来源于骨髓造血干细胞
12. 下图为喜马拉雅登山队的队员们在为期110天的训练过程中随运动轨迹改变(虚线),红细胞数量变化过程。下列相关叙述错误的是
A. 由于血液中氧含量降低,肾脏上皮细胞分泌的促红细胞生成素会增加并释放到血液中,运送至骨髓,这个过程属于激素调节
B. 氧气通过呼吸系统进入肺泡时,膈肌和肋间肌处于收缩状态
C. 高海拔地区气温寒冷,鼻腔内表面的黏膜中分布着丰富的毛细血管,可以起到湿润空气的作用
D. 回低海拔时,人体红细胞对高海拔的适应性变化会逐渐消失
13. 大熊猫是2022年北京冬奥会吉祥物“冰墩墩”的设计原型。大熊猫进行有性生殖,最初是食肉动物,经过进化,其99%的食物都来源于竹子。下列有关说法错误的是
A. 在环境条件保持稳定的前提下,大熊猫种群不会发生进化
B. 食物的进化降低了大熊猫与其他动物的竞争压力,有利于其生存
C. 有性生殖促进了大熊猫由食肉向食竹方向进化
D. 最初的大熊猫至少是次级消费者,经过进化后的大熊猫是初级消费者和次级消费者
14. 下图表示一对表型正常夫妇原始生殖细胞及其患病儿子体细胞中的①和②、③和④两对染色体,父亲的染色体均为正常结构。儿子患病的原因只与这两对染色体有关。下列叙述正确的是
A. 母亲的③和④两条染色体结构有所差异,可能是一对性染色体
B. 儿子细胞中的①、②、③、④构成了一个染色体组
C. 母亲的②和③染色体之间发生了易位
D. 该对夫妇再生一个不携带异常染色体的女儿的概率是1/4
15. 人与自然是生命共同体,人类必须尊重自然、顺应自然、保护自然。下列说法正确的是
A. 袁隆平院士培育高产杂交水稻是利用了生物多样性的物种多样性的价值
B. 对破坏或污染的环境进行生态修复,可提高生态系统的稳定性
C. 农田生态系统独立完成物质循环,是人与自然和谐共生的特例
D. 生态系统中生物种类越多,食物链越长,能量传递效率越高
二、非选择题
16. 20世纪初叶,美国凯巴伯森林里约生存着4000头鹿,为了保护鹿群,总统罗斯福下令杀狼保鹿。一段时间内鹿群数量猛增,到1924年甚至高达10万头,但病鹿壮鹿杂居,素质日下。庞大的鹿群疯狂啃噬灌木、小树,最后是大树树皮,原本茂盛的森林被一扫而光。森林被毁了,饥饿造成鹿的大量死亡,接着又是疾病流行。到1942年仅存8000头,且多是病弱残鹿。不得已,当地居民又把狼请了回来……请据此分析作答:
(1)写出重新引入狼之后,该森林中的一条食物链:________。
(2)狼吃掉的多是年老、病弱或年幼的鹿,捕捉能力弱的狼也因无法获得食物而被淘汰。狼与鹿都会促进对方发生改变,这种现象在生态学上称为________。
(3)在森林中,狼可依据鹿发出的气味追捕猎物,这体现了信息传递具有________作用。
(4)重新引人狼之后,鹿的种群数量减少,植物和其他植食性动物的种群数量增加。从生态系统结构角度分析,这些变化导致________,使得该森林生态系统的抵抗力稳定性得到恢复。
17. 植物的功能性状是植物生态学领域近年来研究的热点内容之一,比叶面积(简称SLA)是叶片面积与叶片干重的比值,是植物叶性状的一个重要指标。研究人员对淮北相山的5种植物叶片进行叶面积和叶干重的测量和称重,并计算出比叶面积,请据表分析作答:
(1)在测定叶片干重实验中,阻止筛管运输的目的是________,如果处理不当使导管也受阻,叶片将会出现________现象。
(2)已知伴随着植物单位叶面积中干物质含量的增加,叶片厚度相对增加,使得叶片内部的水分向叶片表面扩散的距离或阻力增大,从上表数据分析可以得出________(填植物名称)是最适合生活在相对干旱的环境下,原因是________。
(3)研究还发现,植物的叶面积系数与产量关系密切。叶面积系数(单位土地面积上时叶面积总和)与植物群体光合速率、呼吸速率及干物质积累速率之间的关系如图所示,由图可知:
当叶面积系数小于a时,随叶面积系数增加,群体光合速率和干物质积累速率均________。当叶面积系数超过b时,群体干物质积累速率降低,其原因是________。
18. 人体器官系统协调配合,才能使各项生命活动正常进行。如图为人体部分生理活动的示意图(图中数字Ⅰ−Ⅳ、①−⑤、1−8表示结构,字母A、B、C表示过程),请据图分析作答:
(1)图中结构4适于A过程的特殊结构有________。
(2)心脏为血液循环提供动力,请写出血液流动的途径:________(用文字表示)。主动脉的管壁弹性回缩使暂存的血液继续流向全身各处,保证了血液的连续流动。请写出动脉瓣的功能是________。
(3)呼吸道有骨或软骨作支架,其作用是________。
(4)人体呼吸系统与循环系统之间的生理活动,对于组织细胞生命活动的意义是________。
(5)在肾单位的结构中,既属于泌尿系统又属于循环系统的结构是________(填序号)。
19. 猫有纯色(如黑色、白色等)和色斑的毛色性状。该毛色性状由一组复等位基因①所控制且这组复等位基因遵循孟德尔遗传规律,基因控制性状的关系是A(白色)、A1(大色斑)、A2(小色斑)、A3(纯有色)。猫的毛长性状分为长毛和短毛,由B、b控制。研究人员进行了相关杂交实验,结果如下表所示。请据表分析作答:
注:[①]在种群中,同源染色体的相同位点上,可以存在两种以上的等位基因。
(1)分析第________组杂交结果,可知毛长中________是显性性状。
(2)分析第③组的实验结果可知,F1中小色斑个体的基因型有________种。
(3)上述杂交组合及结果可证明A2对A1是________(填“显性”或“隐性”),A对________是显性。若要验证A对其他的复等位基因也是显性,利用上述实验中的个体进行杂交,写出实验思路并预测结果。________。实验标号
实验名称
实验现象或操作
A
观察叶片结构
制作叶片横切面临时装片需要徒手切片
B
观察酵母菌
酵母菌细胞中被染上颜色的结构是细胞核
C
观察小鱼尾鳍内血液的流动
使用低倍物镜观察尾鳍血管内血液的流动
D
使用高倍显微镜观察几种细胞
在高倍镜下看不到观察对象应转换低倍镜寻找
A.探究光强度对光合作用速率的影响
B.该实验需要其他植物作对照实验
C.验证绿叶在光下释放氧气
D.澄清石灰水变浑浊
物种
扁担木
柘树
构树
牡荆
酸枣
SLA平均值(m2/kg)
24.69
30.50
16.97
22.06
20.83
组别
F1表现型及比例
杂交亲本组合
小色斑短毛
小色斑长毛
纯有色短毛
纯有色长毛
白色短毛
白色长毛
大色斑短毛
①
白色短毛×白色短毛
25%
75%
②
白色长毛×纯有色长毛
50%
50%
③
小色斑短毛×大色斑长毛
25%
25%
50%
④
小色斑短毛×小色斑短毛
?
?
?
6.25%
相关试卷
这是一份【全套精品专题】初中通用版学考复习专题精讲 中考生物模拟试题(Word版,含答案),文件包含精品解析2022年江苏省常州市初中生物结业会考生物试题原卷版docx、精品解析2022年江苏省常州市初中生物结业会考生物试题解析版docx等2份试卷配套教学资源,其中试卷共30页, 欢迎下载使用。
这是一份【全套精品专题】初中通用版学考复习专题精讲 中考生物模拟试题(Word版,含答案),文件包含精品解析2022年湖南省衡阳市中考生物真题原卷版docx、精品解析2022年湖南省衡阳市中考生物真题解析版docx等2份试卷配套教学资源,其中试卷共36页, 欢迎下载使用。
这是一份【全套精品专题】初中通用版学考复习专题精讲 中考生物模拟试题(Word版,含答案),文件包含精品解析2022年黑龙江省绥化市中考生物真题原卷版docx、精品解析2022年黑龙江省绥化市中考生物真题解析版docx等2份试卷配套教学资源,其中试卷共28页, 欢迎下载使用。

