所属成套资源:首页/个人中心/资料上传 完善专辑属性 专辑属性越详细,可获得的推广曝光与下载越多 专辑名称: 专
【全套精品专题】初中通用版学考复习专题精讲 中考生物模拟试题(Word版,含答案)
展开这是一份【全套精品专题】初中通用版学考复习专题精讲 中考生物模拟试题(Word版,含答案),文件包含精品解析2022年辽宁省营口市中考生物真题原卷版docx、精品解析2022年辽宁省营口市中考生物真题解析版docx等2份试卷配套教学资源,其中试卷共28页, 欢迎下载使用。
一、单项选择题(本题共15个小题,每小题1分,共15分)
1. 生物课上小华同学在用显微镜观察玻片标本时,视野有些暗,他该如何进行调节
A. 用平面镜 大光圈B. 用平面镜 小光圈
C. 用凹面镜 大光圈D. 用凹面镜 小光圈
【答案】C
【解析】
【分析】调节光线强弱的结构有光圈和反光镜。当光线较强时,选用小光圈和平面镜,当光线较弱时,选用大光圈和凹面镜。
【详解】在显微镜的结构中,遮光器可以调节光线的强弱,上有大小光圈,当外界光线较暗时使用大光圈,当外界光线较亮时使用小光圈。反光镜能反射光线,上有平面镜和凹面镜两个面,当外界光线较强时使用平面镜,当外界光线较弱时使用凹面镜。所以在显微镜对光时,如果所看到的视野较暗,应该调节光圈和反光镜,选择大光圈和凹面镜。
故选C。
2. 如图是某生态系统示意图,下列相关叙述正确的是
A. 生态系统中的能量最终来自②
B. ②→③→④→⑤构成一条食物链
C. 生态系统是由生产者、消费者、分解者组成
D. 若有毒物质进入生态系统,④体内积累毒素最多
【答案】D
【解析】
【分析】图中的①阳光,②生产者,③初级消费者,④次级消费者,⑤分解者。
【详解】A.生态系统中的能量最终来自①太阳能,A错误。
B.②生产者→③初级消费者→④次级消费者构成一条食物链, 不包含⑤分解者,B错误。
C.生态系统是由生产者、消费者、分解者和非生物成分组成,C错误。
D.有毒物质可以沿着食物链不断积累,图中的食物链中④次级消费者体内积累的有毒物质最多,D正确。
故选D。
3. 菠菜细胞控制物质进出的结构是( )
A. 细胞膜B. 细胞壁C. 细胞质D. 细胞核
【答案】A
【解析】
【分析】细胞膜将细胞与外界环境分开,起到保护的作用。同时,细胞膜具有进行物质交换的功能。
【详解】A.细胞膜具有保护和控制物质进出的功能,A符合题意。
B.细胞壁起保护和支持细胞的作用,B不符合题意。
C.细胞质是细胞膜以内,细胞核以外的部分,是进行新陈代谢的主要场所,C不符合题意。
D.细胞核是控制中心,D不符合题意。
故选A。
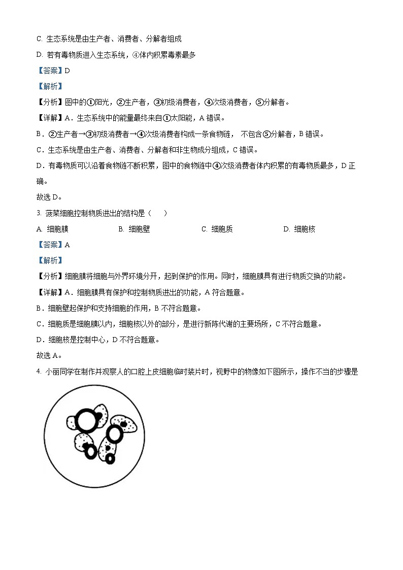
4. 小丽同学在制作并观察人的口腔上皮细胞临时装片时,视野中的物像如下图所示,操作不当的步骤是
A. 滴加生理盐水
B. 轻刮口腔内侧壁
C. 盖盖玻片
D. 滴加稀碘液
【答案】C
【解析】
【分析】制作临时装片观察人的口腔上皮细胞,实验步骤包括:擦、滴、刮、涂、盖、染。
【详解】A.在制作人的口腔上皮细胞临时装片实验中,用滴管向载玻片中央滴加的液体是生理盐水,目的是维持细胞的原有形状,便于观察,A不符合题意。
B.制作人的口腔上皮细胞临时装片实验中,先漱口除去口腔中的食物残渣,再用牙签轻刮口腔壁,取实验材料,B不符合题意。
C.盖盖玻片是,用镊子夹起盖玻片,使它的一边先接触载玻片上的水滴,然后缓缓地盖在水滴上,目的是避免盖玻片下出现气泡。视野中的物像出现了气泡,是由于盖盖玻片操作不当引起的,C符合题意。
D.细胞核里有染色体,容易被碱性染料染成深色,因此,滴加稀碘液,可以使细胞核更容易观察,D不符合题意。
故选C。
5. 下列关于细胞生长、分裂和分化叙述正确的是
A. 细胞分裂过程中,染色体的变化最明显
B. 细胞生长使细胞数目增多
C. 动物细胞和植物细胞分裂的过程相同
D. 细胞分化导致细胞内的遗传物质发生变化
【答案】A
【解析】
【分析】(1)细胞分裂就是一个细胞分成两个细胞的过程,细胞分裂使细胞数目增多。
(2)细胞分化是指细胞在生长过程中细胞的形态、结构和功能发生变化的过程,细胞分化形成了不同的组织,如动物的肌肉组织、上皮组织、神经组织和结缔组织,植物的保护组织、营养组织、分生组织和输导组织。
(3)新分裂产生的细胞体积很小,需要不断从周围环境中吸收营养物质,并且转变成组成自身的物质,体积逐渐增大,这就是细胞的生长。
【详解】A.细胞分裂是指一个细胞分成两个细胞。细胞分裂的结果是使细胞的数量增多,细胞分裂时,染色体的变化是明显;染色体的数量在细胞分裂时已经加倍,在细胞分裂过程中,染色体分成完全相同的两份,分别进入两个新细胞中,A正确。
B.细胞生长是指构成生物体的细胞要不断从周围环境中吸收营养物质,并且转变成组成自身的物质,体积会由小变大;细胞分裂使细胞数目增多,B错误。
C.细胞分裂时,细胞核先一个分成两个,随后细胞质分成两份,每份各含有一个细胞核,植物细胞会在原来的细胞中央,形成新的细胞膜和细胞壁,于是,一个细胞就分裂成两个细胞;若是动物细胞,细胞膜从细胞的中部向内凹陷,缢裂为两个细胞,由此可知,动物细胞和植物细胞的分裂过程不完全相同,C错误。
D.细胞的分化是指在正常的情况下,经过细胞分裂产生的新细胞,在遗传物质的作用下,其形态结构、功能随着细胞的生长出现了差异,其结果是产生了不同的组织,所以细胞分化不会导致细胞中的遗传物质发生改变,D错误。
故选A。
6. 多细胞生物体具有一定的结构层次。下列相关叙述正确的是
A. 人的消化道上皮属于保护组织B. 苹果比小猫多了系统这个层次
C. 桃的果肉属于器官D. 一株小麦在结构层次上属于植物体
【答案】D
【解析】
【分析】植物体结构层次从微观到宏观依次是:细胞→组织→器官→植物体;动物体的结构层次是:细胞→组织→器官→系统→动物体。
【详解】A.人的消化道上皮属于上皮组织,A错误。
B.苹果是植物,猫是动物,苹果比小猫少了系统这个层次,B错误。
C.桃的果肉属于薄壁(营养)组织,C错误。
D.植物体的结构层次是:细胞→组织→器官→植物体。一株小麦在结构层次上属于植物体,D正确。
故选D。
7. 某校学生在参加“种植试验田”的劳动实践过程中,逐渐积累了一些经验,其中不正确的是
A. 移栽时剪掉部分枝叶是为了减弱蒸腾作用
B. 播种前翻耕土地是为了抑制种子的呼吸作用
C. 植株生长时,适当增加光照强度可以促进光合作用
D. 大雨过后,试验田被淹要及时排涝是为了促进呼吸作用
【答案】B
【解析】
【分析】绿色植物通过叶绿体,利用光能,把二氧化碳和水转化成储存能量的有机物,并且释放出氧气的过程,叫做光合作用;细胞利用氧,将有机物分解成二氧化碳和水,并且将储存在有机物中的能量释放出来,供给生命活动的需要的过程叫做呼吸作用。蒸腾作用是指植物体内的水分通过叶片的气孔以水蒸气的形式散发到大气中去的一个过程。
【详解】A.蒸腾作用是指植物体内的水分通过叶片的气孔以水蒸气的形式散发到大气中去的一个过程,叶片的气孔是水蒸气外出的门户,可见叶片是蒸腾作用的主要部位。移栽植物的根系或多或少的会有一定的破坏,吸水的能力会降低,因此在移栽植物时,往往要剪掉大量的枝叶,以降低蒸腾作用,减少水分的散失,避免移栽植物出现萎蔫现象,提高移栽植物的成活率,A正确。
B.播种前要对土壤进行翻耕,是因为种子萌发需要充足的空气,B错误。
C.绿色植物利用光提供的能量,在叶绿体中把二氧化碳和水合成了淀粉等有机物,并且把光能转化成化学能,储存在有机物中,这个过程就叫光合作用。所以光照时间越长,植物光合作用的时间就越长,C正确。
D.植物根的呼吸作用需要的氧气,来自空气中,所以田间及时排涝,有利于根的呼吸,促进根的生长,D正确。
故选B。
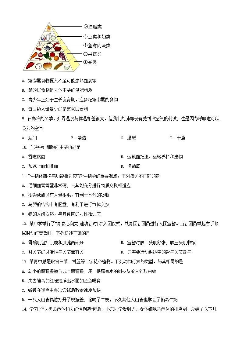
8. 我国的营养学家将食物分为五类,提倡城乡居民每天均衡地吃这五类食物,以避免营养不良或营养过剩。下图为中国居民的“平衡膳食宝塔”,有关叙述正确的是
A. 第②层食物摄入不足可能患坏血病等
B. 第⑤层食物是人体主要的供能物质
C. 青少年正处于生长发育期,应多吃第①层的食物
D. 每日摄入量最少的是第④层食物
【答案】A
【解析】
【分析】合理膳食是能够满足人体对营养物质和能量需要的膳食,这种膳食所含的各种营养物质的比例合适、互相搭配合理,利于人体的生长发育。在“平衡膳食宝塔”中,底层的食物需要量多,越往上需要量越少,最顶端需要量最少,由下往上第①层为谷类,主要提供淀粉等糖类;第②层为果蔬类,主要提供维生素;第③层为鱼禽肉蛋类食物;第④层为豆类和奶类,③④层主要提供蛋白质;第⑤层为油脂类,能提供脂肪。
【详解】A.②层食物中含有丰富的维生素C,摄入不足可能会患坏血病等,A正确。
B.第⑤层食物是油脂类,糖类才是人体主要的供能物质,B错误。
C.①层食物是谷类,处在生长发育阶段的青少年应多吃一些第③④层富含蛋白质的食物,C错误。
D.⑤层是油脂类,每日摄入量最少的应该是第⑤层食物,D错误。
故选A。
9. 在寒冷的冬季,外界温度与体温相差很大,但我们的肺却没有受到冷空气的刺激,这是因为呼吸道可以 吸入的空气
A. 湿润B. 清洁C. 温暖D. 干燥
【答案】C
【解析】
【分析】呼吸系统包括呼吸道和肺。呼吸道由鼻、咽、喉、气管、支气管组成,肺是气体交换的场所。
【详解】呼吸系统包括呼吸道和肺。呼吸道由鼻、咽、喉、气管、支气管组成,肺是气体交换的场所。鼻粘膜中含有丰富的毛细血管,当寒冷的气体经过其表面的,会被加热,所以呼吸道可以使吸入的空气变的温暖。
故选C。
10. 血液中红细胞的主要功能是
A. 吞噬病菌B. 运载血细胞、运输养料和废物
C. 加速止血和凝血D. 运输氧
【答案】D
【解析】
【分析】血液包括血浆和血细胞,血细胞包括红细胞、白细胞和血小板。
【详解】红细胞的功能主要是运输氧气,还可以运输部分二氧化碳。白细胞能吞噬发炎部位的病菌,具有防御和保护的作用。血小板具有止血和加速凝血的作用。血浆中含有大量的水,还含有血浆蛋白、葡萄糖、氨基酸、无机盐等,能运载血细胞,运输营养物质和废物。
故选D。
11. “生物体结构与功能相适应”是生物学的重要观点。下列叙述不正确的是
A. 毛细血管管壁非常薄,与其能充分进行物质交换相适应
B. 根尖成熟区有大量根毛,有利于水分的吸收
C. 鸟卵的结构中有胚盘,有利于进行气体交换
D. 狼的犬齿发达,与其食肉的习性相适应
【答案】C
【解析】
【分析】生物体的结构和功能都是相适应的,动物的身体结构与其生活环境、运动方式也都是相适应的。
【详解】A.毛细血管管壁非常薄,有利于血液和组织细胞之间进行物质交换,A正确。
B.根尖成熟区形成大量根毛,增加了根吸收水分的表面积,B正确。
C.鸟卵的结构中有胚盘,胚盘含有细胞核,是发育成雏鸟的结构。鸟类的结构中气室含有空气,可以为鸟卵的发育提供氧气,C错误。
D.狼的牙齿分为臼齿、犬齿、门齿,犬齿尖,锋利,可用于撕裂食物,这与其吃肉的生活习性相适应,D正确。
故选C。
12. 某中学举行了“青春心向党 建功新时代”入团仪式,共青团新团员进行入团宣誓。当新团员举起右手做屈肘动作宣誓时,下列叙述正确的是
A. 骨骼肌包括肌腹和肌腱两部分B. 宣誓时肱二头肌舒张,肱三头肌收缩
C. 肘关节的灵活性与关节囊有关D. 只需要运动系统中的骨与关节参与
【答案】A
【解析】
【分析】本题主要考查动物的运动的相关知识。
【详解】A.每块骨骼肌都是由肌腱和肌腹两部分组成的,肌腱是指肌肉两端较细的呈乳白色的部分(结缔组织),肌腹是指肌肉中间较粗的部分(肌肉组织),A正确。
B.屈肘时,肱二头肌收缩,肱三头肌舒张;伸肘时,肱二头肌舒张,肱三头肌收缩,B错误
C.关节软骨可以减少骨与骨之间的摩擦,关节腔内还有滑液,使关节灵活自如;关节囊里面和外面都有坚韧的韧带,使关节牢固,C错误。
D.人体完成一个运动都要有神经系统的调节,有骨、骨骼肌、关节的共同参与,多组肌肉的协调作用,才能完成,D错误。
故选A。
13. 菜青虫总是取食白菜、甘蓝等十字花科植物。下列动物行为的类型,与其相同的是
A. 幼小的黑猩猩模仿成年黑猩猩,用一根蘸有水的树枝从蚁穴钓取白蚁
B. 失去雏鸟的红雀给浮出水面的金鱼喂食
C. 蚯蚓在迷宫中多次尝试后取食速度加快
D. 一只大山雀偶然打开了奶瓶盖,偷喝了牛奶,不久其他大山雀也学会了偷喝牛奶
【答案】B
【解析】
【分析】菜青虫总是取食白菜甘蓝等十字花科的植物,动物一出生就有的一种行为方式,由体内的遗传物质决定的,是先天性行为。
【详解】A幼小的黑猩猩模仿成年黑猩猩,用一根蘸有水的树枝从蚁穴钓取白蚁,C蚯蚓在迷宫中多次尝试后取食速度加快,D一只大山雀偶然打开了奶瓶盖,偷喝了牛奶,不久其他大山雀也学会了偷喝牛奶,这些行为都是是动物出生后在成长的过程中通过生活经验和学习逐渐建立起来的,属于学习行为,ACD不符合题意;B失去雏鸟的红雀给浮出水面的金鱼喂食是红雀生来就有的,不学就会的,由体内的遗传物质所决定的先天性行为,B符合题意。
故选B。
14. 学习了“人类染色体和人的性别遗传”后,小东同学看到男、女体细胞染色体的排序图,总结了以下几种观点,其中叙述正确的是
A. 乙产生的生殖细胞的染色体组成为X或Y
B. 甲的体细胞有23条染色体
C. 细胞内的染色体是由蛋白质和基因组成
D. 若甲和乙是一对夫妇,甲的卵细胞与乙含Y染色体的精子结合,后代为男性
【答案】D
【解析】
【分析】人体细胞内有23对染色体,包括22对常染色体和一对性染色体;性染色体包括:X染色体和Y染色体;男性的性染色体是XY,女性的性染色体是XX。
【详解】A.男性的性染色体是XY,女性的性染色体是XX;Y染色体与X染色体在形态上有很明显的区别:X染色体较大,Y染色体较小;从染色体图中可以看出甲人的第23对性染色体是XX,因此图示中甲为女性的染色体。乙人的第23对性染色体是XY,因此图示中乙为男性的染色体,乙产生的生殖细胞的染色体组成22条+X或22条+Y,A错误。
B.甲的体细胞有23对染色体,B错误。
C.染色体主要由DNA和蛋白质两种物质组成的,C错误。
D.人的性别遗传过程如图:
从性别遗传图解看出,如果是含有Y染色体的精子与卵细胞结合,那么这个受精卵就发育成男孩。因此“若甲、乙是一对夫妇”,则甲产生的卵细胞与乙产生的含有Y染色体的精子结合,所生后代的性别表现为男性,D正确。
故选D。
15. 下列叙述中,符合达尔文自然选择学说是
A. 为了适应污染的环境,桦尺蛾的体色由浅色变成深色
B. 经常刮大风的海岛上,无翅昆虫特别多是由于有翅昆虫大量迁出
C. 草地里的昆虫多是绿色的,昆虫的这种保护色是自然选择的结果
D. 长期使用某种农药防治害虫,农药使害虫发生了抵抗农药的变异
【答案】C
【解析】
【分析】达尔文认为,在生存斗争中,具有有利变异的个体,容易在生存斗争中获胜而生存下去。反之,具有不利变异的个体,则容易在生存斗争中失败而死亡。这就是说,凡是生存下来的生物都是适应环境的,而被淘汰的生物都是对环境不适应的,这就是适者生存。
【详解】A.是污染的环境对桦尺蛾的体色进行了选择,而不是为了适应污染的环境,桦尺蛾的体色变成了灰色,错误。
B.经常刮大风的海岛上,长翅昆虫少,无翅昆虫却很多这是自然选择的结果,不是由于有翅昆虫大量迁出,错误。
C.达尔文把在生存斗争中,适者生存、不适者被淘汰的过程叫自然选择,草地里的昆虫多是绿色的,昆虫的这种保护色是自然选择的结果,正确。
D.长期使用某种农药防治害虫,农药选择了害虫中能抵抗农药的变异,不符合达尔文自然选择学说,错误。
故选C。
二、非选择题
16. 植物、动物和微生物等无数生物,在呼吸过程中吸收氧气和呼出二氧化碳,工厂中燃烧各种燃料,也大量地消耗氧气排出二氧化碳。但是大气中的二氧化碳和氧气为什么能维持相对稳定呢?于是某生物兴趣小组提出:二氧化碳是光合作用必需的原料吗?为此,他们制订了以下实验方案。(注:氢氧化钠溶液能吸收二氧化碳)
(a)先将盆栽天竺葵放在暗室中“饥饿”处理,消耗掉叶片内贮藏的有机物,此过程绿色植物进行的是 作用。
(b)如上图所示,剪取大小、生长状态等都相同的两枝条分别插入盛有清水的烧杯中。装置甲烧杯放入盛有氢氧化钠溶液的水槽内,装置乙烧杯放入盛有等量清水的水槽内,将两套实验装置分别套上透明玻璃罩。
(c)将两套装置同时放在阳光下照射几小时。
(d)分别取下甲、乙两组叶片,放在盛有酒精的烧杯中,水浴加热,使叶绿素溶解在酒精中,叶片变成黄白色。
(e)用清水漂洗叶片,分别滴加几滴碘液。稍停片刻,用清水冲掉碘液,检测有无葡萄糖生成的蓝色出现。
请根据以上内容回答问题:
(1)兴趣小组同学作出的假设是_______________。
(2)本实验中,实验变量是_______________。
(3)a过程填写的内容是_______________。
(4)在实验方案中有一处错误,请改正_______________。
(5)若甲组叶片不变蓝,乙组叶片变蓝,则说明二氧化碳是光合作用必需的原料,可见绿色植物在维持生物圈碳—氧平衡中起了重要作用。如果二氧化碳等气体的排放量不断增加,会导致温室效应增强,全球气候变暖。作为中学生,我们应该怎样做才能有助于减缓温室效应?_______________。(请提出一条合理建议)
【答案】(1)二氧化碳是光合作用必需的原料
(2)二氧化碳 (3)呼吸
(4)将e步骤中葡萄糖改为淀粉
(5)节约用水用电、绿色出行、保护植被、植树造林等
【解析】
【分析】对照实验:在探究某种条件对研究对象的影响时,对研究对象进行的除了该条件不同以外,其他条件都相同的实验。根据变量设置一组对照实验,使实验结果具有说服力。一般来说,对实验变量进行处理的,就是实验组。没有处理的就是对照组。此题考查二氧化碳是光合作用的必需原料的实验的设计能力,以及对实验结果的分析和归纳能力。
【小问1详解】
科学探究过程包括提出问题、作出假设、制定计划、实施计划、得出结论、表达交流等。假设是对问题的一种可能的解释,作出假设需要根据已有的知识和经验,本实验兴趣小组同学作出的假设应是:二氧化碳是光合作用必需的原料。
【小问2详解】
一般来说,对实验变量进行处理的,就是实验组。没有处理的就是对照组。对照实验具有变量的唯一性,甲装置中有氢氧化钠吸收二氧化碳,乙装置的清水不吸收二氧化碳,即本实验中,实验变量是二氧化碳。
【小问3详解】
a.先将盆栽天竺葵放在暗室中“饥饿”处理,消耗掉叶片内贮藏的有机物,此过程绿色植物进行的是呼吸作用,无光,不能进行光合作用。
【小问4详解】
淀粉具有遇碘变蓝的特性,因此用清水漂洗叶片,分别滴加几滴碘液。稍停片刻,用清水冲掉碘液,检测有无淀粉生成的蓝色出现,而不是有无葡萄糖生成。
【小问5详解】
温室效应使气候转变;地球上的病虫害增加;温室效应可使史前致命病毒威胁人类;海平面上升;气候反常,海洋风暴增多;土地干旱,沙漠化面积增大。所以作为中学生,我们应该节约用水用电、绿色出行、保护植被、植树造林等,每个人都应该积极地加入环境保护的行列。
17. 下图是绿色开花植物的种子、幼苗、花和果实示意图,请据图回答问题:
(1)种子中最重要的结构是胚,它由图甲中的____(填序号)组成的。图乙中的⑥是由图甲中的②________发育来的。
(2)种子萌发需要的环境条件是一定的水分、适宜的温度和______。
(3)花的主要结构是_______。图丁中的⑬是由图丙中的[___]发育来的。
(4)种子中的有机物是绿叶通过光合作用制造的,光合作用的场所是_______,制造的有机物通过_______(填“导管”或“筛管”)运输到子叶中储存起来。
【答案】(1) ①. ①②③④(顺序可颠倒) ②. 胚芽
(2)充足的空气##充足的氧气
(3) ①. 花蕊(或雄蕊和雌蕊,少写一个不给分) ②. ⑪
(4) ①. 叶绿体 ②. 筛管
【解析】
【分析】甲图中①胚轴,②胚芽,③胚根,④子叶,⑤种皮。
乙图中⑥是叶,⑦是茎。
丙图中⑧是柱头,⑨是花柱,⑩是子房,⑪是胚珠。
丁图中⑫是果皮,⑬是种子。
【小问1详解】
种子的主要结构是胚,包括①胚轴,②胚芽,③胚根,④子叶四部分。其中③胚根发育成根,②胚芽发育成茎和⑥叶。
【小问2详解】
种子萌发的条件: ①环境条件适宜的温度、一定的水分、充足的空气; ②自身条件:胚是活的、发育成熟且完整的胚、足够的营养储备、不在休眠期。特别提醒:阳光、土壤不是种子萌发的条件
【小问3详解】
花的最主要结构是雄蕊和雌蕊,丙图中⑧是柱头,⑨是花柱,⑩是子房构成雌蕊,花药和花丝构成雄蕊。绿色开花植物要形成果实和种子,必须经过传粉和受精。受精作用完成后,子房继续发育成果实,其中子房壁发育成果皮,⑪胚珠发育成⑬种子,受精卵发育成种子的胚,受精极核发育成胚乳。
【小问4详解】
光合作用是指绿色植物利用光能在叶绿体里把二氧化碳和水合成有机物,并储存能量,释放氧气的过程;茎中有输导组织,输导组织包括运输水和无机盐的导管和运输有机物的筛管。由此可知,绿色植物进行光合作用的场所是叶绿体,光合作用制造的有机物通过筛管运输到其他部位,有机物能为其他生命活动提供能量。
18. 北京冬奥会、冬残奥会已成为人们难忘的共同回忆。世界各地运动员齐聚五环旗下,相互尊重、彼此激励、突破极限,完美演绎了“更高、更快、更强——更团结”的奥林匹克格言。在比赛中运动员身体的各个系统相互联系、相互协调,共同完成各项生命活动。请据图回答问题:(图中序号①~⑦表示结构,字母表示生理过程)
(1)组委会为运动员准备了营养配餐,以适合不同运动员的口味和营养需求。食物中的淀粉在消化道中最终被分解为葡萄糖,在小肠中参与该过程的消化液有胰液和______。葡萄糖进入循环系统的过程A是______,随血液首先进入心脏的[___]。
(2)运动员经过激烈的比赛,呼吸急促以满足机体对氧气的需求,氧气由肺泡进入血液共穿过________层细胞,此时血液变成含氧丰富的________血。
(3)运动员组织细胞产生的部分代谢废物进入肾脏以后,经过肾小球和肾小囊内壁的过滤作用和[___]的重吸收作用,形成尿液排出体外。
【答案】(1) ①. 肠液 ②. 吸收 ③. ②
(2) ①. 两##2##二 ②. 动脉
(3)⑦
【解析】
【分析】图中:A代表吸收过程,①左心房,②右心房,③左心室,④右心室,⑤肾小囊,⑥肾小球,⑦肾小管。
【小问1详解】
淀粉的消化是从口腔开始的,淀粉在唾液的作用下进行初步消化后进入小肠,小肠里的胰液和肠液含有消化糖类的酶,在这些酶的作用下,淀粉被彻底消化为葡萄糖,淀粉在小肠内被彻底消化为葡萄糖,然后通过消化道壁进入循环系统,葡萄糖进入循环系统的过程A是吸收;淀粉消化后的最终产物葡萄糖,首先从小肠处进入小肠处的毛细血管,然后经肠静脉、下腔静脉进入心脏的②右心房。
【小问2详解】
氧气进入肺泡后,肺泡中的氧气透过肺泡壁和毛细血管壁进入血液,而肺泡壁和毛细血管壁都是一层扁平的上皮细胞,由此可知,氧气由肺泡进入血液共穿过2层细胞;血液流经肺泡外的毛细血管时,由于肺泡内氧气的浓度比血液中的高,二氧化碳的浓度比血液中的低,因此,氧气由肺泡扩散到血液里,二氧化碳由血液扩散到肺泡里,这样血液就由静脉血变成了动脉血。
【小问3详解】
尿的形成要经过肾小球的滤过和⑦肾小管的重吸收作用,当血液流经肾小球时,除了血细胞和大分子的蛋白质外,其他的如水、无机盐、尿素、葡萄糖会滤过到肾小囊腔形成原尿,当原尿流经肾小管时,其中大部分水、部分无机盐和全部的葡萄糖被重新吸收回血液,而剩下的如尿素、一部分无机盐和水等由肾小管流出形成尿液。
19. “太极拳”是中华民族传统健身项目,吸引了很多健身爱好者。图甲和图乙是与此健身活动相关的部分结构示意图。请据图回答问题:
(1)健身爱好者在打太极拳时,协调运动、维持身体平衡的结构是图甲中的______。
(2)在教练的带领下,随着舒缓的音乐,健身爱好者慢慢进入了练习状态,从教练身上反射来的光线到达爱好者的眼球,首先经过图乙中①______的折射,在[___]上成像,并最终在图甲中的______形成视觉。
(3)健身爱好者跟随教练的指令打出一套完整的太极拳,完成此反射的结构基础是_______,从反射的类型来看,此反射属于_______反射。
【答案】(1)小脑 (2) ①. 晶状体 ②. ③ ③. 大脑(或大脑皮层、大脑皮层视觉中枢、大脑的特定(一定)区域、大脑皮层的特定(一定)区域、视觉中枢)
(3) ①. 反射弧 ②. 复杂##条件
【解析】
【分析】(1)小脑的功能是使运动协调、准确,维持身体平衡。
(2)人体视觉的形成过程:外界物体反射来的光线,经过角膜、房水,由瞳孔进入眼球内部,经过晶状体和玻璃体的折射作用,在视网膜上能形成清晰的物像,视网膜上有感光细胞,能接受光的刺激产生神经冲动,通过视神经传到大脑的特定区域,才能形成视觉。
(3)人体的血液循环可分为体循环和肺循环两条途径。其中体循环的路线是:左心室→主动脉→各级动脉→身体各部分的毛细血管网→各级静脉→上、下腔静脉→右心房;肺循环的路线是:右心室→肺动脉→肺部毛细血管→肺静脉→左心房。
图中:①晶状体,②虹膜,③视网膜,④玻璃体。
【小问1详解】
小脑的功能是使运动协调、准确,维持身体平衡,因此,健身爱好者在打太极拳时,协调运动,维持身体平衡的结构是图甲中的小脑。
【小问2详解】
外界物体反射来的光线,经过角膜、房水,由瞳孔进入眼球内部,再经过图乙中①晶状体和玻璃体的折射作用,在③视网膜上能形成清晰的物像,物像刺激了视网膜上的感光细胞,这些感光细胞产生的神经冲动沿着视神经传到大脑皮层的视觉中枢,就形成视觉。因此从教练身上反射来的光线到达爱好者的眼球,首先经过图乙中①晶状体的折射,在[③]上成像,并最终在图甲中的大脑形成视觉。
【小问3详解】
神经调节的基本方式是反射,反射活动的结构基础称为反射弧,包括感受器、传入神经、神经中枢、传出神经和效应器五个部分,因此健身爱好者跟随教练的指令打出一套完整的太极拳,完成此反射的结构基础是反射弧;健身爱好者跟随教练的指令打拳,用到了听觉中枢,运动中枢等,这些神经中枢在大脑皮质,因此属于条件反射。
20. 袁隆平是世界上第一个成功利用水稻杂交优势的科学家,他被授予“共和国勋章”,他研究的海水稻(耐盐碱水稻),普遍生长在海边滩涂地区,具有抗旱、抗倒伏、抗盐碱等特点。其稻壳顶端有的有芒,有的没有芒。无芒有利于收割、脱粒及稻谷的加工。请根据表格回答下列问题:
(1)子代水稻与亲代水稻稻壳顶端不同,这种现象在遗传学上称_________。
(2)根据_______组数据,可推断出________是隐性性状。请写出丙组亲代的基因组成______(用A、a分别表示显性基因和隐性基因),其后代为有芒的概率是_______。
(3)科学家运用上述杂交方法培育出无芒水稻,是________(填“可遗传”或“不可遗传”)的变异。
【答案】(1)变异 (2) ①. 乙 ②. 无芒 ③. Aa、aa(aa、Aa;Aa和aa;aa和Aa) ④. 50%(1/2、二分之一、百分之五十)
(3)可遗传
【解析】
【分析】(1)在一对相对性状的遗传过程中,子代个体出现了亲代没有的性状,则亲代个体表现的性状是显性性状,子代新出现的性状一定是隐性性状,由一对隐性基因控制。
(2)在一对相对性状遗传过程中,亲代有2种性状,而子代只有一种性状,子代表现的性状是显性性状,在子代中没有出现的是隐性性状,亲代的基因组成是纯合体。
(3)生物的性状是由一对基因控制的,当控制某种性状的一对基因都是显性或一个是显性、一个是隐性时,生物体表现出显性基因控制的性状;当控制某种性状的基因都是隐性时,隐性基因控制的性状才会表现出来。
【小问1详解】
变异是指亲代与子代之间以及子代个体之间的差异。因此,子代水稻与亲代水稻稻壳顶端不同,这种现象在遗传学上称为变异。
【小问2详解】
由分析可知,在一对相对性状的遗传过程中,子代个体出现了亲代没有的性状,则亲代个体表现的性状是显性性状,子代新出现的性状一定是隐性性状,由一对隐性基因控制。表格中,乙组亲本性状有芒×有芒,子代性状中出现了无芒,由此可知,有芒是显性性状,无芒是隐性性状;用A表示显性基因,a表示隐性基因,则有芒的基因组成是AA或Aa,无芒的基因组成是aa,亲代有芒遗传给子代无芒(aa)的基因一定是a,因此丙组中亲代有芒的基因组成是Aa,无芒的基因组成为aa,传图解如下图所示:
由图可知,其后代为有芒的概率是50%。
【小问3详解】
生物的变异为可遗传的变异和不遗传的变异,可遗传的变异是由遗传物质改变引起的,可以遗传给后代;由环境改变引起的变异,是不遗传的变异,不能遗传给后代;科学家运用上述杂交方法培育出无芒水稻,这种变异是由遗传物质的改变引起的,所以这种变异是可遗传的。
21. 请阅读下列材料并回答问题:
材料一:每年3月24日是“世界防治结核病日”。结核病是由结核杆菌引起的慢性病,患者多出现发热、咳嗽等症状。为预防结核病,采取了许多措施:①接种卡介苗。②得病的人需佩戴口罩。③勤洗手,室内多消毒。
材料二:新冠肺炎是由一种新型冠状病毒引起的传染病。目前我国疫情防控取得了阶段性成效,但是疫情仍未彻底结束,不可掉以轻心,接种疫苗后仍需做好“戴口罩、勤洗手、常消毒”等个人防护措施。
(1)材料一中的结核杆菌与动、植物细胞相比,结构上的主要区别是无成形的______。根据寄生的细胞不同将病毒进行分类,材料二中的新型冠状病毒属于______病毒。
(2)从免疫的角度看,接种卡介苗后会刺激淋巴细胞产生抵抗结核杆菌的_______,它只能针对结核杆菌起作用,但它不能对新型冠状病毒发挥作用,这种免疫属于________免疫。
(3)材料一的预防措施中,属于保护易感人群的是[___]。
【答案】(1) ①. 细胞核 ②. 动物
(2) ①. 抗体 ②. 特异性##后天性
(3)①
【解析】
【分析】1.传染病是指由病原体引起的,能够在人与人之间、人与动物之间传播的疾病;预防传染病的措施有控制传染源、切断传播途径、保护易感人群。
2.疫苗通常是用失活的或减毒的病原体制成的生物制品,疫苗相当于抗原。接种疫苗到人体后,会刺激人体内的淋巴细胞产生相应的抗体,从而提高对特定传染病起到免疫作用,而对其它的病原体不起作用,故这种免疫属特异性免疫。
【小问1详解】
细菌的基本结构有细胞壁、细胞膜、细胞质和DNA集中的区域,没有成形的细胞核;植物细胞的基本结构有细胞壁、细胞膜、细胞质、细胞核;动物细胞的结构有细胞膜、细胞质、细胞核。因此资料一中的结核杆菌与动、植物细胞在结构上的主要区别是没有成形的细胞核。病毒根据寄主的不同可以分为植物病毒、动物病毒和细菌病毒。2019-nCV寄生在人体内,因此属于动物病毒。
【小问2详解】
疫苗通常是用失活的或减毒的病原体制成的生物制品。抗原是能引起淋巴细胞产生抗体的物质。人体接种疫苗后,会刺激淋巴细胞产生相应的抗体,故从人体免疫角度分析,注射的卡介苗属于抗原。特异性免疫是人出生后才产生的,只针对某一特定的病原体或异物起作用的免疫类型。因接种卡介苗所产生的抗体只对特定的病原体起作用,对其它病原体没有作用,从而提高对特定传染病的抵抗力,故接种卡介苗产生的免疫能力属于特异性免疫。
【小问3详解】
从预防传染病的三条途径看,②得病的人需佩戴口罩。③勤洗手,室内多消毒,都属于切断传播途径;而①接种卡介苗,提高身体抵抗力属于保护易感人群的措施。所以,材料一的预防措施中,属于保护易感人群的是①。组别
亲代杂交组合
子代性状
甲
有芒×有芒
全是有芒
乙
有芒×有芒
既有有芒,又有无芒
丙
有芒×无芒
既有有芒,又有无芒
相关试卷
这是一份【全套精品专题】初中通用版学考复习专题精讲 中考生物模拟试题(Word版,含答案),文件包含精品解析2022年江苏省常州市初中生物结业会考生物试题原卷版docx、精品解析2022年江苏省常州市初中生物结业会考生物试题解析版docx等2份试卷配套教学资源,其中试卷共30页, 欢迎下载使用。
这是一份【全套精品专题】初中通用版学考复习专题精讲 中考生物模拟试题(Word版,含答案),文件包含精品解析2022年湖南省株洲市中考生物真题原卷版docx、精品解析2022年湖南省株洲市中考生物真题解析版docx等2份试卷配套教学资源,其中试卷共39页, 欢迎下载使用。
这是一份【全套精品专题】初中通用版学考复习专题精讲 中考生物模拟试题(Word版,含答案),文件包含精品解析2022年湖南省衡阳市中考生物真题原卷版docx、精品解析2022年湖南省衡阳市中考生物真题解析版docx等2份试卷配套教学资源,其中试卷共36页, 欢迎下载使用。

