





所属成套资源:【中考二轮】2024年中考数学【热点•重点•难点】专练(四川成都专用)原卷版+解析版
- 【中考二轮】2024年中考数学(四川成都专用)热点03 尺规作图问题(命题趋势+2类热考题型+限时检测)-专题训练.zip 试卷 1 次下载
- 【中考二轮】2024年中考数学(四川成都专用)重点01 代数式化简求值(命题趋势+3类热考题型+限时检测)-专题训练.zip 试卷 1 次下载
- 【中考二轮】2024年中考数学(四川成都专用)重点02 概率综合(命题趋势+2类热考题型+限时检测)-专题训练.zip 试卷 1 次下载
- 【中考二轮】2024年中考数学(四川成都专用)重点03 圆的解答题综合(命题趋势+2类热考题型+限时检测)-专题训练.zip 试卷 2 次下载
- 【中考二轮】2024年中考数学(四川成都专用)难点01 几何变换问题综合(四川成都专用)-专题训练.zip 试卷 1 次下载
【中考二轮】2024年中考数学(四川成都专用)重点04 函数的应用(命题趋势+2类热考题型+限时检测)-专题训练.zip
展开
这是一份【中考二轮】2024年中考数学(四川成都专用)重点04 函数的应用(命题趋势+2类热考题型+限时检测)-专题训练.zip,文件包含重点04函数的应用四川成都专用原卷版docx、重点04函数的应用四川成都专用解析版docx等2份试卷配套教学资源,其中试卷共26页, 欢迎下载使用。
函数的应用是四川成都中考数学的必考考点,常见以B卷解答题的形式,主要是考查函数、方程、不等式实际应用,一般出现在中考的B24题,以中等难度为主,知识点比较综合,日常练习中多注意新颖题目的考向。
【题型一 一次函数实际应用】
【例1】(2023·四川成都·统考中考真题)年月日至月日,第届世界大学生运动会将在成都举行.“当好东道主,热情迎嘉宾”,成都某知名小吃店计划购买,两种食材制作小吃.已知购买千克种食材和千克种食材共需元,购买千克种食材和千克种食材共需元.
(1)求,两种食材的单价;
(2)该小吃店计划购买两种食材共千克,其中购买种食材千克数不少于种食材千克数的倍,当,两种食材分别购买多少千克时,总费用最少?并求出最少总费用.
【变式1-1】(2022·四川成都·统考二模)为进一步丰富义务教育阶段学生假期生活,有效缓解义务教育阶段学生假期“看护难”问题,某校在寒假期间开设了丰富多彩的寒假托管服务,B两种文具奖励在此次托管服务中表现优秀的学生.已知A文具比B文具每件多5元,用900元购买B文具的数量是用600元购买A文具数量的2倍.
(1)求A,B文具的单价;
(2)为了调动学生的积极性,学校再次在该店购买了A,B两种文具.在购买当日,所有商品八折销售.在不超过预算资金1200元的情况下,A,B两种文具共买了90件
【变式1-2】(2023·四川成都·模拟预测)“冰墩墩”和“雪容融”分别是北京年冬奥会和冬残奥会的吉祥物.某冬奥官方特许商品零售店购进了一批同一型号的“冰墩墩”和“雪容融”玩具,连续两个月的销售情况如表
(1)求此款“冰墩墩”和“雪容融”玩具的零售价格.
(2)若某公司购进冰墩墩件,雪容融件,准备把这些吉祥物全部运往甲、乙两地销售.已知每件冰墩墩运往甲、乙两地的运费分别为元和元;每件雪容融运往甲、乙两地的运费分别为元和元.若运往甲地的吉祥物共件,运往乙地的吉祥物共件.
①设运往甲地的为冰墩墩件,总运费为元,请写出与的函数关系式;
②怎样调运、两种吉祥物可使总运费最少?最少总运费是多少元?
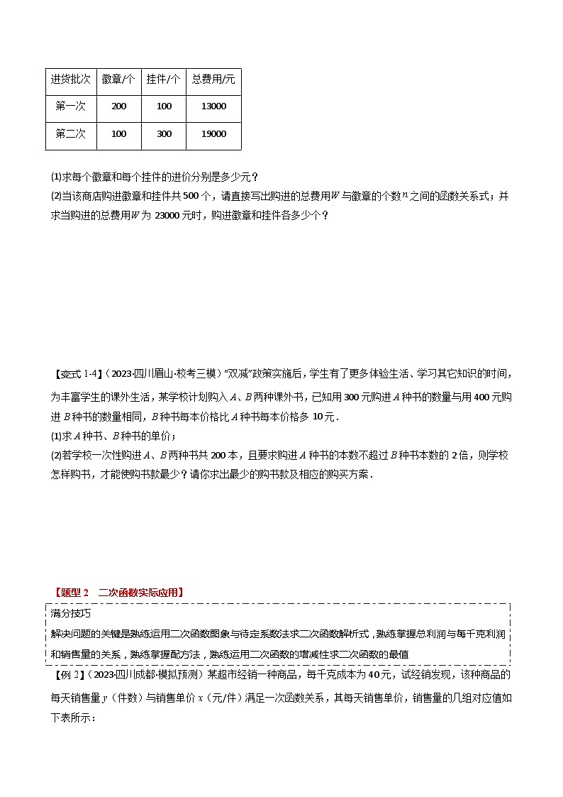
【变式1-3】(2023·四川成都·模拟预测)2022年“卡塔尔世界杯”吉祥物“”是根据阿拉伯地区的民族特色设定出的一个卡通人物,受到了全世界朋友的喜爱,某商店分两次购进了吉祥物“”的徽章和挂件,统计情况如下表:
(1)求每个徽章和每个挂件的进价分别是多少元?
(2)当该商店购进徽章和挂件共500个,请直接写出购进的总费用与徽章的个数之间的函数关系式;并求当购进的总费用为23000元时,购进徽章和挂件各多少个?
【变式1-4】(2023·四川眉山·校考三模)“双减”政策实施后,学生有了更多体验生活、学习其它知识的时间,为丰富学生的课外生活,某学校计划购入A、B两种课外书,已知用300元购进A种书的数量与用400元购进B种书的数量相同,B种书每本价格比A种书每本价格多10元.
(1)求A种书、B种书的单价;
(2)若学校一次性购进A、B两种书共200本,且要求购进A种书的本数不超过B种书本数的2倍,则学校怎样购书,才能使购书款最少?请你求出最少的购书款及相应的购买方案.
【题型2 二次函数实际应用】
【例2】(2023·四川成都·模拟预测)某超市经销一种商品,每千克成本为40元,试经销发现,该种商品的每天销售量y(件数)与销售单价x(元/件)满足一次函数关系,其每天销售单价,销售量的几组对应值如下表所示:
(1)直接写出y(件)与x(元/件)之间的函数表达式 ;
(2)求销售单价定为多少时,当天的销售利润是1050元?
(3)销售过程中要求走出的商品数不少于60件,求销售单价定为多少时,才能使当天的销售利润最大?最大利润是多少?
【变式2-1】(2023·四川广安·统考一模)如图是甲、乙两人进行羽毛球比赛时的某个瞬间,羽毛球飞行的路线可看作抛物线的一部分,其竖直高度为,距发出点的水平距离为.甲在点O正上方的P处发出一球,已知点O与球网的水平距离为,球网的高度为.当羽毛球运动到距发出点P的水平距离为处时,达到最大高度.
(1)求该抛物线的函数解析式.
(2)该羽毛球能过球网吗?请说明理由.
【变式2-2】(2022·四川成都·四川师范大学附属中学校考模拟预测)某蔬菜经销商去蔬菜生产基地批发某种蔬菜,已知这种蔬菜的批发量在20千克~60千克之间(含20千克和60千克)时,每千克批发价是5元;若超过60千克时,批发的这种蔬菜全部打八折,但批发总金额不得少于300元.
(1)经调查,该蔬菜经销商销售该种蔬菜的日销售量(千克)与零售价(元/千克)为一次函数关系,其图象如图所示,求与之间的函数关系式;
(2)若该蔬菜经销商每日销售此种蔬菜不低于75千克,且当日零售价不变,则零售价定为多少时,该经销商销售此种蔬菜的当日利润最大?最大利润为多少元?
【变式2-3】(2022·四川成都·统考二模)某超市前期以每件40元的价格购进了一批新上市的商品.投放市场后发现:该商品销售单价定为60元/件时,每天可销售20件;近期由于疫情的影响销量有所降低,超市为了尽快销售完这批商品,决定采用降价销售策略.据统计,该商品销售单价每降低1元,每天可以多售出2件.已知超市每天销售该商品的人工费用是180元.
(1)当该商品售价为58元/件时,求超市销售该商品每天的利润是多少元?
(2)设该商品售价为x元/件,求超市销售该商品每天的利润w(元)与售价x之间的关系;
(3)当该商品售价为多少元时,超市销售该商品每天的利润最大?最大利润是多少元?
【变式2-4】(2022·四川成都·校考三模)为了稳增长,成都市政府开展了促线下消费活动,共发放约6亿元的“成都520”消费券.某商家参与了本次活动,售卖一款成本为30元/件的服装.经市场调研发现,这款服装的销售量y(单位:件)与销售价格x(单位:元/件)之间的关系如图所示.
(1)求y与x的函数关系式;
(2)为让利顾客,活动要求利润不得高于成本的80%.试问:商家售价定为多少时,总利润最大?并求出此时的最大利润.
(建议用时:60分钟)
1.(2022·四川成都·统考中考真题)随着“公园城市”建设的不断推进,成都绕城绿道化身成为这座城市的一个超大型“体育场”,绿道骑行成为市民的一种低碳生活新风尚.甲、乙两人相约同时从绿道某地出发同向骑行,甲骑行的速度是,乙骑行的路程与骑行的时间之间的关系如图所示.
(1)直接写出当和时,与之间的函数表达式;
(2)何时乙骑行在甲的前面?
2.(2022·四川成都·统考二模)进入四月份,樱桃开始上市,某水果商从批发市场用8000元购进了大樱桃和小樱桃各200千克,大樱桃的进价比小樱桃的进价每千克多20元,大樱桃售价为每千克40元,小樱桃售价为每千克15元.
(1)大樱桃和小樱桃的进价分别是每千克多少元?销售完后,该水果商共赚了多少钱?
(2)该水果商第二次仍用8000元从批发市场购进了大樱桃和小樱桃各200千克,进价不变,但在运输过程中大樱桃损耗了15%.若大樱桃的售价不变,要想让第二次赚的钱不少于第一次所赚钱的70%,小樱桃的售价最少应为多少?
3.(2022·四川成都·四川省成都市七中育才学校校考模拟预测)随着全国疫情防控取得阶段性进展,各学校在做好疫情防控工作的同时积极开展开学准备工作.为方便师生返校后测体温,某学校计划购买甲、乙两种额温枪.经调研得知:购买1个甲种额温枪和2个乙种额温枪共需700元,购买2个甲种额温枪和3个乙种额温枪共需1160元.
(1)求每个甲种额温枪和乙种额温枪各多少元;
(2)该学校准备购买甲、乙两种型号的额温枪共50个;要求总费用不超过11750元,其中购买甲种额温枪不超过15个.请问学校有几种购买方案,哪一种方案费用最低,并求出最低费用.
4.(2023·四川成都·统考一模)某汽车网站对两款价格相同,续航里程相同的汽车做了一次评测,一款为燃油车,另一款为纯电新能源车.得到相关数据如下:
(1)设两款车的续航里程均为a千米,请用含a的代数式表示燃油车和纯电新能源车的每千米行驶费用;
(2)若燃油车每千米行驶费用比纯电新能源车多元.
①请分别求出这两款车的每千米行驶费用;
②若燃油车和纯电新能源车每年的其它费用分别为4800元和8100元.问:每年行驶里程超过多少千米时,新能源车的年费用更低?(年费用年行驶费用年其它费用)
5.(2023·四川成都·统考一模)某文具店经销甲、乙两种笔记本,每次购买同一种笔记本的单价相同,购进笔记本的具体信息如下表:
(1)求甲、乙两种笔记本的购买单价;
(2)若第三次计划用不超过元购买甲、乙两种笔记本共本,求至少购买甲种笔记本多少本?
6.(2023·四川成都·成都七中校考三模)2022年4月16日,神舟十三号载人飞船返回舱成功着陆,任务取得圆满成功.航模店看准商机,推出了“神舟”和“天宫”模型.已知每个“天宫”模型的成本比“神舟”模型低20%,同样花费320元,购进“天宫”模型的数量比“神舟”模型多4个.
(1)“神舟”和“天宫”模型的成本各多少元?
(2)该航模店计划购买两种模型共100个,且每个“神舟”模型的售价为35元,“天宫”模型的售价为25元.设购买“神舟”模型a个,销售这批模型的利润为w元.若购进“神舟”模型的数量不超过“天宫”模型数量的一半,则购进“神舟”模型多少个时,销售这批模型可以获得最大利润?最大利润是多少?
7.(2023·四川绵阳·统考三模)2011年以来,绵阳已蝉联4届“全国文明城市”,这一荣誉已经成为绵阳最靓丽的一张“城市名片”.今年,我市继续积极开展创建全国文明城市八大攻坚行动,某街道积极响应,决定在街道内的所有小区安装垃圾分类的温馨提示牌和垃圾箱,若购买4个垃圾箱比购买5个温馨提示牌多元,垃圾箱的单价是温馨提示牌单价的3倍.
(1)求垃圾箱和温馨提示牌的单价各是多少元?
(2)如果该街道需购买温馨提示牌和垃圾箱共个.
①求购买温馨提示牌和垃投箱所需费用w(元)与温馨提示牌的个数m的函数关系式;
②若该街道计划购买温馨提示牌与垃圾箱的总费用不超过万元,而且垃圾箱的个数不少于温馨提示牌的个数的倍,问:该街道所购买的温馨提示牌多少个时,所需费用最省?最省费用是多少.
8.(2023·四川成都·统考二模)某超市进了一批成本为元个的文具盒,调查发现:这种文具盒每个星期的销售量(个)与它的定价(元个)的关系如图所示:
(1)求这种文具盒每个星期的销售量与它的定价之间的函数关系式;
(2)若该超市每星期销售这种文具盒的销售量不少于个,且单件利润不低于元,当每个文具盒定价多少元时,超市每星期利润最高?最高利润是多少?
满分技巧
1、二元一次方程组的应用,一元一次不等式的应用,一次函数的应用,根据题意列出方程组,不等式以及一次函数关系式是解题的关键.
2、考查了分式方程的应用以及一元一次不等式的应用,解题的关键是根据题意,疫恰当未知数,列出方程和不等式.
月份
销售量/件
销售额/元
冰墩墩
雪容融
第1个月
第2个月
进货批次
徽章/个
挂件/个
总费用/元
第一次
200
100
13000
第二次
100
300
19000
满分技巧
解决问题的关键是熟练运用二次函数图象与待定系数法求二次函数解析式,熟练掌握总利润与每千克利润和销售量的关系,熟练掌握配方法,熟练运用二次函数的增减性求二次函数的最值
销售单价x(元/件)
55
60
70
…
销售量y(件)
70
40
…
燃油车
纯电新能源车
油箱容积:48升
电池容量:90千瓦时
油价:8元/升
电价:元/千瓦时
进货批次
甲种笔记本数量
(单位:本)
乙种笔记本数量
(单位:本)
购买总费用
(单位:元)
第一次
第二次
相关试卷
这是一份【中考二轮】2024年中考数学(四川成都专用)难点01 几何变换问题综合(四川成都专用)-专题训练.zip,文件包含难点01几何变换问题综合四川成都专用原卷版docx、难点01几何变换问题综合四川成都专用解析版docx等2份试卷配套教学资源,其中试卷共49页, 欢迎下载使用。
这是一份【中考二轮】2024年中考数学(四川成都专用)重点03 圆的解答题综合(命题趋势+2类热考题型+限时检测)-专题训练.zip,文件包含重点03圆的解答题综合四川成都专用原卷版docx、重点03圆的解答题综合四川成都专用解析版docx等2份试卷配套教学资源,其中试卷共41页, 欢迎下载使用。
这是一份【中考二轮】2024年中考数学(四川成都专用)重点01 代数式化简求值(命题趋势+3类热考题型+限时检测)-专题训练.zip,文件包含重点01代数式化简求值四川成都专用原卷版docx、重点01代数式化简求值四川成都专用解析版docx等2份试卷配套教学资源,其中试卷共18页, 欢迎下载使用。