人教版九年级化学上册尖子生必备题典【考点精讲精练】第十六讲燃料的利用与开发(原卷版+解析)
展开1.化学反应在生成新物质的同时,还伴随着能量的变化,能量的变化通常表现为热量的变化。
化学反应中的能量变化
热量的变化
放出热量:如氧化钙与水反应,镁与盐酸反应,煤燃烧等
吸收热量:如碳与二氧化碳反应等
意义:人类需要的大部分能量都是由化学反应产生的,如利用燃料燃烧做饭、取暖等
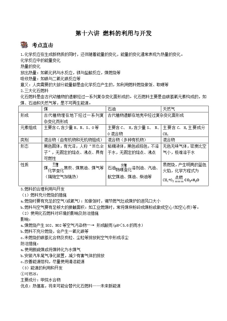
2.三大化石燃料
化石燃料是由古代动植物的遗骸经过一系列复杂变化面形成的。化石燃料主要是由碳氢氧元素构成的,如煤、石油和天然气等,是不可再生能源。
3.燃料的合理利用与开发
(1)燃料充分燃烧的措施
a.燃烧时要有充足的空气(或氧气):如做饭时,调节燃气灶或煤炉的进风口大小
b.燃料与空气要有足够大的接触面积:如工业燃煤时,常将煤块粉碎成煤粉或做成空心(如空心炭)等。
(2)使用化石燃料对环境的影响及防治措施
影响:
a.煤燃烧产生SO2、NO2等空气污染物―→ 形成酸雨(pH<5.6的雨水)
b.燃料不充分燃烧,会产生一氧化碳等
c.未燃烧的碳氢化合物及炭粒、尘粒等排放到空气中形成浮尘
防治措施:
a.使用脱硫煤或将煤转化为水煤气
b.安装汽车尾气净化装置,减少有害气体的排放
c.改善能源结构,尽量使用清洁能源
(3)能源的利用和开发
①可燃冰:
主要成分:甲烷水合物
优点:热值高,将来可能会替代化石燃料——未来新能源
②乙醇:
俗称酒精,其充分燃烧的化学方程式为C2H5OH+3O2 2CO2+3H2O,优点:可再生;可节省石油资源,减少污染
③氢气:燃烧的化学方程式为2H2+O2 2H2O
优点:热值高;燃烧产物是水,无污染;是理想的清洁、高能燃料
未能被广泛应用的原因:制取成本高、贮存和运输困难
④目前正在利用和开发的新能源:太阳能、风能、地热能、潮汐能、核能等
好题精讲
【例题1】科学家提出了理想的获得氢能源的循环体系(如图),根据该循环体系说法错误的是( )
A.该循环是一种环保绿色,反应中没有污染物生成体系
B.该循环体系通过化学反应可实现太阳能转化为电能
C.在此循环中只有化合反应发生,因此是环保的
D.在此循环中氢气与氧气是中间产物
【例题2】页岩气是指蕴藏于页岩层中的天然气,是一种新开发
的能源。下列说法错误的是( )
A.页岩气的主要成分是甲烷 B.页岩气是不可再生能源
C.其完全燃烧的化学方程式为:2CH4+3O22CO+4H2O D.页岩气燃烧放出热量
【例题3】我国北方冬季常使用煤炉取暖,煤炉生火时,需先引燃木材来加热煤球使其燃烧。下列有关说法正确的是( )
A.煤、石油、酒精均属于化石燃料
B.煤炉生火时,用木材引燃是为了提高煤的着火点
C.煤球属于清洁燃料,燃烧时不会对环境造成污染
D.把煤做成蜂窝状,增大了煤与空气的接触面积,使其燃烧更充分
【例题4】2019 年诺贝尔化学奖颁给了美国德州大学奥斯汀分校约翰•古迪纳夫、美国纽约州立大学宾汉姆分校斯坦利•威廷汉和日本旭化成株式会社吉野彰三人,以表彰他们对锂离子电池研发的卓越贡献。那么,关于锂离子电池下列说法不正确的是( )
A.锂离子电池一般用石墨做电极是利用了石墨良好的导电性
B.锂在化学反应中容易失去一个电子形成锂离子,其符号为Li+
C.锂离子电池一般使用锂合金作为正极材料,锂合金是一种新型的锂金属单质
D.未来锂离子电池的广泛应用,体现了化学科学的发展能促进人类社会进步,提高人们的生活质量
【例题5】我国首次使用新型能源生物航油进行载客商业飞行,生物航油是由中石化从餐馆收集的餐饮废油转化而来。下列有关生物航油的说法正确的是( )
A.筛选原料时使用活性炭吸附,利用活性炭的化学性质
B.生物航油以餐饮废油为原料加氯处理,发生了物理变化
C.利用油料作物发展生物柴油可减少对化石能源的依赖
D.生物航油由碳、氢、氧元素组成,完全燃烧生成H2O和CO
【例题6】下列有关化学的知识与应用不对应的是( )
【例题7】氢能是最绿色的能源,如图是制取与贮存氢气的一种方法。下列说法正确的是( )
资料:①Mg2Cu是一种贮氢合金,吸氢后生成MgH2和MgCu2合金;
②MgH2和HCl反应的化学方程式为:MgH2+2HCl═MgCl2+2H2↑
A.ZnFe2O4中Fe的化合价为+2价
B.循环制氢反应中需要不断加入ZnFe2O4
C.反应2产生的氢气和反应3所得混合物与足量稀盐酸反应生成的氢气质量相等
D.反应3中氩气作保护气,防止金属镁、铜在高温下与氧气反应
考点达标检测
夯实基础
1.从环境保护角度考虑,下列燃料中最理想的是( )
A.煤气 B.酒精 C.汽油 D.氢气
2.学习化学要正确认识物质及其变化,下列说法正确的是( )
A.纸张被浓硫酸炭化只包含物理变化
B.硬水、石油分馏得到的汽油都是混合物
C.石蜡熔化、钢铁锈蚀都包含物质的缓慢氧化
D.光合作用将O2转化为CO2、化学能转化为太阳能
3.可燃冰被认为是21世纪的一种高效清洁能源。我国的可燃冰开采技术处于世界先进水平。可燃冰主要含有( )
A.氢气B.一氧化碳C.甲烷水合物D.酒精
4.下列不属于新能源的是( )
A、煤 B、风能 C、太阳能 D、地热能
5.推理是学习化学的一种方法,以下推理合理的是( )
A.分子原子是构成物质的粒子,所以物质都是由分子、原子构成的
B.化合物由多种元素组成,所以由多种元素组成的物质就是化合物
C.化学反应伴随能量变化,所以金属腐蚀过程中有能量变化
D.催化剂在化学反应前后质量不变,因此反应前后质量不变的物质都是催化剂
6.被称之为“软电池”的纸质电池采用薄层纸片作为传导反应为:Zn+2MnO2+H2O═ZnO+2MnO(OH),避免了传统电池所带来的污染问题。则下列说法正确的是( )
A.该反应中二氧化锰作催化剂
B.反应前后有三种氧化物,且常温下都为固体
C.其工作原理是将化学能转化为电能
D.反应中只有锌元素化合价发生了变化
7.下列气体与空气混合后遇明火,可能发生爆炸的是( )
A稀有气体 B. 氧气 C.甲烷 D. 二氧化硫
8.下列叙述中正确的是( )
①化学变化不但生成其他物质,而且还伴随着能量的变化 ②人类利用的能量都是通过化反应获得的③燃料作为重要的能源,对人类社会的发展非常重要 ④可燃物在任何条件燃烧都会发生爆炸
⑤化学反应过程中都会发生放热现象
A①③ B. ②③ C. ④⑤ D. ②⑤
9.下列叙述中、不正确的是( )
A. 通常状况下,很多物质能与氧气发生反应
B. 面粉厂飞扬的面粉小颗粒能与空气中的氧气混合,遇明火会发生爆炸
C. 物质和氧气反应,都会放出热量
D. 稻草长期堆放,可能会发生自燃现象
10.下列关于煤和石油等化石燃料对空气污染的叙述正确的是( )
A. 它们充分燃烧时产生的二氧化碳有毒
B. 它们燃烧时产生的二氧化硫、二氧化氮等气体可以形成酸雨
C.它们燃烧时产生的一氧化碳无毒
D.他们燃烧过程中没有产生尘粒,对空气无污染
培优拓展
1.化学在保证人类生存并不断提高生活质量方面起着重要的作用,利用化学综合应用自然资源,以使人类生活得更加美好。目前,人们使用的燃料大多来自化石燃料,如煤、石油、天然气等。煤的综合利用如图所示:
已知高炉内发生的主要化学反应如下:
C+O2CO2 C+CO22CO 3CO+Fe2O32Fe+3CO2
(1)将煤隔绝空气加强热的过程是 变化。
(2)粗氨水经提纯后可用作化肥,是因为含有植物所需的 (填元素符号)。
(3)焦炭常作为炼铁工业的原料,请你分析焦炭在炼铁过程中的作用 。
2.合理利用化石燃料资源,是人类不断探索的课题。某城市家用燃料的使用经历了如图所示的过程,并将逐步向理想燃料发展。
(注:括号中的物质是对应燃料的主要成分)
(1)CH4、C3H8两种物质中,氢元素的质量分数较大的是 (填化学式)。
(2)倡导“家用燃料低碳化”的意义是 。
(3)一定条件下,仅用一个置换反应即可制得CO和H2,反应的化学方程式为 。
(4)随着全球能源使用量的增长,化石燃料等不可再生能源将日趋枯竭。请提出一个缓解能源危机的设想: 。
3.氢气被看作是理想的能源。氢气的制取和储存是氢能源利用领域的研究热点。
Ⅰ.氢气的制取
(1)科学家正致力于研究在催化剂和光照条件下分解水制氢气。写出该反应的化学方程式: ,该反应 (填“放出”或“吸收”)能量。
(2)水热分解可得氢气,高温下水分解体系中微粒含量与温度的关系如图所示。
图中曲线A、B对应的微粒依次是 (填符号)。
Ⅱ.氢气的储存
(3)一种镁铜合金可用于储氢。
①将镁、铜单质按比例在一定温度下熔炼得到上述合金。熔炼时须通入氩气,其目的是 。
②350℃时,该镁铜合金与氢气反应,生成了一种仅含Mg、H两种元素的化合物,其中氢元素的质量分数为7.7%.该化合物的化学式为 。
4.2019年诺贝尔化学奖用于表彰锂离子电池的研发。这种质量轻、可充电、功能强大的电池现在被广泛应用于手机、笔记本电脑和电动汽车等各种产品。
(1)锂电池充电时,电能转化为 能。
(2)碳酸二甲酯(C3H6O3)是锂电池电解液的一种成分,下列关于碳酸二甲酯说法正确的有 。
A.由C、H、O三种元素组成
B.碳元素的质量分数最大
C.相对分子质量是90克
D.分子中C、H、O三种原子的个数比为1:2:1
(3)图为某款锂电池手机在不同温度下的电压随时间变化的图象,请结合图象分析手机夏天比冬天耐用的原因是: 。
5.新能源页岩气,正在冲击传统能源体系。据报道,我国页岩气储量排名世界第一,合理开采将有利于改善我国的能源结构,川南页岩气田分布在泸州等地。页岩气是藏身于地下3000多米的页岩层裂缝中的天然气,在此高压环境中,还有部分溶解于裂缝中存在的少量石油里。目前,开采页岩气时从地表钻井到页岩层,向地下压入大量水和沙,使页岩气所在的地层产生缝隙,因压强降低,页岩气将从其藏匿处逸出。这些水和沙将被抽回地面,形成返排液。回答下列问题:
(1)页岩气中主要成分的化学式是 ,溶解在石油中的页岩气逸出的原因是 。
(2)页岩气中还可能含有乙烷(C2H6),写出乙烷完全燃烧的化学方程式 。
(3)返排液是油、水溶液和沙组成的混合物。从返排液中分离出沙的实验操作名称是 ;下表是某返排液中水溶液的主要成分及其含量,质量分数最高的金属离子是 ,这些离子的含量远高于自然水。
(4)结合上文分析简答:开采时可能产生的主要环保问题是 (写一点),你的解决建议是 。
综合拔尖
1.新能源汽车已经走进了我们的生活。我国新能源汽车发展迅速,未来可期。与传统汽车使用化石燃料不同,新能源汽车的能量来源更加多元化。
电动汽车电池能为电动汽车提供动力,几类电池的部分性能指标如图1所示。其中能量密度表示单位体积的电池所具有的能量。
氢内燃车氢内燃车以氢气为燃料,不排放任何污染物。氢气可通过电解水(原理如图2)等多种方式获得。据测算,1kg氢气完全燃烧可释放1.43×105kJ的热量,lkg汽油完全燃烧可释放4.6×104kJ的热量。
乙醇汽车乙醇汽车以乙醇为燃料,乙醇是可再生能源,可以通过发酵甘蔗、玉米等农作物或发酵粮食收割后剩余的秸秆大量提取。
依据以上文章内容回答下列问题:
(l)下列说法正确的是 (填序号)。
A.依据图1可知,提供相同能量时,铝空电池的体积最小
B.图2中,A口产生的气体为氢气
C.农业大国盛产甘蔗和玉米,有利于推广乙醇汽车
(2)依据图1,锂电池优于镍氢电池的性能指标是 。
(3)依据测算数据可知,氢内燃车与汽油车相比的优势是 。
(4)图3是制取与贮存氢气的一种方法。
①ZnFe2O4在循环制氢体系的总反应中起 作用,其中铁元素的化合价为 。
②反应③的化学方程式为 。
2.化学在防治大气污染和水污染方面发挥了重要作用,使更多的化学生产工艺和产品向着环境友好的方向发展。
(1)为从源头消除污染,生产、生活中要选择对环境影响小的燃料,已知充分燃烧1kg天然气和煤所产生的CO2和SO2气体的质量如图所示,则______燃烧产生的气体更易导致酸雨.
(2)某火力发电厂为了防止环境污染,需将废气中的二氧化硫进行处理,其发生的主要反应为2CaCO3+2SO2+O2=2CaSO4+2CO2,若100g废气中含有1.6g二氧化硫,则处理1000g这种废气需含碳酸钙80%的石灰石______g.
(3)某工厂以流量10L/s(升/秒)排出含硫酸9.8%的工业废水,现向该废水中排入含氢氧化钠2%的工业废水,与硫酸反应后再排出,要使处理后的废水呈中性,则含氢氧化钠2%的工业废水的流量应为______L/s(上述含酸废水和含碱废水的密度均近似为1g/cm3)。
煤
石油
天然气
形成
古代植物埋在地下经过一系列复杂变化而形成
古代植物遗骸在地壳中经过复杂变化面形成
元素组成
主要含C,含少量H、N、S、O等
主要含C、 H,含少量S、 N、O混合物
主要含C. H,主要成分CH4
类别
混合物(由有机物和无机物组成)
混合物(多种有机物)
混合物
形态
黑色固体,有光泽,人称“黑色金子”,无固定的熔点、沸点、具有可燃性
粘稠液体,黑色或棕色,不溶于水,无固定的熔点、沸点
无色无味气体,密度比空气小,极难溶于水
性质
煤干馏 化学变化焦炭、煤焦油、煤气等
(隔绝空气加强热)
石油分馏物理变化溶剂油、汽油、航空煤油、煤油、柴油等
易燃烧,产生明亮的蓝色火焰,化学方程式为
CH4+O2点燃===CO2+H2O
选项
主题
知识与应用
A
化学与生活
鉴别硬水和软水--肥皂水
B
化学与能源
改善能源结构--开发太阳能、氢能
C
化学与环境
改善温室效应--禁止使用化石能源
D
化学与安全
进入久未开启的菜窖--先做灯火试验
离子
K+
Ca2+
Mg2+
HCO3-
Cl-
含量(mg/L)
310
491
129
470
26.1
第十六讲 燃料的利用与开发
考点直击
1.化学反应在生成新物质的同时,还伴随着能量的变化,能量的变化通常表现为热量的变化。
化学反应中的能量变化
热量的变化
放出热量:如氧化钙与水反应,镁与盐酸反应,煤燃烧等
吸收热量:如碳与二氧化碳反应等
意义:人类需要的大部分能量都是由化学反应产生的,如利用燃料燃烧做饭、取暖等
2.三大化石燃料
化石燃料是由古代动植物的遗骸经过一系列复杂变化面形成的。化石燃料主要是由碳氢氧元素构成的,如煤、石油和天然气等,是不可再生能源。
3.燃料的合理利用与开发
(1)燃料充分燃烧的措施
a.燃烧时要有充足的空气(或氧气):如做饭时,调节燃气灶或煤炉的进风口大小
b.燃料与空气要有足够大的接触面积:如工业燃煤时,常将煤块粉碎成煤粉或做成空心(如空心炭)等。
(2)使用化石燃料对环境的影响及防治措施
影响:
a.煤燃烧产生SO2、NO2等空气污染物―→ 形成酸雨(pH<5.6的雨水)
b.燃料不充分燃烧,会产生一氧化碳等
c.未燃烧的碳氢化合物及炭粒、尘粒等排放到空气中形成浮尘
防治措施:
a.使用脱硫煤或将煤转化为水煤气
b.安装汽车尾气净化装置,减少有害气体的排放
c.改善能源结构,尽量使用清洁能源
(3)能源的利用和开发
①可燃冰:
主要成分:甲烷水合物
优点:热值高,将来可能会替代化石燃料——未来新能源
②乙醇:
俗称酒精,其充分燃烧的化学方程式为C2H5OH+3O2 2CO2+3H2O,优点:可再生;可节省石油资源,减少污染
③氢气:燃烧的化学方程式为2H2+O2 2H2O
优点:热值高;燃烧产物是水,无污染;是理想的清洁、高能燃料
未能被广泛应用的原因:制取成本高、贮存和运输困难
④目前正在利用和开发的新能源:太阳能、风能、地热能、潮汐能、核能等
好题精讲
【例题1】科学家提出了理想的获得氢能源的循环体系(如图),根据该循环体系说法错误的是( )
A.该循环是一种环保绿色,反应中没有污染物生成体系
B.该循环体系通过化学反应可实现太阳能转化为电能
C.在此循环中只有化合反应发生,因此是环保的
D.在此循环中氢气与氧气是中间产物
【答案】C
【解析】A、该循环体系中氢气和氧气生成水,水分解生成氢气和氧气,反应中没有污染物生成,选项正确:B、该循环体系中,太阳能变成化学能,化学能又变成电能,选项正确;C、该循环体系中氢气和氧气生成水是化合反应,水分解生成氢气和氧气,是分解反应,选项错误:D、该循环体系中氢气和氧气生成水,水分解生成氢气和氧气,氢气与氧气是中间产物,选项正确,故选C.
【例题2】页岩气是指蕴藏于页岩层中的天然气,是一种新开发的能源。下列说法错误的是( )
A.页岩气的主要成分是甲烷 B.页岩气是不可再生能源
C.其完全燃烧的化学方程式为:2CH4+3O22CO+4H2O D.页岩气燃烧放出热量
【答案】C
【解析】A. 页岩气是指蕴藏于页岩层中的天然气,天然气的主要成分是甲烷,说法正确;B. 页岩气的主要成分是甲烷,甲烷是不可再生能源,说法正确;C. 页岩气的主要成分是甲烷,甲烷完全燃烧生成二氧化碳和水,化学方程式为:2CH4+3O22CO+4H2O选项错误;
D. 燃烧反应都是放热反应,页岩气燃烧也会放出热量,说法正确;
故选:C.
【例题3】我国北方冬季常使用煤炉取暖,煤炉生火时,需先引燃木材来加热煤球使其燃烧。下列有关说法正确的是( )
A.煤、石油、酒精均属于化石燃料
B.煤炉生火时,用木材引燃是为了提高煤的着火点
C.煤球属于清洁燃料,燃烧时不会对环境造成污染
D.把煤做成蜂窝状,增大了煤与空气的接触面积,使其燃烧更充分
【答案】D
【解析】A.煤、石油、天然气是化石燃料,酒精不属于,故错误;B.着火点是固有属性,一般不会有变化,用木材引燃是使温度达到煤的着火点,不是提高,故错误;C.煤属于化石燃料,故错误;D.把煤做成蜂窝状,便于和空气充分接触,使燃烧更充分,正确,故选D
【例题4】2019 年诺贝尔化学奖颁给了美国德州大学奥斯汀分校约翰•古迪纳夫、美国纽约州立大学宾汉姆分校斯坦利•威廷汉和日本旭化成株式会社吉野彰三人,以表彰他们对锂离子电池研发的卓越贡献。那么,关于锂离子电池下列说法不正确的是( )
A.锂离子电池一般用石墨做电极是利用了石墨良好的导电性
B.锂在化学反应中容易失去一个电子形成锂离子,其符号为Li+
C.锂离子电池一般使用锂合金作为正极材料,锂合金是一种新型的锂金属单质
D.未来锂离子电池的广泛应用,体现了化学科学的发展能促进人类社会进步,提高人们的生活质量
【答案】C
【解析】A.石墨具有优良的导电性,故说法正确;B.锂是去最外层一个电子变成阳离子其离子符号为Li+,说法正确;C.合金不是单质,故说法错误;D.说法正确,故选C
【例题5】我国首次使用新型能源生物航油进行载客商业飞行,生物航油是由中石化从餐馆收集的餐饮废油转化而来。下列有关生物航油的说法正确的是( )
A.筛选原料时使用活性炭吸附,利用活性炭的化学性质
B.生物航油以餐饮废油为原料加氯处理,发生了物理变化
C.利用油料作物发展生物柴油可减少对化石能源的依赖
D.生物航油由碳、氢、氧元素组成,完全燃烧生成H2O和CO
【答案】C
【解析】活性炭具有吸附性,是物理性质,故A错误;加氯处理发生了化学变化,故B错误;利用油料作物发展生物柴油可减少化石燃料的依赖,正确;D.完全燃烧生成二氧化碳。故D错误。故选C
【例题6】下列有关化学的知识与应用不对应的是( )
【答案】C
【解析】A.硬水遇肥皂水会出现较多浮渣,泡沫少,软水遇到肥皂水,浮渣较少,泡沫较多,正确;B.开发新能源改善能源结构,正确;C.应该是减少,目前还不能禁止,故错误;D.二氧化碳不支持燃烧,也不燃烧,久未开启的菜窖含有大量的二氧化碳,进入前需要做灯火实验,故正确,故选C
【例题7】氢能是最绿色的能源,如图是制取与贮存氢气的一种方法。下列说法正确的是( )
资料:①Mg2Cu是一种贮氢合金,吸氢后生成MgH2和MgCu2合金;
②MgH2和HCl反应的化学方程式为:MgH2+2HCl═MgCl2+2H2↑
A.ZnFe2O4中Fe的化合价为+2价
B.循环制氢反应中需要不断加入ZnFe2O4
C.反应2产生的氢气和反应3所得混合物与足量稀盐酸反应生成的氢气质量相等
D.反应3中氩气作保护气,防止金属镁、铜在高温下与氧气反应
【答案】D
【解析】A、ZnFe2O4在循环制氢体系的总反应中起催化作用,化合价代数和为零,在ZnFe2O4中,氧元素显﹣2,锌元素显+2,所以铁元素的化合价是+3;
B、ZnO、Fe3O4在反应2中逐渐消耗,在反应1中又会生成,所以循环制氢反应中不需要不断加入,选项B错误;
C、由图可知,反应2中产生的氢气与Mg2Cu在高温的条件下、氩气的环境中反应生成MgH2和MgCu2合金,在该反应中,氢元素全部转化到了MgH2中。根据MgH2+2HCl═MgCl2+2H2↑,该反应生成的氢气中的氢元素分别来自于MgH2(即反应2产生的氢气)和稀盐酸,故两者生成的氢气质量不相等,选项C错误。
D、镁和氧气反应会生成氧化镁,铜和氧气反应会生成氧化铜,所以反应3中氩气作保护气,防止金属镁、铜在高温下与氧气反应,选项C正确;
故选D。
考点达标检测
夯实基础
1.从环境保护角度考虑,下列燃料中最理想的是( )
A.煤气 B.酒精 C.汽油 D.氢气
【答案】D
【解析】氢气燃烧的产物是水,无污染,是最理想的燃料。故选D
2.学习化学要正确认识物质及其变化,下列说法正确的是( )
A.纸张被浓硫酸炭化只包含物理变化
B.硬水、石油分馏得到的汽油都是混合物
C.石蜡熔化、钢铁锈蚀都包含物质的缓慢氧化
D.光合作用将O2转化为CO2、化学能转化为太阳能
【答案】B
【解析】A、纸张被浓硫酸炭化的过程中有炭黑等物质生成,含有化学变化,故不符合题至;B、硬水中含有可溶性钙续化合物,石油分馏后的汽油中含有多种成分,故它们都是混合物,故符合题息;C、石蜡熔化的过程中没有新物质生成,故国于物理变化,不可能发生续慢氧化,故不符合题点:D. 光合作用,通常是指绿色植物(包括藻类)吸收光能,把二氧化碳和水台成葡萄糖,同时释放氧气的过程。光合作用是将二氧化碳转化为氧气,故不符台题意。
故选B.
3.可燃冰被认为是21世纪的一种高效清洁能源。我国的可燃冰开采技术处于世界先进水平。可燃冰主要含有( )
A.氢气B.一氧化碳C.甲烷水合物D.酒精
【答案】C
【解析】略
4.下列不属于新能源的是( )
A、煤 B、风能 C、太阳能 D、地热能
【答案】A
【解析】煤属于化石燃料。故A错误;风能、太阳能、地热能都属于新能源故选A
5.推理是学习化学的一种方法,以下推理合理的是( )
A.分子原子是构成物质的粒子,所以物质都是由分子、原子构成的
B.化合物由多种元素组成,所以由多种元素组成的物质就是化合物
C.化学反应伴随能量变化,所以金属腐蚀过程中有能量变化
D.催化剂在化学反应前后质量不变,因此反应前后质量不变的物质都是催化剂
【答案】C
【解析】A.构成物质的微粒有分子原子还有离子,故A错误;B.由多种元素组成的物质也有可能是混合物,如空气,故B错误;C.化学反应伴随能量变化,金属腐蚀是化学变化,故C正确;D.催化剂在化学反应前后质量和化学性质不变,故D错误;故选C
6.被称之为“软电池”的纸质电池采用薄层纸片作为传导反应为:Zn+2MnO2+H2O═ZnO+2MnO(OH),避免了传统电池所带来的污染问题。则下列说法正确的是( )
A.该反应中二氧化锰作催化剂
B.反应前后有三种氧化物,且常温下都为固体
C.其工作原理是将化学能转化为电能
D.反应中只有锌元素化合价发生了变化
【答案】C
【解析】A.二氧化锰是反应物,不是催化剂,故A错误;B.反应前后有三种氧化物分别是MnO2、H2O、ZnO,但是H2O是液体,故B错误;C.化学能转为电能,正确;D.锰元素化合价由+4价转变为+3价,故D错误,故选C
7.下列气体与空气混合后遇明火,可能发生爆炸的是( )
A稀有气体 B. 氧气 C.甲烷 D. 二氧化硫
【答案】C
【解析】A.稀有气体不具有可燃性,故A不可能发生爆炸;B.氧气是助燃性的气体,与空气混合不发生爆炸;C.甲烷是可燃性气体,与空气混合有可能发生爆炸;D.二氧化硫不可燃,故不可能发生爆炸,故选C
8.下列叙述中正确的是( )
①化学变化不但生成其他物质,而且还伴随着能量的变化 ②人类利用的能量都是通过化反应获得的③燃料作为重要的能源,对人类社会的发展非常重要 ④可燃物在任何条件燃烧都会发生爆炸
⑤化学反应过程中都会发生放热现象
A①③ B. ②③ C. ④⑤ D. ②⑤
【答案】A
【解析】①化学反应过程中一定伴随能量的变化,故①正确;②人类利用的能量大多是通过化学反应获得的,但不是全部,如太阳能,故②错误;③能源是这个世界不可缺少的资源,作为重要的能源,燃料对人类社会是非常重的,故③正确;④可燃物不一定会发生爆,可燃物在有限的空间内剧烈燃烧,才有可能爆炸,故④错误;⑤化学反应过程中不一定都放热,也有吸收热量的,如高锰酸钾受热分解就是吸收热量,故⑤错误;故选:A
9.下列叙述中、不正确的是( )
A. 通常状况下,很多物质能与氧气发生反应
B. 面粉厂飞扬的面粉小颗粒能与空气中的氧气混合,遇明火会发生爆炸
C. 物质和氧气反应,都会放出热量
D. 稻草长期堆放,可能会发生自燃现象
【答案】B
【解析】A、氧气化学性质比较活泼,通常状况下,很多物质能与氧气发生反应,故说法正确;B、面粉厂车间内飞扬的面粉与空气混合,遇明火可能会发生爆炸,故说法错误;C、物质和氧气反应,属于氧化反应都会放出热量故说法正确;D、稻草长期堆放会发生缓慢氧化,放出的热量达到着火点,就会发生自燃,故说法正确;所以B选项是正确的。
10.下列关于煤和石油等化石燃料对空气污染的叙述正确的是( )
A. 它们充分燃烧时产生的二氧化碳有毒
B. 它们燃烧时产生的二氧化硫、二氧化氮等气体可以形成酸雨
C.它们燃烧时产生的一氧化碳无毒
D.他们燃烧过程中没有产生尘粒,对空气无污染
【答案】B
【解析】A.二氧化碳没有毒性,故A错误;B.煤炭、石油中含有碳氢元素和硫元素、氮元素,燃烧会产生二氧化硫、二氧化氮气体,形成酸雨,故B正确;C.一氧化碳有毒,故C错误;D.均会产生粉尘颗粒造成空气污染,故D错误,故选B
培优拓展
1.化学在保证人类生存并不断提高生活质量方面起着重要的作用,利用化学综合应用自然资源,以使人类生活得更加美好。目前,人们使用的燃料大多来自化石燃料,如煤、石油、天然气等。煤的综合利用如图所示:
已知高炉内发生的主要化学反应如下:
C+O2CO2 C+CO22CO 3CO+Fe2O32Fe+3CO2
(1)将煤隔绝空气加强热的过程是 变化。
(2)粗氨水经提纯后可用作化肥,是因为含有植物所需的 (填元素符号)。
(3)焦炭常作为炼铁工业的原料,请你分析焦炭在炼铁过程中的作用 。
【答案】(1)化学;(2)N;(3)燃烧提供热量;提供还原剂一氧化碳。
【解析】(1)由题干信息可知,将煤隔绝空气加强热的过程生成了新物质,发生的属于化学变化;故填:化学;(2)粗氨水中含有植物所需的氮元素,所以粗氨水经提纯后可用作化肥,故填:N;(3)焦炭在炼铁过程中的主要作用是燃烧放出热量,提供炼铁所需的热量;在高温的条件下将二氧化碳还原为一氧化碳,提供炼铁的还原剂;故填:燃烧提供热量;提供还原剂一氧化碳。要想解答好这类题目,要理解和熟记化石燃料及其综合利用,以及与之相关的知识等。
2.合理利用化石燃料资源,是人类不断探索的课题。某城市家用燃料的使用经历了如图所示的过程,并将逐步向理想燃料发展。
(注:括号中的物质是对应燃料的主要成分)
(1)CH4、C3H8两种物质中,氢元素的质量分数较大的是 (填化学式)。
(2)倡导“家用燃料低碳化”的意义是 。
(3)一定条件下,仅用一个置换反应即可制得CO和H2,反应的化学方程式为 。
(4)随着全球能源使用量的增长,化石燃料等不可再生能源将日趋枯竭。请提出一个缓解能源危机的设想: 。
【答案】(1)CH4;(2)缓解温室效应;(3)C+H2OCO+H2;(4)开发使用新能源。
【解析】(1)CH4中氢元素的质量分数是:1x4x100%=25%:C3H8中氢元素的质量分数:(2)
“低碳生活”倡导低能量、低消耗,主要是为了减少二氧化碳的排放,倡导“家用燃料低碳化”的意义是缓解温室效应、减少煤炭、石油等高碳能源消耗(3)由一种单质和化合物反应生成了另一种单质和另一种化合物,属于置换反应,一定条件下,仅用置换反应即可制得,反应的化学方程式位或(4)(4)随着全球能使用量的堆长,化不燃科等不可再生径围共日总格局:为缓解能理机。可在这些方面做出积根的野力,开发新借源,赶制节能产品,要商化学能的转化效率等。
3.氢气被看作是理想的能源。氢气的制取和储存是氢能源利用领域的研究热点。
Ⅰ.氢气的制取
(1)科学家正致力于研究在催化剂和光照条件下分解水制氢气。写出该反应的化学方程式: ,该反应 (填“放出”或“吸收”)能量。
(2)水热分解可得氢气,高温下水分解体系中微粒含量与温度的关系如图所示。
图中曲线A、B对应的微粒依次是 (填符号)。
Ⅱ.氢气的储存
(3)一种镁铜合金可用于储氢。
①将镁、铜单质按比例在一定温度下熔炼得到上述合金。熔炼时须通入氩气,其目的是 。
②350℃时,该镁铜合金与氢气反应,生成了一种仅含Mg、H两种元素的化合物,其中氢元素的质量分数为7.7%.该化合物的化学式为 。
【答案】(1)2H2O2H2↑+O2↑;吸收;(2)H、O;(3)MgH2。
【解析】(1)水在在催化剂和光照条件下反应生成氢气和氧气,故反应的化学方程式写为:2H2O2H2+O2↑;该反应中将光能转化为化学能储存在生成的氢气中,是一个吸收能量的化学反应,故填吸收。
(2)在水分解过程中,水分子先被破坏成氢原子和氧原子,由水的化学式可知,水中氢原子与氧原子的个数比为2:1,图中微粒A、B的个数比=0.6:0.3=2:1,所以曲线A、B对应的微粒依次是氢原子与氧原子,其符号依次是H、O,故填H、O。
(3)①熔炼时须通入氩气能够隔绝空气,防止熔炼时镁、铜与空气反应,故填防止熔炼时镁、铜与空气反应;
②含Mg、H两种元素的化合物,其中氢元素的质量分数为7.7%,则镁元素的质量分数为92.3%,该化合物中镁原子与氢原子的个数比=:≈1:2,所以该化合物的化学式为MgH2,故填MgH2。
4.2019年诺贝尔化学奖用于表彰锂离子电池的研发。这种质量轻、可充电、功能强大的电池现在被广泛应用于手机、笔记本电脑和电动汽车等各种产品。
(1)锂电池充电时,电能转化为 能。
(2)碳酸二甲酯(C3H6O3)是锂电池电解液的一种成分,下列关于碳酸二甲酯说法正确的有 。
A.由C、H、O三种元素组成
B.碳元素的质量分数最大
C.相对分子质量是90克
D.分子中C、H、O三种原子的个数比为1:2:1
(3)图为某款锂电池手机在不同温度下的电压随时间变化的图象,请结合图象分析手机夏天比冬天耐用的原因是: 。
【答案】(1)化学;(2)AD;(3)温度越低,电压下降到放电终止电压时间越短。
【解析】(1)电池充电时,电能储存在电池内的化学物质中,即化学能;(2)A、由碳酸二甲酯的化学式可知,其由C、H、O三种元素组成;故A正确;B、由化学式可知,氧元素占的质量分数最大;故B错误;C、相对分子量是比值得出的,没有具体的单位;故C错误;D、C、H、O三种原子个数之比为3:6:3=1:2:1;故D正确;(3)由乙图可知,温度越低,电池电压下降的越快,冬天温度低,所以手机夏天比冬天耐用故答案为:(1)化学;(2)AD;(3)温度越低,电压下降到放电终止电压时间越短。
5.新能源页岩气,正在冲击传统能源体系。据报道,我国页岩气储量排名世界第一,合理开采将有利于改善我国的能源结构,川南页岩气田分布在泸州等地。页岩气是藏身于地下3000多米的页岩层裂缝中的天然气,在此高压环境中,还有部分溶解于裂缝中存在的少量石油里。目前,开采页岩气时从地表钻井到页岩层,向地下压入大量水和沙,使页岩气所在的地层产生缝隙,因压强降低,页岩气将从其藏匿处逸出。这些水和沙将被抽回地面,形成返排液。回答下列问题:
(1)页岩气中主要成分的化学式是 ,溶解在石油中的页岩气逸出的原因是 。
(2)页岩气中还可能含有乙烷(C2H6),写出乙烷完全燃烧的化学方程式 。
(3)返排液是油、水溶液和沙组成的混合物。从返排液中分离出沙的实验操作名称是 ;下表是某返排液中水溶液的主要成分及其含量,质量分数最高的金属离子是 ,这些离子的含量远高于自然水。
(4)结合上文分析简答:开采时可能产生的主要环保问题是 (写一点),你的解决建议是 。
【答案】(1)CH4;压强降低,气体的溶解度随着压强的减小而减小;(2)2C2H6+7O24CO2+6H2O;
(3)过滤;Ca2+;(4)水体污染;对返排液集中净化处理。
【解析】窗体顶端
【解析】(1)岩气为天然气,化学式为CH4 ;压强降低后,气体溶解度随压强减小而减小,使溶解在石油中的岩气溢出。
(2)乙烷燃烧是乙烷和氧气生成二氧化碳和水的过程,方程式未2C2H6+7O2点燃===4CO2+6H2O,注意配平。
(3)从返排液中分离出沙是固液分离的过程,该实验操作是过滤。质量分数指溶液中溶质质量与溶液质量之比,也指混合物中某种物质质量占总质量的百分比。返排液中金属离子质量分数比为(310×39):(491×40):(129×24)=12090:19640:3096,所以钙离子是返排液中质量分数最高的金属离子,另外不用计算,通过观察,金属离子中钙离子的含量最高,相对分子质量最大,也可推出钙离子是返排液中质量分数最高的金属离子。
(4)返排液中含较多钙镁离子,会增加水的硬度;返排液中含的石油等物质,不处理也会污染环境。为减少对环境的污染,要对返排液集中净化处理。
窗体底端
综合拔尖
1.新能源汽车已经走进了我们的生活。我国新能源汽车发展迅速,未来可期。与传统汽车使用化石燃料不同,新能源汽车的能量来源更加多元化。
电动汽车电池能为电动汽车提供动力,几类电池的部分性能指标如图1所示。其中能量密度表示单位体积的电池所具有的能量。
氢内燃车氢内燃车以氢气为燃料,不排放任何污染物。氢气可通过电解水(原理如图2)等多种方式获得。据测算,1kg氢气完全燃烧可释放1.43×105kJ的热量,lkg汽油完全燃烧可释放4.6×104kJ的热量。
乙醇汽车乙醇汽车以乙醇为燃料,乙醇是可再生能源,可以通过发酵甘蔗、玉米等农作物或发酵粮食收割后剩余的秸秆大量提取。
依据以上文章内容回答下列问题:
(l)下列说法正确的是 (填序号)。
A.依据图1可知,提供相同能量时,铝空电池的体积最小
B.图2中,A口产生的气体为氢气
C.农业大国盛产甘蔗和玉米,有利于推广乙醇汽车
(2)依据图1,锂电池优于镍氢电池的性能指标是 。
(3)依据测算数据可知,氢内燃车与汽油车相比的优势是 。
(4)图3是制取与贮存氢气的一种方法。
①ZnFe2O4在循环制氢体系的总反应中起 作用,其中铁元素的化合价为 。
②反应③的化学方程式为 。
【答案】(1)AC;(2)能量密度大;(3)热值高;(4)①催化;+3;②3H2+2Mg2Cu 3MgH2+MgCu2。
【解析】(1)A.根据左图可知,铝空电池能量密度最大,提供相同能量时,铝空电池的体积最小,
故A正确:B.右图为电解水原理示意图,左边放电产生02,故B错误:C. 乙醇汽车以乙醇为燃料,乙醇是可再生能源,可以通过发酵甘蔗、玉米等农作物,或发酵粮食收割后剩余的秸秆大量提取,故盛产甘蔗和玉米的农业大国,有利于推广乙醇汽车,故C正确:(2)依据左图可知,锂电池优于镍氢电池的性能指标是能量密度:故答案为:能量密度:
(3)根据题目给定的信息得出:相同质量的氢气完全燃烧放出的热量比汽油多
(4)ZnFe,0,在整个循环体系中既有消耗又有产生,所以是催化剂,所以未催化作用,根据
化合物中元素化合价代数和为零的原则,求出为:+3故答案为:(1)AC (2)能量密度大(3)相同质量的氢气完全燃烧放出的热量比汽油多(4)①催化作用 +3 ②3H2+2Mg2Cu 3MgH2+MgCu2
2.化学在防治大气污染和水污染方面发挥了重要作用,使更多的化学生产工艺和产品向着环境友好的方向发展。
(1)为从源头消除污染,生产、生活中要选择对环境影响小的燃料,已知充分燃烧1kg天然气和煤所产生的CO2和SO2气体的质量如图所示,则______燃烧产生的气体更易导致酸雨.
(2)某火力发电厂为了防止环境污染,需将废气中的二氧化硫进行处理,其发生的主要反应为2CaCO3+2SO2+O2=2CaSO4+2CO2,若100g废气中含有1.6g二氧化硫,则处理1000g这种废气需含碳酸钙80%的石灰石______g.
(3)某工厂以流量10L/s(升/秒)排出含硫酸9.8%的工业废水,现向该废水中排入含氢氧化钠2%的工业废水,与硫酸反应后再排出,要使处理后的废水呈中性,则含氢氧化钠2%的工业废水的流量应为______L/s(上述含酸废水和含碱废水的密度均近似为1g/cm3)。
【答案】(1)煤(2)31.25(3)40
【解析】(1)由图中可以看出,燃烧1kg天然气和煤所产生的二氧化碳质量相当,而燃烧1kg天然气和煤所产生的二氧化硫相差很大,燃烧1kg煤时产生的二氧化硫比燃烧1kg天然气时多很多,所以燃烧煤时产生的气体更易导致酸雨.故填:煤。(2)需处理的1000废气中含二氧化硫的质量为1000g×1.6g/100g=16g
设处理这些二氧化硫需碳酸钙的质量为x
2CaCO3+ 2SO2+ O2=2CaSO4+2CO2
200 128
x 16g
解得x=25g
所以需含碳酸钙80%的石灰石的质量为25g÷80%=31.25g
(3)用氢氧化钠溶液处理含硫酸的废水至中性,说明加入的氢氧化钠恰好与废水的硫酸完全反应。
以一秒钟的流量计算,含酸废水的质量为10L×1000mL/L×1g/mL=10000g,其中硫酸的质量为10000g×9.8%=980g,设中和980g硫酸需氢氧化钠的质量为x。
H2SO4 + 2NaOH == Na2SO4 + 2H2O
98 80
980 x
解得:x=800g
所以需2%氢氧化钠溶液的质量为800g÷2%=40000g
氢氧化钠溶液的体积为40000g÷1g/mL÷1000mL/L=40L
即含氢氧化钠的废液的流量应该为40L/s;
煤
石油
天然气
形成
古代植物埋在地下经过一系列复杂变化而形成
古代植物遗骸在地壳中经过复杂变化面形成
元素组成
主要含C,含少量H、N、S、O等
主要含C、 H,含少量S、 N、O混合物
主要含C. H,主要成分CH4
类别
混合物(由有机物和无机物组成)
混合物(多种有机物)
混合物
形态
黑色固体,有光泽,人称“黑色金子”,无固定的熔点、沸点、具有可燃性
粘稠液体,黑色或棕色,不溶于水,无固定的熔点、沸点
无色无味气体,密度比空气小,极难溶于水
性质
煤干馏 化学变化焦炭、煤焦油、煤气等
(隔绝空气加强热)
石油分馏物理变化溶剂油、汽油、航空煤油、煤油、柴油等
易燃烧,产生明亮的蓝色火焰,化学方程式为
CH4+O2点燃===CO2+H2O
选项
主题
知识与应用
A
化学与生活
鉴别硬水和软水--肥皂水
B
化学与能源
改善能源结构--开发太阳能、氢能
C
化学与环境
改善温室效应--禁止使用化石能源
D
化学与安全
进入久未开启的菜窖--先做灯火试验
离子
K+
Ca2+
Mg2+
HCO3-
Cl-
含量(mg/L)
310
491
129
470
26.1
人教版九年级化学上册尖子生必备题典【考点精讲精练】第三讲空气和氧气(原卷版+解析): 这是一份人教版九年级化学上册尖子生必备题典【考点精讲精练】第三讲空气和氧气(原卷版+解析),共30页。试卷主要包含了空气组成及氧气含量测定,氧气的性质和用途等内容,欢迎下载使用。
人教版九年级化学上册尖子生必备题典【考点精讲精练】第七讲原子结构(原卷版+解析): 这是一份人教版九年级化学上册尖子生必备题典【考点精讲精练】第七讲原子结构(原卷版+解析),共13页。试卷主要包含了原子中的等量关系,原子内部结构揭秘—散射实验等内容,欢迎下载使用。
人教版九年级化学上册尖子生必备题典【考点精讲精练】第二讲化学实验基础(原卷版+解析): 这是一份人教版九年级化学上册尖子生必备题典【考点精讲精练】第二讲化学实验基础(原卷版+解析),共19页。试卷主要包含了初中常见仪器介绍,实验仪器的分类,药品的取用,仪器的连接及清洗等内容,欢迎下载使用。

